Click here to close
Hello! We notice that you are using Internet Explorer, which is not supported by Xenbase and may cause the site to display incorrectly.
We suggest using a current version of Chrome,
FireFox, or Safari.
Medicine (Baltimore)
2020 Dec 04;9949:e23554. doi: 10.1097/MD.0000000000023554.
Show Gene links
Show Anatomy links
Overexpression of TPX2 predicts poor clinical outcome and is associated with immune infiltration in hepatic cell cancer.
Zhu H, Liu J, Feng J, Zhang Q, Bian T, Li X, Sun H, Zhang J, Liu Y.
???displayArticle.abstract???
Targeting protein for Xenopus kinesin-like protein 2 (TPX2) has been identified as an oncogene in multiple cancers. However, the associations among TPX2 expression, prognosis, and tumor immunity in hepatic cell cancer (HCC) have not been explored. We analyzed TPX2 expression by multiple gene expression databases, including Oncomine, TIMER, and UALCAN. The prognosis effect of TPX2 was analyzed by Kaplan--Meier plotter. The coexpressed genes with TPX2 were analyzed using Linked Omics. The association among TPX2 and immune infiltrates and immune checkpoints was determined by TIMER. It was found that TPX2 expression was notably upregulated in multiple HCC tissues. Overexpression of TPX2 has associations with race, age, weight, clinical stage and tumor grade, as well as poor prognosis in overall survival (OS), progression-free survival (PFS), disease-free survival (DFS), and disease-specific survival (DSS). In addition, TPX2 expression has a positive association with the infiltration of immune cells and the expression of immune checkpoint molecules. Coexpressed genes and functional network analysis suggested several potential mechanisms of TPX2 affecting HCC progression. The findings reveal that TPX2 has associations with prognosis and infiltration of immune cells in HCC patients, which has laid a basis for in-depth study of TPX2 role in HCC.
Figure 1. Expression of TPX2 in different types of human cancers. (A) Dysregulated expressions of TPX2 in datasets of different cancers compared with normal tissues are examined by Oncomine. (B) The TPX2 expression levels in different tumor types from the TCGA database in TIMER. âPâ<â.05, â Pâ<â.01, â¡Pâ<â.001. âTotal Unique Analysesâ is defined as total analyses included in the Oncomine database. âTotal Unique Analysesâ is defined as analyses that meet our stated threshold values.
Figure 2. TPX2 expression level in HCC. (A) Chart and box plot showing the expression of TPX2 in cancerous tissues and the adjacent normal tissues, according to t test in HCCDB. (B) The protein expression of TPX2 in HCC from HPA. (C) Distribution of TPX2 protein expression level in HCC in HPA.
Figure 3. TPX2 transcriptional level in subgroups of patients with HCC. (A) Boxplot showing expression level of TPX2 in normal individuals of either gender and male or female HCC patients, respectively. (B) Boxplot showing expression level of TPX2 in normal, African American, Caucasian, and Asian HCC patients. (C) Boxplot showing expression level of TPX2 in normal individuals of any age or in HCC patients aged 21-40, 41-60, 61-80, or 81â100 yr. (D) Boxplot showing expression level of TPX2 in normal individuals of any weight or in HCC patients with normal weight, extreme weight, obese or extreme obese. (E) Boxplot showing expression level of TPX2 in normal individuals or in HCC patients at stages 1, 2, 3, or 4. (F) Boxplot showing expression level of TPX2 in normal individuals or HCC patients with grade 1, 2, 3, or 4 tumors. âPâ<â.05, â Pâ<â.01, â¡Pâ<â.001.
Figure 4. The prognosis effect of TPX2 expression in HCC. (A) OS curve showing the prognostic difference between patients with high expression of TPX2 and patients with low expression of TPX2. (B) PFS curve showing the prognostic difference between patients with high expression of TPX2 and patients with low expression of TPX2. (C) PFS curve showing the prognostic difference between patients with high expression of TPX2 and patients with low expression of TPX2. (D) DSS curve showing the prognostic difference between patients with high expression of TPX2 and patients with low expression of TPX2.
Figure 5. Association analysis of TPX2 expression and infiltration levels of immune cells in HCC. TPX2 expression in HCC tissues was positively associated with tumor purity and infiltration levels of B cells, CD8+ T cells, CD4+ T cells, macrophages, neutrophils, and DCs.
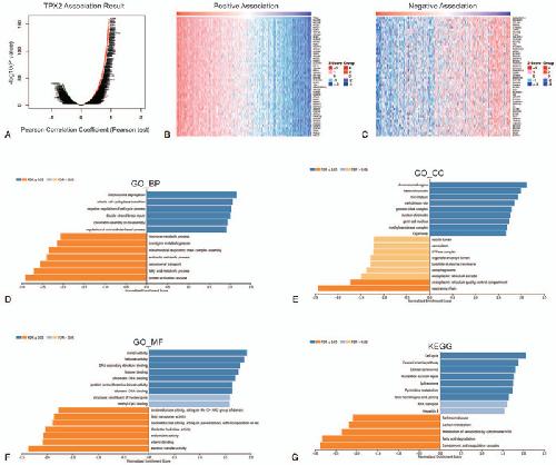
Figure 6. The genes coexpressed with TPX2 in HCC. (A) The global TPX2 highly associated genes identified by Pearson test in HCC cohort. (B) Heat maps showing top 50 genes positively associated with TPX2 in HCC. (C) Heat maps showing top 50 genes negatively associated with TPX2 in HCC. (D) Significantly enriched GO_BP annotations of TPX2 in HCC group. (E) Significantly enriched GO_CC annotations of TPX2 in HCC group. (F) Significantly enriched GO_MF annotations of TPX2 in HCC group. (G) Significantly enriched KEGG pathways of TPX2 in HCC group.
Almangush,
Tumor-infiltrating lymphocytes associate with outcome in nonendemic nasopharyngeal carcinoma: a multicenter study.
2018, Pubmed
Almangush,
Tumor-infiltrating lymphocytes associate with outcome in nonendemic nasopharyngeal carcinoma: a multicenter study.
2018,
Pubmed Bernasconi,
The kinesin superfamily motor protein KIF4 is associated with immune cell activation in idiopathic inflammatory myopathies.
2008,
Pubmed Cai,
Identification of five hub genes as monitoring biomarkers for breast cancer metastasis in silico.
2019,
Pubmed Chen,
Targeting TPX2 suppresses proliferation and promotes apoptosis via repression of the PI3k/AKT/P21 signaling pathway and activation of p53 pathway in breast cancer.
2018,
Pubmed
,
Xenbase Chen,
Tumor-infiltrating lymphocytes predict prognosis of breast cancer patients treated with anti-Her-2 therapy.
2017,
Pubmed Denkert,
Tumour-infiltrating lymphocytes and prognosis in different subtypes of breast cancer: a pooled analysis of 3771 patients treated with neoadjuvant therapy.
2018,
Pubmed Huang,
TPX2 silencing exerts anti‑tumor effects on hepatocellular carcinoma by regulating the PI3K/AKT signaling pathway.
2019,
Pubmed
,
Xenbase Jiang,
MiR-29a-5p inhibits proliferation and invasion and induces apoptosis in endometrial carcinoma via targeting TPX2.
2018,
Pubmed
,
Xenbase Kudo,
Adjuvant therapy after curative treatment for hepatocellular carcinoma.
2011,
Pubmed Lánczky,
miRpower: a web-tool to validate survival-associated miRNAs utilizing expression data from 2178 breast cancer patients.
2016,
Pubmed Li,
Comprehensive analyses of tumor immunity: implications for cancer immunotherapy.
2016,
Pubmed Li,
TIMER: A Web Server for Comprehensive Analysis of Tumor-Infiltrating Immune Cells.
2017,
Pubmed Lian,
HCCDB: A Database of Hepatocellular Carcinoma Expression Atlas.
2018,
Pubmed Liu,
TPX2 as a novel prognostic biomarker for hepatocellular carcinoma.
2015,
Pubmed
,
Xenbase Ma,
Current status and perspectives in translational biomarker research for PD-1/PD-L1 immune checkpoint blockade therapy.
2016,
Pubmed Mei,
Comprehensive analysis of peroxiredoxins expression profiles and prognostic values in breast cancer.
2019,
Pubmed Neumayer,
TPX2: of spindle assembly, DNA damage response, and cancer.
2014,
Pubmed Qin,
Novel immune checkpoint targets: moving beyond PD-1 and CTLA-4.
2019,
Pubmed Rhodes,
ONCOMINE: a cancer microarray database and integrated data-mining platform.
2004,
Pubmed Siegel,
Cancer statistics, 2020.
2020,
Pubmed Sui,
Prognostic significance of TPX2 and NIBP in esophageal cancer.
2019,
Pubmed
,
Xenbase Sun,
RETRACTED: Comprehensive Analysis of the Expression and Prognosis for E2Fs in Human Breast Cancer.
2019,
Pubmed Tomii,
TPX2 expression is associated with poor survival in gastric cancer.
2017,
Pubmed
,
Xenbase Uhlen,
Towards a knowledge-based Human Protein Atlas.
2010,
Pubmed Uhlén,
Proteomics. Tissue-based map of the human proteome.
2015,
Pubmed Vasaikar,
LinkedOmics: analyzing multi-omics data within and across 32 cancer types.
2018,
Pubmed Wang,
CDK5-mediated phosphorylation and stabilization of TPX2 promotes hepatocellular tumorigenesis.
2019,
Pubmed Wieczorek,
Microtubule-associated proteins control the kinetics of microtubule nucleation.
2015,
Pubmed Xu,
Systematic Characterization of Prognostic Values of Peroxiredoxin Family in Gastric Cancer.
2020,
Pubmed Yan,
TPX2-p53-GLIPR1 regulatory circuitry in cell proliferation, invasion, and tumor growth of bladder cancer.
2018,
Pubmed
,
Xenbase Yang,
TPX2 promotes migration and invasion of human breast cancer cells.
2015,
Pubmed
,
Xenbase Zou,
Overexpression of TPX2 is associated with progression and prognosis of prostate cancer.
2018,
Pubmed
,
Xenbase