|
Fig. 1. Localization of XOtx2 and XOtx5b in the developing Xenopus embryo. Whole-mount in situ hybridisation of embryos at stage 20 (A,D), stage 25 (B,E) and stage 31 (C,F) were probed with full-length cDNA of XOtx2 (A-C) and the 3Ⲡuntranslated region of XOtx5b (D-F). (A) Before eye vesicle formation but after evagination, XOtx2 is expressed in both presumptive eye and anterior neural tube. (D) At this same stage, XOtx5b is found in the epiphysis (arrow) and cement gland but is distinctly absent from the eye field. (B) XOtx2 expression continues in the presumptive eye and forebrain (arrow). (E) Expression of XOtx5b just begins in a few cells of the eye and remains in the presumptive pineal (arrow) while cement gland expression recedes. (C) In a subsequent stage, XOtx2 expression becomes more pronounced in both the eye and the forebrain. (F) XOtx5b is found throughout the eye and in the singular pineal. Bars indicate 500 μm. |
|
Fig. 2. Expression of XOtx5b and XOtx2 in retinal sections. Section in situ hybridisation of XOtx2 (A-E) and XOtx5b (F-J) in the Xenopus retina at stages 25/26 (A,F), 28 (B,G), 33 (C,H), 37 (D,I) and 41 (E,J). (A,F) XOtx2 (A) is expressed throughout the presumptive retinal pigment epithelium and retina while XOtx5b (F) expression is only in the central retina. (B,G) As retinal invagination progresses, expression of both XOtx2 (B) and XOtx5b (G) appear in the central retina. (C,H) Expression of XOtx2 (C) and XOtx5b (H) is identical. Transcripts from either of these genes are found throughout the developing retina except in the peripheral dorsal and ventral regions. (D,I) The central retinal expression of these two transcripts is reduced to particular layers. XOtx2 (D) is expressed in the outer edge of the inner nuclear layer (INL). XOtx5b (I) is also found in the outer edge of the INL and also in the outer nuclear layer (ONL). The peripheral retina still expresses these transcripts in the ganglion cell layer. (E,J) When the retina is mature, XOtx5b (J) is found in both the photoreceptor layer and the outer cells of the INL. Like XOtx2 (E), it is also found in the edge of the CMZ. XOtx2 is also expressed in cells at the outer edge of the INL. Bars: 20 μm; dashed lines indicate the extent of developing neural retina in A-D,F-I. |
|
Fig. 3. Identification of cells expressing XOtx2 and XOtx5b. XOtx2 is expressed in bipolar cells. (A) Sagittal section of a stage 41 GFP-lipofected embryo hybridised with a DIG-labelled XOtx2 anti-sense RNA probe. The arrow points to a cell in the INL stained with XOtx2. (C) Under fluorescence, the same section as in A, stained with a GFP antibody, reveals that the XOtx2-positive cell is a bipolar cell. (B) Superimposition of the image in A onto that in C. The arrow points to the same cell in all three panels. XOtx5b is also expressed in bipolar cells. (D-F) The same result is found in a retina stained for XOtx5b. (D) Sagittal section of a stage 41 GFP-lipofected embryo hybridised with a DIG-labelled XOtx5b anti-sense RNA probe. The arrow points to the same cell in F, which is a bipolar cell. (E) The overlay shows that the same cell is labelled for both XOtx5b and GFP. Cells in the INL that express XOtx5b also express XOtx2. (G-I) Stage 41 GFP-lipofected embryo section labelled with DIG-labelled XOtx5b (G: blue) and fluorescein-labelled XOtx2 (I: red) anti-sense RNA probes. The arrows point to the same cells in all three panels, which are positive for both the XOtx5b and XOtx2 probes, as shown in the overlay (H). (J-O) XOtx5b is also expressed by both rod and cone photoreceptors. In situ hybridisation of XOtx5b (blue) onto stage 41 sagittal sections co-stained for calbindin antibody (J-L) or rod opsin antibody (M-O). (J) Cells expressing XOtx5b also produce calbindin protein (L). The overlay (K) shows that these are the same cells, demonstrating that they are cone photoreceptor cells. (M) Similarly, XOtx5b is found in cells that generate rhodopsin (O). Thus, rod photoreceptors also express XOtx5b. (K,N) Merging panels J with L (K) and M with O (N) confirms this. Cryostat sections cut to 10 μm. |
|
Fig. 4. Overexpression of XOtx5b or XOtx2 in developing Xenopus retinoblasts causes an increase in photoreceptors or bipolars, respectively. (A) Co-lipofection of GFP and the pCS2+ vector in the Xenopus retina. A diversity of retinal cell types express the fluorescent marker. White lines are drawn over the inner and outer plexiform layers to better define the outer nuclear layer (ONL), inner nuclear layer (INL) and the ganglion cell layer (GCL). (B) Retina co-lipofected with XOtx5b and GFP shows an increase in lipofected photoreceptor cells (arrow). The insets show a close-up of a cone (C) and a rod (R) photoreceptor cell. (C) Retina co-lipofected with XOtx2 and GFP shows an increase in the number of lipofected bipolar cells (arrowhead). (Inset) Confocal image of a representative bipolar cell (BP). (D,E) Each of the retinal cell types (GC, ganglion cells; Am, amacrine cells; BP, bipolar cells; Mü, Müller cells; H, horizontal cells; PR, photoreceptor cells) was counted per retina (n) and the percentage for each was determined. The graphs show an average of the percentages obtained. (D) GFP + pCS2+ (n=45) and XOtx5b + GFP (n=32) lipofected retinas. (E) GFP + pCS2+ (n=20) and XOtx2 + GFP (n=20) lipofected retinas. The error bars represent the s.e.m. The asterisks indicate significant difference by a Student's t-test between the ratios found for the control versus the experimental for that particular cell type with Pâ¤0.003. |
|
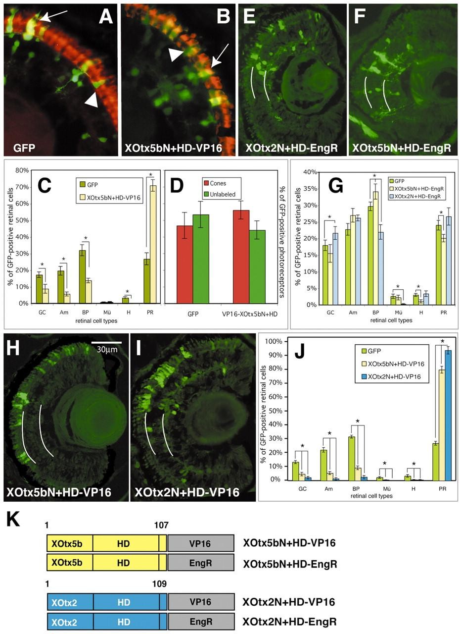
Fig. 5. Effects of VP16 or Engrailed fusion constructs of XOtx5b and XOtx2 on retinal cell fate decisions. (A,B) Cryostat sections (10 μ m) of retinas lipofected with (A) GFP and the pCS2+ vector or (B) XOtx5bN+HD-VP16 and GFP then stained with an anti-cone photoreceptor antibody (calbindin in red). Arrowheads indicate cells that fluoresce with GFP alone (green) and arrows indicate cells expressing both GFP and calbindin (yellow). (C) Graph showing an increase in the distribution of GFP-positive photoreceptor cells in retinas colipofected with XOtx5bN+HD-VP16 and GFP (n=344) when compared to GFP and pCS2+ (n=493). Values were calculated as in Fig. 4D,E; Pâ¤0.04. In C,D,G and J asterisks indicate P values as calculated using a Student's t-test; n=the total number of retinal cells counted; error bars, s.e.m. (D) Graph showing the types of photoreceptor cells produced in retinas co-lipofected with GFP and pCS2+ (n=184) or VP16-XOtx5bHD and GFP (n=267). Cells positive for GFP (unlabelled) or GFP and calbindin (cones) were counted in one retina and the percentage of each determined. Percentages from both cones and unlabeled cells were averaged in all retinas counted. The error bar indicates s.e.m. Even though a larger number of photoreceptors were produced in XOtx5bN+HD-VP16 lipofected retinas (C), cones and unlabeled cell numbers were similar to each other in retinas lipofected with either XOtx5bN+HD-VP16 or the control construct. (E) Cryostat section (10 μ m) of a retina co-lipofected with GFP and XOtx2N+HD-EngR, which shows a decreased number of bipolar cells. White lines (also in F-H) mark the inner and outer plexiform layers. (F) GFP and XOtx5bN+HD-EngR co-lipofected retina (10 μm cryostat section) showing a distinct decrease of fluorescently labelled photoreceptor cells. (G) The percentage of GFP-positive photoreceptor cells in the XOtx5bN+HD-EngR+GFP (n=651) co-lipofected retinas is decreased while the percentage of GFP-positive bipolar cells is decreased in the XOtx2N+HD-EngR+GFP (n=474) co-lipofected retinas when compared to controls (GFP and pCS2+, n=692). This is a representative experiment. Lipofection of each construct with the control was repeated in two separate experiments, resulting in identical population shifts as shown [XOtx2N+HD-EngR+GFP (n=1692); XOtx5bN+HD-EngR+GFP (n=2121)]. Pâ¤0.05, (H-I) Sagittal section of stage 41 retinas that have been co-lipofected with GFP and either (H) XOtx5bN+HD-VP16 or (I) XOtx2N+HD-VP16. In both, there are a large number of labelled photoreceptor cells. Scale bar: 30 μm. (J) The percentage of each retinal cell type, which is GFP-positive, in retinas lipofected with XOtx5bN+HD-VP16 (n=342) or XOtx2N+HD-VP16 (n=294) and GFP. GFP and the expression vector alone acted as the control (n=535). Nearly all of the GFP-positive cells are photoreceptors in the experimental lipofected retinas. The asterisk denotes significant differences between the control and each of the constructs lipofected (Pâ¤0.02); GC, ganglion cells; Am, amacrine cells; BP, bipolar cells; Mü, Müller cells; H, horizontal cells; PR, photoreceptor cells. (K) A schematic of the constructs used in the above lipofections. HD, homeodomain. The numbers above the bars indicate the amino acid residues. |
|
Fig. 6. Swapped domain experiments suggest that the C terminus of XOtx2 or XOtx5b is necessary in determining bipolar or photoreceptor cell fate, respectively. (A) Schematic of constructs used in lipofection experiments. N, N terminus; HD, homeodomain; C, C terminus; 2, XOtx2; 5b, XOtx5b. (B-D) Stage 41 lipofected retinas were sagittally cryostat sectioned (10 μm) after transfection with GFP and pCS2+ vector, XOtx2/5b or XOtx5b/2 during early stages of eye formation. Lines are drawn over inner and outer plexiform layers to define the laminated retina (see Fig. 4). (B) GFP lipofected retina shows all retinal cell types. (C) GFP and XOtx2/5b lipofected retinas have an increase of photoreceptor cells as do XOtx5b lipofected retinas. (D) GFP and XOtx5b/2 lipofected retinas also have an increase of bipolar cells. (E-F) Quantitative analysis of retinas lipofected with GFP and pCS2+ compared to retinas lipofected with (E) XOtx5b/2 and GFP (pCS2+, n=24; XOtx5b/2, n=30) or (F) GFP and XOtx2/5b (pCS2+, n=26; XOtx2/5b, n=23). The ratio of retinal cells per total retina was calculated for each retina and then the ratios averaged for the total retinas counted (n). The error bars, s.e.m.; Pâ¤0.05 (Student's t-test). |
|
Fig. 7. XOtx2 and XOtx5b are expressed in proliferating cells but do not stimulate proliferation. (A-F) A close-up of stage 41 retinal cryostat sections (10 μm) showing the ciliary marginal zone of embryos injected with BrdU and fixed 30 minutes later. Arrows in A-C and D-F point to the same cells. (A) A section stained for XOtx2 RNA shows labelled cells (arrows). (C) This section is stained with a BrdU antibody and is viewed under fluorescence. (B) Merged images of A and C (50% transparency). The same experiment is shown for XOtx5b in D-F. (G-H) The total number GFP-positive and BrdU+GFP-positive retinal cells were counted in five retinas lipofected with GFP and the vector alone (n=403), XOtx5b (n=355), EngR+XOtx5b (XOtx5bN+HD-EngR; n=317), VP16+XOtx5b (XOtx5b-VP16; n=384), VP16+XOtx2 (XOtx2-VP16; n=322) and XOTx2/5b (n=353), XOtx2 (n=418), or XOtx5b/2 (n=413). The percentage of BrdU-positive cells was calculated. None of the constructs tested gave an increase in proliferation of photoreceptor cells (G) or cells found in the outer edge of the inner nuclear layer (H). This analysis was done using a Student's t-test. n=the total number of cells counted. (I-R) XOtx2 modulates XOtx5b activity. (I-M) Embryos at stage 18 visualised under fluorescent light that have been injected on one side with the Xenopus opsin promoter fused to (I) GFP (Xop) DNA, β-gal RNA (200 pg) and (J) 50 pg XOtx5b RNA (XOtx5b); (K) 25 pg XOtx5b and 25 pg XOtx2 (XOtx5b+XOtx2 1:1); (L) 17 pg XOtx5b and 33 pg XOtx2 (XOtx5b+XOtx2 1:2); (M) 50 pg XOtx2 (XOtx2). (N) Embryos from each set of injections [Xop (n=35); XOtx5b (n=37); XOtx5b+XOtx2 1:1 (n=28); XOtx5b+XOtx2 1:2 (n=29); XOtx2 (n=31)] were individually photographed under fluorescence and the fluorescence on both sides of the embryo was measured. The ratio of fluorescence on the injected versus uninjected side was calculated (relative GFP fluorescence) and an average for all the embryos from that set was made. Significant difference from the Xop-GFP control set using a Student's t-test was found for both the XOtx5b (P<0.001) and XOtx2 set (P<0.001). XOtx5b and XOtx2 together with Xop did not activate the Xop construct, suggesting that XOtx2 modulates the ability of XOtx5b to activate opsin. (O-Q) Sagittal section of stage 41 embryos lipofected with either GFP and pCS2+ vector (O), GFP, XOtx2 and XOtx5b (P), or GFP and XOtx5b (Q). Arrows point to an increase in bipolar cells in P and an increase in photoreceptors in Q. (R) Graph showing the percentage of GFP-positive retinal cells in retinas lipofected with GFP and the vector alone (n=1255); GFP, XOtx2 and XOtx5b (n=995); and GFP and XOtx5b (n=1188). Asterisks: P<0.01 as determined by a Student's t-test; n, number of GFP-positive retinal cells counted; GC, ganglion; Am, amacrine; BP, bipolar; Mü, Müller; H, horizontal, and PR, photoreceptor cells. Error bars represent s.e.m. |
|
calb1 ( calbindin ) gene expression in Xenopus laevis embryo via in immunohistohemistry, NF stage 41. Cryostat sections (10 mm) of retinas lipofected with GFP and the pCS2+ vector then stained with an anti-cone photoreceptor antibody (calbindin in red). Arrowheads indicate cells that fluoresce with GFP alone (green) and arrows indicate cells expressing both GFP and calbindin (yellow). |
|
crx (cone-rod homeobox) gene expression in Xenopus laevis tadpole eyes, NF stage 41, assayed via by in situ hybridization, staining purple in the inner and outer nuclear layers of retina. |
|
|