XB-ART-57596
Biomolecules
2020 Nov 30;1012:. doi: 10.3390/biom10121618.
Show Gene links
Show Anatomy links
A System for Assessing Dual Action Modulators of Glycine Transporters and Glycine Receptors.
Sheipouri D, Gallagher CI, Shimmon S, Rawling T, Vandenberg RJ.
???displayArticle.abstract???
Reduced inhibitory glycinergic neurotransmission is implicated in a number of neurological conditions such as neuropathic pain, schizophrenia, epilepsy and hyperekplexia. Restoring glycinergic signalling may be an effective method of treating these pathologies. Glycine transporters (GlyTs) control synaptic and extra-synaptic glycine concentrations and slowing the reuptake of glycine using specific GlyT inhibitors will increase glycine extracellular concentrations and increase glycine receptor (GlyR) activation. Glycinergic neurotransmission can also be improved through positive allosteric modulation (PAM) of GlyRs. Despite efforts to manipulate this synapse, no therapeutics currently target it. We propose that dual action modulators of both GlyTs and GlyRs may show greater therapeutic potential than those targeting individual proteins. To show this, we have characterized a co-expression system in Xenopus laevis oocytes consisting of GlyT1 or GlyT2 co-expressed with GlyRα1. We use two electrode voltage clamp recording techniques to measure the impact of GlyTs on GlyRs and the effects of modulators of these proteins. We show that increases in GlyT density in close proximity to GlyRs diminish receptor currents. Reductions in GlyR mediated currents are not observed when non-transportable GlyR agonists are applied or when Na+ is not available. GlyTs reduce glycine concentrations across different concentration ranges, corresponding with their ion-coupling stoichiometry, and full receptor currents can be restored when GlyTs are blocked with selective inhibitors. We show that partial inhibition of GlyT2 and modest GlyRα1 potentiation using a dual action compound, is as useful in restoring GlyR currents as a full and potent single target GlyT2 inhibitor or single target GlyRα1 PAM. The co-expression system developed in this study will provide a robust means for assessing the likely impact of GlyR PAMs and GlyT inhibitors on glycine neurotransmission.
???displayArticle.pubmedLink??? 33266066
???displayArticle.pmcLink??? PMC7760315
???displayArticle.link??? Biomolecules
???displayArticle.grants??? [+]
APP144429 Australian NHMRC
Species referenced: Xenopus laevis
Genes referenced: pam slc6a5 slc6a9
GO keywords: glycine transport [+]
???displayArticle.disOnts??? hyperekplexia [+]
???attribute.lit??? ???displayArticles.show???
|
|
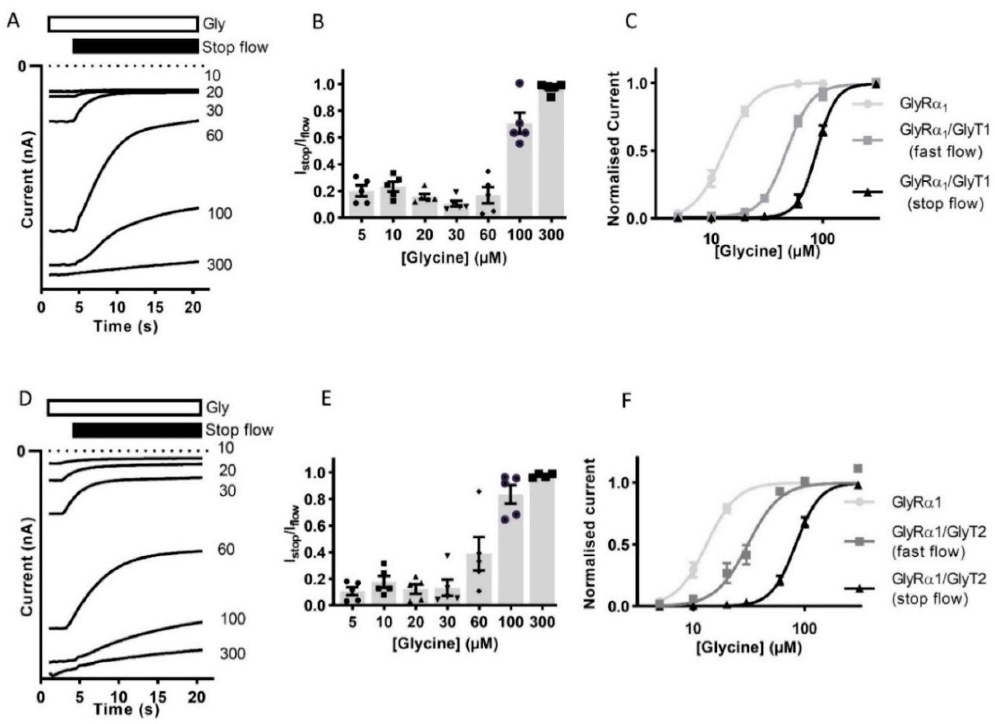
Figure 1 Reduction in glycine gated GlyRα1 currents in oocytes co-expressed with GlyTs. GlyRα1 is activated by 10 μM glycine (white bars). When flow of the solution is stopped on cells (black bars) expressing only GlyRα1 there is no change in current, however stopping the flow on oocytes co-expressing GlyRα1 with either GlyT2 or GlyT1 immediately causes a substantial decrease in GlyRα1 current amplitude. Resumption of flow restores the full amplitude of the currents. Peak current values are also decreased in co-expressed oocytes (note scales). |
|
|
Figure 2 Reduction of current amplitude by GlyTs in co-expressed cells is glycine concentration dependent. Glycine concentration-dependent modulation of GlyRs by GlyTs. (A,D) Raw Istop current trace examples of cells expressing GlyRα1/GlyT1 or GlyRα1/GlyT2 in the presence of varying concentrations of glycine. (B,E) Istop/Iflow ratios for varying concentrations of glycine. (C,F) Stop-flow and fast-flow (same cell) glycine dose-responses for co-expressed cells. Currents were normalised to Imax and fit to the Hill equation. Symbols are mean ± SEM (n = 5). |
|
|
Figure 3 The impact of GlyT expression levels on GlyRα1 currents. Example traces from co-expressed oocytes expressing different (A) GlyT1 and (D) GlyT2 densities showing normalised Istop/Iflow reduction of GlyRα1 currents (B,E) Histograms show increasing the ratio of GlyRα1: GlyT cRNA injected in oocytes increases the normalised Istop/Iflow ratio when co-expressed with GlyT2 but not GlyT1. Significance was tested using a one-way ANOVA and Dunnettâs post-hoc test and **** indicates p < 0.0001. No significant difference was found between values for different GlyT1 ratios. (C,F) Glycine dose responses for GlyRα1 and GlyRα1/GlyT1 or GlyRα1/GlyT2 at 1:3 and 1:10 injected cRNA ratios. Fast flow currents were normalised to Imax and fit to the Hill equation. Symbols are mean ± SEM, n = 5. |
|
|
Figure 4 Reduction of stop-flow and fast-flow current amplitudes in co-expressed cells is dependent on GlyT transportable substrate. β-alanine dose-response curves in cells expression GlyRα1, GlyRα1/GlyT1 (A) or GlyRα1/GlyT2 (B) are superimposed, showing no shift in GlyRα1 sensitivity when a non-substrate of GlyTs is used as an agonist for GlyR. Currents were normalised to Imax and fit to the Hill equation. Symbols are mean ± SEM (n ≥ 5) |
|
|
Figure 5 Reducing Na+ in the superfusing solution prevents stop-flow and fast-flow (peak) current reduction of by GlyTs. Example traces from cells co-expressing (A) GlyRα1/GlyT1 or (D) GlyRα1/GlyT2 showing stop-flow and fast-flow changes in current when 10 µM glycine (grey bars) is superfused in solutions of different Na+ concentrations. (B,E) Fast-flow currents are larger in low Na+ perfusate for both co-expressed cell types, however the absolute change is larger in GlyRα1/GlyT1. In GlyRα1/GlyT1, GlyT1 can still uptake glycine when flow is stopped on the same oocyte (black bar) in 10 mM Na+ solution and transport is reversed when flow is stopped (grey bar) in 1 mM Na+ solution (A, centre and right, C). In contrast, stop-flow uptake by GlyT2 is prevented when glycine is applied to the same GlyRα1/GlyT2 oocyte in 10 mM and 1 mM Na+ superfusing solutions (D, centre and right, F). Data is mean ± SEM, n ⥠5. 10 mM and 1 mM Na+ values were compared to 96 mM Na+ values and were significance was tested using a paired t-test. * denotes p ⤠0.05, ** denotes p ⤠0.01, and **** denotes p ⤠0.0001. |
|
|
Figure 6 GlyTs also modulate the activity of GlyRα3 and GlyRα3β. Glycine dose responses are shifted to the right and EC50 values for (A) GlyRα1, (B) GlyRα1β, (C) GlyRα3 and (D) GlyRα3β are increased when co-expressed with GlyT1 or GlyT2. Currents were normalised to Imax and fit to the Hill equation. Symbols represent mean ± SEM, n = 5. |
|
|
Figure 7 Glycine concentration sensed at the membrane of oocytes expressing GlyRα1/GlyTs. Since currents are reduced under fast-flow conditions, the glycine concentration at the membrane under fast-flow conditions in co-expressed oocytes was estimated by substituting EC50 and Hill coefficient values from cells expressing only GlyRα1, and current values from GlyRα1/GlyT1 or GlyRα1/GlyT2 co-expressed oocytes into the reversed Hill equation. The light blue line represents the glycine concentration sensed at the membrane when no transporters are present. Curves for GlyRα1/GlyT1 and GlyRα1/GlyT2 were fit by linear regression and values represent mean ± SEM, n ≥ 5. |
|
|
Figure 8 Pharmacological manipulation of stop-flow and fast-flow currents in GlyRα1/GlyT co-expressed cells. Example traces from cells co-expressing (A) GlyRα1/GlyT1 or (D) GlyRα1/GlyT2 showing co-application of glycine with GlyT1 inhibitor ALX-5407 or GlyT2 inhibitor ORG-25543, respectively (grey bars) prevents stop flow reduction (black bars) of glycine gated currents. Fast-flow currents are also larger when GlyT inhibitors are applied for both co-expressed cell types, suggesting GlyTs also reduce extracellularly available glycine under fast-flow conditions. Istop/Iflow values were compared between application of 10 µM glycine and 10 µM glycine in the presence of a GlyT inhibitor in the same cell expressing (B) GlyRα1/GlyT1 or (E) GlyRα1/GlyT2. ALX5-407 and ORG-25543 reduce the EC50s for glycine for cells co-expressing GlyRα1 and (C) GlyT1 and (F) GlyT2, respectively. Glycine dose-response curves for co-expressed cells in the presence of GlyT inhibitors are superimposed on dose-response curves for GlyRα1 alone, suggesting the effects of GlyTs in this system can be pharmacologically reversed. Currents are normalised to Imax and fit to the Hill equation. Data are presented as mean ± SEM (n ⥠5). Values in the same cell were compared using a paired t-test. ** denotes p ⤠0.01 and *** denotes p ⤠0.001. |
|
|
Figure 9 GlyTs create an apparent change in GlyRα1 Hill co-efficient. Glycine dose response curves for GlyRα1, GlyT1 and GlyT2 showing the region in which GlyTs are most effective, i.e., their EC50, is asymmetrical across the GlyRα1 curve. Currents are normalised to Imax and fit to the Hill equation. Symbols are mean ± SEM (n ⥠5). |
|
|
Figure 10 Activity of C18-cis-Ï9-L-methionine, C18-cis-Ï7-glycine and C18-cis-Ï9-glycine on GlyT2 and GlyRα1 separately. (A) 30 µM glycine transport currents mediated by GlyT2 were measured in the presence of lipids in a range of concentrations. Concentration-inhibition curves for C18-cis-Ï9-L-methionine, C18-cis-Ï7-glycine and C18-cis-Ï9-glycine. Normalised response in the presence of 1 µM lipid is marked by dashed blue, green and red lines respectively. Data from [15]. (B) Modulation of GlyRα1 currents at glycine EC5 by 1 µM C18-cis-Ï9-L-methionine, C18-cis-Ï7-glycine and C18-cis-Ï9-glycine were previously measured. (C) Example traces of GlyRα1 modulation by lipids. Currents were normalised to Imax and fit to the Hill equation. Symbols are mean ± SEM (n ⥠3). Data from [18]. |
|
|
Figure 11 Pharmacological manipulation of fast-flow currents in GlyRα1 and GlyRα1/GlyT co-expressed cells by bioactive lipids. (A) C18-cis-Ï9-L-methionine, (B) C18-cis-Ï7-glycine and (C) C18-cis-Ï9-glycine modulate the EC50s for glycine in cells expressing GlyRα1 alone and co-expressed with GlyT2. Currents were normalised to Imax and fit to the Hill equation. Symbols are mean ± SEM (n = 5). |
|
|
Figure 12 Glycine concentration sensed at the membrane of cells expressing GlyRα1/GlyT2 in the presence of GlyT2 specific inhibitors. Dashed line indicates reference 1:1 relationship of [Gly]bath and [Gly]membrane. Since currents are reduced under fast-flow conditions, the glycine concentration at the membrane under fast-flow conditions in co-expressed cells was estimated by substituting EC50 and Hill co-efficient values from cells expressing only GlyRα1, and current values from GlyRα1/GlyT2 co-expressed cells into the Hill equation (pink lines). Similarly, the glycine concentration at the membrane under fast-flow conditions in co-expressed cells and in the presence of (A) the GlyT2 inhibitor, C18-cis-Ï9-L-methionine (orange), (B) the GlyR PAM, C18-cis-Ï7-glycine (purple) and (C) the dual action modulator C18-cis-Ï9-glycine (magenta) was estimated by substituting EC50 and Hill co-efficient values from cells expressing GlyRα1/GlyT2, and current values from GlyRα1/GlyT2 + lipid into the Hill equation. Curves for GlyRα1/GlyT2 and GlyRα1/GlyT2 + lipid were fit by linear regression and values represent mean ± SEM, n ⥠5. |
|
|
Figure 13 Schematic of inhibitory glycinergic synapse showing effects of modulation at GlyT2 and GlyRs. (A) Prolonged complete inhibition of GlyT2 (yellow) leads to steep reductions in presynaptic glycine concentrations, the lack of presynaptic vesicle filling and termination of subsequent glycine release. (B) Partial, non-competitive GlyT2 inhibition slows the re-uptake of glycine (red spheres), which will improve the activation of glycine gated GlyRs (blue) while still allowing refilling of vesicles to occur and subsequent glycine release into the synapse to be maintained. (C) Partial GlyT2 inhibition and GlyR potentiation by dual-action compounds (black spheres) will increase synaptic glycine concentrations and allow the recycling of glycine through the presynaptic terminal by GlyT2, as in B, while also directly increasing activation of GlyRs. |
|
|
Figure 1. Reduction in glycine gated GlyRα1 currents in oocytes co-expressed with GlyTs. GlyRα1 is activated by 10 μM glycine (white bars). When flow of the solution is stopped on cells (black bars) expressing only GlyRα1 there is no change in current, however stopping the flow on oocytes co-expressing GlyRα1 with either GlyT2 or GlyT1 immediately causes a substantial decrease in GlyRα1 current amplitude. Resumption of flow restores the full amplitude of the currents. Peak current values are also decreased in co-expressed oocytes (note scales). |
|
|
Figure 2. Reduction of current amplitude by GlyTs in co-expressed cells is glycine concentration dependent. Glycine concentration-dependent modulation of GlyRs by GlyTs. (A,D) Raw Istop current trace examples of cells expressing GlyRα1/GlyT1 or GlyRα1/GlyT2 in the presence of varying concentrations of glycine. (B,E) Istop/Iflow ratios for varying concentrations of glycine. (C,F) Stop-flow and fast-flow (same cell) glycine dose-responses for co-expressed cells. Currents were normalised to Imax and fit to the Hill equation. Symbols are mean ± SEM (n = 5). |
|
|
Figure 3. The impact of GlyT expression levels on GlyRα1 currents. Example traces from co-expressed oocytes expressing different (A) GlyT1 and (D) GlyT2 densities showing normalised Istop/Iflow reduction of GlyRα1 currents (B,E) Histograms show increasing the ratio of GlyRα1: GlyT cRNA injected in oocytes increases the normalised Istop/Iflow ratio when co-expressed with GlyT2 but not GlyT1. Significance was tested using a one-way ANOVA and Dunnettâs post-hoc test and **** indicates p < 0.0001. No significant difference was found between values for different GlyT1 ratios. (C,F) Glycine dose responses for GlyRα1 and GlyRα1/GlyT1 or GlyRα1/GlyT2 at 1:3 and 1:10 injected cRNA ratios. Fast flow currents were normalised to Imax and fit to the Hill equation. Symbols are mean ± SEM, n = 5. |
|
|
Figure 4. Reduction of stop-flow and fast-flow current amplitudes in co-expressed cells is dependent on GlyT transportable substrate. β-alanine dose-response curves in cells expression GlyRα1, GlyRα1/GlyT1 (A) or GlyRα1/GlyT2 (B) are superimposed, showing no shift in GlyRα1 sensitivity when a non-substrate of GlyTs is used as an agonist for GlyR. Currents were normalised to Imax and fit to the Hill equation. Symbols are mean ± SEM (n ≥ 5). |
|
|
Figure 5. Reducing Na+ in the superfusing solution prevents stop-flow and fast-flow (peak) current reduction of by GlyTs. Example traces from cells co-expressing (A) GlyRα1/GlyT1 or (D) GlyRα1/GlyT2 showing stop-flow and fast-flow changes in current when 10 µM glycine (grey bars) is superfused in solutions of different Na+ concentrations. (B,E) Fast-flow currents are larger in low Na+ perfusate for both co-expressed cell types, however the absolute change is larger in GlyRα1/GlyT1. In GlyRα1/GlyT1, GlyT1 can still uptake glycine when flow is stopped on the same oocyte (black bar) in 10 mM Na+ solution and transport is reversed when flow is stopped (grey bar) in 1 mM Na+ solution (A, centre and right, C). In contrast, stop-flow uptake by GlyT2 is prevented when glycine is applied to the same GlyRα1/GlyT2 oocyte in 10 mM and 1 mM Na+ superfusing solutions (D, centre and right, F). Data is mean ± SEM, n ⥠5. 10 mM and 1 mM Na+ values were compared to 96 mM Na+ values and were significance was tested using a paired t-test. * denotes p ⤠0.05, ** denotes p ⤠0.01, and **** denotes p ⤠0.0001. |
|
|
Figure 6. GlyTs also modulate the activity of GlyRα3 and GlyRα3β. Glycine dose responses are shifted to the right and EC50 values for (A) GlyRα1, (B) GlyRα1β, (C) GlyRα3 and (D) GlyRα3β are increased when co-expressed with GlyT1 or GlyT2. Currents were normalised to Imax and fit to the Hill equation. Symbols represent mean ± SEM, n = 5. |
|
|
Figure 7. Glycine concentration sensed at the membrane of oocytes expressing GlyRα1/GlyTs. Since currents are reduced under fast-flow conditions, the glycine concentration at the membrane under fast-flow conditions in co-expressed oocytes was estimated by substituting EC50 and Hill coefficient values from cells expressing only GlyRα1, and current values from GlyRα1/GlyT1 or GlyRα1/GlyT2 co-expressed oocytes into the reversed Hill equation. The light blue line represents the glycine concentration sensed at the membrane when no transporters are present. Curves for GlyRα1/GlyT1 and GlyRα1/GlyT2 were fit by linear regression and values represent mean ± SEM, n ≥ 5. |
|
|
Figure 8. Pharmacological manipulation of stop-flow and fast-flow currents in GlyRα1/GlyT co-expressed cells. Example traces from cells co-expressing (A) GlyRα1/GlyT1 or (D) GlyRα1/GlyT2 showing co-application of glycine with GlyT1 inhibitor ALX-5407 or GlyT2 inhibitor ORG-25543, respectively (grey bars) prevents stop flow reduction (black bars) of glycine gated currents. Fast-flow currents are also larger when GlyT inhibitors are applied for both co-expressed cell types, suggesting GlyTs also reduce extracellularly available glycine under fast-flow conditions. Istop/Iflow values were compared between application of 10 µM glycine and 10 µM glycine in the presence of a GlyT inhibitor in the same cell expressing (B) GlyRα1/GlyT1 or (E) GlyRα1/GlyT2. ALX5-407 and ORG-25543 reduce the EC50s for glycine for cells co-expressing GlyRα1 and (C) GlyT1 and (F) GlyT2, respectively. Glycine dose-response curves for co-expressed cells in the presence of GlyT inhibitors are superimposed on dose-response curves for GlyRα1 alone, suggesting the effects of GlyTs in this system can be pharmacologically reversed. Currents are normalised to Imax and fit to the Hill equation. Data are presented as mean ± SEM (n ⥠5). Values in the same cell were compared using a paired t-test. ** denotes p ⤠0.01 and *** denotes p ⤠0.001. |
|
|
Figure 9. GlyTs create an apparent change in GlyRα1 Hill co-efficient. Glycine dose response curves for GlyRα1, GlyT1 and GlyT2 showing the region in which GlyTs are most effective, i.e., their EC50, is asymmetrical across the GlyRα1 curve. Currents are normalised to Imax and fit to the Hill equation. Symbols are mean ± SEM (n ⥠5). |
|
|
Figure 10. Activity of C18-cis-Ï9-L-methionine, C18-cis-Ï7-glycine and C18-cis-Ï9-glycine on GlyT2 and GlyRα1 separately. (A) 30 µM glycine transport currents mediated by GlyT2 were measured in the presence of lipids in a range of concentrations. Concentration-inhibition curves for C18-cis-Ï9-L-methionine, C18-cis-Ï7-glycine and C18-cis-Ï9-glycine. Normalised response in the presence of 1 µM lipid is marked by dashed blue, green and red lines respectively. Data from [15]. (B) Modulation of GlyRα1 currents at glycine EC5 by 1 µM C18-cis-Ï9-L-methionine, C18-cis-Ï7-glycine and C18-cis-Ï9-glycine were previously measured. (C) Example traces of GlyRα1 modulation by lipids. Currents were normalised to Imax and fit to the Hill equation. Symbols are mean ± SEM (n ⥠3). Data from [18]. |
|
|
Figure 11. Pharmacological manipulation of fast-flow currents in GlyRα1 and GlyRα1/GlyT co-expressed cells by bioactive lipids. (A) C18-cis-Ï9-L-methionine, (B) C18-cis-Ï7-glycine and (C) C18-cis-Ï9-glycine modulate the EC50s for glycine in cells expressing GlyRα1 alone and co-expressed with GlyT2. Currents were normalised to Imax and fit to the Hill equation. Symbols are mean ± SEM (n = 5). |
|
|
Figure 12. Glycine concentration sensed at the membrane of cells expressing GlyRα1/GlyT2 in the presence of GlyT2 specific inhibitors. Dashed line indicates reference 1:1 relationship of [Gly]bath and [Gly]membrane. Since currents are reduced under fast-flow conditions, the glycine concentration at the membrane under fast-flow conditions in co-expressed cells was estimated by substituting EC50 and Hill co-efficient values from cells expressing only GlyRα1, and current values from GlyRα1/GlyT2 co-expressed cells into the Hill equation (pink lines). Similarly, the glycine concentration at the membrane under fast-flow conditions in co-expressed cells and in the presence of (A) the GlyT2 inhibitor, C18-cis-Ï9-L-methionine (orange), (B) the GlyR PAM, C18-cis-Ï7-glycine (purple) and (C) the dual action modulator C18-cis-Ï9-glycine (magenta) was estimated by substituting EC50 and Hill co-efficient values from cells expressing GlyRα1/GlyT2, and current values from GlyRα1/GlyT2 + lipid into the Hill equation. Curves for GlyRα1/GlyT2 and GlyRα1/GlyT2 + lipid were fit by linear regression and values represent mean ± SEM, n ⥠5. |
|
|
Figure 13. Schematic of inhibitory glycinergic synapse showing effects of modulation at GlyT2 and GlyRs. (A) Prolonged complete inhibition of GlyT2 (yellow) leads to steep reductions in presynaptic glycine concentrations, the lack of presynaptic vesicle filling and termination of subsequent glycine release. (B) Partial, non-competitive GlyT2 inhibition slows the re-uptake of glycine (red spheres), which will improve the activation of glycine gated GlyRs (blue) while still allowing refilling of vesicles to occur and subsequent glycine release into the synapse to be maintained. (C) Partial GlyT2 inhibition and GlyR potentiation by dual-action compounds (black spheres) will increase synaptic glycine concentrations and allow the recycling of glycine through the presynaptic terminal by GlyT2, as in B, while also directly increasing activation of GlyRs. |
References [+] :
Ahmadi,
Facilitation of spinal NMDA receptor currents by spillover of synaptically released glycine.
2003, Pubmed
Ahmadi, Facilitation of spinal NMDA receptor currents by spillover of synaptically released glycine. 2003, Pubmed
Akagi, Functional properties of strychnine-sensitive glycine receptors expressed in Xenopus oocytes injected with a single mRNA. 1991, Pubmed , Xenbase
Atkinson, ALX 5407: a potent, selective inhibitor of the hGlyT1 glycine transporter. 2001, Pubmed
Aubrey, N[3-(4'-fluorophenyl)-3-(4'-phenylphenoxy)propyl]sarcosine (NFPS) is a selective persistent inhibitor of glycine transport. 2001, Pubmed , Xenbase
Aubrey, The transporters GlyT2 and VIAAT cooperate to determine the vesicular glycinergic phenotype. 2007, Pubmed
Aubrey, Dynamics of forward and reverse transport by the glial glycine transporter, glyt1b. 2005, Pubmed
Barry, Effects of unstirred layers on membrane phenomena. 1984, Pubmed
Beato, The time course of transmitter at glycinergic synapses onto motoneurons. 2008, Pubmed
Berger, Glycine uptake governs glycine site occupancy at NMDA receptors of excitatory synapses. 1998, Pubmed
Bergeron, Modulation of N-methyl-D-aspartate receptor function by glycine transport. 1998, Pubmed
Bormann, Residues within transmembrane segment M2 determine chloride conductance of glycine receptor homo- and hetero-oligomers. 1994, Pubmed
Carland, Oleoyl-L-carnitine inhibits glycine transport by GlyT2. 2013, Pubmed , Xenbase
Caulfield, The first potent and selective inhibitors of the glycine transporter type 2. 2001, Pubmed
Cioffi, Modulation of Glycine-Mediated Spinal Neurotransmission for the Treatment of Chronic Pain. 2018, Pubmed
Csermely, The efficiency of multi-target drugs: the network approach might help drug design. 2005, Pubmed
de Juan-Sanz, Endocytosis of the neuronal glycine transporter GLYT2: role of membrane rafts and protein kinase C-dependent ubiquitination. 2011, Pubmed
de Juan-Sanz, Na+/K+-ATPase is a new interacting partner for the neuronal glycine transporter GlyT2 that downregulates its expression in vitro and in vivo. 2013, Pubmed
De Saint Jan, Activation of human alpha1 and alpha2 homomeric glycine receptors by taurine and GABA. 2001, Pubmed , Xenbase
Dohi, Glycine transporter inhibitors as a novel drug discovery strategy for neuropathic pain. 2009, Pubmed
Du, Glycine receptor mechanism elucidated by electron cryo-microscopy. 2015, Pubmed
Durisic, Stoichiometry of the human glycine receptor revealed by direct subunit counting. 2012, Pubmed , Xenbase
Eulenburg, Mutations within the human GLYT2 (SLC6A5) gene associated with hyperekplexia. 2006, Pubmed
Fornés, Trafficking properties and activity regulation of the neuronal glycine transporter GLYT2 by protein kinase C. 2008, Pubmed
Gabernet, Enhancement of the NMDA receptor function by reduction of glycine transporter-1 expression. 2005, Pubmed
Gallagher, Identification of N-acyl amino acids that are positive allosteric modulators of glycine receptors. 2020, Pubmed , Xenbase
Grudzinska, The beta subunit determines the ligand binding properties of synaptic glycine receptors. 2005, Pubmed
Guastella, Cloning, expression, and localization of a rat brain high-affinity glycine transporter. 1992, Pubmed , Xenbase
Handford, The human glycine receptor beta subunit: primary structure, functional characterisation and chromosomal localisation of the human and murine genes. 1996, Pubmed
Harvey, GlyR alpha3: an essential target for spinal PGE2-mediated inflammatory pain sensitization. 2004, Pubmed
Ivica, The intracellular domain of homomeric glycine receptors modulates agonist efficacy. 2021, Pubmed
Ivica, The intracellular domain of homomeric glycine receptors modulates agonist efficacy. 2021, Pubmed
Jensen, Functional characterisation of the human alpha1 glycine receptor in a fluorescence-based membrane potential assay. 2004, Pubmed
Jeong, N-arachidonyl-glycine modulates synaptic transmission in superficial dorsal horn. 2010, Pubmed
Kim, Cloning of the human glycine transporter type 1: molecular and pharmacological characterization of novel isoform variants and chromosomal localization of the gene in the human and mouse genomes. 1994, Pubmed
Korcsmáros, How to design multi-target drugs. 2007, Pubmed
Kristensen, SLC6 neurotransmitter transporters: structure, function, and regulation. 2011, Pubmed
Legendre, The glycinergic inhibitory synapse. 2001, Pubmed
Legendre, Desensitization of homomeric alpha1 glycine receptor increases with receptor density. 2002, Pubmed
Lu, Involvement of glycine receptor α1 subunits in cannabinoid-induced analgesia. 2018, Pubmed
Lynch, Native glycine receptor subtypes and their physiological roles. 2009, Pubmed
McCracken, Zinc enhances ethanol modulation of the alpha1 glycine receptor. 2010, Pubmed , Xenbase
Miller, Molecular determinants of glycine receptor alphabeta subunit sensitivities to Zn2+-mediated inhibition. 2005, Pubmed
Mingorance-Le Meur, Reversible inhibition of the glycine transporter GlyT2 circumvents acute toxicity while preserving efficacy in the treatment of pain. 2013, Pubmed , Xenbase
Mohammadi, Kinetic analysis of recombinant mammalian alpha(1) and alpha(1)beta glycine receptor channels. 2003, Pubmed
Mostyn, Synthesis and Characterization of Novel Acyl-Glycine Inhibitors of GlyT2. 2017, Pubmed , Xenbase
Mostyn, Development of an N-Acyl Amino Acid That Selectively Inhibits the Glycine Transporter 2 To Produce Analgesia in a Rat Model of Chronic Pain. 2019, Pubmed
Mostyn, Identification of an allosteric binding site on the human glycine transporter, GlyT2, for bioactive lipid analgesics. 2019, Pubmed
Prevost, Intermediate closed state for glycine receptor function revealed by cysteine cross-linking. 2013, Pubmed , Xenbase
Pribilla, The atypical M2 segment of the beta subunit confers picrotoxinin resistance to inhibitory glycine receptor channels. 1994, Pubmed
Rousseau, The glycine transporter GlyT2 controls the dynamics of synaptic vesicle refilling in inhibitory spinal cord neurons. 2008, Pubmed
Roux, Neuronal and glial glycine transporters have different stoichiometries. 2000, Pubmed , Xenbase
Smith, Cloning and expression of a glycine transporter reveal colocalization with NMDA receptors. 1992, Pubmed
Succar, Actions of N-arachidonyl-glycine in a rat inflammatory pain model. 2007, Pubmed
Sun, Glutamate transporter control of ambient glutamate levels. 2014, Pubmed , Xenbase
Supplisson, Why glycine transporters have different stoichiometries. 2002, Pubmed
Supplisson, Control of NMDA receptor activation by a glycine transporter co-expressed in Xenopus oocytes. 1997, Pubmed , Xenbase
Tang, The roles of aromatic residues in the glycine receptor transmembrane domain. 2018, Pubmed , Xenbase
Tang, Multiple regions in the extracellular domain of the glycine receptor determine receptor activity. 2018, Pubmed , Xenbase
Tipps, Identification of novel specific allosteric modulators of the glycine receptor using phage display. 2010, Pubmed
Vandenberg, Glycine transport inhibitors for the treatment of pain. 2014, Pubmed
Villarejo-López, P2X receptors up-regulate the cell-surface expression of the neuronal glycine transporter GlyT2. 2017, Pubmed
Winters, Activity of novel lipid glycine transporter inhibitors on synaptic signalling in the dorsal horn of the spinal cord. 2018, Pubmed
Xiong, Cannabinoid potentiation of glycine receptors contributes to cannabis-induced analgesia. 2011, Pubmed
Zeilhofer, Glycine receptors and glycine transporters: targets for novel analgesics? 2018, Pubmed
Zimmermann, Multi-target therapeutics: when the whole is greater than the sum of the parts. 2007, Pubmed
