Click here to close
Hello! We notice that you are using Internet Explorer, which is not supported by Xenbase and may cause the site to display incorrectly.
We suggest using a current version of Chrome,
FireFox, or Safari.
PLoS Biol
2020 Nov 02;1811:e3000965. doi: 10.1371/journal.pbio.3000965.
Show Gene links
Show Anatomy links
Improved genetically encoded near-infrared fluorescent calcium ion indicators for in vivo imaging.
Qian Y, Cosio DMO, Piatkevich KD, Aufmkolk S, Su WC, Celiker OT, Schohl A, Murdock MH, Aggarwal A, Chang YF, Wiseman PW, Ruthazer ES, Boyden ES, Campbell RE.
???displayArticle.abstract???
Near-infrared (NIR) genetically encoded calcium ion (Ca2+) indicators (GECIs) can provide advantages over visible wavelength fluorescent GECIs in terms of reduced phototoxicity, minimal spectral cross talk with visible light excitable optogenetic tools and fluorescent probes, and decreased scattering and absorption in mammalian tissues. Our previously reported NIR GECI, NIR-GECO1, has these advantages but also has several disadvantages including lower brightness and limited fluorescence response compared to state-of-the-art visible wavelength GECIs, when used for imaging of neuronal activity. Here, we report 2 improved NIR GECI variants, designated NIR-GECO2 and NIR-GECO2G, derived from NIR-GECO1. We characterized the performance of the new NIR GECIs in cultured cells, acute mouse brain slices, and Caenorhabditis elegans and Xenopus laevis in vivo. Our results demonstrate that NIR-GECO2 and NIR-GECO2G provide substantial improvements over NIR-GECO1 for imaging of neuronal Ca2+ dynamics.
Fig 1. NIR-GECO evolution and characterization in dissociated neurons.
(a) Mutations of NIR-GECO2 and NIR-GECO2G relative to NIRGECO1. The different mutations between NIR-GECO2 and NIR-GECO2G are highlighted in green. (b) Relative fluorescence intensity (mean ± SEM) of NIR-GECO1, NIR-GECO2, NIR-GECO2G, and miRFP720 in neurons (n = 160, 120, 219, and 84 neurons, respectively, from 2 cultures). Fluorescence was normalized by co-expression of GFP via self-cleavable 2A peptide. (c–e) Comparison of NIR-GECO variants, as a function of stimulus strength (the same color code is used in panels c–e). (c) δF/F0; (d) rise time; (e) half decay time. Values are shown as mean ± SD (n = 10 wells from 3 cultures). The underlying data for (b) to (e) can be found in S1 Data. GFP, green fluorescent protein; NIR, near-infrared; SD, standard deviation; SEM, standard error of the mean.
Fig 2. Performance of NIR-GECO2G, NIR-GECO2, and NIR-GECO1 in HeLa cells.
(aâc) Fluorescence traces of NIR-GECO2G, NIR-GECO2, and NIR-GECO1 in response to 100 ms (a), 500 ms (b), and 1 s (c) blue light activation (470 nm at a power of 1.9 mW/mm2) in HeLa cells with co-expression of Opto-CRAC. Opto-CRAC is composed of the STIM1-CT and LOV2 domain. The fusion of STIM1-CT to the LOV2 domain allows photo-controllable exposure of the active site of SRIMI-CT, which is able to interact with ORAI1 and trigger Ca2+ entries across the plasma membrane [16]. Black, green, and dark blue lines represent averaged data for NIR-GECO2G (n = 32 cells), NIR-GECO2 (n = 25 cells), and NIR-GECO1 (n = 23 cells), respectively. The same color code is used in panels aâc. Shaded areas represent the SD. (d) Quantitative -δF/F0 (mean ± SD) for NIR-GECO2G, NIR-GECO2, and NIR-GECO1 in aâc. The underlying data for aâd can be found in S1 Data. NIR, near-infrared; SD, standard deviation.
Fig 3. Imaging of NIR-GECO2 in response to microfluidic and optogenetic stimulation in C. elegans in vivo.
(a) Left, fluorescent image of neurons expressing NLS-jGCaMP7s (λex = 488-nm laser light, λem â = 527/50 nm). Right, fluorescent image of neurons expressing NIR-GECO2-T2A-HO1 (λex = â640-nm laser light, λem = 685/40 nm). Representative of more than 3 worms, both under tag-168 promoter. Scale bar, 50 μm. (b) Fluorescence traces of NLS-jGCaMP7s (top) and NLS-NIR-GECO2 (bottom) in response to the stimulation of microfluidic containing 200 mM NaCl. Solid lines represent averaged data from 3 neurons. Shaded areas are shown as SD. Triangles on the top of the traces indicate the time points of stimulation (20 seconds for each stimulation). (c) Quantitative fluorescence changes of NLS-jGCaMP7s and NLS-NIR-GECO2 in b (n = 36 spikes from 3 neurons). (d) Fluorescence image of the 4 C. elegans expressing NIR-GECO2-T2A-HO1 in AVA neurons (under flp-18 promoter) and CoChR-GFP in ASH neurons (under sra-6 promoter). The merged image is shown. Imaging conditions: NIR-GECO2, λex = 640-nm laser light, λem = 685/40; GFP, λex = 488-nm laser light, λex = 527/50 nm. (e) Individual traces of NIR-GECO2 fluorescence in an AVA neuron under blue light illumination (20âmW/mm2, λex = 488-nm laser light, 100 ms; blue bars). The underlying data for b, c, and e can be found in S1 Data. NIR, near-infrared; SD, standard deviation.
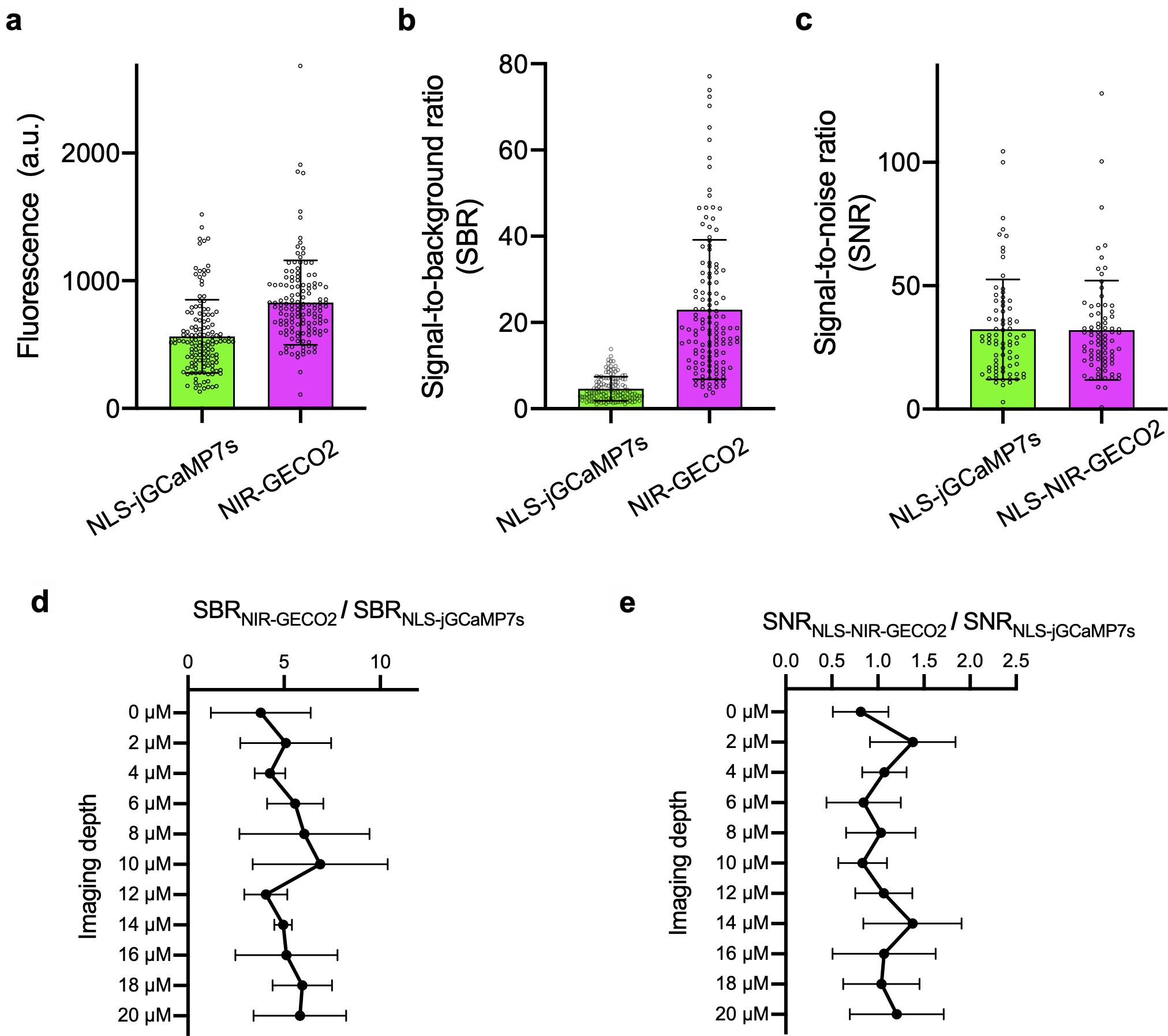
Fig 4. Comparison of jGCaMP7s and NIR-GECO2 in C. elegans.
(a) Fluorescence intensity of NLS-jGCaMP7s and NIR-GECO2 in C. elegans neurons at resting state. Fluorescence was normalized to the same excitation intensity (n = 132 ROIs from 5 worms; data are shown as mean ± SD) (b) SBR of NLS-jGCaMP7s and NIR-GECO2 in neurons of C. elegans at resting state (n = 132 ROIs from 5 worms; data are shown as mean ± SD). SBR was obtained via dividing the fluorescence intensity from neurons by the averaged autofluorescence from the intestine area. (c) SNR of NLS-jGCaMP7s and NLS-NIR-GECO2 quantified from spontaneously spiking neurons (n = 78 ROIs from 4 worms; data are shown as mean ± SD). SNR was calculated by dividing the fluorescence change associated with a spike by the SD of the baseline fluorescence over the 2-second period immediately before the spike. (d) The ratio of SBRNIR-GECO2 to SBRNLS-jGCaMP7s at different imaging depths (n = 5 worms; data are shown as mean ± SD). (e) The ratio of SNRNLS-NIR-GECO2 to SNRNLS-jGCaMP7s at different imaging depths (n = 4 worms; data are shown as mean ± SD). NIR-GECO2 (without NLS) and NLS-jGCaMP7s were used for the experiments in a, b, and d; NLS-NIR-GECO2 and NLS-jGCaMP7s were used for the experiments in c and e. The underlying data for aâe can be found in S1 Data. ROI, region of interest; SBR, signal-to-background ratio; SD, standard deviation; SNR, signal-to-noise ratio.
Fig 5. Spontaneous Ca2+ response imaging with NIR-GECO2G in the olfactory bulb of Xenopus laevis.
(a) Light-sheet acquisition of spontaneous Ca2+ response in the olfactory bulb in an intact animal. The image shows an intensity projection over 200 frames and a volume of 45 μm. The orientation and position of the field of view is marked in the brightfield image of the animal (upper right frame). Scale bar, 40 μm. (b) White frames indicate the cells that showed Ca2+ response with the NIR-GECO2G (magenta) and GCaMP6s (green) indicator. (c) A representative fluorescence response trace of spontaneous activity of 1 cell in the olfactory bulb (solid white ROI in b) is plotted over time. The intensity responses of NIR-GECO2G and GCaMP6s are antagonal to each other. Z-series volumes were acquired once every 3.0 seconds. NIR, near-infrared; ROI, region of interest.
Brenner,
The genetics of Caenorhabditis elegans.
1974, Pubmed
Brenner,
The genetics of Caenorhabditis elegans.
1974,
Pubmed Chen,
Ultrasensitive fluorescent proteins for imaging neuronal activity.
2013,
Pubmed Chronis,
Microfluidics for in vivo imaging of neuronal and behavioral activity in Caenorhabditis elegans.
2007,
Pubmed Dana,
High-performance calcium sensors for imaging activity in neuronal populations and microcompartments.
2019,
Pubmed Dana,
Sensitive red protein calcium indicators for imaging neural activity.
2016,
Pubmed Ding,
Small monomeric and highly stable near-infrared fluorescent markers derived from the thermophilic phycobiliprotein, ApcF2.
2017,
Pubmed Gambetta,
Genetic engineering of phytochrome biosynthesis in bacteria.
2001,
Pubmed He,
Near-infrared photoactivatable control of Ca(2+) signaling and optogenetic immunomodulation.
2015,
Pubmed Inoue,
Rational Engineering of XCaMPs, a Multicolor GECI Suite for In Vivo Imaging of Complex Brain Circuit Dynamics.
2019,
Pubmed Jiang,
High Ca2+-phosphate transfection efficiency in low-density neuronal cultures.
2006,
Pubmed Kim,
High cleavage efficiency of a 2A peptide derived from porcine teschovirus-1 in human cell lines, zebrafish and mice.
2011,
Pubmed Klapoetke,
Independent optical excitation of distinct neural populations.
2014,
Pubmed Kobachi,
Biliverdin Reductase-A Deficiency Brighten and Sensitize Biliverdin-binding Chromoproteins.
2020,
Pubmed Nagai,
Circularly permuted green fluorescent proteins engineered to sense Ca2+.
2001,
Pubmed Nakai,
A high signal-to-noise Ca(2+) probe composed of a single green fluorescent protein.
2001,
Pubmed Piatkevich,
A robotic multidimensional directed evolution approach applied to fluorescent voltage reporters.
2018,
Pubmed Qian,
A genetically encoded near-infrared fluorescent calcium ion indicator.
2019,
Pubmed Rao,
Lack of heme synthesis in a free-living eukaryote.
2005,
Pubmed Rodriguez,
A far-red fluorescent protein evolved from a cyanobacterial phycobiliprotein.
2016,
Pubmed Shcherbakova,
Direct multiplex imaging and optogenetics of Rho GTPases enabled by near-infrared FRET.
2018,
Pubmed Shen,
A genetically encoded Ca2+ indicator based on circularly permutated sea anemone red fluorescent protein eqFP578.
2018,
Pubmed Subach,
Near-Infrared Genetically Encoded Positive Calcium Indicator Based on GAF-FP Bacterial Phytochrome.
2019,
Pubmed Thévenaz,
A pyramid approach to subpixel registration based on intensity.
1998,
Pubmed Wardill,
A neuron-based screening platform for optimizing genetically-encoded calcium indicators.
2013,
Pubmed Yu,
An improved monomeric infrared fluorescent protein for neuronal and tumour brain imaging.
2014,
Pubmed Yu,
A naturally monomeric infrared fluorescent protein for protein labeling in vivo.
2015,
Pubmed Zhao,
An expanded palette of genetically encoded Ca²⁺ indicators.
2011,
Pubmed