Click here to close Hello! We notice that you are using Internet Explorer, which is not supported by Xenbase and may cause the site to display incorrectly. We suggest using a current version of Chrome, FireFox, or Safari.
XB-ART-57558
Curr Biol 2020 Dec 21;3024:4973-4983.e10. doi: 10.1016/j.cub.2020.10.093.
Show Gene links Show Anatomy links

Spindle Scaling Is Governed by Cell Boundary Regulation of Microtubule Nucleation.

Rieckhoff EM, Berndt F, Elsner M, Golfier S, Decker F, Ishihara K, Brugués J.


???displayArticle.abstract???
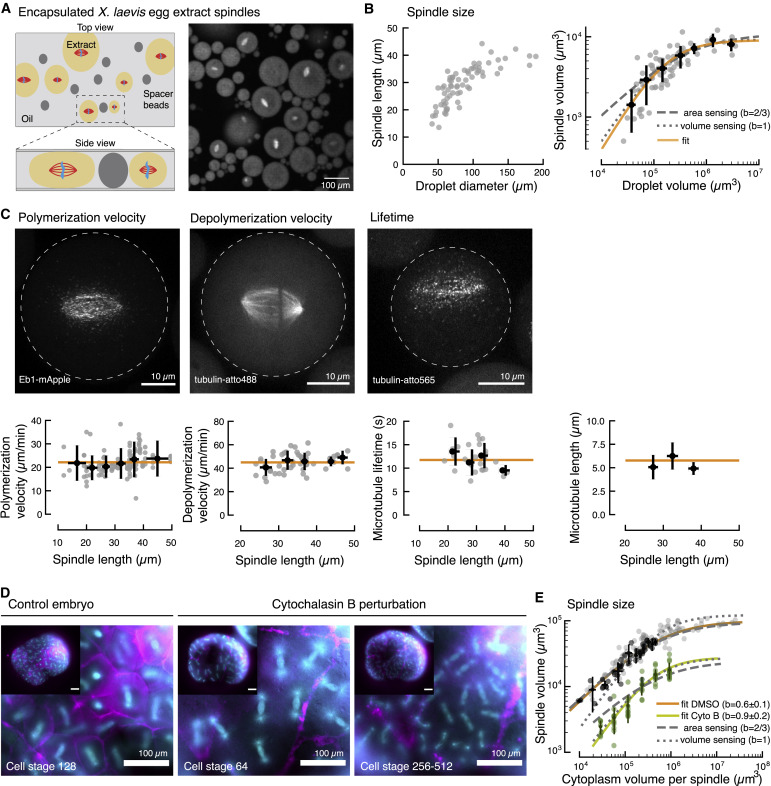
Cellular organelles such as the mitotic spindle adjust their size to the dimensions of the cell. It is widely understood that spindle scaling is governed by regulation of microtubule polymerization. Here, we use quantitative microscopy in living zebrafish embryos and Xenopus egg extracts in combination with theory to show that microtubule polymerization dynamics are insufficient to scale spindles and only contribute below a critical cell size. In contrast, microtubule nucleation governs spindle scaling for all cell sizes. We show that this hierarchical regulation arises from the partitioning of a nucleation inhibitor to the cell membrane. Our results reveal that cells differentially regulate microtubule number and length using distinct geometric cues to maintain a functional spindle architecture over a large range of cell sizes.

???displayArticle.pubmedLink??? 33217321
???displayArticle.link??? Curr Biol


Species referenced: Xenopus laevis
GO keywords: microtubule nucleation [+]


???attribute.lit??? ???displayArticles.show???