|
Figure 1. Hes5.9 belongs to the Hes family. (A) Multiple sequence alignment of Xenopus tropicalis Hes5.9 and related proteins. Comparison of the Hes5.9 protein sequence with the related proteins that belong to the Hes family in X. tropicalis. There are three conserved domains: the bHLH domain, the orange domain, and the WRPW sequence at the carboxyl terminus between these proteins. The colors represent different similarity: violet is 100%, pink is 75% or more, and the blue is 50% or more. (B) Phylogenetic tree for X. tropicalis Hes5.9 protein. The phylogenetic tree was constructed by using the comparison of full-length protein sequences. |
|
Figure 2. The Hes5.9 is regulated by the Notch signaling. (A) Promoters of Hes5.9, Hes4, Hes5.2, Hes5.7, and Hes5.5 show high and moderate homology of S1 and S2, respectively, in the SPS (green). All exhibit a conserved CCAAT motif (blue) and TATA box (yellow). (B) The predicted Notch binding sequences of Hes5.9. The expression patterns of Hes4 and Hes5.9 are affected by inhibition (C) or induction (D) of the Notch signaling, * p < 0.05; ** p < 0.01. |
|
Figure 3. Spatiotemporal expression pattern of Hes5.9 during embryonic development of Xenopus tropicalis. The spatial expression pattern of Hes5.9 mRNA during development, which was examined by whole-mount in situ hybridization (WISH). (A) Cleavage stage 3, animal view; (B) Blastula stage 7, ventral view; (C) Early gastrula stage 10.5, vegetal view, dorsal to the top; (D) Early neurula stage 13, dorsal view, anterior to the top; (EâG) Mid neurula stage 19, dorsal view, anterior to the top in (E); anterior view, dorsal to the bottom in (F); posterior view, dorsal to the top in (G); (H) Late neurula stage 21, lateral view, dorsal to the top; (I) Early tailbud stage 28, lateral view, anterior to the right; (J) Late tailbud stage 35, lateral view, anterior to the left. (K) The temporal expression pattern of mRNA for Hes5.9 during X. tropicalis embryonic development examined by RT-qPCR, and ornithine decarboxylase (Odc) was applied as a constant expression control. Abbreviations, bl: blastopore lip, np: neural plate, sc: spinal cord, ey: eye, tbd: tailbud, fb: forebrain, mb: midbrain, hb: hindbrain, opv: optic vesicle, otv: otic vesicle. |
|
Figure 4. The mRNA expression level of Hes5.9 is regulated by the FGF (Fibroblast growth factor) signaling. The FGFR (Fibroblast growth factor receptor) inhibitor SU5402 was utilized in embryos from stage 9 (pre-gastrula stage) to stage 11 (middle gastrula stage), while the control counterparts were treated with DMSO (Dimethyl Sulfoxide). The results of whole-mount in situ hybridization displayed: compared with DMSO-treated (A), the Hes5.9 mRNA expression level was significantly declined by treatment with 20 μM SU5402 (B). A quantitative analysis of Hes5.9 mRNA level was determined at stage 11 by RT-qPCR when the FGF signaling pathway was suppressed by SU5402 (C). (D) RT-qPCR analysis, the mRNA expression level of Hes5.9 in stage 17 when each embryo was injected with 240 pg Fgf8b mRNA at the four-cell stage, and the Hes5.9 expression was moderately increased. The values were normalized to Odc, *** p < 0.001. |
|
Figure 5. The spatiotemporal expression of Hes5.9 was partially recovered after withdrawing SU5402. The mRNA expression pattern of Hes5.9 was detected by WISH during the middle gastrula in mock embryos (A), and the embryos treated with SU5402 (Aâ), blastopore view with dorsal up; the late neurula mock embryos (B) and the embryos with withdrawn SU5402 (Bâ), posterior view with dorsal up; the late neurula mock embryos (C) and the embryos with withdrawn SU5402 (Câ), dorsal view with head up; the tailbud stage, mock embryos (D) and embryos with withdrawn SU5402, lateral view (Dâ); and the embryos with withdrawn SU5402 with dorsal view (Dââ). The red arrows indicate abnormal expression patterns of Hes5.9. |
|
Figure 6. Knockdown of Hes5.9 resulted in defective embryo morphogenesis. 10 ng MO/embryo was ventrally injected at the 4-cell stage. Meanwhile, fluorescent dextran was co-injected as a lineage tracer. cMO means control MO, ATG-MO targeting translational start site, while spMO1 and spMO2 binding to splicing sites (more details about scheme and efficiency are shown in supplementary data Figure S3). |
|
Figure 7. Overexpression of Hes5.9 resulted in defective embryo morphogenesis. Embryos were bilaterally injected dorsally with 250 pg Hes5.9 mRNA at the 4-cell stage, β-gal mRNA injected as a negative control, and dextran co-injected to indicate the inject site. (AâF) Ectopic expression of Hes5.9 mRNA perturbed embryos normal development during gastrulation and neurulation, open blastopore and abnormal neural fold was observed. (G) Statistical analysis of abnormality. (H) The expression levels of the representative marker genes were determined by RT-qPCR at stage 12, * p < 0.05; ** p < 0.01. |
|
Figure 8. The Hes5.9 inhibited cell fate specification and cell migration. A range of 500 pg-1 ng Hes5.9 mRNA was injected into the destined dorsal cells at the 4-cell stage. Animal caps were dissected from wild type or Hes5.9 overexpressed embryos at stage 8 and then cultured in 0.1Ã MMR without (A) or with (B) activin (25 pg/mL), and these explants were captured until the equivalent of stage 17. (C) The expression patterns of the marker genes were determined by RT-qPCR. (D) The dorsal marginal zone (DMZ) explants were dissected at stage 10.25 and a picture taken at stage 17, ** p < 0.01; *** p < 0.001. |
|
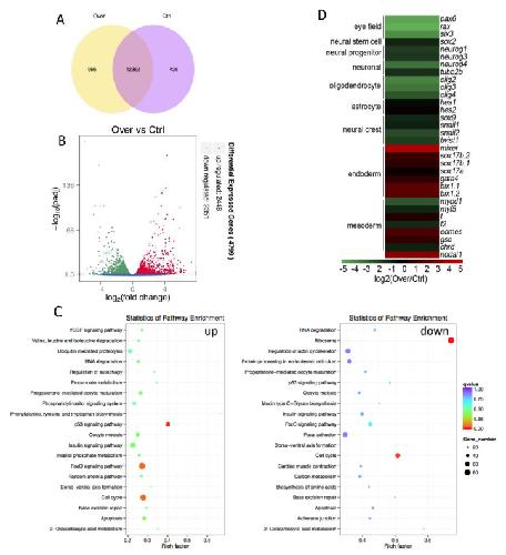
Figure 9. Transcriptomic analysis of Hes5.9 overexpression at stage 12. (A) Total genes nominated in a Venn diagram. (B) Differential expressed genes by volcano diagram. (C) Differentially expressed genes were annotated in KEGG pathways. (D) Neurogenesis associated genes were displayed. |