|
Figure 1. (A) Schematic of rRNA depletion strategy using 39–40 nt antisense oligos spaced ≤ 30-nt apart. (B) X. laevis stage 0 total RNA (input, lane 1) and with rRNA depletion using different reaction conditions visualized on a 1% formaldehyde 1.2% agarose gel. In vitro transcribed mCherry mRNA was spiked into the input RNA prior to digestion. (C) qRT-PCR comparing 28S rRNA levels in X. laevis stage 0 total RNA (input, left) versus depletion conditions normalized to mCherry. P values are from two-tailed paired t tests comparing depleted samples to their corresponding total RNA input. (D) qRT-PCR measuring mCherry-normalized rRNA and mRNA levels in X. laevis stage 0 rRNA-depleted samples divided by levels in untreated samples. P values are from two-tailed paired t tests for each gene comparing depleted samples to their corresponding total RNA input. N.S. = not significant. |
|
Figure 2. (A) Genome browser tracks comparing read coverage at the X. laevis 40S rDNA locus in untreated total RNA, poly(A)+ and rRNA depleted RNA-seq libraries from stage 8 embryos. Y-axis is discontinuous for the total RNA sample. (B) Stacked barplots showing proportion of aligned reads deriving from mRNA or lncRNA (green) versus rRNA (purple) in untreated, poly(A)+ and rRNA depleted RNA-seq libraries. (C, D) Biplots comparing log2 TPM expression levels and poly(A)+ and rRNA-depleted libraries at stage 5 and 8, respectively. Histone genes are highlighted in orange. RPM = reads per million, TPM = transcripts per million. |
|
Figure 3. (A) Genome browser track showing read coverage over X. laevis 12S and 16S rDNA, illustrating the effect of rRNA depletion using variably spaced oligos (bottom). The two largest untiled regions are highlighted. (B) Biplot showing sequencing read depth at the center of each untiled region (gap) over 12S and 16S as a function of length of the region. (C) Genome browser tracks showing read coverage for hist1h2bj.L, not targeted for depletion; COX2, targeted using oligos with high melting temperature (Tm); and COX3, targeted using oligos with low Tm. Depletion reactions at 45°C for 30 min and 65°C for 5 min are compared to a reaction lacking the gene-targeting oligos. (D) Barplot for the three genes as in (C) showing the ratio of RNA-seq transcripts per million in depletion reactions (45°C left bars, 65°C right bars) over the non depleted condition. RPM = reads per million. |
|
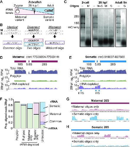
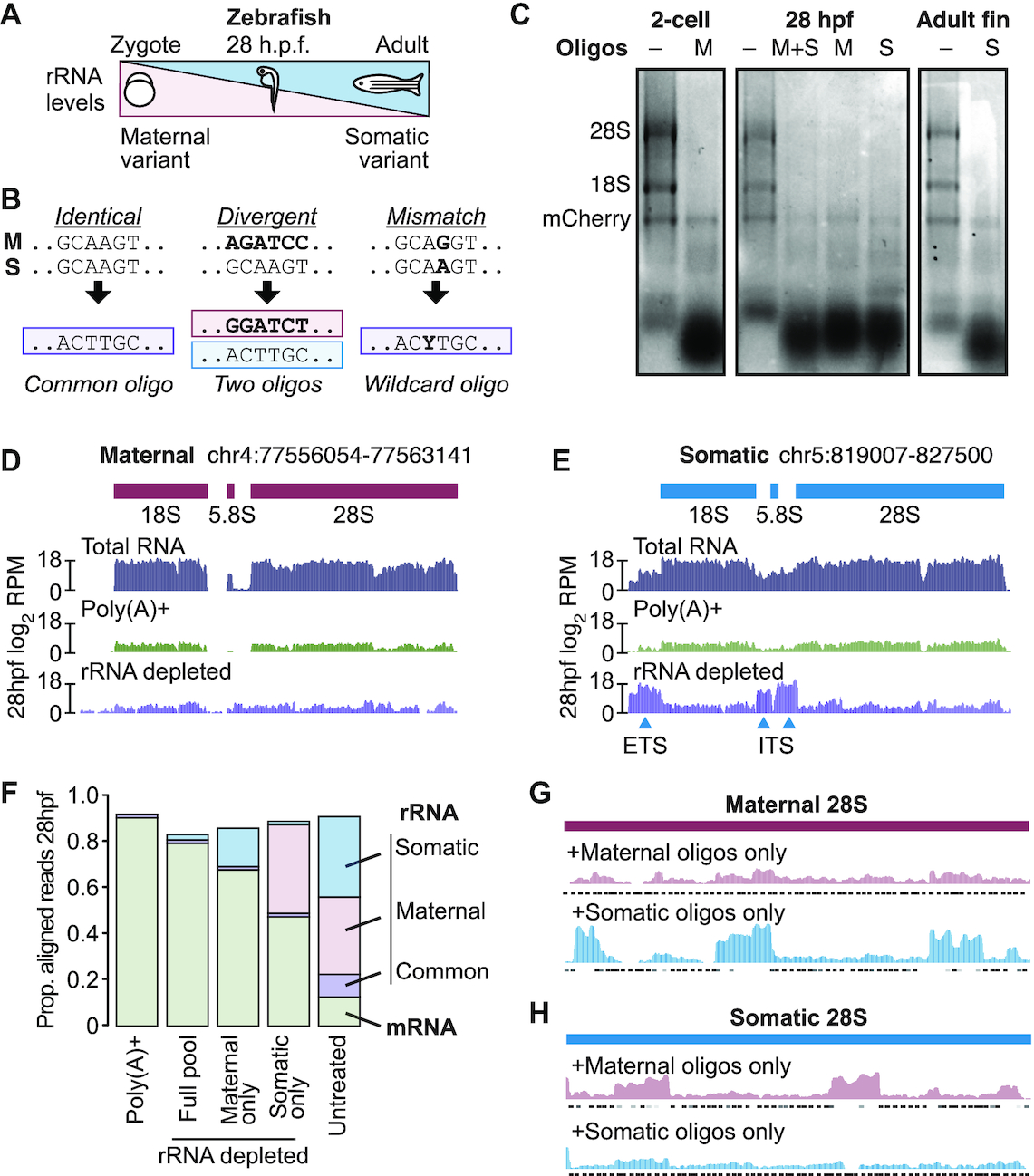
Figure 4. (A) Diagram illustrating the relative expression of the maternal and somatic nuclear rRNA variants over development. h.p.f. = hours post fertilization. (B) Schematic showing how oligos (bottom) can target similar sequences (top) between two RNAs. (C) Gels showing total RNA samples after rRNA depletion across three zebrafish developmental timepoints using only the maternal pool (M), only the somatic pool (S), or a mixture of the two pools (M+S), as compared to untreated input (−). In vitro transcribed mCherry mRNA was spiked into the input RNA prior to digestion. (D, E) Genome browser tracks comparing read coverage at the maternal (D) and somatic (E) 45S rDNA loci in untreated, poly(A)+ and rRNA depleted libraries from zebrafish 28 h.p.f. (F) Stacked barplots showing proportion of aligned reads deriving from mRNA (green) versus rRNA (blue, uniquely somatic; pink, uniquely maternal; purple, common) in untreated, poly(A)+ and rRNA depleted RNA-seq libraries. (G, H) Genome browser tracks comparing read coverage at the maternal (G) and somatic (H) 28S rDNA loci in rRNA depletion libraries depleted using only maternal (top row) or only somatic (bottom row) oligo pools from zebrafish 28 h.p.f. Targeted regions by each oligo pool are shown beneath each track. |
|
Figure 5. (A) The Oligo-ASST Web interface allows users to upload a FASTA file for target sequences and select parameters for oligo design. (B) Designed oligos are highlighted in a sequence viewer (left) and listed in the right pane in abbreviated form or with full details (not shown), which can be downloaded in text format. |
|
Supplementary Figure S1: a) Traditional design for rRNA depletion using 50mer antisense oligos that fully tile the target rRNA. b) A gapped tiling design using 40mer antisense oligos with 30 nt gaps uses fewer oligos to digest the target rRNA. The undigested fragments, optimally 30 nt in length, can be subsequently depleted from the sample using column-based size selection. |
|
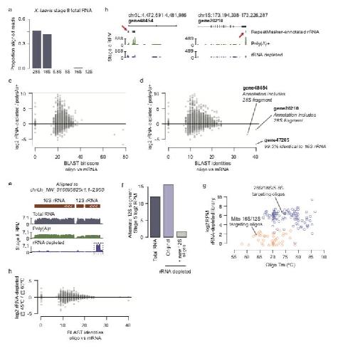
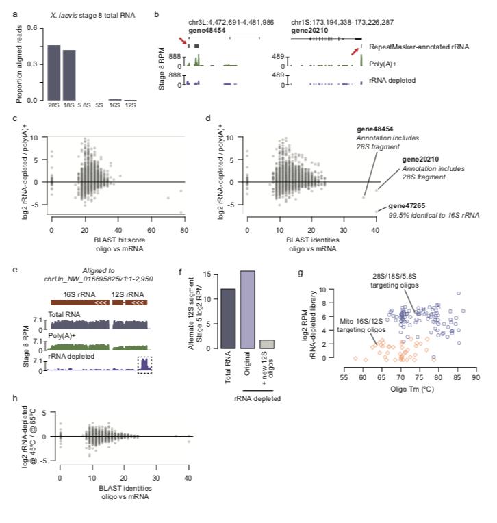
Supplementary Figure S2: a) Barplots showing proportion of aligned reads from untreated total RNA mapping to rRNA species in X. laevis. b) Genome browser tracks illustrating rRNA sequences as annotated by RepeatMasker (red arrows) falling within annotated exons of two genes. c,d) Biplots showing the BLAST bit score (c) and number of identities (d) of each X. laevis mRNA to the most similar oligo sequence in the depletion pool, versus the log2 fold expression difference between the stage 8 rRNA-depleted and poly(A)+ samples. Three mRNA have very high similarity to oligos, which all contain sequences identical to rRNA, suggesting spurious annotations. e) Genome browser track of an unassembled X. laevis scaffold that harbors the sequences of alternate mitochondrial rDNA locus. The alternate 12S gene encodes a divergent 5 ́ end compared to the reference 12S gene, which fails to be depleted by the original oligo pool. f) Augmenting the original oligo pool with two oligos that target the alternate 12S 5 ́ divergent end effectively depletes this sequence. g) Biplot comparing oligo melting temperature (Tm) to log2 RPM coverage of the region targeted by each oligo in the X. laevis stage 8 rRNA depleted sample. Blue circles are nuclear rRNA-targeting oligos, orange diamonds are mitochondrial rRNA-targeting oligos. h) Same as (d) except comparing depletion at 45oC to depletion at 65oC. RPM = reads per million. |
|
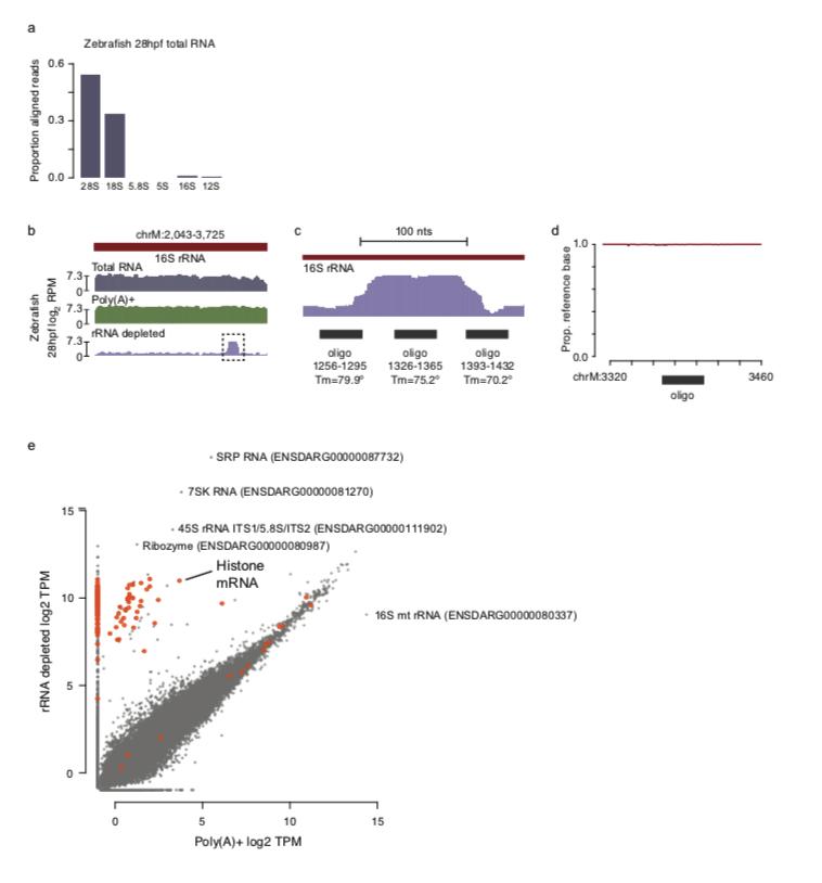
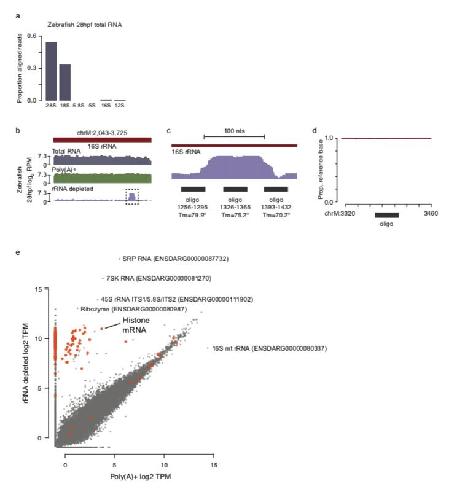
Supplementary Figure S3: a) Barplots showing proportion of aligned reads from untreated total RNA mapping to rRNA species in zebrafish. b) Genome browser tracks comparing read coverage at the 16S rDNA loci in untreated, poly(A)+ and rRNA depleted libraries from zebrafish 28 h.p.f. embryos. One region with less efficient rRNA depletion is boxed. c) Zoomed browser track for the boxed region in (b) showing that the inefficient digestion occurred over the region targeted by one oligo (positions 1326-1365 relative to the 16S sequence). This likely resulted in rRNA fragments that were slightly too large to be efficiently excluded during cleanup and library build. d) Variant analysis of sequencing reads mapping to chrM:3320-2460 showing that nearly all read sequences match the GRCz11 reference sequence, suggesting that there is no defect in the oligo’s ability to target; rather, it is likely that this oligo was omitted from the pool in error. e) Biplot comparing log2 TPM expression levels from poly(A)+ and rRNA- depleted libraries at 28 h.p.f. Histone genes are highlighted in orange. Several highly expressed non- coding RNAs are labeled. h.p.f. = hours post fertilization, RPM = reads per million, Tm = melting temperature, TPM = transcripts per million. |
|
Graphical Abstract. Oligo-ASST designs optimized antisense oligo sets to target RNAs for depletion. |