Click here to close
Hello! We notice that you are using Internet Explorer, which is not supported by Xenbase and may cause the site to display incorrectly.
We suggest using a current version of Chrome,
FireFox, or Safari.
J Alzheimers Dis
2020 Jan 01;784:1661-1678. doi: 10.3233/JAD-200716.
Show Gene links
Show Anatomy links
Functional Integrity of Synapses in the Central Nervous System of Cognitively Intact Individuals with High Alzheimer's Disease Neuropathology Is Associated with Absence of Synaptic Tau Oligomers.
Singh A, Allen D, Fracassi A, Tumurbaatar B, Natarajan C, Scaduto P, Woltjer R, Kayed R, Limon A, Krishnan B, Taglialatela G.
???displayArticle.abstract???
BACKGROUND: Certain individuals, here referred to as Non-Demented with Alzheimer Neuropathology (NDAN), do not show overt neurodegeneration (N-) and remain cognitively intact despite the presence of plaques (A+) and tangles (T+) that would normally be consistent with fully symptomatic Alzheimer's disease (AD).
OBJECTIVE: The existence of NDAN (A + T+N-) subjects suggests that the human brain utilizes intrinsic mechanisms that can naturally evade cognitive decline normally associated with the symptomatic stages of AD (A + T+N+). Deciphering the underlying mechanisms would prove relevant to develop complementing therapeutics to prevent progression of AD-related cognitive decline.
METHODS: Previously, we have reported that NDAN present with preserved neurogenesis and synaptic integrity paralleled by absence of amyloid oligomers at synapses. Using postmortem brain samples from age-matched control subjects, demented AD patients and NDAN individuals, we performed immunofluorescence, western blots, micro transplantation of synaptic membranes in Xenopus oocytes followed by twin electrode voltage clamp electrophysiology and fluorescence assisted single synaptosome-long term potentiation studies.
RESULTS: We report decreased tau oligomers at synapses in the brains of NDAN subjects. Furthermore, using novel approaches we report, for the first time, that such absence of tau oligomers at synapses is associated with synaptic functional integrity in NDAN subjects as compared to demented AD patients.
CONCLUSION: Overall, these results give further credence to tau oligomers as primary actors of synaptic destruction underscoring cognitive demise in AD and support their targeting as a viable therapeutic strategy for AD and related tauopathies.
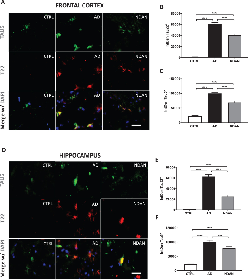
Fig. 1. Reduced levels of toxic tau oligomers in hippocampus and frontal cortex of NDAN subjects. A) Representative immunofluorescence images of Ctrl, AD, and NDAN frontal cortex showing Tau5 (green), T22 (red), and merge including DAPI (blue), bar scale: 100μm. B) Histogram summarizing quantitation of tau oligomer (T22) immunostaining in Ctrl, AD, and NDAN. T22 expression was significantly higher in the AD group (****pâ<â0.0001) compared to either Ctrl or NDAN and interestingly, T22 expression was also increased in the NDAN group (****pâ<â0.0001) compared to Ctrl (nâ=â4 subjects per group, one-way ANOVA, Tukeyâs multiple comparison test). C) Histogram summarizing quantitation of total tau (Tau5) immunostaining in Ctrl, AD, and NDAN. Similar to T22, Tau5 expression was also significantly higher in the AD group (****pâ<â0.0001) compared to either Ctrl or NDAN and interestingly, T22 expression was also increased in the NDAN group (****pâ<â0.0001) compared to Ctrl (nâ=â4 subjects per group, one-way ANOVA, Tukeyâs multiple comparison test). D) Representative immunofluorescent images of Ctrl, AD, and NDAN hippocampus showing Tau-5 (green), T22 (red), and merge including DAPI (blue), bar scale: 100μm. E) Histogram summarizing quantitation of tau oligomer (T22) immunostaining in Ctrl, AD, and NDAN. T22 expression was significantly higher in the AD group (****pâ<â0.0001) compared to either Ctrl or NDAN and interestingly, T22 expression was also increased in the NDAN group (****pâ<â0.0001) compared to Ctrl (nâ=â4 subjects per group, one-way ANOVA, Tukeyâs multiple comparison test). F) Histogram summarizing quantitation of total tau (Tau5) immunostaining in Ctrl, AD, and NDAN. Similar to T22, Tau5 expression was also significantly higher in the AD group (****pâ<â0.0001) compared to either Ctrl or (****pâ=â0.0001) NDAN and interestingly, T22 expression was also increased in the NDAN group (****pâ<â0.0001) compared to Ctrl (nâ=â4 subjects per group, one-way ANOVA, Tukeyâs multiple comparison test).
Fig. 2. Decreased tau oligomer levels in synaptosomes from the hippocampus and frontal cortex of NDAN subjects. Western blots of crude synaptosomal fractions from six subjects each of control, AD, and NDAN groups obtained from either (A) the frontal cortex or (C) hippocampus were assessed using Tau 5 antibody. Tau oligomeric species identified in the dotted boxed regions (75 kDa toâ>â250 kDa) were used to quantify and compare between the three groups. Relative oligomeric tau levels detected by Tau 5 antibody (quantified using β-actin loading controls) show significantly lower levels in control and NDAN (B) frontal and (D) hippocampal synaptosomes compared to AD (****pâ<â0.0003, nâ=â6, Kruskal-Wallis one-way ANOVA, Dunnâs post-hoc).
Fig. 4. Differential activation of microtransplanted synaptic AMPA and GABA receptors from the frontal cortex of Ctrl, AD and NDAN subjects. A) GABA currents (elicited using 1 mM GABA), representing the inhibitory component, show no significant differences between Ctrl (clear bars), AD (black bar), or NDAN (grey bar). B) Similar to GABA, Kainate currents (elicited using 100 mM Kainate), representing the excitatory component, show no significant difference between the three groups. Representative ion currents for each group is provided above the bars and represented in normalized units (n.u.) to facilitate comparison of the amplitudes of GABA and kainate currents in the same scale. Kainate, instead of glutamate, was used to avoid AMPA receptors desensitization. C) Linear correlation between maximal kainate and GABA responses measured in single oocytes across groups. Each dot in this figure represents a single recorded oocyte. (r2 are shown next to each group; *pâ<â0.0001). D) Average of the Kainate/GABA ratio in each subject shows reduced values in AD compared to control but not to NDAN. The current ratio was different across groups (with significant reduction between Ctrl and AD (*pâ=â0.0388), but not between Ctrl and NDAN (pâ>â0.99) or AD and NDAN (pâ=â0.2268). Each dot represents a single subject. Color schematic for each group are provided in the legends for (C) and (D).
Fig. 5. Preserved synaptic potentiation in synaptosomes from hippocampus and frontal cortex of NDAN subjects compared to AD patients. Representative density plots showing GluA1-Nrx1β association and detection in different quadrants in size-gated synaptosomes following basal or cLTP treatment in frontal cortex synaptosomes from Ctrl, AD, or NDAN subjects. Fluorescence thresholds (non-specific) were set by staining with secondary antibodies only (lower left quadrant). Percentage GluA1/Nrx1β events increase in the upper right quadrant was used as a measure of cLTP, relative to basal conditions. Percent basal potentiation for Ctrl (clear bars), AD (black filled bars), and NDAN (grey filled bars) observed in synaptosomes from (A) fontal and (B) hippocampal regions are plotted. Synaptosomes from AD frontal cortex (*pâ=â0.0175 compared to Ctrl and *pâ=â0.0283 compared to NDAN, nâ=â6; one technical repeat, Kruskal-Wallis one-way ANOVA and Dunnâs post-hoc) or hippocampal region (**pâ=â0.0043 compared to Ctrl and *pâ=â0.0386 compared to NDAN, nâ=â6; three technical repeats) did not show potentiation above basal levels and was significantly reduced compared to either Ctrl or NDAN group.
Berger,
Accumulation of pathological tau species and memory loss in a conditional model of tauopathy.
2007, Pubmed
Berger,
Accumulation of pathological tau species and memory loss in a conditional model of tauopathy.
2007,
Pubmed Bjorklund,
Absence of amyloid β oligomers at the postsynapse and regulated synaptic Zn2+ in cognitively intact aged individuals with Alzheimer's disease neuropathology.
2012,
Pubmed Bjorklund,
Selective, quantitative measurement of releasable synaptic zinc in human autopsy hippocampal brain tissue from Alzheimer's disease patients.
2012,
Pubmed Bourdenx,
Protein aggregation and neurodegeneration in prototypical neurodegenerative diseases: Examples of amyloidopathies, tauopathies and synucleinopathies.
2017,
Pubmed Boutajangout,
Passive immunization targeting pathological phospho-tau protein in a mouse model reduces functional decline and clears tau aggregates from the brain.
2011,
Pubmed Braak,
Stages of the pathologic process in Alzheimer disease: age categories from 1 to 100 years.
2011,
Pubmed Braak,
Neuropathological stageing of Alzheimer-related changes.
1991,
Pubmed Braak,
Where, when, and in what form does sporadic Alzheimer's disease begin?
2012,
Pubmed Braak,
Demonstration of amyloid deposits and neurofibrillary changes in whole brain sections.
1991,
Pubmed Briley,
Preserved neurogenesis in non-demented individuals with AD neuropathology.
2016,
Pubmed Castillo-Carranza,
Immunotherapy for the treatment of Alzheimer's disease: amyloid-β or tau, which is the right target?
2014,
Pubmed Chai,
Passive immunization with anti-Tau antibodies in two transgenic models: reduction of Tau pathology and delay of disease progression.
2011,
Pubmed Comerota,
Near Infrared Light Treatment Reduces Synaptic Levels of Toxic Tau Oligomers in Two Transgenic Mouse Models of Human Tauopathies.
2019,
Pubmed Congdon,
Affinity of Tau antibodies for solubilized pathological Tau species but not their immunogen or insoluble Tau aggregates predicts in vivo and ex vivo efficacy.
2016,
Pubmed Counts,
Differential expression of synaptic proteins in the frontal and temporal cortex of elderly subjects with mild cognitive impairment.
2006,
Pubmed Cowan,
What is the pathological significance of tau oligomers?
2012,
Pubmed Crawford,
Brain serum amyloid P levels are reduced in individuals that lack dementia while having Alzheimer's disease neuropathology.
2012,
Pubmed Cummings,
Cognitive and behavioral heterogeneity in Alzheimer's disease: seeking the neurobiological basis.
2000,
Pubmed de Calignon,
Caspase activation precedes and leads to tangles.
2010,
Pubmed DeKosky,
Synapse loss in frontal cortex biopsies in Alzheimer's disease: correlation with cognitive severity.
1990,
Pubmed Diering,
The AMPA Receptor Code of Synaptic Plasticity.
2018,
Pubmed Erten-Lyons,
Factors associated with resistance to dementia despite high Alzheimer disease pathology.
2009,
Pubmed Fá,
Extracellular Tau Oligomers Produce An Immediate Impairment of LTP and Memory.
2016,
Pubmed Finger,
Frontotemporal Dementias.
2016,
Pubmed Folstein,
"Mini-mental state". A practical method for grading the cognitive state of patients for the clinician.
1975,
Pubmed Folstein,
Cognitive impairment of Alzheimer disease.
1983,
Pubmed Franklin,
A method to determine insulin responsiveness in synaptosomes isolated from frozen brain tissue.
2016,
Pubmed Gómez-Isla,
Neuronal loss correlates with but exceeds neurofibrillary tangles in Alzheimer's disease.
1997,
Pubmed Greger,
Structural and Functional Architecture of AMPA-Type Glutamate Receptors and Their Auxiliary Proteins.
2017,
Pubmed Gylys,
Quantitative characterization of crude synaptosomal fraction (P-2) components by flow cytometry.
2000,
Pubmed Gylys,
Enrichment of presynaptic and postsynaptic markers by size-based gating analysis of synaptosome preparations from rat and human cortex.
2004,
Pubmed Hardy,
Amyloid deposition as the central event in the aetiology of Alzheimer's disease.
1991,
Pubmed Holth,
Tau loss attenuates neuronal network hyperexcitability in mouse and Drosophila genetic models of epilepsy.
2013,
Pubmed Hoskin,
Tau immunotherapies for Alzheimer's disease.
2019,
Pubmed Iacono,
Neuronal hypertrophy in asymptomatic Alzheimer disease.
2008,
Pubmed Iqbal,
Tau and neurodegenerative disease: the story so far.
2016,
Pubmed Kopeikina,
Soluble forms of tau are toxic in Alzheimer's disease.
2012,
Pubmed Kramer,
Alzheimer disease pathology in cognitively healthy elderly: a genome-wide study.
2011,
Pubmed Krishnan,
Elevated phospholipase D isoform 1 in Alzheimer's disease patients' hippocampus: Relevance to synaptic dysfunction and memory deficits.
2018,
Pubmed Lai,
Structural plasticity of dendritic spines: the underlying mechanisms and its dysregulation in brain disorders.
2013,
Pubmed Lasagna-Reeves,
Identification of oligomers at early stages of tau aggregation in Alzheimer's disease.
2012,
Pubmed Lasagna-Reeves,
Tau oligomers impair memory and induce synaptic and mitochondrial dysfunction in wild-type mice.
2011,
Pubmed Lee,
A68: a major subunit of paired helical filaments and derivatized forms of normal Tau.
1991,
Pubmed Lee,
Neurodegenerative tauopathies.
2001,
Pubmed Levchenko-Lambert,
Not all desensitizations are created equal: physiological evidence that AMPA receptor desensitization differs for kainate and glutamate.
2011,
Pubmed Limon,
Microtransplantation of neurotransmitter receptors from postmortem autistic brains to Xenopus oocytes.
2008,
Pubmed
,
Xenbase Limon,
Loss of functional GABA(A) receptors in the Alzheimer diseased brain.
2012,
Pubmed
,
Xenbase Liu,
Amyloid-beta-induced toxicity of primary neurons is dependent upon differentiation-associated increases in tau and cyclin-dependent kinase 5 expression.
2004,
Pubmed Lue,
Soluble amyloid beta peptide concentration as a predictor of synaptic change in Alzheimer's disease.
1999,
Pubmed Maeda,
Increased levels of granular tau oligomers: an early sign of brain aging and Alzheimer's disease.
2006,
Pubmed Margittai,
Template-assisted filament growth by parallel stacking of tau.
2004,
Pubmed Marsal,
Incorporation of acetylcholine receptors and Cl- channels in Xenopus oocytes injected with Torpedo electroplaque membranes.
1995,
Pubmed
,
Xenbase Mather,
The Locus Coeruleus: Essential for Maintaining Cognitive Function and the Aging Brain.
2016,
Pubmed Montalbano,
Tau oligomers mediate aggregation of RNA-binding proteins Musashi1 and Musashi2 inducing Lamin alteration.
2019,
Pubmed Montine,
National Institute on Aging-Alzheimer's Association guidelines for the neuropathologic assessment of Alzheimer's disease: a practical approach.
2012,
Pubmed Morsch,
Neurons may live for decades with neurofibrillary tangles.
1999,
Pubmed Novak,
Ten Years of Tau-Targeted Immunotherapy: The Path Walked and the Roads Ahead.
2018,
Pubmed O'Brien,
Amyloid precursor protein processing and Alzheimer's disease.
2011,
Pubmed Patterson,
Characterization of prefibrillar Tau oligomers in vitro and in Alzheimer disease.
2011,
Pubmed Pedersen,
Tau immunotherapy for Alzheimer's disease.
2015,
Pubmed Phillips,
Noradrenergic System in Down Syndrome and Alzheimer's Disease A Target for Therapy.
2016,
Pubmed Poirel,
Moderate decline in select synaptic markers in the prefrontal cortex (BA9) of patients with Alzheimer's disease at various cognitive stages.
2018,
Pubmed Polydoro,
Age-dependent impairment of cognitive and synaptic function in the htau mouse model of tau pathology.
2009,
Pubmed Pooler,
A role for tau at the synapse in Alzheimer's disease pathogenesis.
2014,
Pubmed Pozueta,
Synaptic changes in Alzheimer's disease and its models.
2013,
Pubmed Prieto,
Synapse-specific IL-1 receptor subunit reconfiguration augments vulnerability to IL-1β in the aged hippocampus.
2015,
Pubmed Prieto,
Pharmacological Rescue of Long-Term Potentiation in Alzheimer Diseased Synapses.
2017,
Pubmed Raftery,
Bayesian probabilistic projections of life expectancy for all countries.
2013,
Pubmed Reese,
Dysregulated phosphorylation of Ca(2+) /calmodulin-dependent protein kinase II-α in the hippocampus of subjects with mild cognitive impairment and Alzheimer's disease.
2011,
Pubmed Riudavets,
Resistance to Alzheimer's pathology is associated with nuclear hypertrophy in neurons.
2007,
Pubmed Roberson,
Reducing endogenous tau ameliorates amyloid beta-induced deficits in an Alzheimer's disease mouse model.
2007,
Pubmed Roberson,
Amyloid-β/Fyn-induced synaptic, network, and cognitive impairments depend on tau levels in multiple mouse models of Alzheimer's disease.
2011,
Pubmed Sandusky-Beltran,
Tau immunotherapies: Lessons learned, current status and future considerations.
2020,
Pubmed Santacruz,
Tau suppression in a neurodegenerative mouse model improves memory function.
2005,
Pubmed Shimojo,
Selective Disruption of Inhibitory Synapses Leading to Neuronal Hyperexcitability at an Early Stage of Tau Pathogenesis in a Mouse Model.
2020,
Pubmed Shimshek,
Different Forms of AMPA Receptor Mediated LTP and Their Correlation to the Spatial Working Memory Formation.
2017,
Pubmed Sigurdsson,
Alzheimer's therapy development: A few points to consider.
2019,
Pubmed Simpson,
Loss of cortical GABA uptake sites in Alzheimer's disease.
1988,
Pubmed Spires-Jones,
Are tangles as toxic as they look?
2011,
Pubmed Südhof,
Synaptic Neurexin Complexes: A Molecular Code for the Logic of Neural Circuits.
2017,
Pubmed Terry,
Do neuronal inclusions kill the cell?
2000,
Pubmed Tracy,
Tau-mediated synaptic and neuronal dysfunction in neurodegenerative disease.
2018,
Pubmed van de Nes,
Non-tau based neuronal degeneration in Alzheimer's disease -- an immunocytochemical and quantitative study in the supragranular layers of the middle temporal neocortex.
2008,
Pubmed van der Kant,
Amyloid-β-independent regulators of tau pathology in Alzheimer disease.
2020,
Pubmed Wang,
Tau in physiology and pathology.
2016,
Pubmed Weinshenker,
Long Road to Ruin: Noradrenergic Dysfunction in Neurodegenerative Disease.
2018,
Pubmed Wittmann,
Tauopathy in Drosophila: neurodegeneration without neurofibrillary tangles.
2001,
Pubmed Yoshiyama,
Synapse loss and microglial activation precede tangles in a P301S tauopathy mouse model.
2007,
Pubmed Zolochevska,
Postsynaptic Proteome of Non-Demented Individuals with Alzheimer's Disease Neuropathology.
2018,
Pubmed Zolochevska,
Non-Demented Individuals with Alzheimer's Disease Neuropathology: Resistance to Cognitive Decline May Reveal New Treatment Strategies.
2016,
Pubmed