|
Fig. 1. Phylogenetic analysis of the Dact paralogous genes. Evolutionary analyses were conducted in MEGA-X (Kumar et al., 2018). The evolutionary history was inferred by using the Maximum Likelihood method and the Jones, Taylor and Thornton (JTT) matrix-based model (Jones et al., 1992). The phylogenetic tree was constructed using the Neighbor-Joining method, using 250 bootstrap values (Felsenstein, 1985). This analysis involved 37 amino acid sequences, and the tree was rooted on the amphioxus (B. floridae) Dact sequence. Anolis is the green anole lizard; Pogona is an agamid lizard also known as bearded dragon; Chrysemys is the painted turtle; Chelonia is the green sea turtle; Pelodiscus is the Chinese softshell turtle; Gekko is the Japanese gecko; Nanorana is a species of frog from the family of Dicroglossidae, whose whole genome has been sequenced (Sun et al., 2015). See Supplementary Materials Table 1 for the sequences utilized. |
|
Fig. 2. Conservation of Xenopus laevis LOC734651, zebrafish and painted turtle Dact-4 amino acid sequences. Deduced amino acid sequences for Xenopus, zebrafish and painted turtle (Chrysemys picta bellii) were aligned with Clustal Omega. To assess sequence conservation, the Clustal O alignment was processed with Boxshade. Black shades indicate amino acid identity, while grey shades indicate amino acid similarity. Only the alignment for the first 350 Xenopus LOC734651/Dact-4 residues are shown here, where conservation is highest. The Dact-4 adaptor proteins tend to evolve rapidly. Evolutionary conserved amino acid motifs (1, 2d-f, 3a-c, 5a) typical of Dact-4 paralogs are indicated following the same nomenclature as described in Schubert et al. (2014). Nuclear export signal (NES) and nuclear localization signal (NLS) were identified with NetNES (http://www.cbs.dtu.dk/services/NetNES/) (la Cour et al., 2004), and NLS Mapper (nls-mapper.iab.keio.ac.jp) (Kosugi et al., 2009) and are indicated by boxes in the amino acid sequence. |
|
Fig. 3. Synteny analysis between Xenopus, zebrafish and painted turtle genomic loci. The syntenic order of Dact-4 neighboring genes was assessed by analyzing primary assembled contig sequences available on Xenbase and Ensembl. For those transcripts that were not annotated in the genomes, the deduced amino acid sequence was obtained and then submitted to BLAST for identification. Genes are shown as colored blocks, with their apex showing transcriptional orientation (sense or antisense strand). Homologous genes in different species are indicated in the same color. |
|
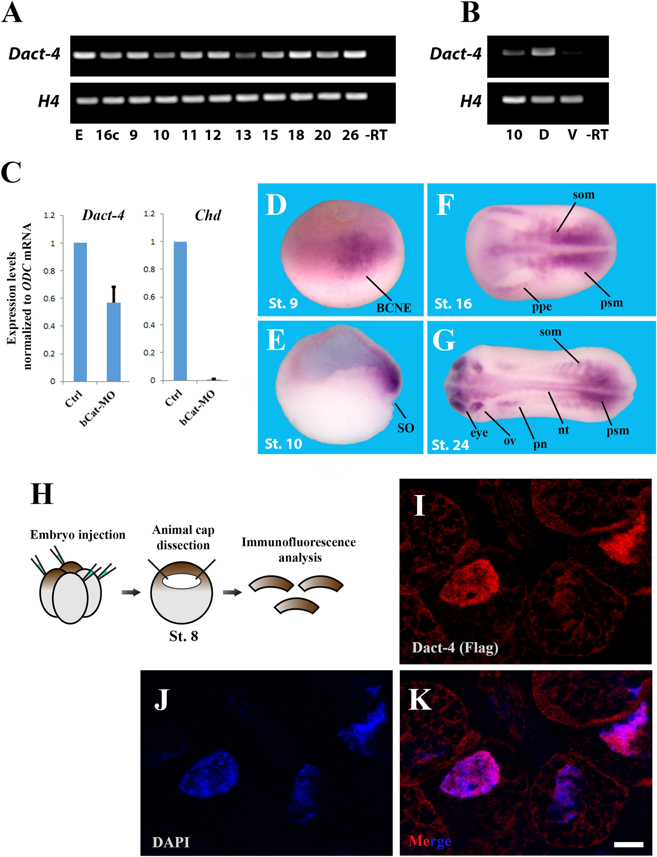
Fig. 4. Developmental expression of the Xenopus laevis Dact-4 Spemann organizer gene. (A) RT-PCR showing expression of Dact-4 mRNA at selected developmental stages. Expression at egg (E) and 16-cell (16c) stages indicates the presence of maternal transcripts; Histone 4 (H4) was used as loading control. (B) RT-PCR performed on dorsal (D) and ventral (V) marginal zones dissected from stage 10 Xenopus gastrula embryos. Dact-4 transcripts are strongly expressed on the dorsal side. Stage 10 whole embryos were used as positive controls and histone H4 as a loading control. -RT was used as a negative control. (C) Xenopus - embryos were injected at the 2-cell stage with β-Catenin morpholino (MO) and assessed for Dact-4 and Chordin mRNA expression through RT-qPCR, at stage 10. β-catenin MO reduces Dact-4 expression by 40% in injected embryos. Chordin, whose expression relies on early Wnt/β-catenin signals and lacks maternal expression, was used as a positive control. Expression levels were normalized to ornithine decarboxylase (ODC) transcripts. The experiment was performed in biological triplicate, and average values are shown. Error bars represent standard deviation. (DâG) whole-mount in situ hybridizations at stages 9 (blastula), 10 (gastrula), 16 (neurula), and 24 (tailbud), showing Dact-4 expression pattern at different developmental stages. The embryo shown in (E) was bisected along the Animal-Vegetal axis using a surgical scalpel, splitting the Organizer region in two halves. The half-gastrula embryos were then subjected to in situ hybridization. BCNE, blastula Chordin-Noggin expressing center; nt, neural tube; ov, otic vesicle; pn, pronephros; ppe, pre-placodal ectoderm; psm, pre-somitic mesoderm; SO, Spemann organizer; som, somite. (H) Schematic showing the procedure for Xenopus animal cap immunofluorescence (IF). Embryos were injected at 4-cell stage with Dact-4-Flag mRNA, cultured until stage 8, and animal caps were dissected and processed for IF. (IâK) Dissected animal caps were stained with anti-flag antibody, to determine the subcellular localization of injected Dact-4-Flag. Nuclei were counterstained with Dapi. Note that Dact-4, like other paralogues of the family, localizes both to the nucleus and the cytoplasm. Scale bar represents 10 μm. |
|
Figure S1. Bootstrapped phylogenetic tree of the Dact paralogous genes. The evolutionary history of Dact paralogs was conducted in MEGA-X, and inferred by using the Maximum Likelihood method and the Jones, Taylor and Thornton (JTT) matrix-based model. The phylogenetic tree was constructed using the Neighbor-Joining method, and bootstrapped 250 times to assess the reliability of reconstructed phylogenies. Bootstrap values are shown next to each node. The amphioxus (Branchiostoma floridae) Dact sequence was used to root the tree. Ac, Anolis carolinensis; Cm, Chelonia mydas; Cpb, Chrysemis picta bellii; Dr, Danio rerio; Gg, Gallus gallus; Gj, Gekko japonicus; Hs, Homo sapiens; Lc, Latimeria chalumnae; Mm, Mus musculus; Np, Nanorana parkeri; Ps, Pelodiscus sinensis; Pv, Pogona vitticeps; Rn, Rattus norvegicus; Xl, Xenopus laevis; Xt, Xenopus tropicalis. |
|
Figure S2. Phylogenetic tree of the Dact paralogous genes. The analysis was performed on the Phylogeny.fr platform and comprised the following steps. Sequences were aligned with MUSCLE (v3.8.31) configured for highest accuracy (MUSCLE with default settings). The phylogenetic tree was reconstructed using the maximum likelihood method implemented in the PhyML program (v3.1/3.0 aLRT). The WAG substitution model was selected assuming an estimated proportion of invariant sites (of 0.000) and 4 gamma-distributed rate categories to account for rate heterogeneity across sites. The gamma shape parameter was estimated directly from the data (gamma=1.534). Reliability for internal branch was assessed using the aLRT test (SH-Like). Graphical representation and edition of the phylogenetic tree were performed with TreeDyn (v198.3). Scale bar representing 2 expected substitution per sites is shown. The amphioxus (Branchiostoma floridae) Dact sequence was used to root the tree. Ac, Anolis carolinensis; Cm, Chelonia mydas; Cpb, Chrysemis picta bellii; Dr, Danio rerio; Gg, Gallus gallus; Gj, Gekko japonicus; Hs, Homo sapiens; Lc, Latimeria chalumnae; Mm, Mus musculus; Np, Nanorana parkeri; Ps, Pelodiscus sinensis; Pv, Pogona vitticeps; Rn, Rattus norvegicus; Xl, Xenopus laevis; Xt, Xenopus tropicalis. The number next to each species initials indicate the Dact paralog group (e.g. Xl 4, Xenopus laevis Dact-4). |
|
Figure S3. In situ hybridization for Dact-4 in Xenopus embryos. (A-C) Xenopus embryos were fixed at the indicated developmental stages, and processed for in situ hybridization using a DIG- labeled probe specific for Dact4. At stage 16 (panel A, embryo shown in frontal view), Dact 4 is detected in the floor plate (fp), pre-placodal ectoderm (ppe) and somites (som). At stage 22, Dact4 is expressed in the eye, somites and presomitic mesoderm (psm), otic vesicle (ov), the pronephros (pn) (panel B, lateral view). At this stage, Dact4 is also present around the proctodeum (panel C, bottom view). |
|
dact4 ( dishevelled binding antagonist of beta catenin 4 ) gene expression in Xenopus laevis embyo, NF stage 22, assayed via in situ hybridization, lateral view, anterior left, dorsal up. |
|
dact4 (dishevelled binding antagonist of beta catenin 4) gene expression in Xenopus laevis embyo, NF stage 22, assayed via in situ hybridization, ventral view, anterior left, |
|
Figure S4. Immunofluorescence analysis of xDact4-flag in Xenopus animal caps and HeLa cells. (A-C) Xenopus embryos were injected animally with flag-tagged Dact4 at the 4-cell stage. At stage 8, animal caps were dissected and stained with anti-flag antibody, here shown in the red channel. Nuclei were counterstained with Dapi. Scale bar represents 10 μm. (D-F) HeLa cells were transfected with pCS2-xDact4-flag, and processed for immunofluorescence 48 hours later. Dapi was used to stain nuclei. Scale bar represents 10 μm. |
|
dact4 ( dishevelled binding antagonist of beta catenin 4 ) gene expression in Xenopus laevis embyo, NF stage 16, assayed via in situ hybridization, antereodorsal view, anterior down. |