|
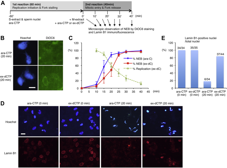
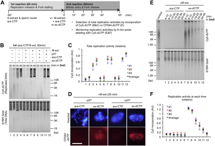
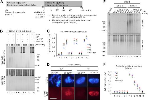
Figure 1. Stalled replication forks can restart during early mitosis when replication stress is relieved. A, experimental strategy. B, in the first reaction, sperm nuclei were incubated in an S-phase extract (S-extract) with Ara-CTP for 60 min. In the second reaction, an equal volume of the M-phase extract (M-extract) containing Cy5-dUTP and Ara-CTP or excess dCTP (ex-dCTP) was added to the first reaction mixture and further incubated for 30 to 60 min. Then, genomic DNA was isolated and subjected to 0.8% TAE agarose gel electrophoresis, followed by SYBR Gold staining. Detected fluorescent signals of Cy5 and SYBR Gold show replicated DNA and total DNA, respectively. Recombinant His-p27 (p27) was added to inhibit CDK activities and mitotic entry. C, the same experiment in panel B was repeated three times, and the signal intensities of Cy5 were quantified by ImageJ. The replication activity obtained after 90 min incubation in the S-phase extract under unperturbed condition was used as a control for normalization. The relative replication activities were plotted in the graph. Error bar, ± SD. D, the same experiment in panel B was performed using CF594-dUTP instead of Cy5-dUTP to detect replication activity. After 30 min in the second reaction, nuclei were fixed and observed by fluorescence microscopy. Nuclear DNA was stained with Hoechst 33258. Bar, 20 μm. EâF, replication activities at each time point were monitored by pulse labeling with Cy5-dUTP added 6 min before isolating genomic DNA, which was analyzed in a similar way as shown in panels BâC. The replication product at 10 min in the presence of ex-dCTP and p27 was used as the control. Ara-CTP, Ara-cytidine-5â²-triphosphate; CDK, cyclin-dependent kinase. |
|
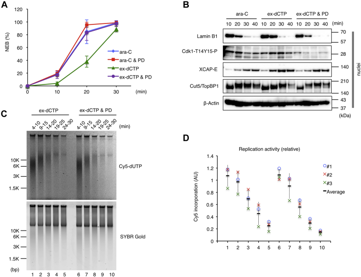
Figure 2. Mitotic replisome disassembly is mediated by p97 both at perturbed and unperturbed replication forks. AâB, the same experiment with Figure 1B was performed, and the chromatin fractions and the whole extract were subjected to immunoblotting. In the second reaction as shown in panel B, the samples were incubated for up to 90 min in the absence or presence of p97 inhibitor NMS-873 (âp97i, +p97i). Histone H3 and β-actin served as the loading control for chromatin fraction and whole extract, respectively. p97i, p97 inhibitor. |
|
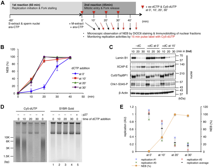
Figure 3. Ongoing replication forks delay the nuclear envelope breakdown during mitotic progression. A, experimental strategy. B, nuclei were fixed after 20 min incubation in the second reaction and stained with Hoechst 33258 for genomic DNA and DiOC6 for nuclear envelope and observed by fluorescence microscopy. Bar, 20 μm. C, the same experiment as shown in panel B was performed, and the percentages of the nuclear envelope breakdown (NEB) of 50 nuclei were counted at each time point. The average values of three to five independent experiments were plotted on the graph together with each corresponding replication activities obtained in Figure 1, E–F. Error bar, ± SD. D, nuclei were fixed after 0 min and 20 min incubation in the second reaction, subjected to immunofluorescence. DNA was stained with Hoechst 33258. Nuclear lamin B1 was detected with anti-lamin B1 antibody and Alexa 594–labeled secondary antibody. Bar, 20 μm. E, each number sets of lamin B1–positive nuclei (numerator) and total nuclei (denominator) were counted at each three different fields, and the percentages of lamin B1–positive nuclei are shown in a graph. DiOC6, 3,3′-dihexyloxacarbocyanine iodide. |
|
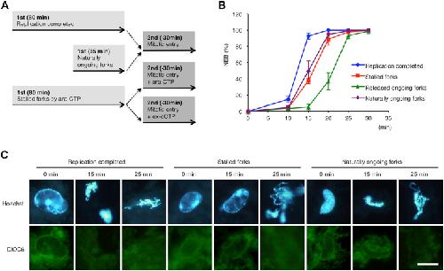
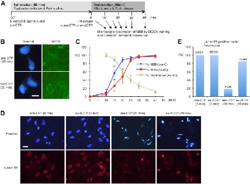
Figure 4. The kinetic and morphological comparison of the nuclear envelope breakdown between replication-completed nuclei, nuclei with stalled forks, and nuclei with released and naturally ongoing forks. A, experimental strategy. Without replication stress, sperm nuclei generally replicate their genomic DNA in 30 to 60 min in the S-phase egg extract. Therefore, there are naturally ongoing forks at 35 min and no forks at 80 min. Stalled forks are stabilized at 80 min in the presence of Ara-CTP. Then, mitotic entry was induced in the presence or absence of Ara-CTP or ex-dCTP, and nuclei were fixed at each time point and observed by microscopy. B, the time courses of the NEB rates were determined as in Figure 3. The same experiments were repeated three times. Error bar, ± SD. C, the pictures of nuclei representative at each time point. The genomic DNA and nuclear envelope were stained with Hoechst 33258 and DiOC6, respectively. Bar, 20 μm. Ara-CTP, Ara-cytidine-5â²-triphosphate; DiOC6, 3,3â²-dihexyloxacarbocyanine iodide. |
|
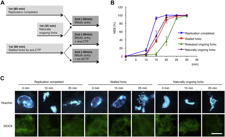
Figure 5. Reduced number of forks is sufficient for delaying the nuclear envelope breakdown. A, minimal licensing system. After sperm nuclei were mixed with the S-phase extract containing Ara-CTP, recombinant geminin was added at 2, 3, and 10 min (at 2â², at 3â², and at 10â²) and further incubated for a total of 20, 40, and 60 min, and the chromatin fractions were isolated and subjected to immunoblotting. As a control, geminin was preincubated for 10 min before adding sperm nuclei (at â10â²). B, top, experimental strategy. Normal or minimal licensing nuclei (+geminin at 2 min) with stalled forks were driven to enter into mitosis with or without fork release. BâD, bottom, the time courses of the average NEB rates in three independent experiments are plotted in the graph. Error bar, ± SD. C, nuclear fractions were isolated at each time point and subjected to immunoblotting. β-Actin served as a loading control. D, top, experimental strategy. Mitotic entry was induced in replication-completed nuclei (80 min), normal licensing nuclei with naturally ongoing forks (normal ongoing, 35 min), minimal licensing nuclei with naturally ongoing forks (minimal ongoing, 35 min), and nuclei with no replication (+geminin at â10 min). Ara-CTP, Ara-cytidine-5â²-triphosphate. |
|
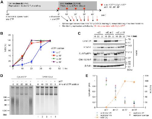
Figure 6. Stalled replication forks fail to restart after the nuclear envelope breakdown. A, experimental strategy. BâD, after the first reaction, an M-phase extract and Ara-CTP were added to the reaction mixture and then equally divided into four (B and D) or three pieces (C), to each of which excess amount of dCTP (ex-dCTP, dC) was added at 0, 10, 20, and 30 min (B and D) (at 0â², at 10â², at 20â², at 30â²) or at 0 and 15 min (C) (at 0â² and at 15â²) in the second reaction. B, the time courses of the average NEB rates of each sample were measured as in Figure 3 and shown in the graph. The same experiments were repeated three times. Error bar, ± SD. C, nuclear fractions were isolated at each time point and subjected to immunoblotting. The samples without excess dCTP addition were also prepared (âdC). D, in the second reaction, Cy5-dUTP was added at the same time with ex-dCTP and further incubated for 15 min, and the genomic DNA was isolated and subjected to 0.8% TAE agarose gel electrophoresis. The same experiments were repeated three times, and the relative replication activities are plotted in the graph in panel E together with the NEB rate at the time when ex-dCTP was added. Error bar, ± SD. Ara-CTP, Ara-cytidine-5â²-triphosphate. |
|
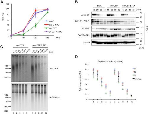
Figure 7. Wee1/Myt1 kinases are required for delaying the nuclear envelope breakdown (NEB) in the presence of ongoing forks during mitotic entry. The same experiment as in Figure 3 was performed in the absence or presence of Wee1/Myt1 kinase inhibitor PD166285 (PD). A, the average NEB rates in three independent experiments are shown in the graph. Error bar, ± SD. B, immunoblotting of nuclear fractions. CâD, the replication activities at each time point were monitored by 6 min pulse labeling with Cy5-dUTP, and the relative values in three independent experiments are plotted in the graph. |
|
Figure 8. Replication forks arrested by Ara-CTP are kept competent to restart in the S phase. Without excess dCTP, mitotic entry drives the nuclear envelope breakdown (NEB) and replisome disassembly, rendering stalled forks unable to restart. In contrast, DNA replication efficiently resumes with excess dCTP while the NEB is delayed in a Wee1/Myt1âdependent manner. It is unclear whether released forks accomplish DNA replication or are subjected to mitotic replisome disassembly on the way. Ara-CTP, Ara-cytidine-5â²-triphosphate. |