XB-ART-57482
Sci Rep
2019 Jul 17;91:10329. doi: 10.1038/s41598-019-46949-4.
Show Gene links
Show Anatomy links
Uncoupling of p97 ATPase activity has a dominant negative effect on protein extraction.
Rycenga HB, Wolfe KB, Yeh ES, Long DT.
???displayArticle.abstract???
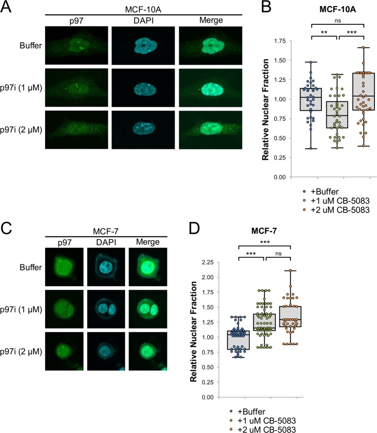
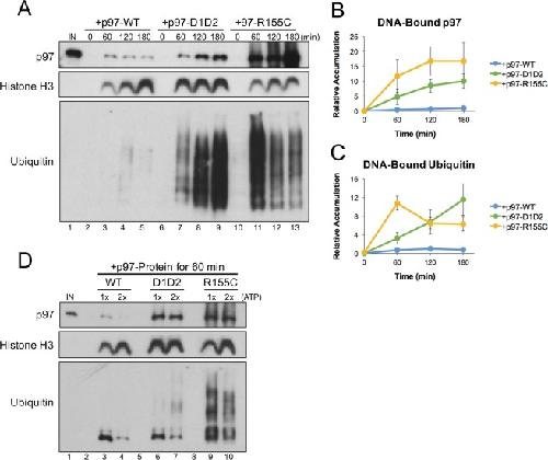
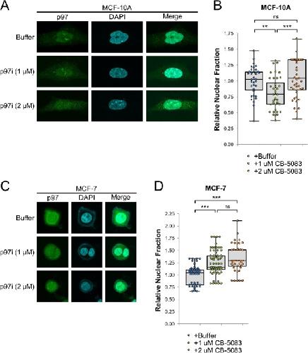
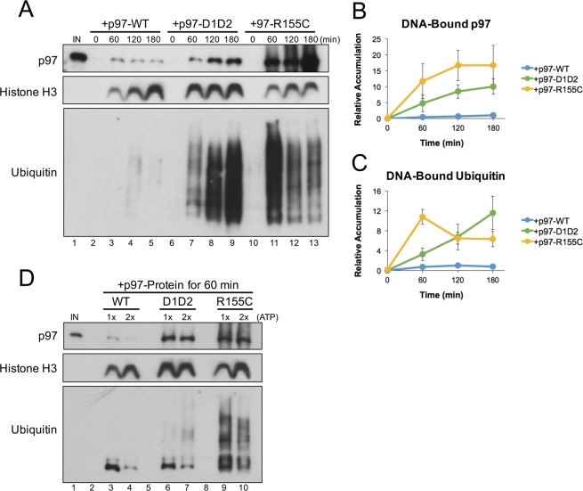
p97 is a highly abundant, homohexameric AAA+ ATPase that performs a variety of essential cellular functions. Characterized as a ubiquitin-selective chaperone, p97 recognizes proteins conjugated to K48-linked polyubiquitin chains and promotes their removal from chromatin and other molecular complexes. Changes in p97 expression or activity are associated with the development of cancer and several related neurodegenerative disorders. Although pathogenic p97 mutations cluster in and around p97's ATPase domains, mutant proteins display normal or elevated ATPase activity. Here, we show that one of the most common p97 mutations (R155C) retains ATPase activity, but is functionally defective. p97-R155C can be recruited to ubiquitinated substrates on chromatin, but is unable to promote substrate removal. As a result, p97-R155C acts as a dominant negative, blocking protein extraction by a similar mechanism to that observed when p97's ATPase activity is inhibited or inactivated. However, unlike ATPase-deficient proteins, p97-R155C consumes excess ATP, which can hinder high-energy processes. Together, our results shed new insight into how pathogenic mutations in p97 alter its cellular function, with implications for understanding the etiology and treatment of p97-associated diseases.
???displayArticle.pubmedLink??? 31316150
???displayArticle.pmcLink??? PMC6637110
???displayArticle.link??? Sci Rep
???displayArticle.grants??? [+]
R01 CA187305 NCI NIH HHS , T32 CA193201 NCI NIH HHS , R35 GM119512 NIGMS NIH HHS , TL1 TR001451 NCATS NIH HHS , UL1 TR001450 NCATS NIH HHS
Genes referenced: eif4g2
???attribute.lit??? ???displayArticles.show???
References [+] :
Almouzni,
Nuclear assembly, structure, and function: the use of Xenopus in vitro systems.
1993, Pubmed,
Xenbase
Almouzni, Nuclear assembly, structure, and function: the use of Xenopus in vitro systems. 1993, Pubmed , Xenbase
Anderson, Targeting the AAA ATPase p97 as an Approach to Treat Cancer through Disruption of Protein Homeostasis. 2015, Pubmed
Arhzaouy, Heteromeric p97/p97R155C complexes induce dominant negative changes in wild-type and autophagy 9-deficient Dictyostelium strains. 2012, Pubmed
Auner, Combined inhibition of p97 and the proteasome causes lethal disruption of the secretory apparatus in multiple myeloma cells. 2013, Pubmed
Bastola, VCP inhibitors induce endoplasmic reticulum stress, cause cell cycle arrest, trigger caspase-mediated cell death and synergistically kill ovarian cancer cells in combination with Salubrinal. 2016, Pubmed
Bodnar, Molecular Mechanism of Substrate Processing by the Cdc48 ATPase Complex. 2017, Pubmed
Borodovsky, A novel active site-directed probe specific for deubiquitylating enzymes reveals proteasome association of USP14. 2001, Pubmed
Buchberger, Control of p97 function by cofactor binding. 2015, Pubmed
Chang, Pathogenic VCP/TER94 alleles are dominant actives and contribute to neurodegeneration by altering cellular ATP level in a Drosophila IBMPFD model. 2011, Pubmed
Chapman, Inhibitors of the AAA+ chaperone p97. 2015, Pubmed
Chou, Reversible inhibitor of p97, DBeQ, impairs both ubiquitin-dependent and autophagic protein clearance pathways. 2011, Pubmed
Chou, Structure-activity relationship study reveals ML240 and ML241 as potent and selective inhibitors of p97 ATPase. 2013, Pubmed
Clapier, The biology of chromatin remodeling complexes. 2009, Pubmed
Comşa, The Story of MCF-7 Breast Cancer Cell Line: 40 years of Experience in Research. 2015, Pubmed
Custer, Transgenic mice expressing mutant forms VCP/p97 recapitulate the full spectrum of IBMPFD including degeneration in muscle, brain and bone. 2010, Pubmed
Dantuma, Should I stay or should I go: VCP/p97-mediated chromatin extraction in the DNA damage response. 2014, Pubmed
Dantuma, Growing sphere of influence: Cdc48/p97 orchestrates ubiquitin-dependent extraction from chromatin. 2012, Pubmed
DeLaBarre, Complete structure of p97/valosin-containing protein reveals communication between nucleotide domains. 2003, Pubmed
Dimova, APC/C-mediated multiple monoubiquitylation provides an alternative degradation signal for cyclin B1. 2012, Pubmed , Xenbase
Erzurumlu, A unique IBMPFD-related P97/VCP mutation with differential binding pattern and subcellular localization. 2013, Pubmed
Fessart, P97/CDC-48: proteostasis control in tumor cell biology. 2013, Pubmed
Finley, Inhibition of proteolysis and cell cycle progression in a multiubiquitination-deficient yeast mutant. 1994, Pubmed
Franz, Ring of Change: CDC48/p97 Drives Protein Dynamics at Chromatin. 2016, Pubmed
Fullbright, p97 Promotes a Conserved Mechanism of Helicase Unloading during DNA Cross-Link Repair. 2016, Pubmed , Xenbase
Hänzelmann, The structural and functional basis of the p97/valosin-containing protein (VCP)-interacting motif (VIM): mutually exclusive binding of cofactors to the N-terminal domain of p97. 2011, Pubmed
Hänzelmann, The Interplay of Cofactor Interactions and Post-translational Modifications in the Regulation of the AAA+ ATPase p97. 2017, Pubmed
Heubes, The AAA-ATPase p97-Ufd1-Npl4 is required for ERAD but not for spindle disassembly in Xenopus egg extracts. 2007, Pubmed , Xenbase
Johnson, Exome sequencing reveals VCP mutations as a cause of familial ALS. 2010, Pubmed
Kobayashi, Functional ATPase activity of p97/valosin-containing protein (VCP) is required for the quality control of endoplasmic reticulum in neuronally differentiated mammalian PC12 cells. 2002, Pubmed
Koppers, VCP mutations in familial and sporadic amyotrophic lateral sclerosis. 2012, Pubmed
Lan, VCP/p97/Cdc48, A Linking of Protein Homeostasis and Cancer Therapy. 2017, Pubmed
Le Moigne, The p97 Inhibitor CB-5083 Is a Unique Disrupter of Protein Homeostasis in Models of Multiple Myeloma. 2017, Pubmed
Locke, Lys11- and Lys48-linked ubiquitin chains interact with p97 during endoplasmic-reticulum-associated degradation. 2014, Pubmed
Magnaghi, Covalent and allosteric inhibitors of the ATPase VCP/p97 induce cancer cell death. 2013, Pubmed
Mallette, K48-linked ubiquitination and protein degradation regulate 53BP1 recruitment at DNA damage sites. 2012, Pubmed
Maric, Cdc48 and a ubiquitin ligase drive disassembly of the CMG helicase at the end of DNA replication. 2014, Pubmed
Maric, Ufd1-Npl4 Recruit Cdc48 for Disassembly of Ubiquitylated CMG Helicase at the End of Chromosome Replication. 2017, Pubmed
Meyer, The VCP/p97 system at a glance: connecting cellular function to disease pathogenesis. 2014, Pubmed
Meyer, Emerging functions of the VCP/p97 AAA-ATPase in the ubiquitin system. 2012, Pubmed
Moreno, Polyubiquitylation drives replisome disassembly at the termination of DNA replication. 2014, Pubmed , Xenbase
Nalbandian, The multiple faces of valosin-containing protein-associated diseases: inclusion body myopathy with Paget's disease of bone, frontotemporal dementia, and amyotrophic lateral sclerosis. 2011, Pubmed
Ndoja, Ubiquitin signals proteolysis-independent stripping of transcription factors. 2014, Pubmed
Newport, Nuclear reconstitution in vitro: stages of assembly around protein-free DNA. 1987, Pubmed , Xenbase
Niwa, The role of the N-domain in the ATPase activity of the mammalian AAA ATPase p97/VCP. 2012, Pubmed
Parzych, Inadequate fine-tuning of protein synthesis and failure of amino acid homeostasis following inhibition of the ATPase VCP/p97. 2015, Pubmed
Preston, The evolving role of ubiquitin modification in endoplasmic reticulum-associated degradation. 2017, Pubmed
Puumalainen, Chromatin retention of DNA damage sensors DDB2 and XPC through loss of p97 segregase causes genotoxicity. 2014, Pubmed
Pye, Structural insights into the p97-Ufd1-Npl4 complex. 2007, Pubmed
Rabinovich, AAA-ATPase p97/Cdc48p, a cytosolic chaperone required for endoplasmic reticulum-associated protein degradation. 2002, Pubmed
Ramadan, Cdc48/p97 promotes reformation of the nucleus by extracting the kinase Aurora B from chromatin. 2007, Pubmed , Xenbase
Raman, A genome-wide screen identifies p97 as an essential regulator of DNA damage-dependent CDT1 destruction. 2011, Pubmed , Xenbase
Rondón-Lagos, Differences and homologies of chromosomal alterations within and between breast cancer cell lines: a clustering analysis. 2014, Pubmed
Seibert, Clonal variation of MCF-7 breast cancer cells in vitro and in athymic nude mice. 1983, Pubmed
Song, ATPase activity of p97-valosin-containing protein (VCP). D2 mediates the major enzyme activity, and D1 contributes to the heat-induced activity. 2003, Pubmed
Su, C/EBP homology protein (CHOP) interacts with activating transcription factor 4 (ATF4) and negatively regulates the stress-dependent induction of the asparagine synthetase gene. 2008, Pubmed
Tang, Structural and functional deviations in disease-associated p97 mutants. 2012, Pubmed
Tang, Mutations in the Human AAA+ Chaperone p97 and Related Diseases. 2016, Pubmed
Vaz, Role of p97/VCP (Cdc48) in genome stability. 2013, Pubmed
Vekaria, Targeting p97 to Disrupt Protein Homeostasis in Cancer. 2016, Pubmed
Verma, Cdc48/p97 mediates UV-dependent turnover of RNA Pol II. 2011, Pubmed
Walter, Regulated chromosomal DNA replication in the absence of a nucleus. 1998, Pubmed , Xenbase
Wang, Hexamerization of p97-VCP is promoted by ATP binding to the D1 domain and required for ATPase and biological activities. 2003, Pubmed
Wang, ERAD inhibitors integrate ER stress with an epigenetic mechanism to activate BH3-only protein NOXA in cancer cells. 2009, Pubmed
Watts, Inclusion body myopathy associated with Paget disease of bone and frontotemporal dementia is caused by mutant valosin-containing protein. 2004, Pubmed
Weihl, Transgenic expression of inclusion body myopathy associated mutant p97/VCP causes weakness and ubiquitinated protein inclusions in mice. 2007, Pubmed
Wilkinson, A specific inhibitor of the ubiquitin activating enzyme: synthesis and characterization of adenosyl-phospho-ubiquitinol, a nonhydrolyzable ubiquitin adenylate analogue. 1990, Pubmed
Wu, Mechanistic insights into ER-associated protein degradation. 2018, Pubmed
Xia, Structure and function of the AAA+ ATPase p97/Cdc48p. 2016, Pubmed
Xia, In Search of a Cure for Proteostasis-Addicted Cancer: A AAA Target Revealed. 2015, Pubmed
Yau, The increasing complexity of the ubiquitin code. 2016, Pubmed
Ye, Function of the p97-Ufd1-Npl4 complex in retrotranslocation from the ER to the cytosol: dual recognition of nonubiquitinated polypeptide segments and polyubiquitin chains. 2003, Pubmed
Ye, A Mighty "Protein Extractor" of the Cell: Structure and Function of the p97/CDC48 ATPase. 2017, Pubmed
Ye, The AAA ATPase Cdc48/p97 and its partners transport proteins from the ER into the cytosol. 2001, Pubmed
Zhang, Valosin-containing protein (VCP/p97) inhibitors relieve Mitofusin-dependent mitochondrial defects due to VCP disease mutants. 2017, Pubmed
Zhou, Discovery of a First-in-Class, Potent, Selective, and Orally Bioavailable Inhibitor of the p97 AAA ATPase (CB-5083). 2015, Pubmed
