XB-ART-57467
J Gen Physiol
2020 Nov 02;15211:. doi: 10.1085/jgp.202012607.
Show Gene links
Show Anatomy links
A novel voltage-clamp/dye uptake assay reveals saturable transport of molecules through CALHM1 and connexin channels.
Gaete PS, Lillo MA, López W, Liu Y, Jiang W, Luo Y, Harris AL, Contreras JE.
???displayArticle.abstract???
Large-pore channels permeable to small molecules such as ATP, in addition to atomic ions, are emerging as important regulators in health and disease. Nonetheless, their mechanisms of molecular permeation and selectivity remain mostly unexplored. Combining fluorescence microscopy and electrophysiology, we developed a novel technique that allows kinetic analysis of molecular permeation through connexin and CALHM1 channels in Xenopus oocytes rendered translucent. Using this methodology, we found that (1) molecular flux through these channels saturates at low micromolar concentrations, (2) kinetic parameters of molecular transport are sensitive to modulators of channel gating, (3) molecular transport and ionic currents can be differentially affected by mutation and gating, and (4) N-terminal regions of these channels control transport kinetics and permselectivity. Our methodology allows analysis of how human disease-causing mutations affect kinetic properties and permselectivity of molecular signaling and enables the study of molecular mechanisms, including selectivity and saturability, of molecular transport in other large-pore channels.
???displayArticle.pubmedLink??? 33074302
???displayArticle.pmcLink??? PMC7579738
???displayArticle.link??? J Gen Physiol
???displayArticle.grants??? [+]
Species referenced: Xenopus laevis
Genes referenced: calhm1 gja8 gjb1 gjb2 lrrc8a
GO keywords: transporter activity [+]
???attribute.lit??? ???displayArticles.show???
|
|
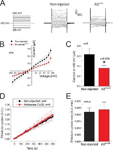
Figure S1. Effect of antisense for Cx38 on ionic currents and dye uptake. (A) Representative traces of the ionic current observed in control noninjected oocytes or in oocytes injected with an antisense oligonucleotide to reduce the expression of endogenous Cx38 (ASCx38). Currents were recorded in a divalent cation-free Ringer solution at room temperature. (B) I-V relationship from data shown in A. (C) Quantification of currents recorded at +60 mV reveals that differences are statistically significant. (D) Time course of the ethidium uptake recorded in noninjected oocytes and oocytes injected with ASCx38. Ethidium uptake was evaluated at resting membrane potential in oocytes perfused with a divalent cation-free Ringer solution in the presence of 50 µM ethidium bromide. (E) Quantification of ethidium uptake rates is taken from data shown in D. All the experiments shown in this figure were performed in oocytes that did not express exogenous channels. *, P < 0.05 versus noninjected by unpaired Studentâs t test. Error bars are SEM. |
|
|
Figure S2. DAPI does not saturate the number of binding sites available for ethidium intercalation. (A) Left: Representative recordings of fluorescence emitted by a drop (100 µl) of water (control; black trace), 1 µM ethidium bromide (EtBr; dissolved in water; red trace), 1 µM EtBr + 0.5 mg/ml salmon DNA (magenta trace), or 1 µM EtBr + 0.5 mg/ml salmon DNA + 100 µM DAPI (blue trace). Fluorescence was detected by a photomultiplier tube in a dark room at 20â22°C. The horizontal arrow indicates the baseline where the LED is turned off. The horizontal bar indicates the period when samples are excited (3 s; excitation [ex] filter, 530 nm; emission [em] filter, 600 nm). Right: Analysis of the fluorescence shown in the left panel. (B) Fluorescence detected in a microplate reader in a fluorescence spectrophotometer (Cary Eclipse). Plates containing 0.5 mg/ml salmon DNA were evaluated in the absence and presence of 100 µM DAPI. Fluorescence was analyzed before (0 EtBr) and after the addition of 1 µM EtBr. n.s., nonsignificant by unpaired Studentâs t test. Error bars are SEM. |
|
|
Figure 1. A centrifugation procedure turns oocytes translucent and improves visualization of polynucleotide-dependent fluorescent dyes. (A) Centrifugal force renders animal pole translucent. NC, noncentrifuged. (B) Representative fluorescent signal (excitation filter, 350 nm; emission filter, 460 nm) detected in noncentrifuged oocytes injected with DNA plus DAPI or water (as a control). The fluorescent signal detected in centrifuged oocytes is shown in the right panel. Asterisks indicate the translucent zone in the animal pole. (C) Quantification of the fluorescent signal in centrifuged oocytes shown in B. *, P < 0.05; ***, P < 0.001 by one-way ANOVA plus Newman-Keuls post hoc test; n.s., nonsignificant. Error bars are SEM. (D) Representative pictures of YO-PRO or ethidium uptake in centrifuged oocytes. To allow unimpeded flux of dyes into the cytosol, oocytes were permeabilized with 0.01% Triton X-100 and then incubated 3 min with YO-PRO or ethidium (7.5 µM). The vehicle of YO-PRO and ethidium is also shown. Asterisks indicate the translucent zone in the animal pole. (E) Scheme of the TEVC/dye uptake assay. Oocytes were centrifuged to create a translucent zone in the animal pole. Then, oocytes were microinjected with 0.5 mg/ml salmon DNA to enhance the detection of polynucleotide-dependent fluorescent dyes. DAPI (100 µM) was coinjected to visualize the exogenous DNA. Finally, oocytes were placed in a chamber with the translucent zone (located in the animal pole) facing the objective of an inverted epifluorescence microscope. In parallel, the oocyte was impaled using the TEVC configuration to measure and control the membrane potential, as well as to determine the expression of exogenous large-pore channels by measuring the magnitude of ionic currents. Small fluorescent dyes were incubated or perfused using a gravity-dependent system. Dye uptake was recorded along the time course using a photomultiplier tube (PMT). (F) Concentration-response curve of ethidium uptake in translucent oocytes permeabilized with Triton X-100. Dye uptake experiments shown in D and F were performed using oocytes that did not express exogenous channels, at resting membrane potential (i.e., oocytes were not voltage-clamped), and perfused with a divalent cation-free Ringer solution. |
|
|
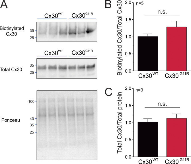
Figure S3. The gain of function of Cx30G11R channels is not associated with an increase in protein expression. (A) Representative Western blot of biotinylated wild-type Cx30 (Cx30WT) and Cx30G11R expressed in Xenopus oocytes. In addition to the biotinylated Cx30, we examined the total Cx30. Membrane containing total protein was stained with Ponceau to show the total protein loaded in each lane. (B) Densitometric analysis of biotinylated Cx30. (C) Densitometric analysis of total Cx30. Expression of Cx30WT and Cx30G11R was evaluated 24 h after cRNA microinjection. In these experiments, oocytes were microinjected with the same amount of cRNA (10 ng) for Cx30WT and Cx30G11R. n.s., nonsignificant by unpaired Studentâs t test. Error bars are SEM. |
|
|
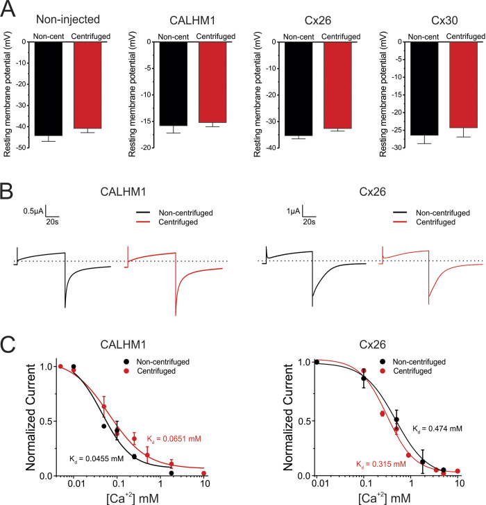
Figure 2. Centrifugation and DNA injection do not affect the biophysical properties of CALHM1 channels and connexin hemichannels. (A) Resting membrane potentials recorded in noncentrifuged (Non-cent) and centrifuged oocytes. Values were obtained from oocytes perfused with Ringer solution in the presence of 1.8 mM extracellular Ca2+. Membrane potentials were measured in noninjected oocytes and in oocytes expressing CALHM1, Cx26, or Cx30. (B) Representative current traces recorded during a voltage pulse (step) from â80 mV (holding potential) to 0 mV in CALHM1- or Cx26-expressing oocytes. The dashed line indicates 0 µA. Currents were measured in a Ringer solution containing 1.8 mM Ca2+. (C) Effect of extracellular Ca2+ on voltage-activated currents mediated by CALHM1 channels or Cx26 hemichannels. Tail currents were recorded using voltage-step pulses from â80 mV (holding potential) to 0 mV; duration step, 40 s. For experiments shown in B and C, oocytes were microinjected with BAPTA. Data in C were fit to a Hill equation to obtain Kd values. Error bars are SEM. |
|
|
Figure 3. The TEVC/dye uptake assay reveals that YO-PRO permeation through CALHM1 channels is saturable and Ca2+ sensitive. (A) Representative current traces recorded in oocytes expressing CALHM1 incubated with Ringer solution containing 100 µM Ca2+. The effect of 20 µM ruthenium red (Rut red), a CALHM1 blocker, is shown. The dashed line indicates 0 µA. NI, noninjected. (B) Representative time course of YO-PRO uptake in oocytes expressing CALHM1. Recordings were performed in a divalent cation-free Ringer solution and at resting membrane potential. (C) Analysis of YO-PRO uptake rates in NI oocytes (black squares) or in oocytes expressing CALHM1 (circles). YO-PRO uptake was evaluated in a divalent cation-free Ringer solution or in the presence of 1 mM extracellular Ca2+. All measurements were performed at resting membrane potential. (D) The uptake of 25 µM YO-PRO at resting membrane potential is inhibited by 20 µM Rut red. *, P < 0.05 versus control by one-way ANOVA plus Newman-Keuls post hoc test. (E) YO-PRO uptake rate is correlated to CALHM1 expression (determined as the magnitude of the tail current measured before dye uptake recording). â , P < 0.05 by t test. (F) YO-PRO uptake rates shown in C were normalized by CALHM1 expression (see Materials and methods). Data in F were fit to a Michaelis-Menten equation to obtain Vmax and Km. Error bars are SEM. |
|
|
Figure 4. Voltage dependence of YO-PRO uptake reveals that permeability of molecules and ionic currents in CALHM1 channels are differentially affected. (A) I-V relationship of CALHM1 channels. Oocytes were clamped at a holding potential of â80 mV, and depolarizing-step pulses from â40 mV to +70 mV were applied. The ionic current was evaluated in a divalent cation-free Ringer solution (red circles) or in the presence of 1 mM extracellular Ca2+ (black circles). For these experiments, oocytes were microinjected with BAPTA. (B) Voltage dependence of YO-PRO uptake (triangles). The uptake of 7.5 µM YO-PRO was evaluated at different controlled membrane potentials in the presence of 1 mM extracellular Ca2+. Dye uptake was recorded in clamped oocytes during 10 min to calculate dye uptake rates. The current shown in A was normalized to the current recorded in divalent cation-free Ringer solution. (C) Analysis of the effect of 1 mM extracellular Ca2+ on the ionic currents (atomic ion permeation) and the maximum flux of YO-PRO (molecular permeation), both measured at resting membrane potential. *, P < 0.05 versus 0 Ca2+ by paired Studentâs t test. (D) Change in YO-PRO flux and ionic currents after Ca2+ removal from the extracellular bath illustrates the differential effect of Ca2+ on atomic ion permeation versus molecular permeation. Numbers indicate the fold change value. Error bars are SEM. |
|
|
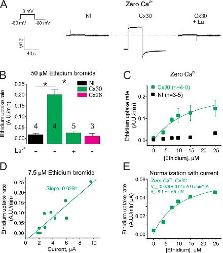
Figure 5. Ethidium permeation through Cx30 hemichannels is saturable and has quantifiable kinetic properties. (A) Representative current traces recorded in oocytes expressing Cx30 incubated with a divalent cation-free Ringer solution. The effect of 200 µM La3+, a connexin hemichannel blocker, is shown. The dotted line indicates 0 µA. NI, noninjected. (B) Ethidium uptake rates detected in NI oocytes or in oocytes expressing Cx30 and Cx26. In these experiments, dye uptake was measured in oocytes incubated with a divalent cation-free Ringer solution plus 50 µM ethidium bromide. Ethidium uptake was evaluated at resting membrane potential in the absence or presence of 200 µM La3+. *, P < 0.05 by one-way ANOVA plus Newman-Keuls post hoc test. (C) Ethidium uptake rates measured in oocytes stimulated with a divalent cation-free Ringer solution at resting membrane potential. Ethidium uptake was evaluated in oocytes expressing Cx30 (green squares) and in NI oocytes, which do not express Cx30 (black squares). (D) Ethidium uptake is correlated to Cx30 expression (determined as the magnitude of the tail current measured before dye uptake recording). (E) Kinetic parameters of ethidium uptake after normalization of data shown in C by Cx30 expression (see Materials and methods). Data were fit to a Michaelis-Menten equation to obtain Vmax and Km. Error bars are SEM. |
|
|
Figure 6. The N-terminal region is a major determinant of the permselectivity of ethidium in connexin hemichannels. (A) Comparison of Cx30 and Cx26 monomers shows differences in the N-terminal domain (NT) and the intracellular loops (ICLs). (B) Molecular reconstruction of Cx30 hemichannels reveals high similarity to hemichannels formed by Cx26. Cx30 and Cx26 hemichannels are colored with blue and red, respectively. (C) Assessment of pore diameter of MD-equilibrated Cx26 and Cx30 hemichannels indicates similar pore width. (D) Voltage-activated current in oocytes expressing wild-type Cx30 (black trace) or Cx30G11R (red trace). The horizontal dashed line indicates 0 µA. (E) Ethidium uptake rates measured in oocytes expressing different levels of wild-type Cx30 (black circles) or Cx30G11R (red circles). (F) Voltage-activated current in oocytes expressing wild-type Cx26 (black trace) or Cx26N14K (red trace). The horizontal dashed line indicates 0 µA. (G) Ethidium uptake rates obtained from oocytes with different expression levels of wild-type Cx26 (black circles) or Cx26N14K (red circles). Wild-type Cx30 is permeable to ethidium, but the mutation G11R eliminates permeability to this dye. In contrast, wild-type Cx26 is not permeable to ethidium, but the mutation N14K turns the channel permeable to this molecule. The ionic currents shown in D and F were recorded from oocytes perfused with a Ringer solution containing 1 mM Ca2+, using a voltage-step pulse from â80 mV to 0 mV. For experiments shown in D and F, oocytes were injected with the same amount of cRNA. Dye uptake experiments were performed at resting membrane potential, using 7.5 µM ethidium bromide in the bath solution, and at zero extracellular Ca2+. Tail currents shown in E and G were obtained using a voltage-step pulse from â80 mV to 0 mV (40 s at zero extracellular Ca2+) before ethidium uptake measurements (see Materials and methods). |
References [+] :
Best,
Optimization of the additive CHARMM all-atom protein force field targeting improved sampling of the backbone φ, ψ and side-chain χ(1) and χ(2) dihedral angles.
2012, Pubmed
Best, Optimization of the additive CHARMM all-atom protein force field targeting improved sampling of the backbone φ, ψ and side-chain χ(1) and χ(2) dihedral angles. 2012, Pubmed
Bruzzone, Pharmacological properties of homomeric and heteromeric pannexin hemichannels expressed in Xenopus oocytes. 2005, Pubmed , Xenbase
Bukauskas, Gating properties of gap junction channels assembled from connexin43 and connexin43 fused with green fluorescent protein. 2001, Pubmed
Chen, G11R mutation in GJB6 gene causes hidrotic ectodermal dysplasia involving only hair and nails in a Chinese family. 2010, Pubmed
Choi, The structures and gating mechanism of human calcium homeostasis modulator 2. 2019, Pubmed
Contreras, Gating and regulation of connexin 43 (Cx43) hemichannels. 2003, Pubmed
Demura, Cryo-EM structures of calcium homeostasis modulator channels in diverse oligomeric assemblies. 2020, Pubmed
Deneka, Structure of a volume-regulated anion channel of the LRRC8 family. 2018, Pubmed
Dreses-Werringloer, A polymorphism in CALHM1 influences Ca2+ homeostasis, Abeta levels, and Alzheimer's disease risk. 2008, Pubmed
Dumont, Oogenesis in Xenopus laevis (Daudin). I. Stages of oocyte development in laboratory maintained animals. 1972, Pubmed , Xenbase
Ebihara, Xenopus connexin38 forms hemi-gap-junctional channels in the nonjunctional plasma membrane of Xenopus oocytes. 1996, Pubmed , Xenbase
Eggermont, Calcium-activated chloride channels: (un)known, (un)loved? 2004, Pubmed
Essenfelder, Connexin30 mutations responsible for hidrotic ectodermal dysplasia cause abnormal hemichannel activity. 2004, Pubmed , Xenbase
Figueroa, Diffusion of nitric oxide across cell membranes of the vascular wall requires specific connexin-based channels. 2013, Pubmed
Gaete, CGRP signalling inhibits NO production through pannexin-1 channel activation in endothelial cells. 2019, Pubmed
Gaete, Uncoupled permeation through large-pore channels: ions and molecules don't always ride together. 2020, Pubmed
Gaitán-Peñas, Investigation of LRRC8-Mediated Volume-Regulated Anion Currents in Xenopus Oocytes. 2016, Pubmed , Xenbase
García, Keratitis-ichthyosis-deafness syndrome-associated Cx26 mutants produce nonfunctional gap junctions but hyperactive hemichannels when co-expressed with wild type Cx43. 2015, Pubmed
García, The syndromic deafness mutation G12R impairs fast and slow gating in Cx26 hemichannels. 2018, Pubmed , Xenbase
Hansen, Activation, permeability, and inhibition of astrocytic and neuronal large pore (hemi)channels. 2014, Pubmed , Xenbase
Hansen, Distinct permeation profiles of the connexin 30 and 43 hemichannels. 2014, Pubmed , Xenbase
Harris, Connexin channel permeability to cytoplasmic molecules. 2007, Pubmed
Hartzell, Calcium-activated chloride channels. 2005, Pubmed
Huang, The EGFP/hERG fusion protein alter the electrophysiological properties of hERG channels in HEK293 cells. 2011, Pubmed
Iwao, Changes in microtubule structures during the first cell cycle of physiologically polyspermic newt eggs. 1997, Pubmed , Xenbase
Iwao, Midblastula transition (MBT) of the cell cycles in the yolk and pigment granule-free translucent blastomeres obtained from centrifuged Xenopus embryos. 2005, Pubmed , Xenbase
Jo, Automated builder and database of protein/membrane complexes for molecular dynamics simulations. 2007, Pubmed
Kanaporis, Gap junction permeability: selectivity for anionic and cationic probes. 2011, Pubmed
Kashio, CALHM1/CALHM3 channel is intrinsically sorted to the basolateral membrane of epithelial cells including taste cells. 2019, Pubmed
Kasuya, Cryo-EM structures of the human volume-regulated anion channel LRRC8. 2018, Pubmed
Kelm, MEDELLER: homology-based coordinate generation for membrane proteins. 2010, Pubmed
Klauda, Update of the CHARMM all-atom additive force field for lipids: validation on six lipid types. 2010, Pubmed
Kwon, Voltage-dependent gating of the Cx32*43E1 hemichannel: conformational changes at the channel entrances. 2013, Pubmed , Xenbase
Lazic, A report of GJB2 (N14K) Connexin 26 mutation in two patients--a new subtype of KID syndrome? 2008, Pubmed
Lee, Connexin mutations causing skin disease and deafness increase hemichannel activity and cell death when expressed in Xenopus oocytes. 2009, Pubmed , Xenbase
Lee, Methodological improvements for fluorescence recordings in Xenopus laevis oocytes. 2019, Pubmed , Xenbase
Lillo, S-nitrosylation of connexin43 hemichannels elicits cardiac stress-induced arrhythmias in Duchenne muscular dystrophy mice. 2019, Pubmed , Xenbase
Limon, Properties of GluR3 receptors tagged with GFP at the amino or carboxyl terminus. 2007, Pubmed , Xenbase
Lopez, Mechanism of gating by calcium in connexin hemichannels. 2016, Pubmed , Xenbase
Lopez, Insights on the mechanisms of Ca(2+) regulation of connexin26 hemichannels revealed by human pathogenic mutations (D50N/Y). 2013, Pubmed , Xenbase
Luo, Computational Studies of Molecular Permeation through Connexin26 Channels. 2016, Pubmed
Ma, Calcium homeostasis modulator (CALHM) ion channels. 2016, Pubmed
Ma, Calcium homeostasis modulator 1 (CALHM1) is the pore-forming subunit of an ion channel that mediates extracellular Ca2+ regulation of neuronal excitability. 2012, Pubmed , Xenbase
Maeda, Structure of the connexin 26 gap junction channel at 3.5 A resolution. 2009, Pubmed
Michalski, The Cryo-EM structure of pannexin 1 reveals unique motifs for ion selection and inhibition. 2020, Pubmed , Xenbase
Michalski, The weak voltage dependence of pannexin 1 channels can be tuned by N-terminal modifications. 2018, Pubmed
Myers, Structure of native lens connexin 46/50 intercellular channels by cryo-EM. 2018, Pubmed
Nakagawa, Asparagine 175 of connexin32 is a critical residue for docking and forming functional heterotypic gap junction channels with connexin26. 2011, Pubmed
Nielsen, Permeant-specific gating of connexin 30 hemichannels. 2017, Pubmed , Xenbase
Nielsen, Pannexin 1 activation and inhibition is permeant-selective. 2020, Pubmed , Xenbase
Nielsen, Structural determinants underlying permeant discrimination of the Cx43 hemichannel. 2019, Pubmed , Xenbase
Orellana, Cation permeation through connexin 43 hemichannels is cooperative, competitive and saturable with parameters depending on the permeant species. 2011, Pubmed
Retamal, Opening of connexin 43 hemichannels is increased by lowering intracellular redox potential. 2007, Pubmed
Saez, Plasma membrane channels formed by connexins: their regulation and functions. 2003, Pubmed
Sáez, Hunting for connexin hemichannels. 2014, Pubmed
Schalper, Connexin 43 hemichannels mediate the Ca2+ influx induced by extracellular alkalinization. 2010, Pubmed
Schalper, Connexin hemichannel composition determines the FGF-1-induced membrane permeability and free [Ca2+]i responses. 2008, Pubmed
Siebert, Structural and functional similarities of calcium homeostasis modulator 1 (CALHM1) ion channel with connexins, pannexins, and innexins. 2013, Pubmed
Smart, The pore dimensions of gramicidin A. 1993, Pubmed
Syrjanen, Structure and assembly of calcium homeostasis modulator proteins. 2020, Pubmed
Tanis, The NH2 terminus regulates voltage-dependent gating of CALHM ion channels. 2017, Pubmed
Taruno, CALHM1 ion channel mediates purinergic neurotransmission of sweet, bitter and umami tastes. 2013, Pubmed
Valdez Capuccino, The connexin26 human mutation N14K disrupts cytosolic intersubunit interactions and promotes channel opening. 2019, Pubmed , Xenbase
van Steensel, A phenotype resembling the Clouston syndrome with deafness is associated with a novel missense GJB2 mutation. 2004, Pubmed
Verselis, Gap junctional conductance and permeability are linearly related. 1986, Pubmed
Zhang, A mutation in the connexin 30 gene in Chinese Han patients with hidrotic ectodermal dysplasia. 2003, Pubmed
