|
Graphical Abstract |
|
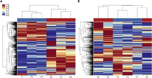
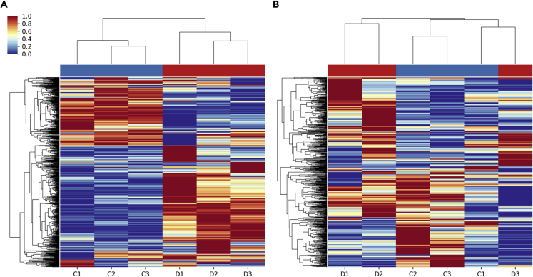
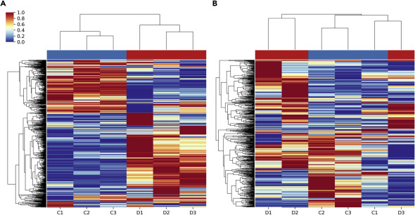
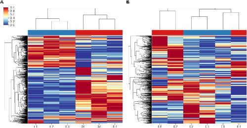
Figure 1. Hierarchical Clustering Analysis of Phosphopeptides in the Liver and Muscle of Xenopus Laevis in Response to Dehydration.
Clustering was performed on samples from control and dehydrated animals in (A) liver and (B) skeletal muscle. Samples (arranged horizontally) were clustered by Euclidean distance between relative quantities of phosphopeptides, and phosphopeptides (arranged vertically) were clustered based on Euclidean distance between each sample. Colors indicate Z score (standardized quantities) where red is a high Z score and blue is a low Z score. The experimental group the sample belongs to is indicated by blue (control) or red (dehydrated) bars above the heatmap. |
|
Figure 2. Principal Component Analysis of Samples in the Liver and Muscle of Xenopus Laevis in Response to Dehydration
Principle component analysis was performed on phosphopeptide relative quantities in (A) liver, (B) skeletal muscle, and (C) both tissues. The cumulative explained variance of principal components is plotted in (D). |
|
Figure 3. Volcano Plot of Phosphopeptides from Liver and Muscle of Xenopus Laevis in Response to Dehydration.
Phosphopeptides that had significantly increased (FDR-corrected p value < 0.05) and decreased relative abundance in dehydration samples are in blue and red, respectively, for (A) liver and (B) skeletal muscle. Phosphopeptides from liver and skeletal muscle ordered by Log2 fold-change is shown in (C).
|
|
Figure 4. Venn Diagram of Phosphoproteins from Liver and Muscle of Xenopus Laevis in Response to Dehydration.
Phosphoproteins with at least one corresponding phosphopeptide identified in liver and/or muscle is shown in (A), whereas only those with at least one significantly differentially abundant phosphopeptides are shown in (B).
|
|
Figure 5. Enriched Gene Ontology Biological Processes Semantic Relation Network in the Liver of Xenopus Laevis Exposed to Dehydration.
Enriched GO biological processes terms were summarized by REVIGO (Supek et al., 2011) and resulting semantic relation network was plotted using Cytoscape. Node size is proportional to the number of genes each term encompasses and the darker the blue the lower the FDR-adjusted p value. Edges indicate semantic relationship. |
|
Figure 6. Enriched Gene Ontology Term Semantic Relation Networks in Skeletal Muscle of Xenopus Laevis Exposed to Dehydration.
GO biological processes are in (A), cellular compartments in (B), and molecular functions in (C). All other details are as in Figure 5. |
|
Figure 7. Top Ten Enriched Kyoto Encyclopedia of Genes and Genomes Pathways in the Liver of Xenopus Laevis Exposed to Dehydration.
Terms in dark blue are statistically enriched (FDR-corrected p value < 0.05), terms in light blue are not significantly enriched. |
|
|
|
Figure 1. Hierarchical Clustering Analysis of Phosphopeptides in the Liver and Muscle of Xenopus Laevis in Response to DehydrationClustering was performed on samples from control and dehydrated animals in (A) liver and (B) skeletal muscle. Samples (arranged horizontally) were clustered by Euclidean distance between relative quantities of phosphopeptides, and phosphopeptides (arranged vertically) were clustered based on Euclidean distance between each sample. Colors indicate Z score (standardized quantities) where red is a high Z score and blue is a low Z score. The experimental group the sample belongs to is indicated by blue (control) or red (dehydrated) bars above the heatmap. |
|
Figure 2. Principal Component Analysis of Samples in the Liver and Muscle of Xenopus Laevis in Response to DehydrationPrinciple component analysis was performed on phosphopeptide relative quantities in (A) liver, (B) skeletal muscle, and (C) both tissues. The cumulative explained variance of principal components is plotted in (D). |
|
Figure 3. Volcano Plot of Phosphopeptides from Liver and Muscle of Xenopus Laevis in Response to DehydrationPhosphopeptides that had significantly increased (FDR-corrected p value < 0.05) and decreased relative abundance in dehydration samples are in blue and red, respectively, for (A) liver and (B) skeletal muscle. Phosphopeptides from liver and skeletal muscle ordered by Log2 fold-change is shown in (C). |
|
Figure 4. Venn Diagram of Phosphoproteins from Liver and Muscle of Xenopus Laevis in Response to DehydrationPhosphoproteins with at least one corresponding phosphopeptide identified in liver and/or muscle is shown in (A), whereas only those with at least one significantly differentially abundant phosphopeptides are shown in (B). |
|
Figure 5. Enriched Gene Ontology Biological Processes Semantic Relation Network in the Liver of Xenopus Laevis Exposed to DehydrationEnriched GO biological processes terms were summarized by REVIGO (Supek et al., 2011) and resulting semantic relation network was plotted using Cytoscape. Node size is proportional to the number of genes each term encompasses and the darker the blue the lower the FDR-adjusted p value. Edges indicate semantic relationship. |
|
Figure 6. Enriched Gene Ontology Term Semantic Relation Networks in Skeletal Muscle of Xenopus Laevis Exposed to DehydrationGO biological processes are in (A), cellular compartments in (B), and molecular functions in (C). All other details are as in Figure 5. |
|
Figure 7. Top Ten Enriched Kyoto Encyclopedia of Genes and Genomes Pathways in the Liver of Xenopus Laevis Exposed to DehydrationTerms in dark blue are statistically enriched (FDR-corrected p value < 0.05), terms in light blue are not significantly enriched. |
|
Figure 8. Phosphorylation of Liver PFKFB Enzymes in Response to DehydrationPFKFB1 S31, PFKFB1 S32, and PFKFB3 S463 were identified as differentially phosphorylated in the liver during dehydration and are shown in (A), data are represented as mean ± SEM and ∗ indicates statistical significance (FDR-corrected p value < 0.05) determined by Student's t test. S31 and S32 are present in the PFK2 domain (translucent orange) of PFKFB1 as shown in (B). S463 is present in the FBP2 domain (translucent green) of PFKFB3 as shown in (C). Arrows in (B) and (C) show phosphorylated serines (red) and substrates (blue). |
|
Figure 9. Expression of pfkfb3 and pfkfb1 in the Liver during DehydrationPrimers were designed to measure the expression of pfkfb3 transcript variants as shown by colored arrows in (A). Blue arrows show the position of forward and reverse primers for measuring all four pfkfb3 transcript variants, whereas red arrows show primer pairs for measuring specific variants. Primer sequences are in Table S1. (B) shows relative expression of pfkfb3 transcript variants in the liver of control and dehydrated X. laevis, whereas relative expression of pfkfb1 is in (C), data are represented as mean ± SEM and ∗ indicates statistical significance (p value < 0.05) determined by Student's t test. (D) shows the position of hypoxia responsive elements (HREs, binding sites for HIF1α) within 2 kbp upstream of the transcription start sites (TSS) of pfkfb1 and pfkfb3. |