XB-ART-57454
Sci Rep
2020 Oct 15;101:17326. doi: 10.1038/s41598-020-73862-y.
Show Gene links
Show Anatomy links
Non-junctional role of Cadherin3 in cell migration and contact inhibition of locomotion via domain-dependent, opposing regulation of Rac1.
Ichikawa T, Stuckenholz C, Davidson LA.
???displayArticle.abstract???
Classical cadherins are well-known adhesion molecules responsible for physically connecting neighboring cells and signaling this cell-cell contact. Recent studies have suggested novel signaling roles for "non-junctional" cadherins (NJCads); however, the function of cadherin signaling independent of cell-cell contacts remains unknown. In this study, mesendodermal cells and tissues from gastrula stage Xenopus laevis embryos demonstrate that deletion of extracellular domains of Cadherin3 (Cdh3; formerly C-cadherin in Xenopus) disrupts contact inhibition of locomotion. In both bulk Rac1 activity assays and spatio-temporal FRET image analysis, the extracellular and cytoplasmic Cdh3 domains disrupt NJCad signaling and regulate Rac1 activity in opposing directions. Stabilization of the cytoskeleton counteracted this regulation in single cell migration assays. Our study provides novel insights into adhesion-independent signaling by Cadherin3 and its role in regulating single and collective cell migration.
???displayArticle.pubmedLink??? 33060598
???displayArticle.pmcLink??? PMC7567069
???displayArticle.link??? Sci Rep
???displayArticle.grants??? [+]
R01 HD044750 NIH HHS , CAREER IOS-0845775 National Science Foundation, R21 ES019259 NIEHS NIH HHS , R01 HD044750 NICHD NIH HHS
Genes referenced: cdh1 cdh2 cdh3 fn1 rac1
???displayArticle.morpholinos??? rac1 MO3
???attribute.lit??? ???displayArticles.show???
|
|
Figure 1. Cell migration assays using Xenopus gastrula stage embryonic mesendoderm; contact inhibition of locomotion (CIL) in collective migration, CIL in single migratory cells, and directionality of single motile cells. (A) Schematic of intravital imaging of mesendoderm closure in Xenopus embryo from stage 11.5. Animal cap ectoderm was removed, and the lip and outer surface of the mesendodermal mantle was placed in contact with a fibronectin-coated cover glass. The right-side image shows the mesendoderm mantle observed with a stereomicroscope. (B) Frames from a confocal time-lapse showing closing mesendoderm mantle expressing membrane-targeted GFP (dotted lines indicate the boundaries). A difference in the expression level of GFP indicates the different origins of opposing sides. (C) Progressive rates of closure from five embryos. Progress of the leading edge from the start time point to closure at each time point is shown. The arrow indicates the time of the collision. After the collision, cell migration stops. (D) Frames from a representative sequence showing lamellipodia retraction. The leading-edge on the darker cell is indicated by yellow arrowheads; the leading edge lamellipodia retracts after touching the brighter opposing cell. (E) Representative frames from a brightfield time-lapse sequence of colliding single mesendodermal cells. The trajectories are shown with blue lines. WT mesendodermal cells change migration direction after the collision. (F) The geometry of single-cell CIL kinetic analysis with a migratory cell (light brown) and an opposing cell (dark brown). (G) Vector plot of a set of wild type (WT) cell collisions (blue arrowâincoming cell; red arrowâmean angle post-collision; dotted circle radius 1âsame velocity before and after collision). The mean value of the angle taken by the departing cell (incident angleâ=â0°) is calculated for a number of collisions (N). Statistical significance is calculated for a circular distribution of post-collision angles (p). (H) Schematic for measurement of directionality (left) and tracked paths of single migrating cells (right). All scale bars are 20 µm. The illustrations were drawn using Adobe Illustrator Version 24.1.1 (https://www.adobe.com/products/illustrator.html). |
|
|
Figure 2. Truncation mutants of Cdh3 independently regulate collective CIL, single cell CIL, and single cell persistence. (A) Frames from a representative confocal time-lapse sequence (left; leading edge, yellow arrowheads) of membrane-targeted GFP expressing mesendoderm mantle closure in embryos expressing extracellular truncated Cdh3 (ÎE-cdh3), cytoplasmic domain truncated Cdh3 (ÎC-cdh3), and ÎE-cdh3â+âÎC-cdh3. Positions of leading edge mesendoderm movements during closure (including sequences shown at left, nâ=â5; arrows indicate time of collision). (B) Collisions of ÎE-cdh3, ÎC-cdh3, and ÎE-cdh3â+âÎC-cdh3 expressing single cells (left; trajectories shown in blue). Angle followed by cells after collision (right; mean angle, red; ÎE-cdh3, Nâ=â37, meanâ=â7.6°, pâ<â0.001; ÎC-cdh3, Nâ=â40, meanâ=âââ179.8°, pâ<â0.01; ÎE-cdh3â+âÎC-cdh3, Nâ=â47, meanâ=âââ113.5°, pâ=â0.07). (C) Collisions between ÎE-cdh3 expressing cells and WT cells. Left: Summary of collisions of ÎE-cdh3 expressing cells into WT cells (Nâ=â32, meanâ=âââ6.7, pâ<â0.001). Right: Summary of single cell collisions of WT cells into ÎE-cdh3 expressing cells (Nâ=â29, meanâ=â143.2, pâ<â0.001). (D) Single cell trajectories over 1 h without collision of ÎE-cdh3, ÎC-cdh3 and ÎE-cdh3â+âÎC-cdh3 expressing cells. (E) Directionality of single cell migration of ÎE-cdh3 (ÎE), ÎC-cdh3 (ÎC), ÎE-cdh3â+âÎC-cdh3 (ÎEâ+âÎC), ÎE-cdh3â+âfull length of Cdh3 (FL-cdh3) (ÎEâ+âFL), ÎC-cdh3â+âFL-cdh3 (ÎCâ+âFL). All scale bars are 20 µm. |
|
|
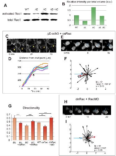
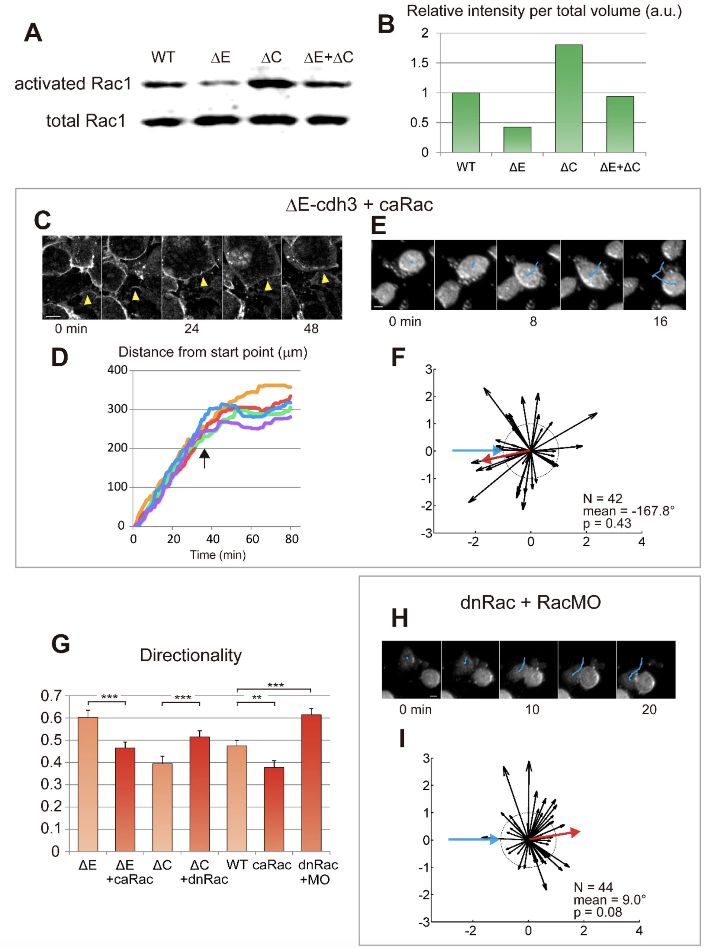
Figure 3. Truncated cadherins modulate Rac1 activity responsible for single cell CIL, collective CIL, and single cell persistence. (A) Rac1 activity is modulated from WT levels by ÎE-cdh3 (ÎE), ÎC-cdh3 (ÎC), and ÎE-cdh3â+âÎC-cdh3 (ÎEâ+âÎC). (B) Rac1 activity of (A) normalized to WT levels. Rac1 activity in ÎE-cdh3 and ÎC-cdh3 expressing cells was 0.4- and 1.8-fold of WT levels. ÎEâ+âÎC activity was not significantly different from WT levels. Full-length blots are presented in Figure S7A. (C) Mesendoderm closure in embryos co-injected with ÎE-cdh3â+âconstitutively active form of Rac1 (caRac). (D) Time-courses of mesendoderm closure from five embryos. (E) Single cell collisions of ÎE-cdh3â+âcaRac expressing cells. (F) Summary of collisions of ÎE-cdh3â+âcaRac expressing cells (Nâ=â42, meanâ=âââ167.8°, pâ=â0.43). (G) Directionality of single cell migrations of ÎE-cdh3â+âcaRac (ÎEâ+âcaRac), ÎC-cdh3â+âdominant negative form of Rac1 (dnRac) (ÎCâ+âdnRac), caRac and dnRacâ+âRac1 morpholino oligomers (RacMO) (dnRacâ+âRacMO) compared with ÎE-cdh3 (ÎE), ÎC-cdh3 (ÎC) and WT, respectively (light red for comparison from Fig. 2E). (H) Single cell collisions of dnRacâ+âRacMO co-injected cells. (I) Summary of collisions of dnRacâ+âRacMO co-injected cells (Nâ=â44, meanâ=â9.0°, pâ=â0.08). All scale bars are 20 µm. |
|
|
Figure 4. Truncated cadherins alter the spatial patterns of Rac1 activity during cellâcell collisions. (A) Schematic of the method for segmenting the cell membrane of migrating cells. The line passing through the center of the cell detects peaks on both sides in the YFP channel and rotates 360° by 1°. (B) Representative Rac1 biosensor FRET image (CFP channel, left) and segmented points for activity quantification (blue line, right). (C) The intensity profile of Rac1 activity along the white dotted line (B; cell boundary indicated). (D) Representative FRET images before, during, and after a typical cellâcell collision of single WT cell. Rac1 activity is shown in pseudocolor; white arrows indicate the directions of cell migrations. (E) Kymograph of Rac1 activity along the cell perimeter during a cellâcell collision with cell initially moving to the top of the frame in (D). The center of the x-axis indicates the front of the migrating cell prior to the collision. The arrowhead and dotted line indicate the time of the collision. After the collision, (F) FRET profile along cell perimeters of five typical cells. The center of the x-axis indicates the front of the migrating cell. (G) Time-course images before, during, and after a typical cellâcell collision of single ÎE-cdh3 expressing cell. (H) Kymograph during the cellâcell collision of ÎE-cdh3 expressing cell. (I) FRET ratio profile along cell perimeters of five typical cells. (J) Time-course images before, during, and after a typical cellâcell collision of single ÎC-cdh3 expressing cell. (K) Kymograph during the cellâcell collision of ÎC-cdh3 expressing cell. (L) FRET ratio profile along cell perimeters of five typical cells. (M) The frequency of WT CIL is high when the first contact occurs in a high Rac1 activity zone and low when contact occurs in a low Rac1 activity zone. (Nâ=â77 contacting at high Rac1 zone, 9 contacting at low Rac1 zone). (N) Percentage of cell perimeter above ratio 1.2 along cell boundary in WT, ÎE-cdh3, and ÎC-cdh3 cells. WT: 12.6â±â0.18 (meanâ±âSE)% (Nâ=â57), ÎE-cdh3: 7.6â±â0.22% (Nâ=â50, pâ<â0.01), ÎC-cdh3: 27.3â±â0.26% (Nâ=â59, pâ<â0.001). |
|
|
Figure 5. Effects of non-junctional cadherin3 on single-cell CIL and persistence of single-cell migration mitigated by changes in cytoskeletal stability. (A) Summary of collisions of ÎE-cdh3 expressing cells in 20 nM paclitaxel (Nâ=â49, meanâ=â-25, pâ=â0.71). (B) Summary of collisions of ÎE-cdh3 expressing cells in 20 nM jasplakinolide (Nâ=â37, meanâ=âââ22.9°, pâ=â0.09). (C) Summary of collisions of WT cells in 20 nM nocodazole (Nâ=â38, meanâ=â30.7°, pâ=â0.19). (D) Summary of collisions of WT cells in 20 nM cytochalasin D (Nâ=â42, meanâ=â7.1°, pâ=â0.87). (E) The quantified directionality of single-cell migration of ÎE-cdh3 cell in 20 nM Paclitaxel (ÎE in Pac), ÎE-cdh3 cell in 20 nM Jasplakinolide (ÎE in Jas), WT cell in 20 nM Nocodazole (WT in Noc), and WT cell in 20 nM Cytochalasin D (WT in CytD) compared with ÎE-cdh3, and WT, respectively (light red for comparison from Fig. 2E). (F) Model of the hypothetical mechanism regulating CIL and directionality of single-cell migration in cells expressing non-junctional Cdh3 or truncated cdh3s through localized Rac1 activity and cytoskeleton stability. Rac1 is regulated independently by extracellular and cytoplasmic domains of non-junctional cadherin oppositely through unknown factors. Signals induced by cellâcell contact may also regulate CIL with potential signaling through either cis- and trans-bonds between Cdh3. In WT cells, Rac1 activity is held at moderate levels by the extracellular and cytoplasmic domains of non-junctional cdh3. Moderate Rac1 activity leads to moderate levels and gradient of cytoskeletal stability. As a stable cytoskeleton supports persistent migration, the moderate stability of the cytoskeleton in WT cells results in the moderate frequency of change in the direction of cell migration and enables CIL and moderate directionality of single-cell migration. In ÎE-cdh3 expressing cell, expression of the cytoplasmic domain of Cdh3 suppresses Rac1 activity and destabilizing the cytoskeleton; resulting in a low frequency of change in the direction of cell migration, defective-CIL, and lowered persistence. Meanwhile, ÎC-cdh3 hyper activates Rac1 and leads to the stable cytoskeleton and high frequency of change in the direction of cell migration, resulting in frequent turning and cells capable of CIL. The illustration was drawn using Adobe Illustrator Version 24.1.1 (https://www.adobe.com/products/illustrator.html). |
References [+] :
Abercrombie, Contact inhibition in tissue culture. 1970, Pubmed , Xenbase
ABERCROMBIE, Observations on the social behaviour of cells in tissue culture. II. Monolayering of fibroblasts. 1954, Pubmed
ABERCROMBIE, Observations on the social behaviour of cells in tissue culture. I. Speed of movement of chick heart fibroblasts in relation to their mutual contacts. 1953, Pubmed
Accogli, De Novo Pathogenic Variants in N-cadherin Cause a Syndromic Neurodevelopmental Disorder with Corpus Collosum, Axon, Cardiac, Ocular, and Genital Defects. 2019, Pubmed
Astin, Competition amongst Eph receptors regulates contact inhibition of locomotion and invasiveness in prostate cancer cells. 2010, Pubmed
Bahm, PDGF controls contact inhibition of locomotion by regulating N-cadherin during neural crest migration. 2017, Pubmed , Xenbase
Baronsky, Reduction in E-cadherin expression fosters migration of Xenopus laevis primordial germ cells. 2016, Pubmed , Xenbase
Becker, Cadherin-11 mediates contact inhibition of locomotion during Xenopus neural crest cell migration. 2013, Pubmed , Xenbase
Benard, Characterization of rac and cdc42 activation in chemoattractant-stimulated human neutrophils using a novel assay for active GTPases. 1999, Pubmed
Carmona-Fontaine, Contact inhibition of locomotion in vivo controls neural crest directional migration. 2008, Pubmed , Xenbase
Chappuis-Flament, Multiple cadherin extracellular repeats mediate homophilic binding and adhesion. 2001, Pubmed , Xenbase
Davidson, Patterning and tissue movements in a novel explant preparation of the marginal zone of Xenopus laevis. 2004, Pubmed , Xenbase
Davidson, Mesendoderm extension and mantle closure in Xenopus laevis gastrulation: combined roles for integrin alpha(5)beta(1), fibronectin, and tissue geometry. 2002, Pubmed , Xenbase
Du, From cell membrane to the nucleus: an emerging role of E-cadherin in gene transcriptional regulation. 2014, Pubmed
Dufour, Differential perturbations in the morphogenesis of anterior structures induced by overexpression of truncated XB- and N-cadherins in Xenopus embryos. 1994, Pubmed , Xenbase
Dunn, Analysing the motile behaviour of cells: a general approach with special reference to pairs of cells in collision. 1982, Pubmed
El-Amraoui, Cadherin defects in inherited human diseases. 2013, Pubmed
Fujimori, Ectopic expression of N-cadherin perturbs histogenesis in Xenopus embryos. 1990, Pubmed , Xenbase
Gao, Rational design and characterization of a Rac GTPase-specific small molecule inhibitor. 2004, Pubmed
Ginsberg, Expression of a novel cadherin (EP-cadherin) in unfertilized eggs and early Xenopus embryos. 1991, Pubmed , Xenbase
Goodwin, Minimal mutation of the cytoplasmic tail inhibits the ability of E-cadherin to activate Rac but not phosphatidylinositol 3-kinase: direct evidence of a role for cadherin-activated Rac signaling in adhesion and contact formation. 2003, Pubmed
Gottardi, E-cadherin suppresses cellular transformation by inhibiting beta-catenin signaling in an adhesion-independent manner. 2001, Pubmed
Habas, Coactivation of Rac and Rho by Wnt/Frizzled signaling is required for vertebrate gastrulation. 2003, Pubmed , Xenbase
Halbleib, Cadherins in development: cell adhesion, sorting, and tissue morphogenesis. 2006, Pubmed
Hara, Directional migration of leading-edge mesoderm generates physical forces: Implication in Xenopus notochord formation during gastrulation. 2013, Pubmed , Xenbase
Heasman, Patterning the early Xenopus embryo. 2006, Pubmed , Xenbase
Heasman, A functional test for maternally inherited cadherin in Xenopus shows its importance in cell adhesion at the blastula stage. 1994, Pubmed , Xenbase
Holt, Cadherin-mediated cell interactions are necessary for the activation of MyoD in Xenopus mesoderm. 1994, Pubmed , Xenbase
Itoh, Activation of rac and cdc42 video imaged by fluorescent resonance energy transfer-based single-molecule probes in the membrane of living cells. 2002, Pubmed
Kardash, A role for Rho GTPases and cell-cell adhesion in single-cell motility in vivo. 2010, Pubmed
Kaverina, Regulation of cell migration by dynamic microtubules. 2011, Pubmed
Kim, Punctuated actin contractions during convergent extension and their permissive regulation by the non-canonical Wnt-signaling pathway. 2011, Pubmed , Xenbase
Kim, N-cadherin-mediated cell motility requires cis dimers. 2005, Pubmed
Kintner, Regulation of embryonic cell adhesion by the cadherin cytoplasmic domain. 1992, Pubmed , Xenbase
Klezovitch, Cadherin signaling: keeping cells in touch. 2015, Pubmed
Kraynov, Localized Rac activation dynamics visualized in living cells. 2000, Pubmed
Kurth, Immunocytochemical studies of the interactions of cadherins and catenins in the early Xenopus embryo. 1999, Pubmed , Xenbase
Lee, Disruption of gastrulation movements in Xenopus by a dominant-negative mutant for C-cadherin. 1995, Pubmed , Xenbase
Levine, Selective disruption of E-cadherin function in early Xenopus embryos by a dominant negative mutant. 1994, Pubmed , Xenbase
Liu, E-cadherin engagement stimulates proliferation via Rac1. 2006, Pubmed
Machacek, Coordination of Rho GTPase activities during cell protrusion. 2009, Pubmed
Marston, High Rac1 activity is functionally translated into cytosolic structures with unique nanoscale cytoskeletal architecture. 2019, Pubmed
Matthews, Directional migration of neural crest cells in vivo is regulated by Syndecan-4/Rac1 and non-canonical Wnt signaling/RhoA. 2008, Pubmed , Xenbase
Mayor, Keeping in touch with contact inhibition of locomotion. 2010, Pubmed
Müller, Xenopus cadherins: the maternal pool comprises distinguishable members of the family. 1994, Pubmed , Xenbase
Nagel, PDGF-A suppresses contact inhibition during directional collective cell migration. 2018, Pubmed , Xenbase
Niessen, Molecular components of the adherens junction. 2008, Pubmed
Noren, Cadherin engagement regulates Rho family GTPases. 2001, Pubmed
Noren, Cadherin engagement inhibits RhoA via p190RhoGAP. 2003, Pubmed
Padmanabhan, Non-junctional E-Cadherin Clusters Regulate the Actomyosin Cortex in the C. elegans Zygote. 2017, Pubmed
Pankov, A Rac switch regulates random versus directionally persistent cell migration. 2005, Pubmed
Perez, Immediate-early signaling induced by E-cadherin engagement and adhesion. 2008, Pubmed
Petrie, Random versus directionally persistent cell migration. 2009, Pubmed
Raftopoulou, Cell migration: Rho GTPases lead the way. 2004, Pubmed
Rebman, Cadherin-2 Is Required Cell Autonomously for Collective Migration of Facial Branchiomotor Neurons. 2016, Pubmed
Roca-Cusachs, Mechanical guidance of cell migration: lessons from chemotaxis. 2013, Pubmed
Roycroft, Michael Abercrombie: contact inhibition of locomotion and more. 2018, Pubmed
Scarpa, A novel method to study contact inhibition of locomotion using micropatterned substrates. 2016, Pubmed
Scarpa, Cadherin Switch during EMT in Neural Crest Cells Leads to Contact Inhibition of Locomotion via Repolarization of Forces. 2015, Pubmed , Xenbase
Theveneau, Chase-and-run between adjacent cell populations promotes directional collective migration. 2013, Pubmed
Vincent, Evidence for distinct mechanisms of transition state stabilization of GTPases by fluoride. 1998, Pubmed
Weber, A mechanoresponsive cadherin-keratin complex directs polarized protrusive behavior and collective cell migration. 2012, Pubmed , Xenbase
Wheelock, Cadherins as modulators of cellular phenotype. 2003, Pubmed
Winklbauer, Mesodermal cell migration during Xenopus gastrulation. 1990, Pubmed , Xenbase
Winklbauer, Mesoderm migration in the Xenopus gastrula. 1996, Pubmed , Xenbase
Winklbauer, Directional mesoderm cell migration in the Xenopus gastrula. 1991, Pubmed , Xenbase
Winklbauer, Cell interaction and its role in mesoderm cell migration during Xenopus gastrulation. 1992, Pubmed , Xenbase
Winklbauer, Fibronectin, mesoderm migration, and gastrulation in Xenopus. 1996, Pubmed , Xenbase
Wittmann, Regulation of leading edge microtubule and actin dynamics downstream of Rac1. 2003, Pubmed
Wu, Rac1 activation controls nuclear localization of beta-catenin during canonical Wnt signaling. 2008, Pubmed
Wu, Cooperativity between trans and cis interactions in cadherin-mediated junction formation. 2010, Pubmed
Yoon, TBC1d24-ephrinB2 interaction regulates contact inhibition of locomotion in neural crest cell migration. 2018, Pubmed , Xenbase
Zhang, Interaction of Rac1 with GTPase-activating proteins and putative effectors. A comparison with Cdc42 and RhoA. 1998, Pubmed
