Click here to close
Hello! We notice that you are using Internet Explorer, which is not supported by Xenbase and may cause the site to display incorrectly.
We suggest using a current version of Chrome,
FireFox, or Safari.
???displayArticle.abstract???
Ciliopathies affect a variety of tissues during development including the heart, kidneys, respiratory tract, and retina. Though an increasing number of monogenic causes of ciliopathies have been described, many remain unexplained. Recently, recessive variants in NUP93 and NUP205 encoding two proteins of the inner ring of the nuclear pore complex were implicated as causes of steroid resistant nephrotic syndrome. In addition, we previously found that the inner ring nucleoporins NUP93 and NUP188 function in proper left-right patterning in developing embryos via a role at the cilium. Here, we describe the role of an additional inner ring nucleoporin NUP205 in cilia biology and establishment of normal organ situs. Using knockdown in Xenopus, we show that Nup205 depletion results in loss of cilia and abnormal cardiac morphology. Furthermore, by transmission electron microscopy, we observe a loss of cilia and mispositioning of intracellular ciliary structures such as basal bodies and rootlets upon depleting inner ring nucleoporins. We describe a model wherein NUP93 interacting with either NUP188 or NUP205 is necessary for cilia. We thus provide evidence that dysregulation of inner ring nucleoporin genes that have been identified in patients may contribute to pathogenesis through cilia dysfunction.
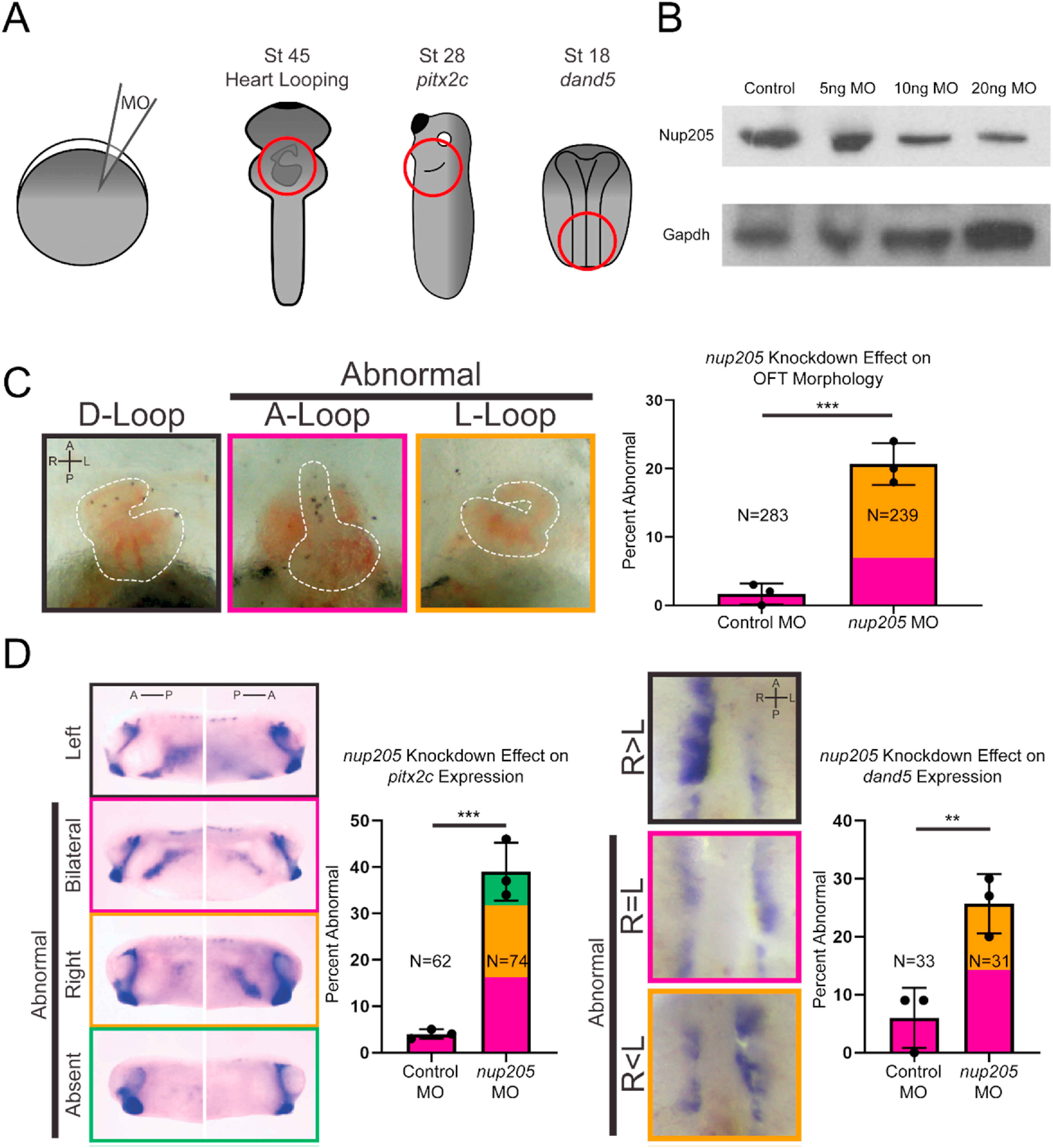
Fig. 1. Knockdown of nup205 Disrupts LR Patterning. (A) Schematic of one-cell injections and regions analyzed for LR patterning defects. (B) Representative blot of Nup205 protein levels in whole stage 45 Xenopus protein extracts. (C) Representative images of normal and abnormal cardiac OFT directionality (ventral views with anterior to the top) along with quantitation of frequency of abnormal morphology in control and nup205 morphant embryos. (D) Representative images of normal and abnormal pitx2c expression patterns (lateral views, dorsal to the top) along with quantitation of frequency of abnormal patterns in control and nup205 morphant embryos. (E) Representative images of normal and abnormal dand5 expression patterns (ventral views, anterior to the top) along with quantitation of frequency of abnormal patterns in control and nup205 morphant embryos. For all graphs, Ns indicate number of individual embryos assessed across a minimum of 3 replicates. Graph colors correspond to example border colors. Bar graph color coding depicts proportion of total MCCs assessed, while error bar is based on frequency of combined abnormal phenotypes. p < 0.005 and p < 0.0005 for ** and *** respectively by two-tailed T-Test. A â anterior, P â posterior, R â right, L-left. (For interpretation of the references to color in this figure legend, the reader is referred to the Web version of this article.)
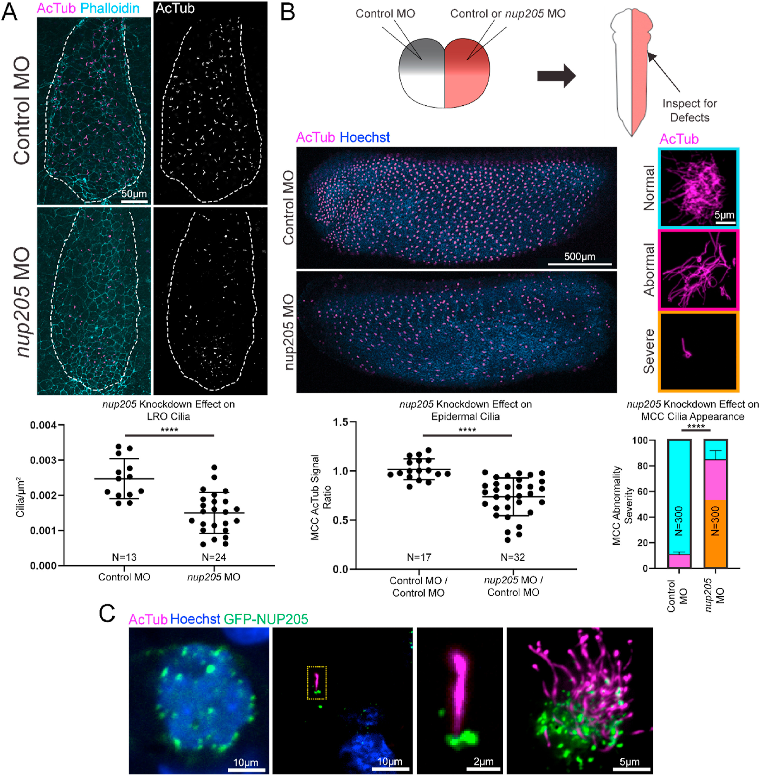
Fig. 2. Knockdown of nup205 Disrupts Cilia in Multiple Tissues. (A) Representative images and quantitation of cilia number for control and nup205 morphant embryo LROs (ventral view with anterior to the top). Ns indicate number of distinct LROs analyzed. (B) Schematic of two-cell injections and representative images of control and nup205 morphant sides of an embryo (lateral view with dorsal to the top, top panel left side, bottom panel right side) and severity of ciliation defects in individual MCCs along with quantitation of remaining multiciliated structures and severity of MCC defect frequency. Ns indicate number of distinct embryos for which both sides were analyzed (dot plot) and numer of MCCs analyzed on either control MO or nup205 MO injected sides of embryos with no more than 10â¯MCCs assessed per a single side of an embryo (bar graph). Graph colors correspond to example border colors. Bar graph color coding depicts proportion of total MCCs assessed, while error bar is based on frequency of combined severe and abnormal phenotypes. (C) Representative localization of overexpressed GFP-NUP205 at the nuclear periphery and cilium in the Xenopus LRO and MCCs (yellow dotted line designates magnified area). p < 0.0001 for **** by two-tailed T-Test for dot plots or Chi Squared Test for bar graph. Graphed values were obtained across three replicates. (For interpretation of the references to color in this figure legend, the reader is referred to the Web version of this article.)
Fig. 3. Knockdown of Inner-Ring NUPs Disrupts Cilia. (A) Examples of cilia components. (B) Representative images of cilia within MCCs of control and inner-ring NUP knockdown morphant embryoepidermis. Black arrowheads indicate properly positioned ciliary components, red arrowheads indicate mispositioned ciliary components beneath the cell surface. Note the apparent inclusion body with multiple ciliary components in the cases of nup188 + nup205 knockdown. (C) Percentages of visualized cells with abnormally positioned basal bodies at cell surface for each condition (basal bodies within 100â¯nm of surface were considered to be normally localized). Ns indicate number of cells assessed from a single embryo per condition. (For interpretation of the references to color in this figure legend, the reader is referred to the Web version of this article.)
Fig. 4. Inner-Ring Nucleoporin Roles Overlap. (AâD) Knockdown of nup205 loss of MCCcilia can be rescued with GFP-NUP188 or GFP-NUP205 respectively. Similarly, knockdown of nup188 loss of MCCcilia can be rescued with GFP-NUP205 (EâH) Knockdown of nup93 and loss of MCCcilia can be rescued with GFP-NUP93, but knockdown of nup205 and loss of MCCcilia cannot be rescued not be rescued with GFP-NUP93 nor can knockdown of nup93 and loss of MCCcilia be rescued with GFP-NUP205 (IâJ) Knockdown of nup205 and loss of MCCcilia can be rescued with GFP-NUP205 (3131Câ¯>â¯T) but not GFP-NUP205 (4829Câ¯>â¯G). (K) Quantitation of rescue efficiencies amongst morphant and reintroduced NUPs/NUP variants with pairwise comparisons assessed via two-tailed T-test with * designating p < 0.05. Ns indicate number of MCCs assessed with 3 MCCs assessed per embryo across 3 replicates per condition. A: Apical B: Basal.
Fig. S1. F0 CRISPR Knockout of nup205 Disrupts LR Patterning. (A) Quantitation of abnormal cardiac OFT morphology frequency in control and nup205 morphant embryos. (B) Fragment analysis of one control embryo and two crispant embryos shows the various edits achieved in F0 embryotissue (expected size: 365). Ns indicate number of individual embryos assessed across 3 replicates. p<0.0001 for **** by two-tailed T-Test.
Fig. S2. Pronephric Development and Ciliation is Dysregulated by Knockdown of nup205. (A) WISH for expression of atp1a1 as a marker of pronephric development in control and nup205 morphant sides of embryos. (B) Proximalpronephroscilia in control and nup205 morphant sides of embryos along with quantitation. Indicate number of embryos in which proximal pronephric cross-sections were assessed on both control MO injected and nup205 MO injected sides. p<0.0001 for **** by paired T-Test.
Fig. S3. MCC Cell fate and Wnt signaling are Unaffected by Knockdown of nup205. WISH for expression of dnah9 and foxj1 as markers of multiciliated cell fate and in the case of foxj1 of Wnt signaling in the Xenopus epidermis appears unchanged in nup205 morphant sides of embryos as compared to control sides. Lateral views with dorsal to the top. Top panel â left side. Bottom panel â right side.
Fig. S4. Knockdown of nup205 Disrupts Basal Body Distribution within MCCs. Representative images and quantitation of basal body number for control and nup205 morphant embryo MCCs. Ns indicate number of individual MCCs assessed across a minimum of 3 replicates with one MCC assessed per individual embryo. n.s. â not significant by two-tailed T-Test.
Fig. S5. NUP205 Variant May Weaken Protein-Protein Interactions. The published structure of the NPC was used to determine the location of amino acid residue changes resulting from variants in an individual with heterotaxy. Left: The 3D structure of NUP93 and NUP205 (pdb: 5IJO): NUP93 (green) and NUP205 (red). Inset on right: The 3D structure of an interface region between NUP93 and NUP205.
Fig. S6. Automated Counting of LROCilia and MCC Basal Bodies Workflow. Examples of counting workflow used in this study
dnah9 (dynein, axonemal, heavy chain 9) gene expression in X.tropicalis embryo, assayed via in situ hybridization, NF stage 28, lateral view, anteriorleft, dorsal up.
foxj1 (forkhead box J1) gene expression in X.tropicalis embryo, assayed via in situ hybridization, NF stage 28, lateral view, anteriorleft, dorsal up.
Amlacher,
Insight into structure and assembly of the nuclear pore complex by utilizing the genome of a eukaryotic thermophile.
2011, Pubmed
Amlacher,
Insight into structure and assembly of the nuclear pore complex by utilizing the genome of a eukaryotic thermophile.
2011,
Pubmed Bachmann-Gagescu,
The photoreceptor cilium and its diseases.
2019,
Pubmed Beck,
The nuclear pore complex: understanding its function through structural insight.
2017,
Pubmed Bhattacharya,
CRISPR/Cas9: An inexpensive, efficient loss of function tool to screen human disease genes in Xenopus.
2015,
Pubmed
,
Xenbase Blasius,
NPHP proteins are binding partners of nucleoporins at the base of the primary cilium.
2019,
Pubmed Boskovski,
The heterotaxy gene GALNT11 glycosylates Notch to orchestrate cilia type and laterality.
2013,
Pubmed
,
Xenbase Braun,
Mutations in nuclear pore genes NUP93, NUP205 and XPO5 cause steroid-resistant nephrotic syndrome.
2016,
Pubmed
,
Xenbase Braun,
Mutations in multiple components of the nuclear pore complex cause nephrotic syndrome.
2018,
Pubmed
,
Xenbase Braun,
Ciliopathies.
2017,
Pubmed Campione,
The homeobox gene Pitx2: mediator of asymmetric left-right signaling in vertebrate heart and gut looping.
1999,
Pubmed
,
Xenbase Cautain,
Components and regulation of nuclear transport processes.
2015,
Pubmed Chaudhry,
Cilia, mitochondria, and cardiac development.
2019,
Pubmed Chen,
Bi-Allelic Mutations in NUP205 and NUP210 Are Associated With Abnormal Cardiac Left-Right Patterning.
2019,
Pubmed D'Angelo,
Age-dependent deterioration of nuclear pore complexes causes a loss of nuclear integrity in postmitotic cells.
2009,
Pubmed Del Viso,
Congenital Heart Disease Genetics Uncovers Context-Dependent Organization and Function of Nucleoporins at Cilia.
2016,
Pubmed
,
Xenbase Devlin,
Renal ciliopathies.
2019,
Pubmed Fakhro,
Rare copy number variations in congenital heart disease patients identify unique genes in left-right patterning.
2011,
Pubmed
,
Xenbase Hama,
ScaleS: an optical clearing palette for biological imaging.
2015,
Pubmed Hampoelz,
Structure and Assembly of the Nuclear Pore Complex.
2019,
Pubmed Henrique,
Expression of a Delta homologue in prospective neurons in the chick.
1995,
Pubmed
,
Xenbase Homsy,
De novo mutations in congenital heart disease with neurodevelopmental and other congenital anomalies.
2015,
Pubmed Hwang,
Xenopus: Driving the Discovery of Novel Genes in Patient Disease and Their Underlying Pathological Mechanisms Relevant for Organogenesis.
2019,
Pubmed
,
Xenbase Jin,
Contribution of rare inherited and de novo variants in 2,871 congenital heart disease probands.
2017,
Pubmed Kee,
A size-exclusion permeability barrier and nucleoporins characterize a ciliary pore complex that regulates transport into cilia.
2012,
Pubmed Kosinski,
Molecular architecture of the inner ring scaffold of the human nuclear pore complex.
2016,
Pubmed McGrath,
Two populations of node monocilia initiate left-right asymmetry in the mouse.
2003,
Pubmed Miyake,
Biallelic Mutations in Nuclear Pore Complex Subunit NUP107 Cause Early-Childhood-Onset Steroid-Resistant Nephrotic Syndrome.
2015,
Pubmed Nonaka,
Randomization of left-right asymmetry due to loss of nodal cilia generating leftward flow of extraembryonic fluid in mice lacking KIF3B motor protein.
1998,
Pubmed Okada,
Abnormal nodal flow precedes situs inversus in iv and inv mice.
1999,
Pubmed Park,
Roles of Primary Cilia in the Developing Brain.
2019,
Pubmed Sang,
Mapping the NPHP-JBTS-MKS protein network reveals ciliopathy disease genes and pathways.
2011,
Pubmed Savas,
Extremely long-lived nuclear pore proteins in the rat brain.
2012,
Pubmed Schindelin,
Fiji: an open-source platform for biological-image analysis.
2012,
Pubmed Schweickert,
Cilia-driven leftward flow determines laterality in Xenopus.
2007,
Pubmed
,
Xenbase Schweickert,
The nodal inhibitor Coco is a critical target of leftward flow in Xenopus.
2010,
Pubmed
,
Xenbase Sempou,
Genes and mechanisms of heterotaxy: patients drive the search.
2019,
Pubmed
,
Xenbase Theerthagiri,
The nucleoporin Nup188 controls passage of membrane proteins across the nuclear pore complex.
2010,
Pubmed
,
Xenbase Toyama,
Identification of long-lived proteins reveals exceptional stability of essential cellular structures.
2013,
Pubmed Tullio-Pelet,
Mutant WD-repeat protein in triple-A syndrome.
2000,
Pubmed Vick,
Flow on the right side of the gastrocoel roof plate is dispensable for symmetry breakage in the frog Xenopus laevis.
2009,
Pubmed
,
Xenbase Vishnoi,
Differential turnover of Nup188 controls its levels at centrosomes and role in centriole duplication.
2020,
Pubmed Vonica,
The left-right axis is regulated by the interplay of Coco, Xnr1 and derrière in Xenopus embryos.
2007,
Pubmed
,
Xenbase Zanni,
Biallelic Variants in the Nuclear Pore Complex Protein NUP93 Are Associated with Non-progressive Congenital Ataxia.
2019,
Pubmed