Click here to close
Hello! We notice that you are using Internet Explorer, which is not supported by Xenbase and may cause the site to display incorrectly.
We suggest using a current version of Chrome,
FireFox, or Safari.
???displayArticle.abstract??? Neuroectoderm formation is the first step in development of a proper nervous system for vertebrates. The developmental decision to form a non-neural ectoderm versus a neural one involves the regulation of BMP signaling, first reported many decades ago. However, the precise regulatory mechanism by which this is accomplished has not been fully elucidated, particularly for transcriptional regulation of certain key transcription factors. BMP4 inhibition is a required step in eliciting neuroectoderm from ectoderm and Foxd4l1.1 is one of the earliest neural genes highly expressed in the neuroectoderm and conserved across vertebrates, including humans. In this work, we focused on how Foxd4l1.1 downregulates the neural repressive pathway. Foxd4l1.1 inhibited BMP4/Smad1 signaling and triggered neuroectoderm formation in animal cap explants of Xenopus embryos. Foxd4l1.1 directly bound within the promoter of endogenous neural repressor ventx1.1 and inhibited ventx1.1 transcription. Foxd4l1.1 also physically interacted with Xbra in the nucleus and inhibited Xbra-induced ventx1.1 transcription. In addition, Foxd4l1.1 also reduced nuclear localization of Smad1 to inhibit Smad1-mediated ventx1.1 transcription. Foxd4l1.1 reduced the direct binding of Xbra and Smad1 on ventx1.1 promoter regions to block Xbra/Smad1-induced synergistic activation of ventx1.1 transcription. Collectively, Foxd4l1.1 negatively regulates transcription of a neural repressor ventx1.1 by multiple mechanisms in its exclusively occupied territory of neuroectoderm, and thus leading to primary neurogenesis. In conjunction with the results of our previous findings that ventx1.1 directly represses foxd4l1.1, the reciprocal repression of ventx1.1 and foxd4l1.1 is significant in at least in part specifying the mechanism for the non-neural versus neural ectoderm fate determination in Xenopus embryos.
Figure 1. Ectopic expression of foxd4l1.1 negatively regulates ventx1.1 transcription in animal cap explants of Xenopus. EnRfoxd4l1.1 (280Â pg/embryos) and HA-foxd4l1.1 (3Â ng/embryos) were injected at the one-cell stage and the animal cap were dissected at stage 8 to grow until stage 11 (a) and 24 (b). The expression profiles of marker genes were analyzed by RT-PCR. No RT (no reverse transcriptase added) served as a negative control while WE (whole embryos) were a positive control.
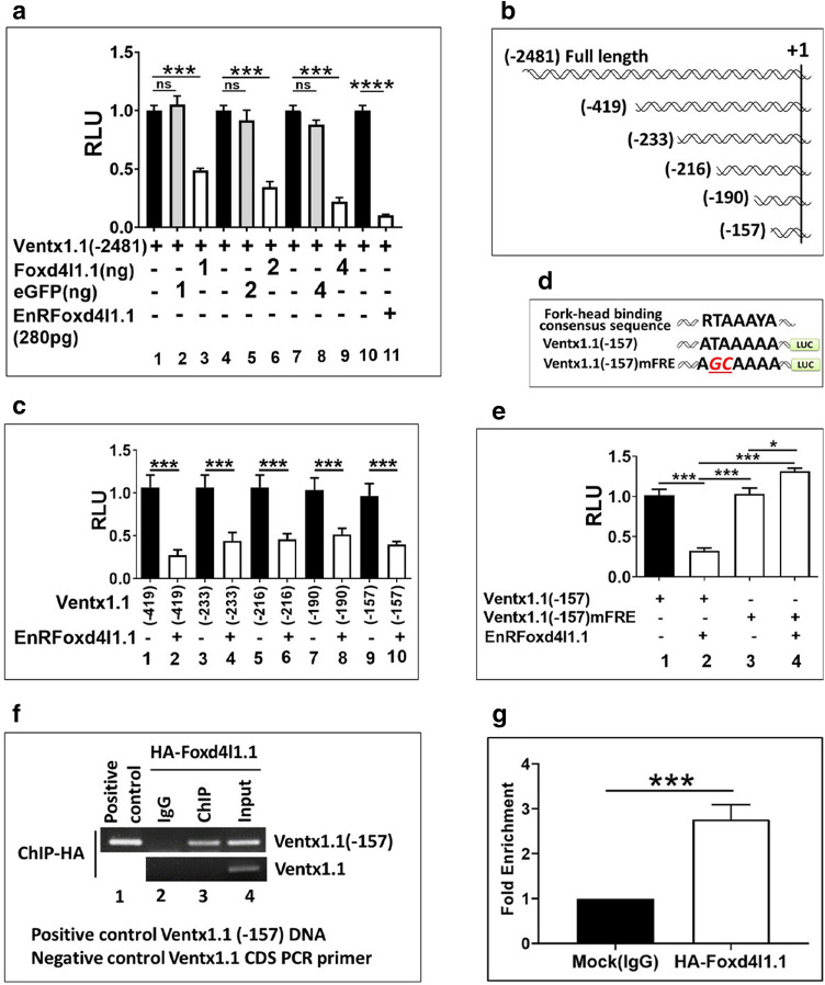
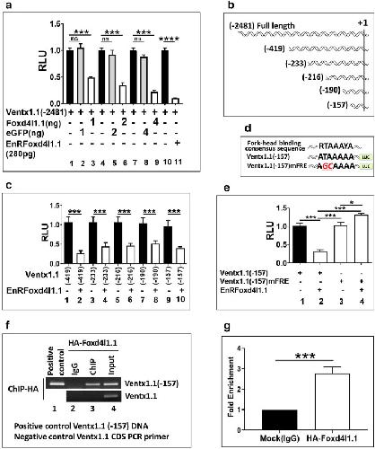
Figure 2. Identification of Foxd4l1.1 response elements within the 5â²-flanking region of the ventx1.1 promoter. All DNA and mRNAs were injected at the one-cell stage, animal-caps dissected at stage 8 and experiments were performed at stage 11 of Xenopus embryos. (a) Ventx1.1 (â 2481) promoter (40 pg/embryos) injected with and without foxd4l1.1 (1, 2 and 4 ng/ embryo), eGFP (1, 2 and 4 ng/ embryo) as control in a dose-dependent manner and EnRfoxd4l1.1 (280 pg/ embryo) to perform the reporter gene assay. (b, c) Different serially-deleted ventx1.1 promoter (40 pg/embryo) co-injected with and without EnRfoxd4l1.1 (280 pg/embryos) to measure the relative promoter activity. (d) ventx1.1 (â 157)mFRE promoter constructs are depicted. (e) Ventx1.1 (â 157)mFRE and ventx1.1 (â 157) promoter constructs were co-injected with and without EnRfoxd4l1.1. (fâg) HA-foxd4l1.1 (3 ng/embryo) mRNA injected to perform ChIP-PCR assay with anti-HA antibody (Fold Enrichment Method used to normalize ChIP-qPCR). Ventx1.1 coding region primers used for RT-PCR as a negative control. All relative promoter activity data are shown as the meanâ±âSE.
Figure 3. C-terminal of foxd4l1.1 physically interacts with Xbra and inhibits xbra-induced transcription of ventx1.1. (a) ventx1.1 (â 157) promoter were co-injected with and without xbra and foxd4l1.1 in different groups to measure the relative promoter activity. (b, d) Co-immunoprecipitation assay was performed to describe the interaction of Xbra with HA-Foxd4l1.1 and different truncations of HA-Foxd4l1.1. Immunoprecipitation was performed with anti-HA antibody and performed western with anti-Myc antibody to detect co-immunoprecipitated Xbra. (c) Schematic diagram of foxd4l1.1 constructs containing different domains. The three domains were the N-terminal activation domain (âacidic blobâ), the winged-helix domain (WHD) and the C-terminal repressor domain (Region-II and P/A/Q). (eâf) HA-foxd4l1.1 and Myc-xbra were injected. Anti-Myc antibody (Xbra) was used to immunoprecipitate the endogenous ventx1.1 promoter region. Ventx1.1 coding region primers used for PCR as a negative control. Fold Enrichment Method used to normalize ChIP-qPCR. All relative promoter activity data are shown as the meanâ±âSE.
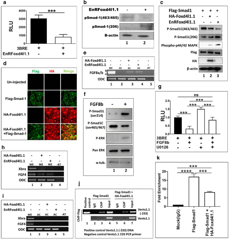
Figure 4. Foxd4l1.1 abolishes Smad1-induced transcription activation of ventx1.1. (a) Luciferase assays were performed with the injected 3BRE-reporter gene construct with and without EnRfoxd4l1.1. (b) EnRfoxd4l1.1 was injected and western blot was performed with anti-Smad1 (phospho S463/S465) and anti-Smad1 (phospho S206) antibodies to detect endogenous Smad1. (c) Flag-smad1 was injected with or without HA-foxd4l1.1 or EnRfoxd4l1.1 separately, were analyzed anti-Smad1 (phospho S463/S465), (phospho S206) and phospho-p44/42 MAPK antibodies. (d) HA-foxd4l1.1 and Flag-smad1 injected separately and together, which were analyzed nuclear localization of Flag-Smad1 by confocal microscopy. (e, h, i) HA-foxd4l1.1 and EnRfoxd4l1.1 injected, RT-PCR of fgf8a/b, xbra and fgf4 were performed. (f) FGF8b mRNA was injected and western blot was performed with anti-Smad1 (phospho S463/S465), (phospho S206) antibodies and phospho-p44/42 MAPK antibodies. (g) Luciferase assays were performed with the injected 3BRE-reporter gene construct with and without fgf8b (treated and untreated with U0126) in different sets. (jâk) Flag-smad1 injected with and without HA-foxd4l1.1 to perform ChIP-PCR assay. Immunoprecipitation performed with Anti-Flag antibody (Smad1). Ventx1.1 (â 233) promoter DNA was used as a positive control while the ventx1.1 coding region primers for PCR were used as a negative control for all ChIP experiments. Fold Enrichment Method used to normalize ChIP-qPCR.
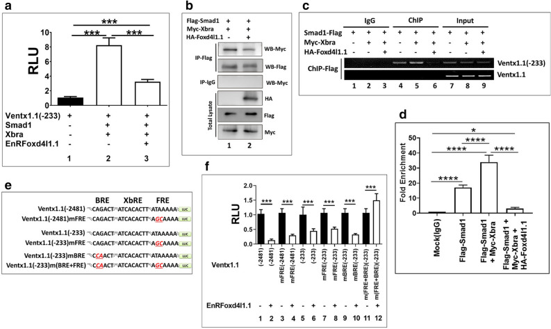
Figure 5. Foxd4l1.1 inhibits Xbra-Smad1-induced synergistic activation of ventx1.1. (a) Luciferase reporter assay; ventx1.1 (â 233) promoter construct was injected alone. Additionally, ventx1.1 (â 233) were co-injected with smad1, xbra and EnRfoxd4l1.1. (b) Immunoprecipitation assays were performed to check HA-Foxd4l1.1 effects on the physical interaction of Xbra and Smad1. (c, d) ChIP-assay performed by anti-Flag antibody (Smad1) and endogenous ventx1.1 (â 233) was detected by PCR. Fold Enrichment Method used to normalize ChIP-qPCR. (e) Site-directed mutagenesis of FRE and BRE in different serially-deleted ventx1.1 promoter constructs. (f) Reporter gene assay of FRE and BRE-mutated different serially-deleted ventx1.1 promoter constructs with and without EnRfoxd4l1.1.
Figure 6. A putative model of Foxd4l1.1-mediated inhibition of ventx1.1 in its exclusively occupied neuroectoderm regions to trigger neurogenesis in Xenopus embryos. A systematic putative model represents Foxd4l1.1-mediated negative regulation of ventx1.1 transcription during gastrula for neuroectoderm formation in Xenopus embryos. In the âneuroectodermâ areas, the BMP/Smad1 levels are relatively low and we propose that the dominant repressory role of Foxd4l1.1 on ventx1.1 transcription is via the FRE-domain areas bound by Foxd4l1.1. Asterisk marks (*) represent new findings in this study.
Alarcón,
Nuclear CDKs drive Smad transcriptional activation and turnover in BMP and TGF-beta pathways.
2009, Pubmed
Alarcón,
Nuclear CDKs drive Smad transcriptional activation and turnover in BMP and TGF-beta pathways.
2009,
Pubmed Ault,
The homeobox gene PV.1 mediates specification of the prospective neural ectoderm in Xenopus embryos.
1997,
Pubmed
,
Xenbase Ault,
A novel homeobox gene PV.1 mediates induction of ventral mesoderm in Xenopus embryos.
1996,
Pubmed
,
Xenbase Blythe,
Chromatin immunoprecipitation in early Xenopus laevis embryos.
2009,
Pubmed
,
Xenbase De Robertis,
Dorsal-ventral patterning and neural induction in Xenopus embryos.
2004,
Pubmed
,
Xenbase Fainsod,
The dorsalizing and neural inducing gene follistatin is an antagonist of BMP-4.
1997,
Pubmed
,
Xenbase Friedle,
Xvent-1 mediates BMP-4-induced suppression of the dorsal-lip-specific early response gene XFD-1' in Xenopus embryos.
1998,
Pubmed
,
Xenbase Gamse,
Vertebrate anteroposterior patterning: the Xenopus neurectoderm as a paradigm.
2000,
Pubmed
,
Xenbase Gaur,
Neural transcription factors bias cleavage stage blastomeres to give rise to neural ectoderm.
2016,
Pubmed
,
Xenbase Harland,
Neural induction.
2000,
Pubmed
,
Xenbase Hemmati-Brivanlou,
Vertebrate embryonic cells will become nerve cells unless told otherwise.
1997,
Pubmed
,
Xenbase Hemmati-Brivanlou,
Ventral mesodermal patterning in Xenopus embryos: expression patterns and activities of BMP-2 and BMP-4.
1995,
Pubmed
,
Xenbase Hwang,
Active repression of organizer genes by C-terminal domain of PV.1.
2003,
Pubmed
,
Xenbase Kaestner,
The mouse fkh-2 gene. Implications for notochord, foregut, and midbrain regionalization.
1995,
Pubmed Katoh,
Human FOX gene family (Review).
2004,
Pubmed Katoh,
Cancer genetics and genomics of human FOX family genes.
2013,
Pubmed Kim,
ChIP-Quantitative Polymerase Chain Reaction (ChIP-qPCR).
2018,
Pubmed Kim,
Mesoderm induction by heterodimeric AP-1 (c-Jun and c-Fos) and its involvement in mesoderm formation through the embryonic fibroblast growth factor/Xbra autocatalytic loop during the early development of Xenopus embryos.
1998,
Pubmed
,
Xenbase Kim,
Transcriptional regulation of BMP-4 in the Xenopus embryo: analysis of genomic BMP-4 and its promoter.
1998,
Pubmed
,
Xenbase King,
Novel HOX, POU and FKH genes expressed during bFGF-induced mesodermal differentiation in Xenopus.
1994,
Pubmed
,
Xenbase Kitazawa,
Direct Reprogramming Into Corneal Epithelial Cells Using a Transcriptional Network Comprising PAX6, OVOL2, and KLF4.
2019,
Pubmed Kumar,
Xbra and Smad-1 cooperate to activate the transcription of neural repressor ventx1.1 in Xenopus embryos.
2018,
Pubmed
,
Xenbase Kumar,
Ventx1.1 competes with a transcriptional activator Xcad2 to regulate negatively its own expression.
2019,
Pubmed
,
Xenbase Lee,
Head formation requires Dishevelled degradation that is mediated by March2 in concert with Dapper1.
2018,
Pubmed
,
Xenbase Lee,
Direct response elements of BMP within the PV.1A promoter are essential for its transcriptional regulation during early Xenopus development.
2011,
Pubmed
,
Xenbase Lee,
FoxD5 mediates anterior-posterior polarity through upstream modulator Fgf signaling during zebrafish somitogenesis.
2009,
Pubmed Lee,
Neural transcription factors: from embryos to neural stem cells.
2014,
Pubmed
,
Xenbase Levine,
Proposal of a model of mammalian neural induction.
2007,
Pubmed Liu,
TGFbeta-stimulated Smad1/5 phosphorylation requires the ALK5 L45 loop and mediates the pro-migratory TGFbeta switch.
2009,
Pubmed Messenger,
Functional specificity of the Xenopus T-domain protein Brachyury is conferred by its ability to interact with Smad1.
2005,
Pubmed
,
Xenbase Metz,
Structural and functional analysis of the BMP-4 promoter in early embryos of Xenopus laevis.
1998,
Pubmed
,
Xenbase Moody,
Neural induction, neural fate stabilization, and neural stem cells.
2002,
Pubmed Moody,
On becoming neural: what the embryo can tell us about differentiating neural stem cells.
2013,
Pubmed
,
Xenbase Muñoz-Sanjuán,
Neural induction, the default model and embryonic stem cells.
2002,
Pubmed Odenthal,
fork head domain genes in zebrafish.
1998,
Pubmed Pera,
Integration of IGF, FGF, and anti-BMP signals via Smad1 phosphorylation in neural induction.
2003,
Pubmed
,
Xenbase Pierrou,
Cloning and characterization of seven human forkhead proteins: binding site specificity and DNA bending.
1994,
Pubmed Rogers,
Neural induction and factors that stabilize a neural fate.
2009,
Pubmed
,
Xenbase Sander,
The opposing homeobox genes Goosecoid and Vent1/2 self-regulate Xenopus patterning.
2007,
Pubmed
,
Xenbase Sapkota,
Balancing BMP signaling through integrated inputs into the Smad1 linker.
2007,
Pubmed
,
Xenbase Sasai,
Identifying the missing links: genes that connect neural induction and primary neurogenesis in vertebrate embryos.
1998,
Pubmed Sasai,
Regulation of neural induction by the Chd and Bmp-4 antagonistic patterning signals in Xenopus.
1995,
Pubmed
,
Xenbase Sherman,
Foxd4 is essential for establishing neural cell fate and for neuronal differentiation.
2017,
Pubmed
,
Xenbase Sölter,
Characterization of a subfamily of related winged helix genes, XFD-12/12'/12" (XFLIP), during Xenopus embryogenesis.
1999,
Pubmed
,
Xenbase Sullivan,
Six1 and Irx1 have reciprocal interactions during cranial placode and otic vesicle formation.
2019,
Pubmed
,
Xenbase Sullivan,
foxD5a, a Xenopus winged helix gene, maintains an immature neural ectoderm via transcriptional repression that is dependent on the C-terminal domain.
2001,
Pubmed
,
Xenbase Suzuki,
Xenopus msx1 mediates epidermal induction and neural inhibition by BMP4.
1997,
Pubmed
,
Xenbase Takebayashi-Suzuki,
Coordinated regulation of the dorsal-ventral and anterior-posterior patterning of Xenopus embryos by the BTB/POZ zinc finger protein Zbtb14.
2018,
Pubmed
,
Xenbase Wilson,
Induction of epidermis and inhibition of neural fate by Bmp-4.
1995,
Pubmed
,
Xenbase Wilson,
An early requirement for FGF signalling in the acquisition of neural cell fate in the chick embryo.
2000,
Pubmed
,
Xenbase Xu,
Differential regulation of neurogenesis by the two Xenopus GATA-1 genes.
1997,
Pubmed
,
Xenbase Xu,
A dominant negative bone morphogenetic protein 4 receptor causes neuralization in Xenopus ectoderm.
1995,
Pubmed
,
Xenbase Yan,
foxD5 plays a critical upstream role in regulating neural ectodermal fate and the onset of neural differentiation.
2009,
Pubmed
,
Xenbase Yoon,
PV.1 suppresses the expression of FoxD5b during neural induction in Xenopus embryos.
2014,
Pubmed
,
Xenbase Yoon,
PV.1 induced by FGF-Xbra functions as a repressor of neurogenesis in Xenopus embryos.
2014,
Pubmed
,
Xenbase Yoon,
AP-1(c-Jun/FosB) mediates xFoxD5b expression in Xenopus early developmental neurogenesis.
2013,
Pubmed
,
Xenbase Zimmerman,
The Spemann organizer signal noggin binds and inactivates bone morphogenetic protein 4.
1996,
Pubmed
,
Xenbase