Click here to close
Hello! We notice that you are using Internet Explorer, which is not supported by Xenbase and may cause the site to display incorrectly.
We suggest using a current version of Chrome,
FireFox, or Safari.
Nucleic Acids Res
2020 Sep 04;4815:8782-8795. doi: 10.1093/nar/gkaa578.
Show Gene links
Show Anatomy links
Structures of mammalian GLD-2 proteins reveal molecular basis of their functional diversity in mRNA and microRNA processing.
Ma XY, Zhang H, Feng JX, Hu JL, Yu B, Luo L, Cao YL, Liao S, Wang J, Gao S.
???displayArticle.abstract???
The stability and processing of cellular RNA transcripts are efficiently controlled via non-templated addition of single or multiple nucleotides, which is catalyzed by various nucleotidyltransferases including poly(A) polymerases (PAPs). Germline development defective 2 (GLD-2) is among the first reported cytoplasmic non-canonical PAPs that promotes the translation of germline-specific mRNAs by extending their short poly(A) tails in metazoan, such as Caenorhabditis elegans and Xenopus. On the other hand, the function of mammalian GLD-2 seems more diverse, which includes monoadenylation of certain microRNAs. To understand the structural basis that underlies the difference between mammalian and non-mammalian GLD-2 proteins, we determine crystal structures of two rodent GLD-2s. Different from C. elegans GLD-2, mammalian GLD-2 is an intrinsically robust PAP with an extensively positively charged surface. Rodent and C. elegans GLD-2s have a topological difference in the β-sheet region of the central domain. Whereas C. elegans GLD-2 prefers adenosine-rich RNA substrates, mammalian GLD-2 can work on RNA oligos with various sequences. Coincident with its activity on microRNAs, mammalian GLD-2 structurally resembles the mRNA and miRNA processor terminal uridylyltransferase 7 (TUT7). Our study reveals how GLD-2 structurally evolves to a more versatile nucleotidyltransferase, and provides important clues in understanding its biological function in mammals.
Figure 1. Overall structure of GLD-2. (A) Schematic representation showing the domain organization of mammalian and Caenorhabditiselegans GLD-2 homologs. Borders of the domains are indicated by residue numbers. hs, Homo sapiens; mm, Mus musculus; rn, Rattus norvegicus; ce, Caenorhabditis elegans. (B) Cartoon representation of rnGLD-2, colored as in A. The identity of each helix and β-strand are indicated. (C) The topology diagram of rnGLD-2. Secondary structural elements are not drawn to scale. Elements of rnGLD-2 are named and colored as in B.
Figure 2. Structure comparison between rnGLD-2 and ceGLD-2. (A) Structural superposition of rnGLD-2 with ceGLD-2 complexed with GLD-3 (left, PDB code: 4zrl) or with RNP-8 (right, PDB code: 5jnb). The β6−β9 regions are indicated. (B andC) Structural details of ceGLD-2 at the tip of the central domain when complexed with RNP-8 (B) or with GLD-3 (C). (D andE) The β-sheet at the central domain of rnGLD-2 (D) and Cid1 (E). (F) Sequence alignment for β8−β9 of GLD-2s from various species and corresponding β10−β11 of Cid1. Residues after β9 of ceGLD-2 that are missing in the structural model are indicated by a dashed line. (G) Comparison of the β-sheet at the central domain for rnGLD-2, ceGLD-2 and Cid1 shown as topology diagrams. The ceGLD-2 specific insert is indicated as a blue dashed line. Note the difference in the arrangement of β8 and β9 between rnGLD-2 and ceGLD-2.
Figure 3. rnGLD-2 is a potent PAP. (A) The PAP activity of rnGLD-2 in the presence of various divalent cations. A total of 400 nM rnGLD-2 was incubated with 500 nM 5â² biotinylated A15 RNA oligo and 500 μM ATP. For each sample, 2 mM indicated divalent ion or EDTA was supplied to the reaction. w/o, without protein. (B) Protein concentration-dependent PAP activity of hsGLD-2, mmGLD-2, rnGLD-2 and ceGLD-2. (C) Comparison between truncated and full-length hsGLD-2 in PAP activity. (D) Overall structural comparison between rnGLD-2 and ceGLD-2/RNP-8 complex from the backside of the catalytic domain, where the interaction site of ceGLD-2 and RNP-8 can be seen. Frames indicate the areas shown in panels (EâH). (EâH) Detailed structure differences between rnGLD-2 and ceGLD-2 explaining the discrepancy of their PAP activity. Color as in D. (E) The unique 310 helix (η1) of rnGLD-2 and its relative position to RNP-8. (F) Interaction between η1 and α4 buries the local hydrophobic cluster of rnGLD-2. (G) The N-terminal tip of rnGLD-2 shelters the hydrophobic residues on α1 and α5. (H) The histidine cluster on η1 and non-conserved Arg295 of rnGLD-2. (I) Electrostatic surface potential comparison at the backside of catalytic center for rnGLD-2 (left) and ceGLD-2 complexed with GLD-3 (middle) or RNP-8 (right). Locations of the N-terminal tip (N) and 310 helix (η1) of rnGLD-2 are outlined by yellow dashes, and the histidine cluster and Arg295 are indicated. GLD-3 and RNP-8 are shown in cartoon representation with 50% transparency. (J) Non-conserved surface residues between rnGLD-2 and ceGLD-2 that may affect substrate binding. (K) PAP activity of rnGLD-2 with mutations regarding the residue difference from ceGLD-2 as shown in (J).
Figure 4. Important residues for ATP coordination of rnGLD-2. (A−C) Comparison between rnGLD-2 and other PAPs at adenosine nucleotide binding site. Residues of Bos taurus (bt)PAPα (PDB code: 1f5a, A), Saccharomyces cerevisiae (sc)PAP (PDB code: 2q66, B) and Gallus gallus mitochondria (ggMT)PAP (PDB code: 5a30, C) involved in binding 3′-dATP, ATP and ATPγS are individually superimposed with corresponding residues of rnGLD-2. (D) PAP activity of rnGLD-2 with mutations regarding the residues potentially involved in ATP coordination as shown in A−C.
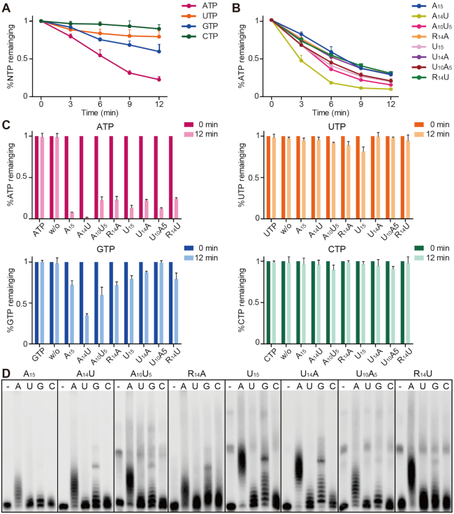
Figure 5. Substrate preference of rnGLD-2. (A) Time-course NTP consumption of rnGLD-2 with A15. Error bars indicate s.d. (n = 3). (B) Time-course ATP consumption of rnGLD-2 with various 15-mer RNA oligos. (C) NTP consumption of rnGLD-2 with various 15-mer RNA oligos. (D) Nucleotidyltransferase assays showing the preference of rnGLD-2 on various substrates and different nucleotides. 400 nM rnGLD-2, 500 nM 5Ⲡbiotinylated 15-mer RNA substrates with various sequences, and 500 μM ATP/UTP/GTP/CTP were used.
Figure 6. Similarity between rnGLD-2 and TUT7CM. (A) NTase activity of rnGLD-2 on different miRNA substrates. A total of 400 nM rnGLD-2, 500 nM various 5′-biotinylated miRNA and 500 μM ATP/UTP/GTP/CTP were used. (B) Overall structure comparison between rnGLD-2 and TUT7CM in complex with UMPNPP/U2 (upper, PDB code: 5w0n) and with UTP/dsRNA (lower, PDB code: 5w0o). (C) Comparison between rnGLD-2 and TUT7CM at UTP binding site. Residues of TUT7CM (PDB code: 5w0o) involved in binding UTP is superimposed with corresponding residues of rnGLD-2. (D) Uridylation activity of rnGLD-2 with mutations regarding the residues potentially involved in UTP coordination. (E) Comparison between rnGLD-2 and TUT7CM at substrate binding site. Residues of TUT7CM (PDB code: 5w0n) involved in binding the U2 substrate is superimposed with corresponding residues of rnGLD-2. (F) Adenylation and uridylation activity of rnGLD-2 with mutations regarding the residues potentially involved in substrate binding.
Figure 7. Analysis of positively charged surface residues of rnGLD-2. (A) The electrostatic surface potential of rnGLD-2. Some positively charged residues are specified. Two positively charged patches and the catalytic cleft are indicated. (B) The surface conservation plots of rnGLD-2 within the GLD-2 family (left) and among other NTases including MTPAP, Cid1, TUT4 and TUT7 (right). (C) PAP activity of rnGLD-2 with mutations of positively charged surface residues as in A. (D) EMSA results showing the substrate affinity of rnGLD-2 with mutations of positively charged surface residues as in A.
Adams,
PHENIX: a comprehensive Python-based system for macromolecular structure solution.
2010, Pubmed
Adams,
PHENIX: a comprehensive Python-based system for macromolecular structure solution.
2010,
Pubmed Ashkenazy,
ConSurf 2016: an improved methodology to estimate and visualize evolutionary conservation in macromolecules.
2016,
Pubmed Balbo,
Mechanism of poly(A) polymerase: structure of the enzyme-MgATP-RNA ternary complex and kinetic analysis.
2007,
Pubmed Bardwell,
The enzyme that adds poly(A) to mRNAs is a classical poly(A) polymerase.
1990,
Pubmed Burns,
CPEB and two poly(A) polymerases control miR-122 stability and p53 mRNA translation.
2011,
Pubmed Burroughs,
A comprehensive survey of 3' animal miRNA modification events and a possible role for 3' adenylation in modulating miRNA targeting effectiveness.
2010,
Pubmed Chen,
MolProbity: all-atom structure validation for macromolecular crystallography.
2010,
Pubmed Chung,
Nucleotide specificity of the human terminal nucleotidyltransferase Gld2 (TUT2).
2016,
Pubmed Crosby,
Defective mitochondrial mRNA maturation is associated with spastic ataxia.
2010,
Pubmed Cui,
Cytoplasmic polyadenylation is a major mRNA regulator during oogenesis and egg activation in Drosophila.
2013,
Pubmed Cui,
Wispy, the Drosophila homolog of GLD-2, is required during oogenesis and egg activation.
2008,
Pubmed D'Ambrogio,
Specific miRNA stabilization by Gld2-catalyzed monoadenylation.
2012,
Pubmed Edmonds,
A history of poly A sequences: from formation to factors to function.
2002,
Pubmed Emsley,
Features and development of Coot.
2010,
Pubmed Faehnle,
Multi-domain utilization by TUT4 and TUT7 in control of let-7 biogenesis.
2017,
Pubmed Harris,
WormBase: a modern Model Organism Information Resource.
2020,
Pubmed Heo,
Mono-uridylation of pre-microRNA as a key step in the biogenesis of group II let-7 microRNAs.
2012,
Pubmed Heo,
TUT4 in concert with Lin28 suppresses microRNA biogenesis through pre-microRNA uridylation.
2009,
Pubmed Hojo,
The RNA-binding protein QKI-7 recruits the poly(A) polymerase GLD-2 for 3' adenylation and selective stabilization of microRNA-122.
2020,
Pubmed Holm,
Benchmarking fold detection by DaliLite v.5.
2019,
Pubmed Hu,
FAM46B is a prokaryotic-like cytoplasmic poly(A) polymerase essential in human embryonic stem cells.
2020,
Pubmed
,
Xenbase Kabsch,
XDS.
2010,
Pubmed Katoh,
Destabilization of microRNAs in human cells by 3' deadenylation mediated by PARN and CUGBP1.
2015,
Pubmed Katoh,
Selective stabilization of mammalian microRNAs by 3' adenylation mediated by the cytoplasmic poly(A) polymerase GLD-2.
2009,
Pubmed Keegan,
MrBUMP: an automated pipeline for molecular replacement.
2008,
Pubmed Kim,
Antagonism between GLD-2 binding partners controls gamete sex.
2009,
Pubmed Kim,
GLD-2/RNP-8 cytoplasmic poly(A) polymerase is a broad-spectrum regulator of the oogenesis program.
2010,
Pubmed Kim,
TUT7 controls the fate of precursor microRNAs by using three different uridylation mechanisms.
2015,
Pubmed Kim,
Opposing polymerase-deadenylase activities regulate cytoplasmic polyadenylation.
2006,
Pubmed
,
Xenbase Kuchta,
FAM46 proteins are novel eukaryotic non-canonical poly(A) polymerases.
2016,
Pubmed Kwak,
Mammalian GLD-2 homologs are poly(A) polymerases.
2004,
Pubmed
,
Xenbase Laishram,
The poly A polymerase Star-PAP controls 3'-end cleavage by promoting CPSF interaction and specificity toward the pre-mRNA.
2010,
Pubmed Lapkouski,
Structure of mitochondrial poly(A) RNA polymerase reveals the structural basis for dimerization, ATP selectivity and the SPAX4 disease phenotype.
2015,
Pubmed Lim,
Uridylation by TUT4 and TUT7 marks mRNA for degradation.
2014,
Pubmed Madeira,
The EMBL-EBI search and sequence analysis tools APIs in 2019.
2019,
Pubmed Martin,
Crystal structure of mammalian poly(A) polymerase in complex with an analog of ATP.
2000,
Pubmed Morgan,
mRNA 3' uridylation and poly(A) tail length sculpt the mammalian maternal transcriptome.
2017,
Pubmed Nagaike,
Human mitochondrial mRNAs are stabilized with polyadenylation regulated by mitochondria-specific poly(A) polymerase and polynucleotide phosphorylase.
2005,
Pubmed Nakanishi,
Disruption of mouse poly(A) polymerase mGLD-2 does not alter polyadenylation status in oocytes and somatic cells.
2007,
Pubmed
,
Xenbase Nakel,
Structural basis for the antagonistic roles of RNP-8 and GLD-3 in GLD-2 poly(A)-polymerase activity.
2016,
Pubmed Nakel,
Structural basis for the activation of the C. elegans noncanonical cytoplasmic poly(A)-polymerase GLD-2 by GLD-3.
2015,
Pubmed Nousch,
Stage-specific combinations of opposing poly(A) modifying enzymes guide gene expression during early oogenesis.
2019,
Pubmed Nousch,
Polyadenylation is the key aspect of GLD-2 function in C. elegans.
2017,
Pubmed Peng,
HBx down-regulated Gld2 plays a critical role in HBV-related dysregulation of miR-122.
2014,
Pubmed Radford,
Translational control by cytoplasmic polyadenylation in Xenopus oocytes.
2008,
Pubmed
,
Xenbase Richter,
Translational control in oocyte development.
2011,
Pubmed
,
Xenbase Rissland,
Efficient RNA polyuridylation by noncanonical poly(A) polymerases.
2007,
Pubmed Rouhana,
Vertebrate GLD2 poly(A) polymerases in the germline and the brain.
2005,
Pubmed
,
Xenbase Sartain,
The poly(A) polymerase GLD2 is required for spermatogenesis in Drosophila melanogaster.
2011,
Pubmed Schmidt,
Polyadenylation and beyond: emerging roles for noncanonical poly(A) polymerases.
2010,
Pubmed Terns,
Role of poly(A) polymerase in the cleavage and polyadenylation of mRNA precursor.
1989,
Pubmed Thornton,
Lin28-mediated control of let-7 microRNA expression by alternative TUTases Zcchc11 (TUT4) and Zcchc6 (TUT7).
2012,
Pubmed Trippe,
Identification, cloning, and functional analysis of the human U6 snRNA-specific terminal uridylyl transferase.
2006,
Pubmed UniProt Consortium,
UniProt: a worldwide hub of protein knowledge.
2019,
Pubmed Wang,
A regulatory cytoplasmic poly(A) polymerase in Caenorhabditis elegans.
2002,
Pubmed Wilson,
A human mitochondrial poly(A) polymerase mutation reveals the complexities of post-transcriptional mitochondrial gene expression.
2014,
Pubmed Winn,
Overview of the CCP4 suite and current developments.
2011,
Pubmed Wyman,
Post-transcriptional generation of miRNA variants by multiple nucleotidyl transferases contributes to miRNA transcriptome complexity.
2011,
Pubmed