XB-ART-57435
Sci Rep
2020 Oct 05;101:16446. doi: 10.1038/s41598-020-73429-x.
Show Gene links
Show Anatomy links
Caveolin 1 is required for axonal outgrowth of motor neurons and affects Xenopus neuromuscular development.
Breuer M, Berger H, Borchers A.
???displayArticle.abstract???
Caveolins are essential structural proteins driving the formation of caveolae, specialized invaginations of the plasma membrane. Loss of Caveolin-1 (Cav1) function in mice causes distinct neurological phenotypes leading to impaired motor control, however, the underlying developmental mechanisms are largely unknown. In this study we find that loss-of-function of Xenopus Cav1 results in a striking swimming defect characterized by paralysis of the morphants. High-resolution imaging of muscle cells revealed aberrant sarcomeric structures with disorganized actin fibers. As cav1 is expressed in motor neurons, but not in muscle cells, the muscular abnormalities are likely a consequence of neuronal defects. Indeed, targeting cav1 Morpholino oligonucleotides to neural tissue, but not muscle tissue, disrupts axonal outgrowth of motor neurons and causes swimming defects. Furthermore, inhibition of voltage-gated sodium channels mimicked the Cav1 loss-of-function phenotype. In addition, analyzing axonal morphology we detect that Cav1 loss-of-function causes excessive filopodia and lamellipodia formation. Using rescue experiments, we show that the Cav1 Y14 phosphorylation site is essential and identify a role of RhoA, Rac1, and Cdc42 signaling in this process. Taken together, these results suggest a previously unrecognized function of Cav1 in muscle development by supporting axonal outgrowth of motor neurons.
???displayArticle.pubmedLink??? 33020520
???displayArticle.pmcLink??? PMC7536398
???displayArticle.link??? Sci Rep
???displayArticle.grants??? [+]
GRK2213 Deutsche Forschungsgemeinschaft
Species referenced: Xenopus laevis
Genes referenced: cav1 cdc42 ncam1 rac1 rbm8a rho.2 rhoa ung
???displayArticle.antibodies??? Cav1 Ab3 Cav1 Ab4
???displayArticle.morpholinos??? cav1 MO2 cav1 MO3
Phenotypes: Xla Wt + Benzocaine(Fig.4.F) [+]
Xla Wt + cav1 MO(Fig.1.B)
Xla Wt + cav1 MO(Fig.1.B)
Xla Wt + cav1 MO(Fig.1.D-E)
Xla Wt + cav1 MO(Fig.1.G-G')
Xla Wt + cav1 MO(Fig.1.I)
Xla Wt + cav1 MO(Fig.1.I')
Xla Wt + cav1 MO(Fig.4.B)
Xla Wt + cav1 MO(Fig,4.D-D')
Xla Wt + cav1 MO(Fig.5.B-B',D)
Xla Wt + cav1 MO(Fig.5.C-C',D)
Xla Wt + cav1 MO(Fig.7.A,D)
Xla Wt + cav1 MO(Fig.7.B,C)
Xla Wt + cav1 MO + neural tube explant(Fig.6.C,D,G-L)
Xla Wt + cav1 MO + neural tube explant(Fig.6.E-L)
Xla Wt + cav1 MO(Fig.1.B)
Xla Wt + cav1 MO(Fig.1.D-E)
Xla Wt + cav1 MO(Fig.1.G-G')
Xla Wt + cav1 MO(Fig.1.I)
Xla Wt + cav1 MO(Fig.1.I')
Xla Wt + cav1 MO(Fig.4.B)
Xla Wt + cav1 MO(Fig,4.D-D')
Xla Wt + cav1 MO(Fig.5.B-B',D)
Xla Wt + cav1 MO(Fig.5.C-C',D)
Xla Wt + cav1 MO(Fig.7.A,D)
Xla Wt + cav1 MO(Fig.7.B,C)
Xla Wt + cav1 MO + neural tube explant(Fig.6.C,D,G-L)
Xla Wt + cav1 MO + neural tube explant(Fig.6.E-L)
???attribute.lit??? ???displayArticles.show???
|
|
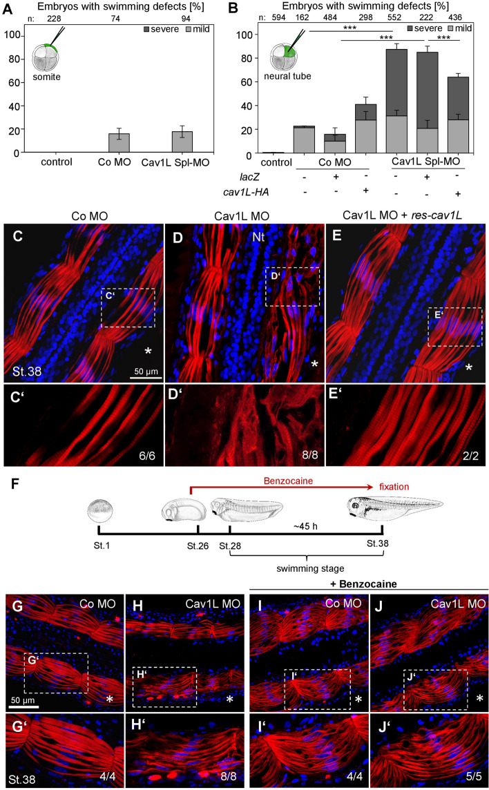
Figure 1. Loss-of-function of Cav1L affects sarcomeric organization and causes swimming defects. (A) Cav1L MO and Cav1L Spl-MO inhibit Xenopus Cav1L expression. Xenopus embryos were injected with 20 ng Morpholinos at the one-cell stage and Cav1α and GAPDH expression was analyzed by Western blotting at stage 27. The graph shows the relative Cav1α expression of four independent experiments, in relation to GAPDH expression and normalized to Co MO-injected embryos, data are meanâ±âs.e.m. ***p-valueââ¤â0.001 (Studentâs t-test). (B) Xenopus embryos were injected with 20 ng Morpholinos and mGFP RNA in one blastomere at the two-cell stage and analyzed at stage 42. Cav1L morphants show mild morphological abnormalities including a shortening of the anteriorâposterior axis, craniofacial malformations and edema formation (arrowhead). (C,D) Tracks of the swimming movement (time frame 4 s) of controls (C) and morphant embryos (D). (E) Percentage of swimming defects of embryos injected unilaterally with Morpholinos (5â7.5 ng) alone or in combination with res-cav1L RNA (+â=â100 pg;â+ââ+ââ=â200 pg,â+ââ+ââ+ââ=â300 pg), a Cav1L-construct lacking the Morpholino binding side, at the two-cell stage. Number of analyzed embryos is indicated for each column. Data from at least three experiments are presented as the meanâ±âs.e.m. * p-valueââ¤â0.05; **p-valueââ¤â0.01; ***p-valueââ¤â0.001 (Studentâs t-test). (F,G) Muscle morphology of stage 38 embryos, injected unilaterally with 20 ng MO at the two-cell stage; asterisks mark injected side. Phalloidin staining reveals sarcomeric actin; DAPI staining marks the nuclei. (Fâ,Gâ) Higher magnification of the boxed areas in (F,G). Controls show normal sarcomeric actin organization, while morphants display wavy and disorganized actin fibers. (H,I) Single somitic segment of a control embryo (H) or a Cav1L morphant (I), injected with 10 ng MO in both blastomeres at the two-cell stage, showing disrupted actin organization within muscle cells. (Hâ,Iâ) Transmission electron microscopy (TEM) picture of control muscle cells with normal sarcomeric organization (Hâ) and Cav1L-morphant muscle cells, which do not show the characteristic sarcomeric structure. Arrowhead marks detached actin bundles; L lipid droplet, Nc notochord. |
|
|
Figure 2. Cav1L is expressed in the notochord and the cardio-vasculature during Xenopus development Temporal and spatial cav1L expression analyzed by in situ hybridization. (A) Dorsal view of a stage 12.5 embryo, cav1L is detected in the notochord and two thin stripes on both sides at the dorsal midline. (B) Dorsal view of an embryo at stage 15. Cav1L expression is visible in the notochord and in a punctuated pattern in the skin. (C) Stage 18 embryo showing the same expression pattern as described in B. Cav1L is strongly expressed in the epidermis of a stage 20 embryo (D), stage 23 embryo (E), stage 26 embryo (F) and stage 28 embryo (G). (H) Cav1 expression is visible in the notochord, epidermis and aortic arches of a stage 37 embryo. (I) Cav1 is expressed in the notochord and the cardio-vasculature of the tail (dlav, pcv, isv) of a stage 41 embryo. (Iâ) Magnification of the embryo shown in I. Cav1 is expressed in the lung, lymph heart and aortic arches. Aa aortic arches, Dlav dorsal longitudinal anastomosis vessel, Isv/Isa intersomitic vessels/artery, lh lymph heart, lg l ung, nc notochord, Pcv posterior cardinal vein. |
|
|
Figure 3. Cav1 is expressed in the nervous system during Xenopus development. (A) Immunostaining of a stage 35 embryo showing Cav1 protein expression in the notochord and the cranial nerves. (B) Dorsal view of a stage 35 embryos. Cav1 expression is visible in the cell bodies of the cranial nerve located in the brain. (C) Stage 42 embryo. (D) Higher magnification of a stage 42 embryo. Cav1 is expressed in the cranial nerves, aortic arches and the lymph heart. (Dâ) Image focusing on the Cav1 expression in the lung of the embryo shown in (F). (E) Ventral view of the embryo shown in (D). Cav1 staining is visible in the heart, aortic arches and cranial nerves. (F) Tail of a stage 42 embryos showing Cav1 expression in the cardio vasculature and neural tube. (G) Tail of a stage 42 embryo showing Cav1 expression in the notochord and motor neurons (H) Transverse section of the hindbrain of a stage 37 embryo showing Cav1 expression in red and DAPI staining in blue. Cav1 is expressed in neurons and the notochord. (I) Magnification of the epidermis of a stage 37 embryo. Cav1 is expressed in the deep layer of the epidermis. (J) Transverse section of the neural tube of a stage 37 embryo showing Cav1 expression in the neural tube and notochord. Aa aortic arches, Dlav dorsal longitudinal anastomosis vessel, ep epidermis, h heart, il inner layer of the epidermis, Isv/Isa intersomitic vessels/artery, lh lymph heart, lg lung, mn motor neurons, nc notochord, nt neural tube, Pcv posterior cardinal vain, so somites, sl sensory layer of the epidermis, VII facial nerve, Vop ophthalmic trigeminal ganglion, Vmd mandibular trigeminal ganglion, IX glossopharyngeal nerve, X vagus nerve. |
|
|
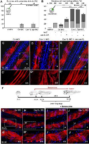
Figure 4. Loss-of-function of Cav1L in neural tissue or Benzocaine-treatment causes muscular disorganization and swimming defects. (A,B) 10 ng MO alone or in combination with 100 pg cav1L-HA RNA were targeted to the somites (A) or the neural tube (B) at the 8-cell stage and the percentage of swimming defects (three independent experiments) were analyzed at stage 38. LacZ RNA injection was used to control for RNA toxicity or unspecific rescue effects. Data from at least three experiments are presented as the meanâ±âs.e.m.. ***p-valueââ¤â0.001 (one-way ANOVA comparing the total number of swimming defects). (CâE) Muscle morphology of neural-injected embryos were analyzed by sectioning and Phalloidin staining. Asterisks indicate the injected side. (C) Normal actin organization in a control embryo. (D) Highly disrupted actin organization on the injected side of Cav1-morphant embryo. (E) Co-expression of res-cav1L RNA in neural tissue restores actin organization of Cav1L-morphant muscle cells. (Câ,Dâ,Eâ) Higher magnification of the boxed areas shown in (CâE). (F) Embryos were injected unilaterally with 20 ng MO and cultivated until stage 26 when Benzocaine was added to the medium. Embryos were fixed at stage 38, sectioned longitudinally and stained with Phalloidin. Asterisks in (GâJ) indicate the injected side. (G) Normal muscle morphology of a control embryo. (H) Loss-of-function of Cav1L disrupts somitic actin fiber organization. (I,J) Benzocaine-treated embryos. The absence of neural activity caused by Benzocaine-treatment results in disorganized actin fibers in controls (I) as well as Cav1L-morphant embryos (J). (Gâ,Hâ,Iâ,Jâ) Higher magnification of the boxed areas shown in (GâJ). |
|
|
Figure 5. Loss of Cav1L affects motor neuron morphology. (AâD) Embryos, injected unilaterally with 20 ng MO at the two-cell stage, were immunostained using the neuronal surface marker Ncam. (A) Motor neurons display a characteristic chevron-shaped pattern in controls; ntâ=âneural tube. (B,C) Motor neuron outgrowth and pathfinding is severely impaired in Cav1L morphants. (Aâ,Bâ,Câ) Higher magnification of the dashed areas shown in (AâC). (D) Percentages of motor neuron outgrowth defects of Morpholino-injected embryos (20 ng,â+â+) and embryos injected unilaterally with 10 ng MO (+) in combination with 200 pg cav1L-HA. Co-expression of cav1L-HA partially rescues motor neuron defects. Graph in (D) present data as the meanâ±âs.e.m. from at least three experiments. Number of analyzed embryos is indicated for each column. **p-valueââ¤â0.01 ***p-valueââ¤â0.001 (one-way ANOVA). |
|
|
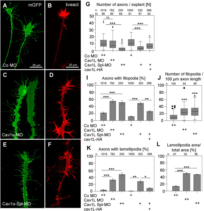
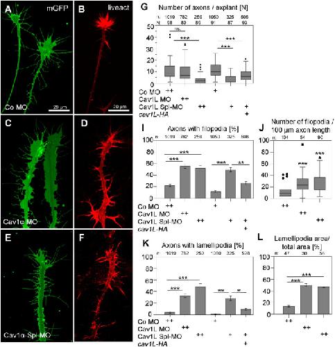
Figure 6. Cav1L knockdown affects axonal growth and morphology in vitro. (AâN) Loss-of-function of Cav1L increases filopodia as well as lamellipodia formation in cultured spinal cord neurons, isolated from embryos that were injected with either 12 ng (++) or 10 ng (+) Morpholino in both blastomeres at the two-cell stage. Actin staining is shown in (D) (Co MO), (E) (Cav1L MO) and (F) (Cav1L Spl-MO). (A,B) Control axons show typical actin-positive growth cones. (CâF) Filopodia- and lamellipodia-like actin-positive structures in Cav1L-morphant neurons. (G) Box plot showing the number of axons (n) per explant (N) (Tukey Box plot with whiskers with maximum 1.5 IQR (MannâWhitney test)). Co-expression of 10 pg Cav1L Spl-MO in combination with 200 pg cav1L-HA RNA significantly improved axonal outgrowth. (I) Percentage of axons with increased filopodia-like structures. Co-expression of 200 pg cav1L-HA RNA significantly decreased the number of axons with filopodia. (J) Number of filopodia per 100 µm axon length. (K) Percentage of axons with lamellipodia. Co-expression of 200 pg cav1L-HA significantly decreased the number of axons with lamellipodia. (L) Percentage of lamellipodia area in relation to total axon area. Data in (I,K,L) are meanâ±âs.e.m. from at least three experiments (Studentâs t-test). Number of analyzed axons (n) are indicated for each column. * p-valueââ¤â0.05; **p-valueââ¤â0.01; ***p-valueââ¤â0.001. |
|
|
Figure 7. Y14 phosphorylation of Cav1L is necessary for Rho GTPases dependent axonal outgrowth and pathfinding of motor neurons. (A,B) Co-injection of 10 pg ca Cdc42, dn RhoA or dn Rac1 with 10 ng Cav1L Spl-MO in neural tissue significantly improved swimming defect (A) and motor neuron outgrowth (B) caused by Cav1L loss-of-function. Significances of the rescue experiments were calculated in comparison to the Cav1L Spl-MO injected embryos. (C) Motor neuron outgrowth was analyzed by Ncam immunostaining, injected constructs are indicated. (D) Overexpression of 200 pg cav1L Y14A RNA in Cav1L-morphant (10 ng) embryos did not rescue swimming defects, while 200 pg of wild-type cav1L significantly improved the morphant phenotype, when injected into one blastomere of the two-cell stage. All graphs (BâD) present data from at least three experiments as the meanâ±âs.e.m. ***p-valueââ¤â0.001 (one-way ANOVA comparing the total number of swimming defects). (E) Model of Cav1L function in motor neuron outgrowth. Tyrosine phosphorylated Cav1L (blue, with red Y14 phosphorylation) affects Rho GTPases. The morphology of a wild-type (WT) and Cav1L-morphant motor neuron is shown; microtubules (green) and actin bundles (red) are shown. |
References [+] :
Allen,
Schizophrenia risk gene CAV1 is both pro-psychotic and required for atypical antipsychotic drug actions in vivo.
2011, Pubmed
Allen, Schizophrenia risk gene CAV1 is both pro-psychotic and required for atypical antipsychotic drug actions in vivo. 2011, Pubmed
Ariotti, Caveolae regulate the nanoscale organization of the plasma membrane to remotely control Ras signaling. 2014, Pubmed
Berger, PTK7 localization and protein stability is affected by canonical Wnt ligands. 2017, Pubmed , Xenbase
Blum, Neurotrophin-evoked depolarization requires the sodium channel Na(V)1.9. 2002, Pubmed
Bu, Glutamate regulates caveolin expression in rat hippocampal neurons. 2003, Pubmed
Cao, Oxidative stress activates both Src-kinases and their negative regulator Csk and induces phosphorylation of two targeting proteins for Csk: caveolin-1 and paxillin. 2004, Pubmed
Carpentier, Morphological changes of the adipose cell plasma membrane during lipolysis. 1977, Pubmed
Chiavegatto, A functional role for complex gangliosides: motor deficits in GM2/GD2 synthase knockout mice. 2000, Pubmed
Choi, Xenopus Cdc42 regulates convergent extension movements during gastrulation through Wnt/Ca2+ signaling pathway. 2002, Pubmed , Xenbase
Cohen, Role of caveolae and caveolins in health and disease. 2004, Pubmed
Drab, Loss of caveolae, vascular dysfunction, and pulmonary defects in caveolin-1 gene-disrupted mice. 2001, Pubmed
Dulhunty, The relative contributions of the folds and caveolae to the surface membrane of frog skeletal muscle fibres at different sarcomere lengths. 1975, Pubmed
Egawa, Neuron-specific caveolin-1 overexpression improves motor function and preserves memory in mice subjected to brain trauma. 2017, Pubmed
Egawa, Neuron-Targeted Caveolin-1 Promotes Ultrastructural and Functional Hippocampal Synaptic Plasticity. 2018, Pubmed
Eser Ocak, The role of caveolin-1 in tumors of the brain - functional and clinical implications. 2019, Pubmed
Fang, Caveolin-1alpha and -1beta perform nonredundant roles in early vertebrate development. 2006, Pubmed
Ferrari, FAS/FASL are dysregulated in chordoma and their loss-of-function impairs zebrafish notochord formation. 2014, Pubmed
Fra, A photo-reactive derivative of ganglioside GM1 specifically cross-links VIP21-caveolin on the cell surface. 1995, Pubmed
Galbiati, Expression of caveolin-1 and -2 in differentiating PC12 cells and dorsal root ganglion neurons: caveolin-2 is up-regulated in response to cell injury. 1998, Pubmed
Garcia, Sheath Cell Invasion and Trans-differentiation Repair Mechanical Damage Caused by Loss of Caveolae in the Zebrafish Notochord. 2017, Pubmed
Gaudreault, Increased caveolin-1 expression in Alzheimer's disease brain. 2004, Pubmed
Gioiosa, Altered emotionality, spatial memory and cholinergic function in caveolin-1 knock-out mice. 2008, Pubmed
Gomez, In vivo regulation of axon extension and pathfinding by growth-cone calcium transients. 1999, Pubmed , Xenbase
Gorodinsky, Glycolipid-anchored proteins in neuroblastoma cells form detergent-resistant complexes without caveolin. 1995, Pubmed
Grande-García, Caveolin-1 regulates cell polarization and directional migration through Src kinase and Rho GTPases. 2007, Pubmed
Guirland, Membrane lipid rafts and their role in axon guidance. 2007, Pubmed
Guirland, Lipid rafts mediate chemotropic guidance of nerve growth cones. 2004, Pubmed , Xenbase
Hall, Rho and Ras GTPases in axon growth, guidance, and branching. 2010, Pubmed
Harmey, The cellular isoform of the prion protein, PrPc, is associated with caveolae in mouse neuroblastoma (N2a) cells. 1995, Pubmed
Hayer, Biogenesis of caveolae: stepwise assembly of large caveolin and cavin complexes. 2010, Pubmed
Head, Neuron-targeted caveolin-1 protein enhances signaling and promotes arborization of primary neurons. 2011, Pubmed
Head, Loss of caveolin-1 accelerates neurodegeneration and aging. 2010, Pubmed
Heasman, Mammalian Rho GTPases: new insights into their functions from in vivo studies. 2008, Pubmed
Heck, Effect of denervation and nerve extract on ultrastructure of muscle. 1988, Pubmed
Jablonka, Defective Ca2+ channel clustering in axon terminals disturbs excitability in motoneurons in spinal muscular atrophy. 2007, Pubmed
Jennemann, Cell-specific deletion of glucosylceramide synthase in brain leads to severe neural defects after birth. 2005, Pubmed
Kamiguchi, The region-specific activities of lipid rafts during axon growth and guidance. 2006, Pubmed
Kashef, Cadherin-11 regulates protrusive activity in Xenopus cranial neural crest cells upstream of Trio and the small GTPases. 2009, Pubmed , Xenbase
Kassan, Caveolin-1 regulation of disrupted-in-schizophrenia-1 as a potential therapeutic target for schizophrenia. 2017, Pubmed
Kogo, Caveolin-1 isoforms are encoded by distinct mRNAs. Identification Of mouse caveolin-1 mRNA variants caused by alternative transcription initiation and splicing. 2000, Pubmed
Kurzchalia, VIP21, a 21-kD membrane protein is an integral component of trans-Golgi-network-derived transport vesicles. 1992, Pubmed
Lim, Caveolae Protect Notochord Cells against Catastrophic Mechanical Failure during Development. 2017, Pubmed
Lowery, Neural Explant Cultures from Xenopus laevis. 2012, Pubmed , Xenbase
Mandyam, Neuron-Targeted Caveolin-1 Improves Molecular Signaling, Plasticity, and Behavior Dependent on the Hippocampus in Adult and Aged Mice. 2017, Pubmed
Minetti, Mutations in the caveolin-3 gene cause autosomal dominant limb-girdle muscular dystrophy. 1998, Pubmed
Moriyoshi, Labeling neural cells using adenoviral gene transfer of membrane-targeted GFP. 1996, Pubmed
Nethe, Focal-adhesion targeting links caveolin-1 to a Rac1-degradation pathway. 2010, Pubmed
Niimi, Impairment of neuropsychological behaviors in ganglioside GM3-knockout mice. 2011, Pubmed
Nixon, Caveolin-1 is required for lateral line neuromast and notochord development. 2007, Pubmed
Nixon, Zebrafish as a model for caveolin-associated muscle disease; caveolin-3 is required for myofibril organization and muscle cell patterning. 2005, Pubmed
Núñez-Wehinger, Caveolin-1 in cell migration and metastasis. 2014, Pubmed
Ohmi, Gangliosides play pivotal roles in the regulation of complement systems and in the maintenance of integrity in nerve tissues. 2009, Pubmed
Ortegren, Lipids and glycosphingolipids in caveolae and surrounding plasma membrane of primary rat adipocytes. 2004, Pubmed
Pagnon-Minot, Collagen XV, a novel factor in zebrafish notochord differentiation and muscle development. 2008, Pubmed
Parton, Caveolae as plasma membrane sensors, protectors and organizers. 2013, Pubmed
Puzik, Lef1 regulates caveolin expression and caveolin dependent endocytosis, a process necessary for Wnt5a/Ror2 signaling during Xenopus gastrulation. 2019, Pubmed , Xenbase
Radel, Integrin mechanotransduction stimulates caveolin-1 phosphorylation and recruitment of Csk to mediate actin reorganization. 2005, Pubmed
Rahimov, The cell biology of disease: cellular and molecular mechanisms underlying muscular dystrophy. 2013, Pubmed
Razani, Molecular cloning and developmental expression of the caveolin gene family in the amphibian Xenopus laevis. 2002, Pubmed , Xenbase
Sawada, Neuron-targeted caveolin-1 improves neuromuscular function and extends survival in SOD1G93A mice. 2019, Pubmed
Schambony, Wnt-5A/Ror2 regulate expression of XPAPC through an alternative noncanonical signaling pathway. 2007, Pubmed , Xenbase
Scherer, Cell-type and tissue-specific expression of caveolin-2. Caveolins 1 and 2 co-localize and form a stable hetero-oligomeric complex in vivo. 1997, Pubmed
Scherer, Identification, sequence, and expression of caveolin-2 defines a caveolin gene family. 1996, Pubmed
Scherer, Caveolin isoforms differ in their N-terminal protein sequence and subcellular distribution. Identification and epitope mapping of an isoform-specific monoclonal antibody probe. 1995, Pubmed
Sebastião, Lipid rafts, synaptic transmission and plasticity: impact in age-related neurodegenerative diseases. 2013, Pubmed
Shikanai, Caveolin-1 Promotes Early Neuronal Maturation via Caveolae-Independent Trafficking of N-Cadherin and L1. 2018, Pubmed
Shyng, A glycolipid-anchored prion protein is endocytosed via clathrin-coated pits. 1994, Pubmed
Sinha, Cells respond to mechanical stress by rapid disassembly of caveolae. 2011, Pubmed
Smith, Injected Xwnt-8 RNA acts early in Xenopus embryos to promote formation of a vegetal dorsalizing center. 1991, Pubmed , Xenbase
Sohn, From embryonic development to human diseases: The functional role of caveolae/caveolin. 2016, Pubmed
Song, Expression of caveolin-3 in skeletal, cardiac, and smooth muscle cells. Caveolin-3 is a component of the sarcolemma and co-fractionates with dystrophin and dystrophin-associated glycoproteins. 1996, Pubmed
Spitzer, Electrical activity in early neuronal development. 2006, Pubmed
Stern, Caveolin regulation of neuronal intracellular signaling. 2010, Pubmed
Subramanian, Role of Na(v)1.9 in activity-dependent axon growth in motoneurons. 2012, Pubmed
Tang, Molecular cloning of caveolin-3, a novel member of the caveolin gene family expressed predominantly in muscle. 1996, Pubmed
Tang, Spontaneous calcium transients in developing cortical neurons regulate axon outgrowth. 2003, Pubmed
Tomanek, Degeneration of different types of skeletal muscle fibres. II. Immobilization. 1974, Pubmed
Tomanek, Degeneration of different types of skeletal muscle fibres. I. Denervation. 1973, Pubmed
Trushina, Neurological abnormalities in caveolin-1 knock out mice. 2006, Pubmed
Wang, Caveolin-1 Phosphorylation Is Essential for Axonal Growth of Human Neurons Derived From iPSCs. 2019, Pubmed
Way, M-caveolin, a muscle-specific caveolin-related protein. 1996, Pubmed
Wetzel, Cell-autonomous axon growth of young motoneurons is triggered by a voltage-gated sodium channel. 2013, Pubmed
YAMADA, The fine structure of the renal glomerulus of the mouse. 1955, Pubmed
Yarbrough, Localization of cardiac sodium channels in caveolin-rich membrane domains: regulation of sodium current amplitude. 2002, Pubmed
Yu, The role of glycosphingolipid metabolism in the developing brain. 2009, Pubmed
