XB-ART-57384
Cell Rep
2019 Dec 10;2911:3605-3619.e10. doi: 10.1016/j.celrep.2019.11.025.
Show Gene links
Show Anatomy links
On-Site Ribosome Remodeling by Locally Synthesized Ribosomal Proteins in Axons.
Shigeoka T, Koppers M, Wong HH, Lin JQ, Cagnetta R, Dwivedy A, de Freitas Nascimento J, van Tartwijk FW, Ströhl F, Cioni JM, Schaeffer J, Carrington M, Kaminski CF, Jung H, Harris WA, Holt CE.
???displayArticle.abstract???
Ribosome assembly occurs mainly in the nucleolus, yet recent studies have revealed robust enrichment and translation of mRNAs encoding many ribosomal proteins (RPs) in axons, far away from neuronal cell bodies. Here, we report a physical and functional interaction between locally synthesized RPs and ribosomes in the axon. We show that axonal RP translation is regulated through a sequence motif, CUIC, that forms an RNA-loop structure in the region immediately upstream of the initiation codon. Using imaging and subcellular proteomics techniques, we show that RPs synthesized in axons join axonal ribosomes in a nucleolus-independent fashion. Inhibition of axonal CUIC-regulated RP translation decreases local translation activity and reduces axon branching in the developing brain, revealing the physiological relevance of axonal RP synthesis in vivo. These results suggest that axonal translation supplies cytoplasmic RPs to maintain/modify local ribosomal function far from the nucleolus in neurons.
???displayArticle.pubmedLink??? 31825839
???displayArticle.pmcLink??? PMC6915326
???displayArticle.link??? Cell Rep
???displayArticle.grants??? [+]
Wellcome Trust , MR/K015850/1 Medical Research Council , MR/K02292X/1 Medical Research Council , 322817 European Research Council, 203249/Z/16/Z Wellcome Trust
Species referenced: Xenopus laevis
Genes referenced: cyp26a1 eif3a mtor ntn1 rpl34 rpl5 rps3a rps4x tia1 tial1
GO keywords: nucleolus
???attribute.lit??? ???displayArticles.show???
|
|
|
|
|
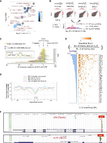
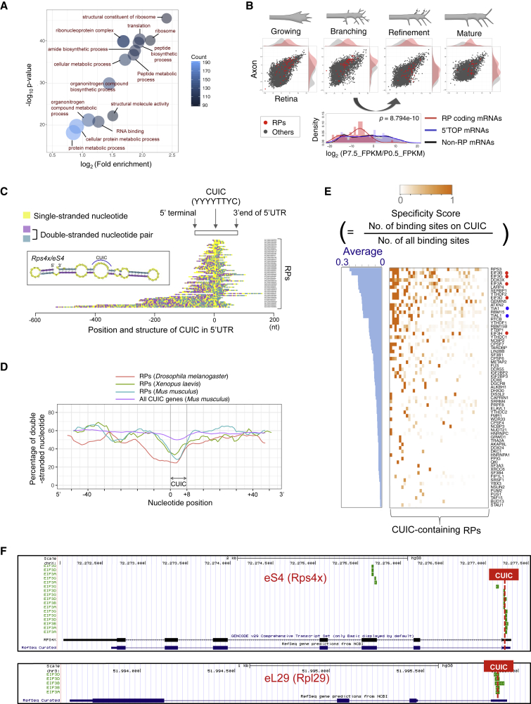
Figure 1. RP-Coding mRNAs Harbor a Common Loop Structure-Forming Sequence Motif in the 5ⲠUTR(A) Enrichment of GO terms in the Xenopus laevis RGC axon transcriptome.(B) Relative abundance (FPKM) of translated mRNAs coding for RPs (red) and other proteins (gray) in the mouse RGC axon (y axis) and retina (x axis), obtained by the Axon-TRAP system in vivo. The histogram (lower) shows the distribution of the ratio of abundance of 2 consecutive stages (refinement [P7.5]/branching [P0.5]). p value: Kolmogorov-Smirnov test between RP coding mRNAs and non-RP mRNAs.(C) Relative position of the CUIC and RNA-secondary structure of 5ⲠUTRs of mouse RP-coding mRNAs. Each bar represents 5ⲠUTR sequences and is colored by the predicted secondary structure. The position of CUIC is aligned at center (0 nt) and the x axis indicates the distance from the CUIC motif.(D) Average fraction of double-stranded nucleotides around the CUIC motif in 5ⲠUTRs of all CUIC-containing mouse genes and RPs (moving average, 7-nt window).(E) The ranking of RBPs that specifically bind to the CUIC motif of RP-coding mRNAs. The heatmap color indicates the specificity score calculated by the formula in the upper panel. The histogram (left) shows the average of the specificity score of each RBP for all CUIC-containing RP mRNAs. Red dots mark eIF3 components, and blue dots mark TIA1 and TIAL1.(F) UCSC Genome browser view of CLIP clusters of eIF3 components on 2 RP-coding mRNAs. |
|
|
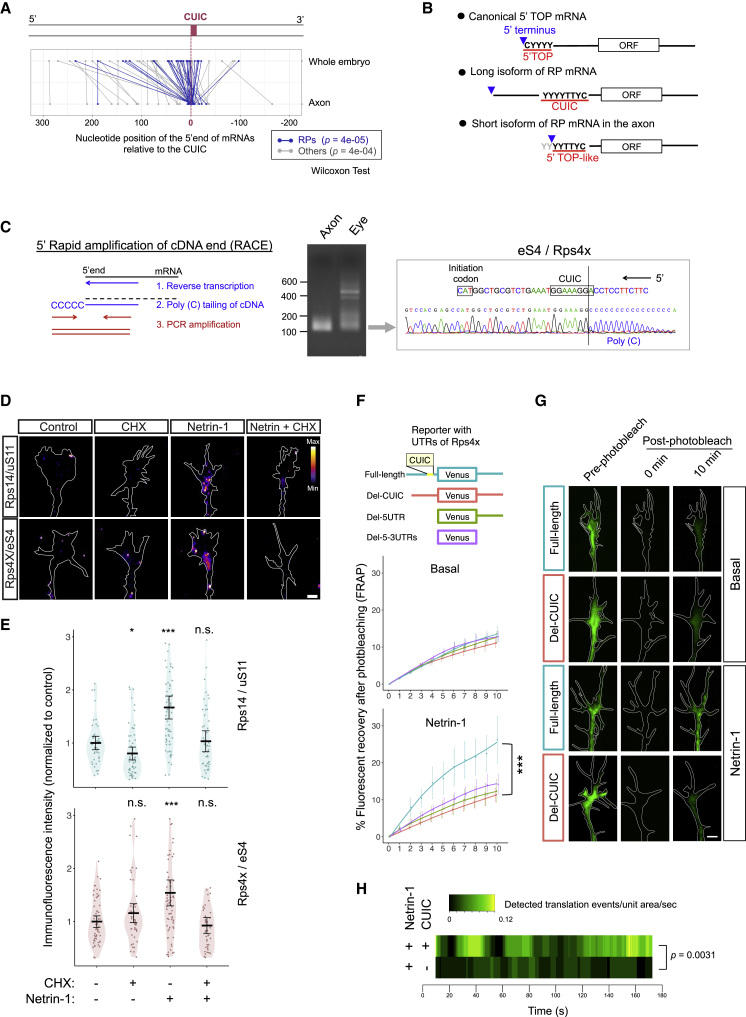
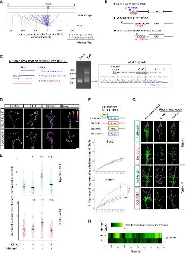
Figure 2. CUIC Motif Is Involved with Alternative 5â² End and Netrin-1-Stimulated Translation of Axonal RP mRNAs(A) Plot showing the difference of the position of 5â² terminal of CUIC-containing mRNAs between the axon and the whole embryo. The x axis indicates the relative position of 5â² terminal compared to CUIC.(B) Diagram showing 2 isoforms of the CUIC-containing mRNA with alternative 5â² ends and the 5â² TOP mRNA.(C) Diagram (left), gel image (middle), and Sanger sequencing result (right) of 5â² RACE products of Rps4x/eS4 mRNAs in axon and eye samples.(D and E) Representative images (D) and quantification of quantitative immunofluorescence (QIF) (E) for Rps14/uS11 (n = 42, control; 59, CHX; 66, Netrin-1; 64, Netrin-1 + CHX) and Rps4x/eS4 (n = 59, control; 50, CHX; 70, Netrin-1; 44, Netrin-1 + CHX) in RGC growth cones with or without Netrin-1 (5 min)/cycloheximide (CHX) treatment (bars, average with 95% confidence interval [CI], Mann-Whitney U test compared to the control, âââp ⤠0.001, âp ⤠0.05). Scale bar, 5 μm.(F and G) Plots (F) and representative images (G) of relative fluorescence recovery of Venus reporter constructs after photobleaching (error bar, SEM) in RGC growth cones. âââp < 0.0001; 2-way ANOVA comparing full-length UTRs (n = 8) with Del-motif (n = 12). Scale bar, 2 μm.(H) Moving average (20 s window) of the count of detected translation events per unit area per second with the Netrin-1 stimulation in single-molecule translation imaging. p value: Mann-Whitney U test between full-length UTRs (n = 11) and Del-motif (n = 12) using the total count in each growth cone. |
|
|
Figure 3. Structural Positions of RPs Encoded by Axonally Localized mRNAs Are Surface Biased(A) Formula of interface-index (upper) and a partial structure of the ribosome, generated with PyMOL, showing the relation between RP position and interface-indices.(B) Human 80S ribosome structure, generated with PyMOL, showing the position of all RPs that are classified based on the interface-index.(C) Ranking of abundance (average FPKM) of RPs coding mRNAs (n = 2) and interface-index scores of RPs (more blue = higher, more red = lower). |
|
|
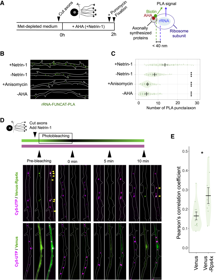
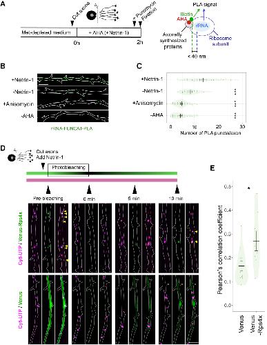
Figure 4. Axonally Synthesized RPs Co-localize with Ribosome-Containing Granules(A) Experimental workflow and a diagram describing the positional relation of each protein/probe in the rRNA-FUNCAT-PLA experiments.(B and C) Representative images (B) and plots for the number of PLA puncta in each condition (C) detected in the axon (bars, average with 95% CI, Mann-Whitney U test, âââp ⤠0.001). Scale bar, 5 μm.(D) Experimental workflow of the Venus + Cy5-UTP FRAP experiments (upper). Live imaging of Cy5-UTP (magenta) and UTR-Rps4x-Venus fusion or UTR-Venus (green) reporter before and 0, 5, and 10 min after photobleaching of the Venus (green) fluorescence. The yellow arrowheads indicate the sites of co-localization, and the white lines indicate the outlines of axons. Scale bar, 2 μm.(E) Plot showing Pearsonâs correlation coefficient of pixel intensities between Cy5-UTP signals and recovered Venus signals (Venus-Rps4x [n = 8] or Venus-only [n = 12]). Bars, average with SEM, Mann-Whitney U test, âp ⤠0.05. |
|
|
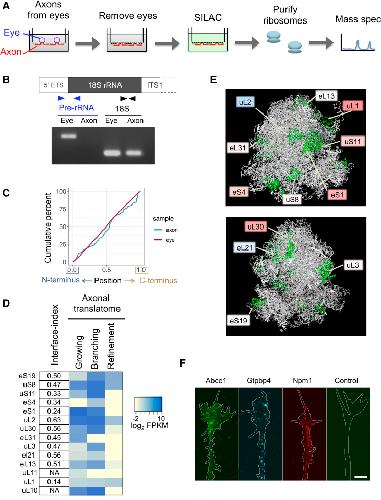
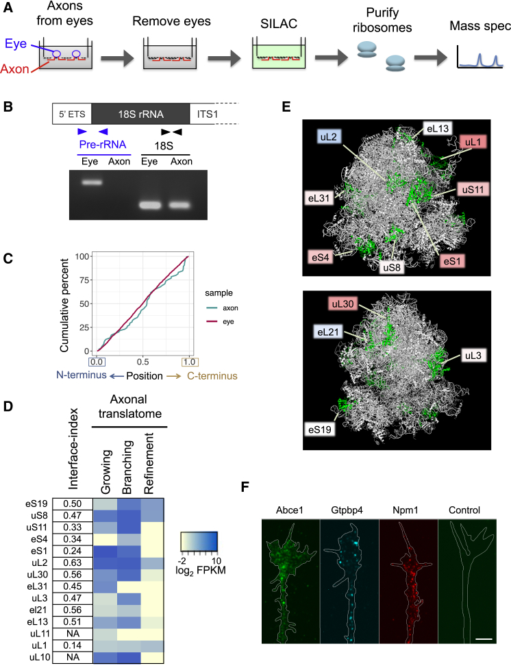
Figure 5. Axonally Synthesized RPs Physically Interact with the Ribosome in a Nucleolus-Independent Manner(A) Experimental strategy of axon purification, SILAC labeling, and axonal ribosome purification.(B) Diagram and gel image of RT-PCR detection of mature 18S rRNA and pre-rRNA.(C) Cumulative percentage of the relative position of labeled peptides detected in axonal (cyan) and eye (red) ribosome samples.(D) List of RPs whose labeled peptides were detected in the axonal ribosomes. The heatmap shows the translation levels of RPs in 3 different developmental stages of in vivo mouse RGC axons.(E) Human 80S ribosome structure with indication of the RPs whose labeled peptides were detected in the axonal ribosomes. The colors of the squares represent the interface-index of each labeled RP (see Figure 3).(F) Immunostaining of ribosomal assembly factors and a secondary antibody-only control in cultured Xenopus laevis RGC axons. Scale bar, 5 μm. |
|
|
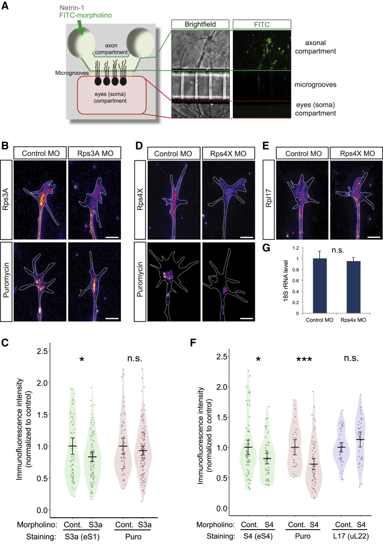
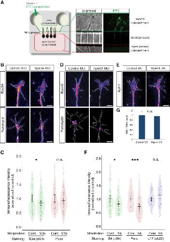
Figure 6. Locally Synthesized Rps4x/eS4 Is Required to Maintain Ribosome Function in Axons(A) Diagram (left) and image of RGC axons after FITC-morpholino introduction in a microfluidic chamber.(BâF) Images (B, D, and E) and QIF plots (bars, average, 95% CI, and distribution of normalized levels) (C and F) of Rps3a/eS1, Rps4x/eS4, Rpl17/uL22, and puromycin immunostaining in axons treated with control morpholinos (Cont.) or with morpholinos against rps3a (eS1) (B and C) or against rps4x (eS4) (DâF), with Welch t test (âp = 0.030, C; 0.015, F; âââp = 0.0004; n.s., not significant).(G) qRT-PCR quantification, normalized to control MO, of 18S rRNA in axonal samples treated with control or rps4x (eS4) morpholinos (n.s., not significant in Mann-Whitney U test). |
|
|
Figure 7. Axonal Translation of Rps4x/eS4 Is Crucial for Axon Branching In Vivo(A) Experimental workflow (upper) for eye electroporation and live image acquisition of axon branches/arbors. Dual promoter constructs (lower) used for rescue conditions.(B) Lateral view of a single in vivo RGC axon in the tectum with color-coded images of axon shaft (white), primary (red), secondary (blue), and tertiary (yellow) branches.(C and D) Average, 95% CI, and distribution of total branch length per axon (C) and axon complexity index (ACI; see Figure S7B for formula) (D) in the embryos electroporated with the morpholino/rescue constructs (1-way ANOVA with 2-stage step-up method of Benjamini, Krieger, and Yekutiei multiple comparisons test); n = 21 (Cont. MO), 47 (MO), 21 (MO + WT), 25 (MO + del-5â² UTR), and 37 (MO + del-CUIC).(EâG) Experimental workflow for each knockdown (KD) experiment (left) and quantification (right) of in vivo axon branching in control MOâ and rps4x MO+ axons after eye electroporation (whole-cell KD) (n = 12, Cont.; 20, Rps4x) (E) and tectum electroporation at stages 41â43 (axonal KD) (middle, n = 14, Cont.; 19, Rps4x) (F), and at stages 35â38 (tectum KD) (lower, n = 10, Cont.; 15, Rps4x) (G). Images (middle panel) show a merged overlay of 3 time points (0, 5, and 10 min in blue, red, and green, respectively). Line graphs (right) show the number of added/removed branches/filopodia (paired and unpaired t test, ââp < 0.01, âââp < 0.001; n.s., not significant). |
References [+] :
Aakalu,
Dynamic visualization of local protein synthesis in hippocampal neurons.
2001, Pubmed
Aakalu, Dynamic visualization of local protein synthesis in hippocampal neurons. 2001, Pubmed
Andreassi, An NGF-responsive element targets myo-inositol monophosphatase-1 mRNA to sympathetic neuron axons. 2010, Pubmed
Bernabò, In Vivo Translatome Profiling in Spinal Muscular Atrophy Reveals a Role for SMN Protein in Ribosome Biology. 2017, Pubmed
Briese, Whole transcriptome profiling reveals the RNA content of motor axons. 2016, Pubmed
Cagnetta, Noncanonical Modulation of the eIF2 Pathway Controls an Increase in Local Translation during Neural Wiring. 2019, Pubmed , Xenbase
Cagnetta, Rapid Cue-Specific Remodeling of the Nascent Axonal Proteome. 2018, Pubmed , Xenbase
Cajigas, The local transcriptome in the synaptic neuropil revealed by deep sequencing and high-resolution imaging. 2012, Pubmed
Campbell, Chemotropic responses of retinal growth cones mediated by rapid local protein synthesis and degradation. 2001, Pubmed , Xenbase
Chu, Translation elongation can control translation initiation on eukaryotic mRNAs. 2014, Pubmed
Chuang, Unbiased Proteomic Study of the Axons of Cultured Rat Cortical Neurons. 2018, Pubmed
Cioni, Late Endosomes Act as mRNA Translation Platforms and Sustain Mitochondria in Axons. 2019, Pubmed , Xenbase
Cox, MaxQuant enables high peptide identification rates, individualized p.p.b.-range mass accuracies and proteome-wide protein quantification. 2008, Pubmed
Damgaard, Translational coregulation of 5'TOP mRNAs by TIA-1 and TIAR. 2011, Pubmed
Das, In vivo time-lapse imaging of cell divisions during neurogenesis in the developing zebrafish retina. 2003, Pubmed
Deglincerti, Insights into the roles of local translation from the axonal transcriptome. 2012, Pubmed
Dent, Netrin-1 and semaphorin 3A promote or inhibit cortical axon branching, respectively, by reorganization of the cytoskeleton. 2004, Pubmed
Dice, Turnover and exchange of ribosomal proteins from rat liver. 1972, Pubmed
Dieterich, Labeling, detection and identification of newly synthesized proteomes with bioorthogonal non-canonical amino-acid tagging. 2007, Pubmed
Ding, Genome-wide analysis of dorsal and ventral transcriptomes of the Xenopus laevis gastrula. 2017, Pubmed , Xenbase
Drinjakovic, E3 ligase Nedd4 promotes axon branching by downregulating PTEN. 2010, Pubmed , Xenbase
Falk, Electroporation of cDNA/Morpholinos to targeted areas of embryonic CNS in Xenopus. 2007, Pubmed , Xenbase
Fromont-Racine, Ribosome assembly in eukaryotes. 2003, Pubmed
Genuth, Heterogeneity and specialized functions of translation machinery: from genes to organisms. 2018, Pubmed
Gioio, Nerve terminals of squid photoreceptor neurons contain a heterogeneous population of mRNAs and translate a transfected reporter mRNA. 2004, Pubmed
Gumy, Transcriptome analysis of embryonic and adult sensory axons reveals changes in mRNA repertoire localization. 2011, Pubmed
Heinz, Simple combinations of lineage-determining transcription factors prime cis-regulatory elements required for macrophage and B cell identities. 2010, Pubmed
Holt, The central dogma decentralized: new perspectives on RNA function and local translation in neurons. 2013, Pubmed
Hörnberg, RNA-binding protein Hermes/RBPMS inversely affects synapse density and axon arbor formation in retinal ganglion cells in vivo. 2013, Pubmed , Xenbase
Hsieh, The translational landscape of mTOR signalling steers cancer initiation and metastasis. 2012, Pubmed
Ifrim, Single-Molecule Imaging of PSD-95 mRNA Translation in Dendrites and Its Dysregulation in a Mouse Model of Fragile X Syndrome. 2015, Pubmed
Jefferies, Rapamycin suppresses 5'TOP mRNA translation through inhibition of p70s6k. 1997, Pubmed
Jung, Axonal mRNA localization and local protein synthesis in nervous system assembly, maintenance and repair. 2012, Pubmed
Kalous, RNA-binding protein Vg1RBP regulates terminal arbor formation but not long-range axon navigation in the developing visual system. 2014, Pubmed , Xenbase
Kondrashov, Ribosome-mediated specificity in Hox mRNA translation and vertebrate tissue patterning. 2011, Pubmed
Kressler, Driving ribosome assembly. 2010, Pubmed
Lastick, Exchange and stability of HeLa ribosomal proteins in vivo. 1976, Pubmed
Levy, Oligopyrimidine tract at the 5' end of mammalian ribosomal protein mRNAs is required for their translational control. 1991, Pubmed
Longair, Simple Neurite Tracer: open source software for reconstruction, visualization and analysis of neuronal processes. 2011, Pubmed
Manitt, Netrin participates in the development of retinotectal synaptic connectivity by modulating axon arborization and synapse formation in the developing brain. 2009, Pubmed , Xenbase
Marshak, Cell-autonomous TrkB signaling in presynaptic retinal ganglion cells mediates axon arbor growth and synapse maturation during the establishment of retinotectal synaptic connectivity. 2007, Pubmed , Xenbase
Mathis, Mechanisms of In Vivo Ribosome Maintenance Change in Response to Nutrient Signals. 2017, Pubmed
Meyer, 5' UTR m(6)A Promotes Cap-Independent Translation. 2015, Pubmed
Meyuhas, Synthesis of the translational apparatus is regulated at the translational level. 2000, Pubmed
Moccia, An unbiased cDNA library prepared from isolated Aplysia sensory neuron processes is enriched for cytoskeletal and translational mRNAs. 2003, Pubmed
Natchiar, Visualization of chemical modifications in the human 80S ribosome structure. 2017, Pubmed
NATHANS, PUROMYCIN INHIBITION OF PROTEIN SYNTHESIS: INCORPORATION OF PUROMYCIN INTO PEPTIDE CHAINS. 1964, Pubmed
Nijssen, Axon-Seq Decodes the Motor Axon Transcriptome and Its Modulation in Response to ALS. 2018, Pubmed
Panse, Maturation of eukaryotic ribosomes: acquisition of functionality. 2010, Pubmed
Patil, m(6)A RNA methylation promotes XIST-mediated transcriptional repression. 2016, Pubmed
Peña, Eukaryotic ribosome assembly, transport and quality control. 2017, Pubmed
Poggi, Influences on neural lineage and mode of division in the zebrafish retina in vivo. 2005, Pubmed
Poulopoulos, Subcellular transcriptomes and proteomes of developing axon projections in the cerebral cortex. 2019, Pubmed
Pulk, Ribosome reactivation by replacement of damaged proteins. 2010, Pubmed
Rage, Genome-wide identification of mRNAs associated with the protein SMN whose depletion decreases their axonal localization. 2013, Pubmed
Rishal, Axon-soma communication in neuronal injury. 2014, Pubmed
Saal, Subcellular transcriptome alterations in a cell culture model of spinal muscular atrophy point to widespread defects in axonal growth and presynaptic differentiation. 2014, Pubmed
Samir, Identification of Changing Ribosome Protein Compositions using Mass Spectrometry. 2018, Pubmed
Schindelin, Fiji: an open-source platform for biological-image analysis. 2012, Pubmed
Shi, Heterogeneous Ribosomes Preferentially Translate Distinct Subpools of mRNAs Genome-wide. 2017, Pubmed
Shigeoka, Dynamic Axonal Translation in Developing and Mature Visual Circuits. 2016, Pubmed
Slavov, Differential Stoichiometry among Core Ribosomal Proteins. 2015, Pubmed
Starck, A general approach to detect protein expression in vivo using fluorescent puromycin conjugates. 2004, Pubmed
Ströhl, Single Molecule Translation Imaging Visualizes the Dynamics of Local β-Actin Synthesis in Retinal Axons. 2017, Pubmed , Xenbase
Sykes, A complex assembly landscape for the 30S ribosomal subunit. 2009, Pubmed
Tang, mRNA-Seq whole-transcriptome analysis of a single cell. 2009, Pubmed
Tatavarty, Single-molecule imaging of translational output from individual RNA granules in neurons. 2012, Pubmed
Taylor, A microfluidic culture platform for CNS axonal injury, regeneration and transport. 2005, Pubmed
Taylor, Axonal mRNA in uninjured and regenerating cortical mammalian axons. 2009, Pubmed
tom Dieck, Direct visualization of newly synthesized target proteins in situ. 2015, Pubmed
Warner, How common are extraribosomal functions of ribosomal proteins? 2009, Pubmed
Willis, The evolving roles of axonally synthesized proteins in regeneration. 2006, Pubmed
Wolter, rapidSTORM: accurate, fast open-source software for localization microscopy. 2012, Pubmed
Wong, Targeted Electroporation in the CNS in Xenopus Embryos. 2018, Pubmed , Xenbase
Wong, RNA Docking and Local Translation Regulate Site-Specific Axon Remodeling In Vivo. 2017, Pubmed , Xenbase
Xue, RNA regulons in Hox 5' UTRs confer ribosome specificity to gene regulation. 2015, Pubmed
Yoon, Local translation of extranuclear lamin B promotes axon maintenance. 2012, Pubmed , Xenbase
Zheng, A functional role for intra-axonal protein synthesis during axonal regeneration from adult sensory neurons. 2001, Pubmed
Zhu, POSTAR2: deciphering the post-transcriptional regulatory logics. 2019, Pubmed
Zivraj, Subcellular profiling reveals distinct and developmentally regulated repertoire of growth cone mRNAs. 2010, Pubmed , Xenbase
