|
FIGURE 1. Predicted model of HC067047 interaction with TRPV4. (a) Location of HC067047 is shown on the tertiary structure of the Xenopus tropicalis TRPV4. The image corresponds the last conformation of HC067047 on the binding pocket after 500‐ns MD; right, a zoom‐in view of the HC067047 binding pocket. Residues important for interaction with HC067047 are coloured in grey. Hydrophobic interactions, H bonds and ionic interactions are shown as dashed lines in purple, green and fuchsia, respectively. (b) Interactions between HC067047 and residues D542, M583 and Y587 of a single subunit in the xTRPV4‐WT. (c) Sequence alignment of S2 to S5 from X. tropicalis and human TRPV4. Key residues within the HC067047 binding site marked in red. *Identical residues; conserved substitutions (same amino acid group); semi‐conserved substitution (similar shapes). (d) Interaction fraction plots depicting protein–HC067047 contacts during the course of 500‐ns MD simulation. Hydrophobic interactions, H bonds, ionic interactions and water bridges are shown in purple, green, fuchsia and blue, respectively. The stacked bar charts are normalized over the course of the trajectory, for example, a value of 0.7 suggests that 70% of the simulation time the specific interaction is maintained. Values over 1.0 are possible as protein residues may make multiple contacts of same subtype with the ligand |
|
FIGURE 2. Predicted model of HC067047 interaction with mutant xTRPV4 systems. (a–c) Images corresponding to the last conformation of HC067047 on the binding pocket after 500‐ns MD in the xTRPV4‐D542A (a), xTRPV4‐Y587A (b) and xTRPV4‐Y587H (c) systems. (d–f) Interaction fraction plots depicting protein–HC067047 contacts during the course of 500‐ns MD simulation in the xTRPV4‐D542A (d), xTRPV4‐Y587A (e) and xTRPV4‐Y587H systems (f). Hydrophobic interactions, H bonds, ionic interactions and water bridges are shown in purple, green, fuchsia and blue, respectively. The stacked bar charts are normalized over the course of the trajectory: for example, a value of 0.7 suggests that 70% of the simulation time the specific interaction is maintained. Values over 1.0 are possible as some protein residue may make multiple contacts of same subtype with the ligand |
|
FIGURE 3. hTRPV4‐D546A mutation affects HC067047 inhibition. (a, b) Changes in intracellular [Ca2+] (indicated by normalized fura‐2 ratios) in HeLa cells transfected with hTRPV4‐WT (a) or hTRPV4‐D546A (b) cDNAs, after perfusion with 1‐nM GSK1016790A and addition of HC067047 (or vehicle) at the indicated concentrations at time t = 0. Traces are means ± SEM of 50 (DMSO), 71 (1 nM), 91 (10 nM), 95 (100 nM), 98 (500 nM), 94 (1 μM) and 63 (10 μM) cells expressing TRPV4‐WT and 59 (DMSO), 66 (1 nM), 93 (10 nM), 96 (100 nM), 44 (500 nM), 82 (1 μM) and 47 (10 μM) cells expressing TRPV4‐D546A. (c) Percentage inhibition of GSK1016790A‐induced increases in intracellular Ca2+ at different HC067047 concentrations. Mean ± SEM of 5 (DMSO), 6 (1 nM), 7 (10 nM), 7 (100 nM), 5 (500 nM), 7 (1 μM) and 5 (10 μM) independent experiments with TRPV4 and 6 (DMSO), 6 (1 nM), 6 (10 nM), 5 (100 nM), 5 (500 nM), 6 (1 μM) and 5 (10 μM) independent experiments with TRPV4‐D546A. (d, e) Changes in intracellular [Ca2+] in HeLa cells transfected with hTRPV4‐WT (d) or hTRPV4‐D546A (e) cDNAs, after perfusion with a 30% hypotonic solution in the presence (WT, n = 60; D546A, n = 75) or absence (WT, n = 69; D546A, n = 78) of 10‐nM HC067047 |
|
FIGURE 4. Effect of hTRPV4‐Y591 mutations on HC067047 inhibition. (a) Changes in intracellular [Ca2+] in HeLa cells transfected with hTRPV4‐WT (n = 30), hTRPV4‐Y591A (n = 31), or hTRPV4‐Y591H (n = 34) cDNAs after perfusion with 1‐nM GSK1016790A. (b, c) Changes in intracellular [Ca2+] in HeLa cells transfected with hTRPV4‐Y591H (b) or hTRPV4‐Y591A (c) cDNAs after perfusion with a 30% hypotonic solution in the presence (Y591H, n = 96; Y591A, n = 92) or absence (Y591H, n = 75; Y591A, n = 69) of 10‐nM HC067047. (d) Mean and individual dot plots of the AUC in HeLa cells transfected with the indicated cDNAs and exposed to 30% hypotonic solutions in the presence or absence of 10‐nM HC067047. N = 6 for all conditions except DMSO TRPV4‐WT (n = 7) and DMSO TRPV4‐D546A (n = 5) |
|
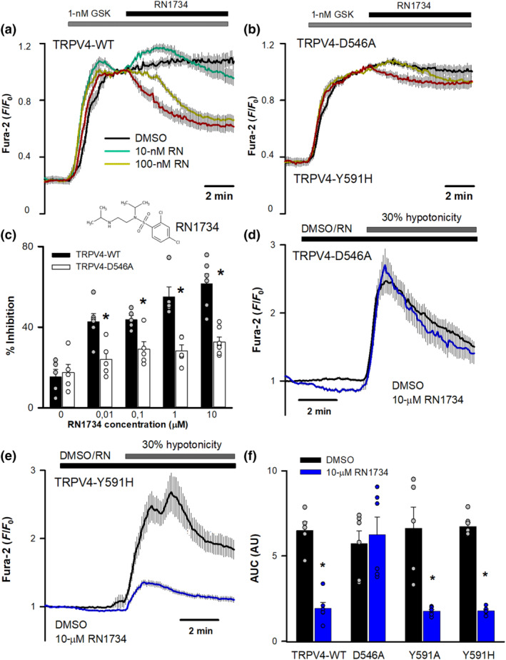
FIGURE 5. HC067047 binding pocket is partially shared by the inhibitor RN1734. (a, b) Changes in intracellular [Ca2+] in HeLa cells transfected with hTRPV4‐WT (a) or hTRPV4‐D546A (b) cDNAs, after perfusion with 1‐nM GSK1016790A and addition of RN1734 (or vehicle) at the indicated concentrations at time t = 0. Traces are means ± SEM of 47 (DMSO), 81 (10 nM), 78 (100 nM), 82 (1 μM) and 93 (10 μM) cells expressing TRPV4‐WT and 72 (DMSO), 75 (10 nM), 80 (100 nM), 78 (1 μM) and 60 (10 μM) cells expressing TRPV4‐D546A. (c) Percentage inhibition of GSK1016790A‐induced increases in intracellular Ca2+ at different RN1734 concentrations. N = 5 for all conditions except 10‐nM and 10‐μM HC067047 TRPV4‐WT (n = 6) and 10‐μM HC067047 TRPV4‐D546A (n = 7). (d, e) Changes in intracellular [Ca2+] (means ± SEM) in HeLa cells transfected with hTRPV4‐D546A (d) or hTRPV4‐Y591H (e) cDNAs, after perfusion with a 30% hypotonic solution in the presence (D546A, n = 83; Y591H, n = 88) or absence (D546A, n = 78; Y591H, n = 75) of 10‐μM RN1734. (f) AUC in HeLa cells transfected with the indicated cDNAs and exposed to 30% hypotonic solutions in the presence or absence of 10‐μM RN1734. N number of experiments from left to right: 5, 6, 5, 7, 6, 6, 6 and 6 |
|
FIGURE 6. Mutations in hTRPV4 residues D546 and Y591 do not affect channel inhibition by ruthenium red. (a, b) Changes in intracellular [Ca2+] in HeLa cells transfected with hTRPV4‐WT (a) or hTRPV4‐D546A (b) cDNAs, after perfusion with 1‐nM GSK1016790A and addition of ruthenium red (or vehicle) at the indicated concentrations at time t = 0. Traces are means ± SEM of 48 (DMSO), 75 (10 nM), 67 (100 nM), 95 (1 μM) and 70 (10 μM) cells expressing TRPV4‐WT and 72 (DMSO), 53 (10 nM), 63 (100 nM), 73 (1 μM) and 80 (10 μM) cells expressing TRPV4‐D546A. (c–f) Changes in intracellular [Ca2+] in HeLa cells transfected with hTRPV4‐WT (c), D546A (d), Y591A (e), or Y591H (f) cDNAs, after perfusion with a 30% hypotonic solution in the presence or absence of 1‐μM ruthenium red (RR). N values for DMSO in WT, D546A, Y591A and Y591H are 23, 31, 27 and 35, respectively. N values for RR in WT, D546A, Y591A and Y591H are 30, 33, 31 and 34, respectively. Statistical analysis of the effect of RR on wild‐type versus mutant TRPV4 channels activated by GSK1916790A or hypotonicity reported a P > 0.05 for all conditions tested in panels (a)–(f), except for the comparison of the values obtained with 100‐nM RR in the presence of GSK (panels a and b) which was 0.04 |
|
FIGURE 7. Effect of selected hits from the structure‐based screening on hTRPV4 channel activity. (a) Percentage of inhibition of hTRPV4‐WT transfected in HeLa cells and activated by 1‐nM GSK1016790A in the presence of different compounds and known channel inhibitors at 1 μM (n ≥ 26 for each compound). (b) Chemical structures of three hits selected for further analysis. (c–e) Changes in intracellular [Ca2+] in HeLa cells transfected with hTRPV4‐WT cDNA after perfusion with 1‐nM GSK1016790A and addition of 151066 (c), 212069 (d) and 600684 (e) at the indicated concentrations at time t = 0. Traces are means ± SEM of 52, 46, 57, 57 and 67 cells for compound 151066; 47, 39, 51, 46 and 67 cells for compound 212069; and 67, 39, 48, 57 and 50 cells for compound 600684. (f) Percentage inhibition of GSK1016790A‐induced increases in intracellular Ca2+ at different concentrations of 151066 (N = 5, 5, 6, 6 and 6), 212069 (N = 5, 5, 6, 6 and 7) and 600684 (N = 5 for all concentrations) |
|
FIGURE 8. Interaction of new compounds with residues of the binding pocket. (a) Image corresponding to the last conformation of HC067047 (orange), 151066 (fuchsia), 212069 (blue) and 600684 (green) on the binding pocket of TRPV4 after 500‐ns MD. (b) Close up image of 151066 interactions. (c) Close up image of 212069 interactions. (d) Close up image of 600684 interactions. Hydrophobic interactions, H bonds and ionic interactions are shown in dashed lines in purple, fuchsia and green, respectively |
|
FIGURE 9. Effect of D546A, Y591H and M587A mutations on the inhibitory activity of the new inhibitors. (a) Changes in intracellular [Ca2+] in HeLa cells transfected with hTRPV4‐D546A (DMSO, n = 30; 151066, n = 39; 212069, n = 48; 600684, n = 54) after perfusion with 1‐nM GSK1016790A and addition of different inhibitors (or vehicle) at 1 μM. (b) Changes in intracellular [Ca2+] in HeLa cells transfected with hTRPV4‐Y591H after perfusion with a 30% hypotonic solution in the presence or absence of different inhibitors (DMSO, n = 40; 151066, n = 49; 212069, n = 52; 600684, n = 55) at 1 μM. (c) Changes in intracellular [Ca2+] in HeLa cells transfected with hTRPV4‐M587A (DMSO, n = 63; 151066, n = 90; 212069, n = 84; 600684, n = 104) after perfusion with 1‐nM GSK1016790A and addition of different inhibitors. (d) Percentage inhibition of GSK1016790A‐induced increases in intracellular Ca2+ concentrations generated by TRPV4‐WT (151066, n = 6; 212069, n = 6; 600684, n = 5), TRPV4‐D546A (n = 6 for all compounds) and TRPV4‐M587A (151066, n = 8; 212069, n = 7; 600684, n = 7) channels using different compounds. (e) Mean and individual dot plots of the AUC in HeLa cells transfected with the indicated cDNAs and exposed to 30% hypotonic solutions in the absence (black) or the presence of 1 μM of 151066 (pink), 212069 (blue) or 600684 (green). N = 5 for all conditions except for both control conditions (n = 6) |
|
FIGURE 10. Interaction of new compounds with TRPV1. (a) Changes in intracellular [Ca2+] in HeLa cells transfected with hTRPV1 (DMSO, n = 40; 151066, n = 40; 212069, n = 43; 600684, n = 36 cells) after perfusion with 5‐μM capsaicin and addition of DMSO, or the indicated compounds at 1 μM. (b) Percentage inhibition of capsaicin‐induced increases in intracellular Ca2+ concentrations generated by TRPV1 (n = 5 for all conditions). (c) Image corresponding to the binding of capsaicin (yellow), 212069 (blue) and 600684 (green) on the binding capsaicin pocket of TRPV1. (d) Image similar to (c) with the addition of HC067047 (orange) and 151066 (fuchsia) |
|
FIGURE 11. Inhibition of TRPV4 with 151066 reduces Zika virus infectivity. (a) Changes in cytosolic [Ca2+] measured in Huh7 cells after perfusion with 10‐nM GSK1016790A and addition of 1‐μM 151066 or HC067047. (b) Zika virus infection and cell viability in Huh7 cells treated with increasing concentrations of 151066. The data are presented as mean ± SEM of three independent experiments at each 151066 concentrations |