Click here to close Hello! We notice that you are using Internet Explorer, which is not supported by Xenbase and may cause the site to display incorrectly. We suggest using a current version of Chrome, FireFox, or Safari.
XB-ART-57368
Nat Commun 2020 Aug 28;111:4328. doi: 10.1038/s41467-020-18167-4.
Show Gene links Show Anatomy links

Disruption of Cav1.2-mediated signaling is a pathway for ketamine-induced pathology.

Chen H, Vandorpe DH, Xie X, Alper SL, Zeidel ML, Yu W.


???displayArticle.abstract???
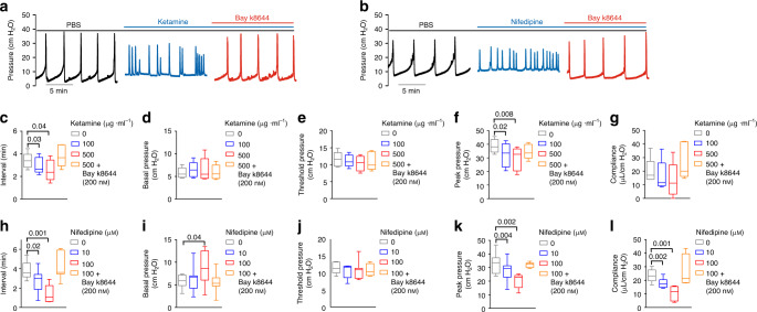
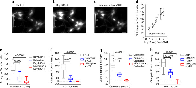
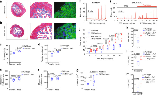
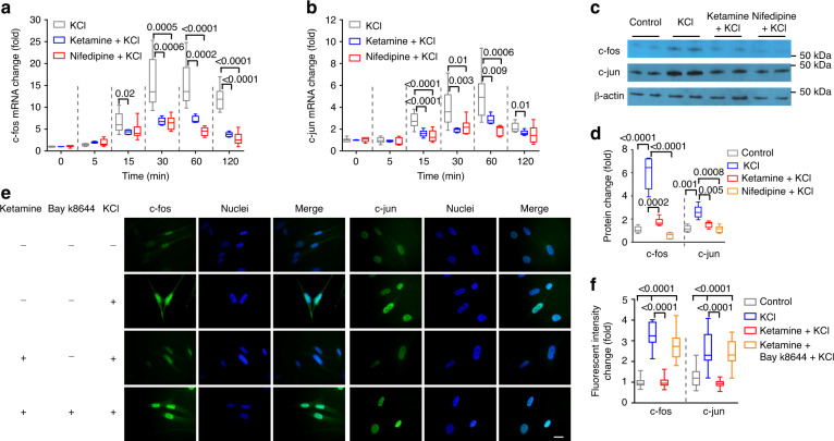
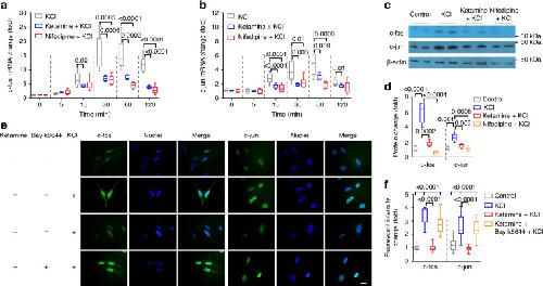
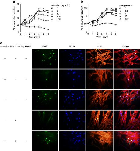
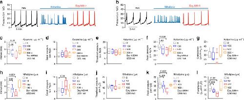
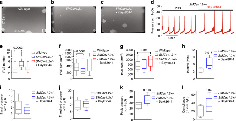
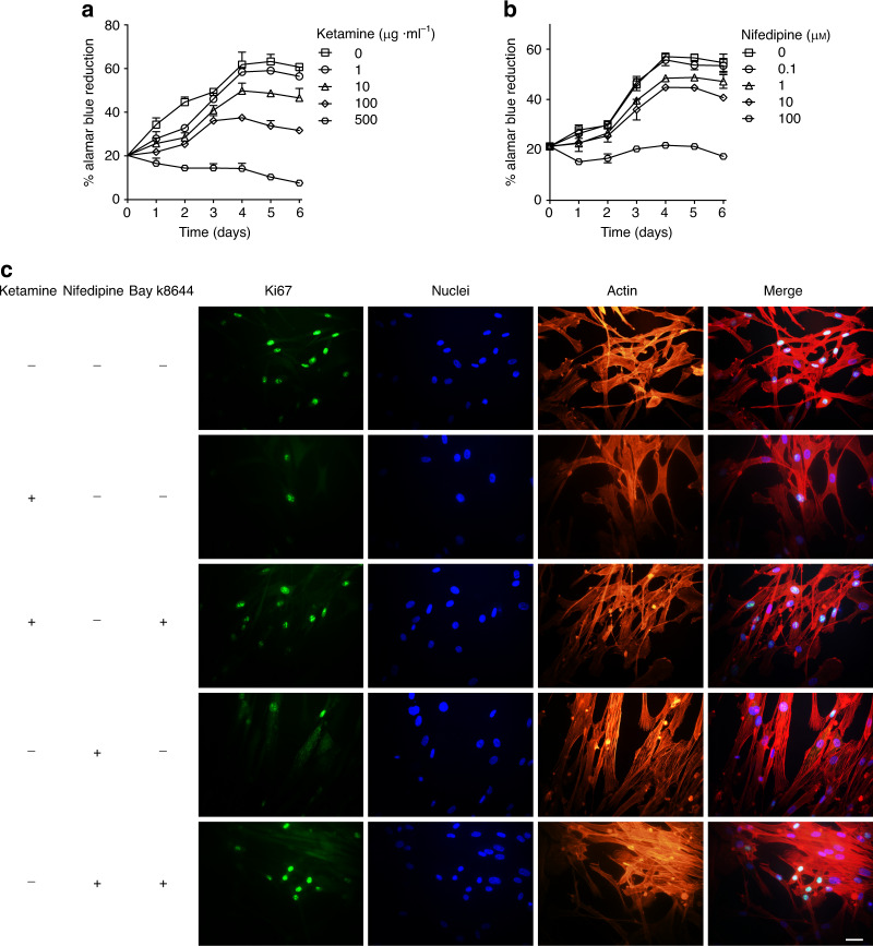
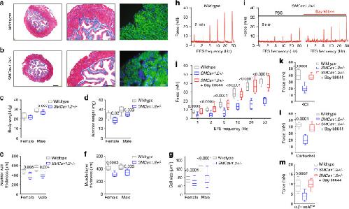
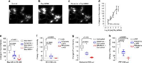
The general anesthetic ketamine has been repurposed by physicians as an anti-depressant and by the public as a recreational drug. However, ketamine use can cause extensive pathological changes, including ketamine cystitis. The mechanisms of ketamine's anti-depressant and adverse effects remain poorly understood. Here we present evidence that ketamine is an effective L-type Ca2+ channel (Cav1.2) antagonist that directly inhibits calcium influx and smooth muscle contractility, leading to voiding dysfunction. Ketamine prevents Cav1.2-mediated induction of immediate early genes and transcription factors, and inactivation of Cav1.2 in smooth muscle mimics the ketamine cystitis phenotype. Our results demonstrate that ketamine inhibition of Cav1.2 signaling is an important pathway mediating ketamine cystitis. In contrast, Cav1.2 agonist Bay k8644 abrogates ketamine-induced smooth muscle dysfunction. Indeed, Cav1.2 activation by Bay k8644 decreases voiding frequency while increasing void volume, indicating Cav1.2 agonists might be effective drugs for treatment of bladder dysfunction.

???displayArticle.pubmedLink??? 32859919
???displayArticle.pmcLink??? PMC7455701
???displayArticle.link??? Nat Commun
???displayArticle.grants??? [+]

Genes referenced: cav1 efs fos grin1 jun
GO keywords: smooth muscle contraction [+]

???displayArticle.disOnts??? cystitis [+]

???attribute.lit??? ???displayArticles.show???
References [+] :
Adamowicz, Urinary excretion rates of ketamine and norketamine following therapeutic ketamine administration: method and detection window considerations. 2005, Pubmed