Click here to close
Hello! We notice that you are using Internet Explorer, which is not supported by Xenbase and may cause the site to display incorrectly.
We suggest using a current version of Chrome,
FireFox, or Safari.
Single-molecule imaging reveals control of parental histone recycling by free histones during DNA replication.
Gruszka DT, Xie S, Kimura H, Yardimci H.
???displayArticle.abstract???
During replication, nucleosomes are disrupted ahead of the replication fork, followed by their reassembly on daughter strands from the pool of recycled parental and new histones. However, because no previous studies have managed to capture the moment that replication forks encounter nucleosomes, the mechanism of recycling has remained unclear. Here, through real-time single-molecule visualization of replication fork progression in Xenopus egg extracts, we determine explicitly the outcome of fork collisions with nucleosomes. Most of the parental histones are evicted from the DNA, with histone recycling, nucleosome sliding, and replication fork stalling also occurring but at lower frequencies. Critically, we find that local histone recycling becomes dominant upon depletion of endogenous histones from extracts, revealing that free histone concentration is a key modulator of parental histone dynamics at the replication fork. The mechanistic details revealed by these studies have major implications for our understanding of epigenetic inheritance.
Fig. 1. Fluorescent nucleosomes on λ DNA are discretely distributed in a beads-on-a-string manner.(A) Crystal structure of the Xenopus nucleosome (Protein Data Bank 1AOI) illustrating the location and type of fluorescent dye (Cy5 or Alexa Fluor 647, abbreviated as A647) used to label histones. (B) SDSâpolyacrylamide gel electrophoresis analysis of wild-type (WT) and fluorescently labeled histones and histone octamers. MW, molecular weight. (C and D) Native EMSA (top) and MNase protection assay (bottom) for nucleosomes labeled at H2A-K119CCy5 (C) and H4-E63CA647 (D) reconstituted on λ DNA at increasing DNA:octamer ratios (1:0, 1:40, 1:120, and 1:200). kbp, kilobase pair. (E) Schematic of fluorescent λ nucleosomes immobilized in the microfluidic device for single-molecule imaging. (F and G) Single-molecule imaging of nucleosomes labeled at H2A-K119CCy5 (F) and H4-E63CA647 (G) reconstituted on λ DNA at increasing DNA:octamer ratios (1:0, 1:50, 1:125, 1:200, 1:275, and 1:350). (H and I) Single-molecule quantification of the DNA contour length for nucleosomes labeled at H2A-K119CCy5 (H) and H4-E63CA647 (I) reconstituted on λ DNA at increasing DNA:octamer ratios (1:0, 1:40, 1:120, and 1:200). The DNA length of individual molecules was measured on the basis of SYTOX Orange staining of the DNA (approximately 400 molecules at each histone octamer concentration).
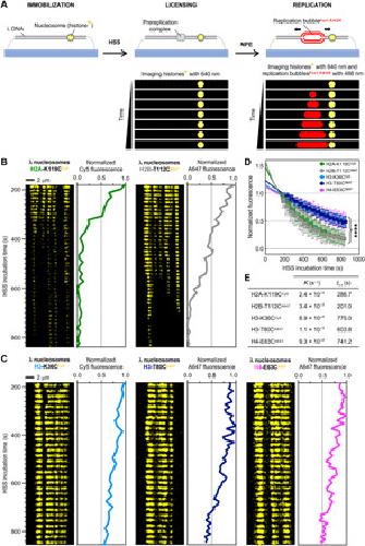
Fig. 2. Histone dynamics during DNA licensing in HSS.(A) Schematic of the experimental setup for real-time single-molecule imaging of nucleosome dynamics during replication in X. leavis egg extracts. The immobilized DNA is licensed in high-speed supernatant (HSS). Bidirectional replication is initiated upon introduction of nucleoplasmic extract (NPE) supplemented with a fluorescent fusion protein Fen1-KikGR, which decorates replication bubbles. (B and C) Kymograms and corresponding intensity profiles for fluorescent λ nucleosomes during incubation in HSS. Nucleosomes labeled at H2A-K119CCy5 and H2B-T112CA647 (B) show faster loss of fluorescence than nucleosomes labeled at H3-K36CCy5, H3-T80CA647, and H4-E63CA647 (C). (D) Plot showing the mean loss of fluorescent signal for λ nucleosomes during incubation in HSS. More than 100 molecules were analyzed for each histone template. Individual fluorescence decay traces were normalized to background (â0â) and maximum value of fluorescence (â1â). A mean fluorescence value and SD were calculated and plotted for each time point. The mean value traces were then fitted to a single exponential function. (E) Summary of the fluorescence decay rate constants (K) and half-lives (t0.5) extracted from the single exponential fit to the data presented in (D). See table S1 for detailed fitting parameters.
Fig. 3. Heterogeneous dynamics of parental histones upon replication fork arrival.For each specified outcome, data are presented as kymograms of nucleosome-associated fluorescence (H4-E63CA647; yellow, left), Fen1-KikGR signal indicating nascent DNA (red, middle) and both signals together (merge, right). Time and size scales are presented. The white triangles mark the point of initial encounter between the replication fork and nucleosome. Dotted lines indicate sliding events, whereas solid lines correspond to replication fork stalling. For clarity, a schematic representation of each outcome is shown in gray borders. (A) Histone eviction is manifested by the loss of histone fluorescence at the point of collision with the replication fork. (B) Histone transfer is observed when the histone-associated fluorescence is retained and incorporated into the track of replicated DNA. (C) Histone sliding is observed when the histone-associated fluorescence moves together with the tip of the replication bubble (marked as a dotted white line). (D) Replication fork stalling occurs when nucleosome constitutes a roadblock preventing the replication fork from further movement. It is manifested in the kymogram as an arrested tip of the replication bubble next to a static histone signal (indicated as a solid line).
Fig. 4. Secondary outcomes of the replication fork collision with nucleosomes during DNA replication in Xenopus egg extracts.For each specified outcome, data are presented as kymograms of nucleosome-associated fluorescence (yellow, left), Fen1-KikGR signal indicating nascent DNA (red, middle) and both signals together (merge, right). Time and size scales are presented. The white triangles mark the point of initial encounter between the replication fork and nucleosome. Dotted lines indicate sliding events, whereas solid lines correspond to replication fork stalling. Replication-independent histone loss is marked in (E) with a white asterisk. (A, C, and E) Histone sliding can terminate in histone eviction (A), histone transfer (C), and replication fork stalling (E). (B, D, and F) Replication fork stalling can lead to histone eviction (B), histone transfer (D), and histone sliding (F).
Fig. 5. Effect of free histones on parental histone dynamics at the replication fork.(A and B) Quantification of the four basic outcomes of replication fork collision with nucleosomes labeled at H4-E63CA647 (A) and H3-K36CCy5 (B) in regular extracts, extracts depleted of histone H4 and H3 (ΔH4/H3), and depleted extracts supplemented with recombinant histones H4 and H3 (ΔH4/H3 + rH4/H3). n indicates the total number of analyzed collisions. All fork-nucleosomes collisions observed during the 60-min replication reaction were analyzed. Data from at least two biological repeats were pooled in the analysis for each tested condition. (C and D) Western blots used to estimate the concentration of histone H4 (C) and H3 (D) in extracts. (E and F) Tukey plot of replication fork velocities measured in extracts for λ nucleosomes containing H4-E63CA647 (E) and H3-K36CCy5 (F). Values above the box plots indicate the mean replication fork velocity extracted from the Gaussian fit (±SD). The number of values analyzed per dataset (n) is also shown. (G and H) Quantification of histone eviction versus transfer for nucleosomes labeled at H4-E63CA647 (G) and H3-K36CCy5 (H). Analysis for primary (eviction versus transfer) and secondary (slide/stall-eviction versus slide/stall-transfer) outcomes is presented.
Fig. 6. Model of parental histone transfer at high and low concentrations of newly synthesized histones.(A) At high concentrations of free histones, upon the encounter with the replication machinery, most of the parental histones are evicted from the DNA and released into the histone pool. (B) When the concentration of newly synthesized histones is low, most of the parental histones are recycled at the replication fork. Upon nucleosome disassembly ahead of the replication fork, parental histones are released from the DNA but are kept in the vicinity of the replisome, most likely through a concerted action of histone chaperones, replisome components, and DNA looping. Parental histones are rapidly ushered behind the replication fork where they are deposited onto daughter strands.
Alabert,
Two distinct modes for propagation of histone PTMs across the cell cycle.
2015, Pubmed
Alabert,
Two distinct modes for propagation of histone PTMs across the cell cycle.
2015,
Pubmed Alabert,
Chromatin Replication and Histone Dynamics.
2017,
Pubmed Annunziato,
Assembling chromatin: the long and winding road.
2013,
Pubmed Annunziato,
The Fork in the Road: Histone Partitioning During DNA Replication.
2015,
Pubmed Bonev,
Organization and function of the 3D genome.
2016,
Pubmed Bowman,
Mechanisms of ATP-dependent nucleosome sliding.
2010,
Pubmed Brennan,
DNA looping mediates nucleosome transfer.
2016,
Pubmed Clément,
High-resolution visualization of H3 variants during replication reveals their controlled recycling.
2018,
Pubmed Dyer,
Reconstitution of nucleosome core particles from recombinant histones and DNA.
2004,
Pubmed Escobar,
Active and Repressed Chromatin Domains Exhibit Distinct Nucleosome Segregation during DNA Replication.
2019,
Pubmed Gan,
The Mcm2-Ctf4-Polα Axis Facilitates Parental Histone H3-H4 Transfer to Lagging Strands.
2018,
Pubmed Gunjan,
A Rad53 kinase-dependent surveillance mechanism that regulates histone protein levels in S. cerevisiae.
2003,
Pubmed Gurard-Levin,
Histone chaperones: assisting histone traffic and nucleosome dynamics.
2014,
Pubmed Jackson,
In vivo studies on the dynamics of histone-DNA interaction: evidence for nucleosome dissolution during replication and transcription and a low level of dissolution independent of both.
1990,
Pubmed Kose,
Dynamics of the Eukaryotic Replicative Helicase at Lagging-Strand Protein Barriers Support the Steric Exclusion Model.
2019,
Pubmed
,
Xenbase Kurat,
Chromatin Controls DNA Replication Origin Selection, Lagging-Strand Synthesis, and Replication Fork Rates.
2017,
Pubmed Lai,
Understanding nucleosome dynamics and their links to gene expression and DNA replication.
2017,
Pubmed Larson,
Liquid droplet formation by HP1α suggests a role for phase separation in heterochromatin.
2017,
Pubmed Lebofsky,
DNA replication in nucleus-free Xenopus egg extracts.
2009,
Pubmed
,
Xenbase Loveland,
A general approach to break the concentration barrier in single-molecule imaging.
2012,
Pubmed
,
Xenbase Madamba,
Inheritance of Histones H3 and H4 during DNA Replication In Vitro.
2017,
Pubmed
,
Xenbase Marzluff,
Metabolism and regulation of canonical histone mRNAs: life without a poly(A) tail.
2008,
Pubmed Mueller,
When proteins play tag: the dynamic nature of the replisome.
2019,
Pubmed Newport,
A major developmental transition in early Xenopus embryos: II. Control of the onset of transcription.
1982,
Pubmed
,
Xenbase Petryk,
MCM2 promotes symmetric inheritance of modified histones during DNA replication.
2018,
Pubmed Randall,
The fate of parental nucleosomes during SV40 DNA replication.
1992,
Pubmed Reinberg,
Chromatin domains rich in inheritance.
2018,
Pubmed Reverón-Gómez,
Accurate Recycling of Parental Histones Reproduces the Histone Modification Landscape during DNA Replication.
2018,
Pubmed Rhind,
DNA replication timing.
2013,
Pubmed Schlissel,
The nucleosome core particle remembers its position through DNA replication and RNA transcription.
2019,
Pubmed Serra-Cardona,
Replication-Coupled Nucleosome Assembly in the Passage of Epigenetic Information and Cell Identity.
2018,
Pubmed Stillman,
Histone Modifications: Insights into Their Influence on Gene Expression.
2018,
Pubmed Strom,
Phase separation drives heterochromatin domain formation.
2017,
Pubmed Swoboda,
Enzymatic oxygen scavenging for photostability without pH drop in single-molecule experiments.
2012,
Pubmed Verreault,
Nucleosomal DNA regulates the core-histone-binding subunit of the human Hat1 acetyltransferase.
1998,
Pubmed Xu,
Partitioning of histone H3-H4 tetramers during DNA replication-dependent chromatin assembly.
2010,
Pubmed Yardimci,
Uncoupling of sister replisomes during eukaryotic DNA replication.
2010,
Pubmed
,
Xenbase Yardimci,
Single-molecule analysis of DNA replication in Xenopus egg extracts.
2012,
Pubmed
,
Xenbase Yu,
A mechanism for preventing asymmetric histone segregation onto replicating DNA strands.
2018,
Pubmed Zhou,
Nucleosome structure and dynamics are coming of age.
2019,
Pubmed Zierhut,
Nucleosomal regulation of chromatin composition and nuclear assembly revealed by histone depletion.
2014,
Pubmed
,
Xenbase