XB-ART-57343
Nucleic Acids Res
2020 Jun 19;4811:5926-5938. doi: 10.1093/nar/gkaa359.
Show Gene links
Show Anatomy links
Gene expression dynamics are a proxy for selective pressures on alternatively polyadenylated isoforms.
Levin M, Zalts H, Mostov N, Hashimshony T, Yanai I.
???displayArticle.abstract???
Alternative polyadenylation (APA) produces isoforms with distinct 3'-ends, yet their functional differences remain largely unknown. Here, we introduce the APA-seq method to detect the expression levels of APA isoforms from 3'-end RNA-Seq data by exploiting both paired-end reads for gene isoform identification and quantification. We detected the expression levels of APA isoforms in individual Caenorhabditis elegans embryos at different stages throughout embryogenesis. Examining the correlation between the temporal profiles of isoforms led us to distinguish two classes of genes: those with highly correlated isoforms (HCI) and those with lowly correlated isoforms (LCI) across time. We hypothesized that variants with similar expression profiles may be the product of biological noise, while the LCI variants may be under tighter selection and consequently their distinct 3' UTR isoforms are more likely to have functional consequences. Supporting this notion, we found that LCI genes have significantly more miRNA binding sites, more correlated expression profiles with those of their targeting miRNAs and a relative lack of correspondence between their transcription and protein abundances. Collectively, our results suggest that a lack of coherence among the regulation of 3' UTR isoforms is a proxy for selective pressures acting upon APA usage and consequently for their functional relevance.
???displayArticle.pubmedLink??? 32421815
???displayArticle.pmcLink??? PMC7293032
???displayArticle.link??? Nucleic Acids Res
???attribute.lit??? ???displayArticles.show???
|
|
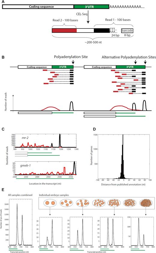
Figure 1. APA-seq measures expression levels of distinct 3â² UTR isoforms in individual C. elegans embryos. (A) APA-seq identifies gene expression levels for distinct alternatively polyadenylated isoforms. APA-seq is an adaptation of the CEL-Seq method which utilizes paired-end reads: Read 1 contains a sample-specific barcode while Read 2 identifies the transcript. If sequenced long enough (100 bp in our case), Read 1 also provides information on the exact location of the polyadenylation site. APA-seq thus uses Read 2 to identify the expressed gene and then maps Read 1 to the gene specific region, thus enabling unique mapping in spite of the low sequencing quality that results from sequencing through the low-complexity poly-T region. (B) Plotting the 3â²ends of Read 2 sequences results in a wide distribution within the gene (red peak) due to the fragmentation step of library preparation. However, the 3â²ends of Read 1 sequences all map to the site immediately upstream of the poly-A tail thus producing a clear peak (black peak) when mapped to the gene sequence and revealing exact polyadenylation sites. The white boxes at the bottom of the distribution plots mark the coding sequence, while the green lines indicate the determined 3â² UTR regions. (C) Using the APA-seq method enables detection of the exact location of polyadenylation sites in C. elegans. The green lines at the bottom of each plot mark previously annotated 3â² UTRs (41) for the indicated gene, showing good agreement with the APA-seq Read 1 peaks (black). (D) Global comparison of the detected polyadenylation sites using APA-seq to the C. elegans UTRome annotation (41) shows high consistency between the two datasets. (E) The expression of two unique 3â² UTR isoforms for the C. elegans rps-29 gene throughout embryogenesis. Although in total (leftmost panel) the 3â² UTR variants show equal expression, examining expression across developmental stages shows predominant expression of the shorter 3â² UTR variant during early embryogenesis, and the inverse later in development. |
|
|
Figure 2. 3′ UTR isoform expression throughout C. elegans embryogenesis. (A) Heatmap showing the relative expression of 3′ UTR isoforms for 305 genes which passed overall expression and 3′ UTR isoform dynamics threshold throughout C. elegans embryogenesis. Each row in the heatmap corresponds to a gene and indicates the ratio between the expression of its short and long isoforms. Red and blue indicate the maximum and minimum 3′ UTR ratio for each gene, respectively. White and grey shadowed boxes indicate sets of developmental stages with similar isoform usage (based on Ward clustering, see clustergram on top of the heatmap) and identify the periods of major isoform switches. mpfc = minutes past four-cell stage. (B) The plots indicate the fold-change and P-value of difference in the isoform ratios for pairs of successive periods as defined by Ward clustering in (A). Red and blue colouring indicates significant elongation and shortening events, respectively. Grey colouring indicates insignificant changes. (C) Most of significant 3′ UTR isoform switches occur between the identified developmental switch periods. 89% (271) of the genes show significant changes in 3′ UTR usage in at least one of the identified period switches. (D) Clusters of significant 3′ UTR isoform changes indicate four main patterns—almost constant elongation or shortening over time (Clusters 1 and 4, respectively) or peaking shortening during mid-developmental transition and proliferative periods (Clusters 3 and 4, respectively). The thick black line indicates the mean 3′ UTR isoform ratio profile of all genes in the cluster and individual genes profiles are shown as thin grey lines. |
|
|
Figure 3. Genes with constitutive overall expression have dynamically expressed 3â² UTR isoforms. (A) Expression heatmaps indicating 3â² UTR isoform expression for 16 genes with multiple isoforms displaying varying levels of correlation between the expression of their 3â² UTR isoforms. The Pearson correlation coefficient r for each of the genes displayed is indicated at the top of each heatmap. (B) Relationship between 3â² UTR isoform expression correlations and the overall expression dynamics. Genes whose 3â² UTR isoform expression levels are correlated are more dynamic in their overall expression (r = 0.94, P = 0.03, second degree polynomial regression test). Dynamics for each gene is defined as the fold differences between its maximum and minimum expression values throughout the time-course. Red and gray horizontal bars represent the median and the interquartile ranges of the data, respectively. The last bin with highest 3â² UTR isoform correlations exhibit significantly higher overall expression dynamics than the preceding bin (P< 10â20, MannâWhitney test). (C) Relationship between 3â² UTR isoform expression correlations and the respective overall total mRNA expression levels. Genes whose 3â² UTR isoform expression levels are uncorrelated show significantly higher overall expression levels (r = 0.99, P = 0.002, second degree polynomial regression test). Red and grey horizontal bars represent the median and the interquartile ranges of the data, respectively. (D) Heatmaps in the two leftmost panels show standardized expression of the 3â² UTR isoforms of 545 genes belonging to the group of genes whose 3â² UTR isoform's expression show high correlation (HCI genes). The right panel shows a heatmap of the total mRNA expression (on a log10 scale) of the same genes confirming that genes with highly correlated isoform expression are also dynamically expressed. The time points are the same as indicated in Figure 2A. (E) Same as D for 79 genes belonging to the group of genes whose 3â² UTR isoform's expression show low correlation (LCI genes). Genes with distinct expression profiles of 3â² UTR isoforms appear constitutively expressed when examined at the total gene expression level. |
|
|
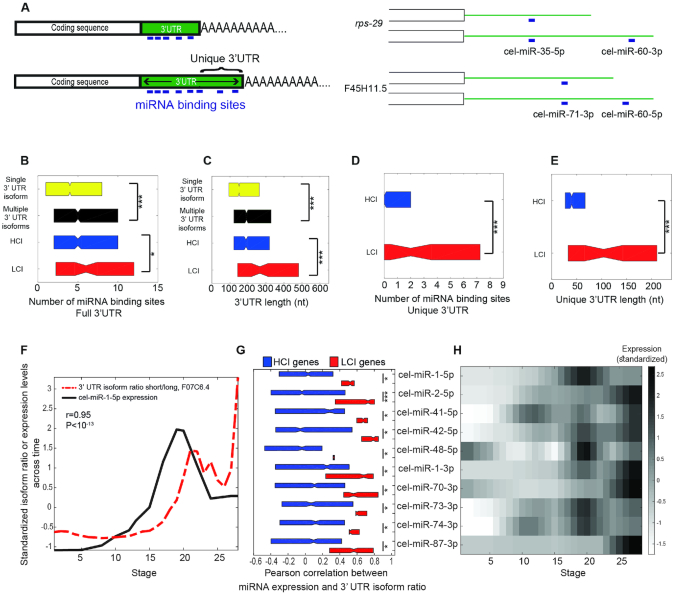
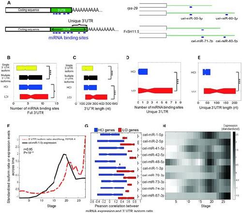
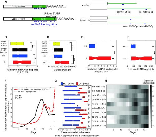
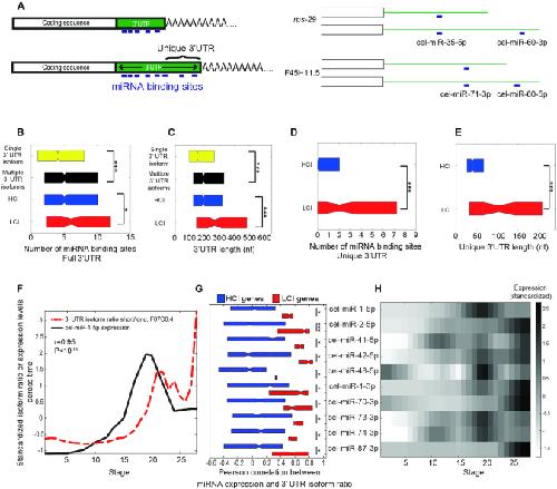
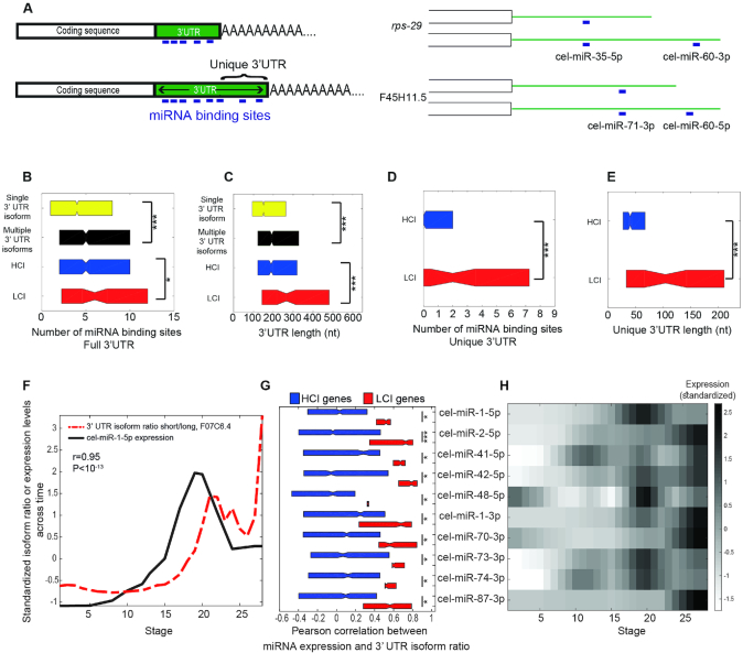
Figure 4. Genes with multiple, lowly correlated 3â² UTR variants show evidence for increased miRNA regulation. (A) The left panel shows a schematic representation of the miRNA analysis. The length of the 3â² UTR region, the number of basic miRNA seed matches, and the 3â² UTR region unique to the longer 3â² UTR isoform were considered. The right panel shows two examples of genes and their miRNA binding sites. (B) Boxplots indicating the number of miRNA binding sites in the full 3â² UTR regions of genes with single or multiple 3â² UTR isoforms, highly correlating (HCI) or lowly correlating isoforms (LCI). Genes with multiple 3â² UTR variants have significantly more miRNA targets than genes with a single variant (P< 10â12, MannâWhitney test). Between multiple 3â² UTR isoform genes, LCI genes have significantly more miRNA binding sites than HCI genes (P< 0.02, MannâWhitney test). (C) Same as B for the full 3â² UTR lengths of genes. Genes with multiple 3â² UTR variants have significantly longer 3â² UTRs than single isoform genes (P< 10â28, MannâWhitney test). Within multiple isoform genes, LCI genes have significantly longer 3â² UTRs than HCI genes (P< 10â3, MannâWhitney test). (D) Boxplots indicating the number of miRNA binding sites in the unique 3â² UTR region of the longer 3â² UTR isoform across HCI and LCI genes. LCI genes have significantly more miRNA binding sites in their unique 3â² UTR region than HCI genes (P< 10â3, MannâWhitney test). (E) Boxplots indicating the length of the unique 3â² UTR region across HCI and LCI genes. LCI genes have significantly longer unique 3â² UTR regions than HCI genes (P< 10â4, MannâWhitney test). (F) Correlating expression of miRNA expression with expression ratio dynamics between 3â² UTR isoforms. The black line shows the expression profile of cel-miR-1â5p miRNA throughout the developmental time-course. Depicted in red is the ratio between the expression profiles of the two 3â² UTR isoforms (short/long) of the F07C6.4 gene. The Pearson correlation coefficients between 3â² UTR isoform ratio and miRNA expression of all target genes were used for the analysis shown in G and H. (G) For the indicated miRNAs, the boxplots show the distribution of correlations between miRNA expression and 3â²UTR isform ratio showing a significant difference between the HCI and LCI gene groups (out of 64 miRNAs with dynamic expression, see Supplementary Table S2 for statistics for all miRNAs). All ten exhibit a positive median correlation between miRNA expression and the 3â² UTR isoform expression ratio of genes it is predicted to bind (as in F). Further, this correlation is significantly higher in LCI than in HCI genes. (H) Heatmap of the standardized expression dynamics of the ten indicated miRNAs which show differences between HCI and LCI genes across development. |
|
|
Figure 5. Genes with lowly correlated 3′ UTR isoforms (LCI genes) have a lower correspondence between total mRNA and protein expression. (A) Violin plots indicate the distribution of Pearson correlation coefficients between total mRNA and protein expression levels across developmental stages for C. elegans genes with one and multiple 3′ UTR isoforms, highly correlating (HCI), and lowly correlating isoforms (LCI). (B, C) Same as A, for LCI and HCI genes in Drosophila melanogaster (B) and Xenopus laevis (C) embryonic development. |
|
|
Figure 2. 3′ UTR isoform expression throughout C. elegans embryogenesis. (A) Heatmap showing the relative expression of 3′ UTR isoforms for 305 genes which passed overall expression and 3′ UTR isoform dynamics threshold throughout C. elegans embryogenesis. Each row in the heatmap corresponds to a gene and indicates the ratio between the expression of its short and long isoforms. Red and blue indicate the maximum and minimum 3′ UTR ratio for each gene, respectively. White and grey shadowed boxes indicate sets of developmental stages with similar isoform usage (based on Ward clustering, see clustergram on top of the heatmap) and identify the periods of major isoform switches. mpfc = minutes past four-cell stage. (B) The plots indicate the fold-change and P-value of difference in the isoform ratios for pairs of successive periods as defined by Ward clustering in (A). Red and blue colouring indicates significant elongation and shortening events, respectively. Grey colouring indicates insignificant changes. (C) Most of significant 3′ UTR isoform switches occur between the identified developmental switch periods. 89% (271) of the genes show significant changes in 3′ UTR usage in at least one of the identified period switches. (D) Clusters of significant 3′ UTR isoform changes indicate four main patterns—almost constant elongation or shortening over time (Clusters 1 and 4, respectively) or peaking shortening during mid-developmental transition and proliferative periods (Clusters 3 and 4, respectively). The thick black line indicates the mean 3′ UTR isoform ratio profile of all genes in the cluster and individual genes profiles are shown as thin grey lines. |
|
|
Figure 3. Genes with constitutive overall expression have dynamically expressed 3â² UTR isoforms. (A) Expression heatmaps indicating 3â² UTR isoform expression for 16 genes with multiple isoforms displaying varying levels of correlation between the expression of their 3â² UTR isoforms. The Pearson correlation coefficient r for each of the genes displayed is indicated at the top of each heatmap. (B) Relationship between 3â² UTR isoform expression correlations and the overall expression dynamics. Genes whose 3â² UTR isoform expression levels are correlated are more dynamic in their overall expression (r = 0.94, P = 0.03, second degree polynomial regression test). Dynamics for each gene is defined as the fold differences between its maximum and minimum expression values throughout the time-course. Red and gray horizontal bars represent the median and the interquartile ranges of the data, respectively. The last bin with highest 3â² UTR isoform correlations exhibit significantly higher overall expression dynamics than the preceding bin (P< 10â20, MannâWhitney test). (C) Relationship between 3â² UTR isoform expression correlations and the respective overall total mRNA expression levels. Genes whose 3â² UTR isoform expression levels are uncorrelated show significantly higher overall expression levels (r = 0.99, P = 0.002, second degree polynomial regression test). Red and grey horizontal bars represent the median and the interquartile ranges of the data, respectively. (D) Heatmaps in the two leftmost panels show standardized expression of the 3â² UTR isoforms of 545 genes belonging to the group of genes whose 3â² UTR isoform's expression show high correlation (HCI genes). The right panel shows a heatmap of the total mRNA expression (on a log10 scale) of the same genes confirming that genes with highly correlated isoform expression are also dynamically expressed. The time points are the same as indicated in Figure 2A. (E) Same as D for 79 genes belonging to the group of genes whose 3â² UTR isoform's expression show low correlation (LCI genes). Genes with distinct expression profiles of 3â² UTR isoforms appear constitutively expressed when examined at the total gene expression level. |
|
|
Figure 4. Genes with multiple, lowly correlated 3â² UTR variants show evidence for increased miRNA regulation. (A) The left panel shows a schematic representation of the miRNA analysis. The length of the 3â² UTR region, the number of basic miRNA seed matches, and the 3â² UTR region unique to the longer 3â² UTR isoform were considered. The right panel shows two examples of genes and their miRNA binding sites. (B) Boxplots indicating the number of miRNA binding sites in the full 3â² UTR regions of genes with single or multiple 3â² UTR isoforms, highly correlating (HCI) or lowly correlating isoforms (LCI). Genes with multiple 3â² UTR variants have significantly more miRNA targets than genes with a single variant (P< 10â12, MannâWhitney test). Between multiple 3â² UTR isoform genes, LCI genes have significantly more miRNA binding sites than HCI genes (P< 0.02, MannâWhitney test). (C) Same as B for the full 3â² UTR lengths of genes. Genes with multiple 3â² UTR variants have significantly longer 3â² UTRs than single isoform genes (P< 10â28, MannâWhitney test). Within multiple isoform genes, LCI genes have significantly longer 3â² UTRs than HCI genes (P< 10â3, MannâWhitney test). (D) Boxplots indicating the number of miRNA binding sites in the unique 3â² UTR region of the longer 3â² UTR isoform across HCI and LCI genes. LCI genes have significantly more miRNA binding sites in their unique 3â² UTR region than HCI genes (P< 10â3, MannâWhitney test). (E) Boxplots indicating the length of the unique 3â² UTR region across HCI and LCI genes. LCI genes have significantly longer unique 3â² UTR regions than HCI genes (P< 10â4, MannâWhitney test). (F) Correlating expression of miRNA expression with expression ratio dynamics between 3â² UTR isoforms. The black line shows the expression profile of cel-miR-1â5p miRNA throughout the developmental time-course. Depicted in red is the ratio between the expression profiles of the two 3â² UTR isoforms (short/long) of the F07C6.4 gene. The Pearson correlation coefficients between 3â² UTR isoform ratio and miRNA expression of all target genes were used for the analysis shown in G and H. (G) For the indicated miRNAs, the boxplots show the distribution of correlations between miRNA expression and 3â²UTR isform ratio showing a significant difference between the HCI and LCI gene groups (out of 64 miRNAs with dynamic expression, see Supplementary Table S2 for statistics for all miRNAs). All ten exhibit a positive median correlation between miRNA expression and the 3â² UTR isoform expression ratio of genes it is predicted to bind (as in F). Further, this correlation is significantly higher in LCI than in HCI genes. (H) Heatmap of the standardized expression dynamics of the ten indicated miRNAs which show differences between HCI and LCI genes across development. |
|
|
Figure 5. Genes with lowly correlated 3′ UTR isoforms (LCI genes) have a lower correspondence between total mRNA and protein expression. (A) Violin plots indicate the distribution of Pearson correlation coefficients between total mRNA and protein expression levels across developmental stages for C. elegans genes with one and multiple 3′ UTR isoforms, highly correlating (HCI), and lowly correlating isoforms (LCI). (B, C) Same as A, for LCI and HCI genes in Drosophila melanogaster (B) and Xenopus laevis (C) embryonic development. |
|
|
Figure 2. 3′ UTR isoform expression throughout C. elegans embryogenesis. (A) Heatmap showing the relative expression of 3′ UTR isoforms for 305 genes which passed overall expression and 3′ UTR isoform dynamics threshold throughout C. elegans embryogenesis. Each row in the heatmap corresponds to a gene and indicates the ratio between the expression of its short and long isoforms. Red and blue indicate the maximum and minimum 3′ UTR ratio for each gene, respectively. White and grey shadowed boxes indicate sets of developmental stages with similar isoform usage (based on Ward clustering, see clustergram on top of the heatmap) and identify the periods of major isoform switches. mpfc = minutes past four-cell stage. (B) The plots indicate the fold-change and P-value of difference in the isoform ratios for pairs of successive periods as defined by Ward clustering in (A). Red and blue colouring indicates significant elongation and shortening events, respectively. Grey colouring indicates insignificant changes. (C) Most of significant 3′ UTR isoform switches occur between the identified developmental switch periods. 89% (271) of the genes show significant changes in 3′ UTR usage in at least one of the identified period switches. (D) Clusters of significant 3′ UTR isoform changes indicate four main patterns—almost constant elongation or shortening over time (Clusters 1 and 4, respectively) or peaking shortening during mid-developmental transition and proliferative periods (Clusters 3 and 4, respectively). The thick black line indicates the mean 3′ UTR isoform ratio profile of all genes in the cluster and individual genes profiles are shown as thin grey lines. |
|
|
Figure 3. Genes with constitutive overall expression have dynamically expressed 3′ UTR isoforms. (A) Expression heatmaps indicating 3′ UTR isoform expression for 16 genes with multiple isoforms displaying varying levels of correlation between the expression of their 3′ UTR isoforms. The Pearson correlation coefficient r for each of the genes displayed is indicated at the top of each heatmap. (B) Relationship between 3′ UTR isoform expression correlations and the overall expression dynamics. Genes whose 3′ UTR isoform expression levels are correlated are more dynamic in their overall expression (r = 0.94, P = 0.03, second degree polynomial regression test). Dynamics for each gene is defined as the fold differences between its maximum and minimum expression values throughout the time-course. Red and gray horizontal bars represent the median and the interquartile ranges of the data, respectively. The last bin with highest 3′ UTR isoform correlations exhibit significantly higher overall expression dynamics than the preceding bin (P< 10−20, Mann–Whitney test). (C) Relationship between 3′ UTR isoform expression correlations and the respective overall total mRNA expression levels. Genes whose 3′ UTR isoform expression levels are uncorrelated show significantly higher overall expression levels (r = 0.99, P = 0.002, second degree polynomial regression test). Red and grey horizontal bars represent the median and the interquartile ranges of the data, respectively. (D) Heatmaps in the two leftmost panels show standardized expression of the 3′ UTR isoforms of 545 genes belonging to the group of genes whose 3′ UTR isoform's expression show high correlation (HCI genes). The right panel shows a heatmap of the total mRNA expression (on a log10 scale) of the same genes confirming that genes with highly correlated isoform expression are also dynamically expressed. The time points are the same as indicated in Figure 2A. (E) Same as D for 79 genes belonging to the group of genes whose 3′ UTR isoform's expression show low correlation (LCI genes). Genes with distinct expression profiles of 3′ UTR isoforms appear constitutively expressed when examined at the total gene expression level. |
|
|
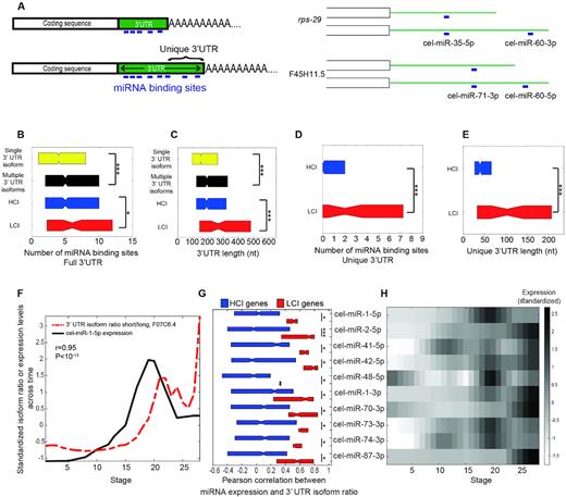
Figure 4. Genes with multiple, lowly correlated 3′ UTR variants show evidence for increased miRNA regulation. (A) The left panel shows a schematic representation of the miRNA analysis. The length of the 3′ UTR region, the number of basic miRNA seed matches, and the 3′ UTR region unique to the longer 3′ UTR isoform were considered. The right panel shows two examples of genes and their miRNA binding sites. (B) Boxplots indicating the number of miRNA binding sites in the full 3′ UTR regions of genes with single or multiple 3′ UTR isoforms, highly correlating (HCI) or lowly correlating isoforms (LCI). Genes with multiple 3′ UTR variants have significantly more miRNA targets than genes with a single variant (P< 10−12, Mann–Whitney test). Between multiple 3′ UTR isoform genes, LCI genes have significantly more miRNA binding sites than HCI genes (P< 0.02, Mann–Whitney test). (C) Same as B for the full 3′ UTR lengths of genes. Genes with multiple 3′ UTR variants have significantly longer 3′ UTRs than single isoform genes (P< 10−28, Mann–Whitney test). Within multiple isoform genes, LCI genes have significantly longer 3′ UTRs than HCI genes (P< 10−3, Mann–Whitney test). (D) Boxplots indicating the number of miRNA binding sites in the unique 3′ UTR region of the longer 3′ UTR isoform across HCI and LCI genes. LCI genes have significantly more miRNA binding sites in their unique 3′ UTR region than HCI genes (P< 10−3, Mann–Whitney test). (E) Boxplots indicating the length of the unique 3′ UTR region across HCI and LCI genes. LCI genes have significantly longer unique 3′ UTR regions than HCI genes (P< 10−4, Mann–Whitney test). (F) Correlating expression of miRNA expression with expression ratio dynamics between 3′ UTR isoforms. The black line shows the expression profile of cel-miR-1–5p miRNA throughout the developmental time-course. Depicted in red is the ratio between the expression profiles of the two 3′ UTR isoforms (short/long) of the F07C6.4 gene. The Pearson correlation coefficients between 3′ UTR isoform ratio and miRNA expression of all target genes were used for the analysis shown in G and H. (G) For the indicated miRNAs, the boxplots show the distribution of correlations between miRNA expression and 3′UTR isform ratio showing a significant difference between the HCI and LCI gene groups (out of 64 miRNAs with dynamic expression, see Supplementary Table S2 for statistics for all miRNAs). All ten exhibit a positive median correlation between miRNA expression and the 3′ UTR isoform expression ratio of genes it is predicted to bind (as in F). Further, this correlation is significantly higher in LCI than in HCI genes. (H) Heatmap of the standardized expression dynamics of the ten indicated miRNAs which show differences between HCI and LCI genes across development. |
|
|
Figure 5. Genes with lowly correlated 3′ UTR isoforms (LCI genes) have a lower correspondence between total mRNA and protein expression. (A) Violin plots indicate the distribution of Pearson correlation coefficients between total mRNA and protein expression levels across developmental stages for C. elegans genes with one and multiple 3′ UTR isoforms, highly correlating (HCI), and lowly correlating isoforms (LCI). (B, C) Same as A, for LCI and HCI genes in Drosophila melanogaster (B) and Xenopus laevis (C) embryonic development. |
References [+] :
Alt,
Synthesis of secreted and membrane-bound immunoglobulin mu heavy chains is directed by mRNAs that differ at their 3' ends.
1980, Pubmed
Alt, Synthesis of secreted and membrane-bound immunoglobulin mu heavy chains is directed by mRNAs that differ at their 3' ends. 1980, Pubmed
Ambros, The functions of animal microRNAs. 2004, Pubmed
Ara, Conservation of alternative polyadenylation patterns in mammalian genes. 2006, Pubmed
Avital, Bimodal Evolutionary Developmental miRNA Program in Animal Embryogenesis. 2018, Pubmed
Barrett, Regulation of eukaryotic gene expression by the untranslated gene regions and other non-coding elements. 2012, Pubmed
Bartel, MicroRNAs: genomics, biogenesis, mechanism, and function. 2004, Pubmed
Berkovits, Alternative 3' UTRs act as scaffolds to regulate membrane protein localization. 2015, Pubmed
Blazie, Alternative Polyadenylation Directs Tissue-Specific miRNA Targeting in Caenorhabditis elegans Somatic Tissues. 2017, Pubmed
Blazie, Comparative RNA-Seq analysis reveals pervasive tissue-specific alternative polyadenylation in Caenorhabditis elegans intestine and muscles. 2015, Pubmed
Bolt, Using WormBase ParaSite: An Integrated Platform for Exploring Helminth Genomic Data. 2018, Pubmed
Casas-Vila, The developmental proteome of Drosophila melanogaster. 2017, Pubmed
C. elegans Sequencing Consortium, Genome sequence of the nematode C. elegans: a platform for investigating biology. 1998, Pubmed
Chen, Alternative Polyadenylation: Methods, Findings, and Impacts. 2017, Pubmed
Derti, A quantitative atlas of polyadenylation in five mammals. 2012, Pubmed
Elkon, Alternative cleavage and polyadenylation: extent, regulation and function. 2013, Pubmed
Graveley, The developmental transcriptome of Drosophila melanogaster. 2011, Pubmed
Grishkevich, Gene length and expression level shape genomic novelties. 2014, Pubmed
Gruber, A comprehensive analysis of 3' end sequencing data sets reveals novel polyadenylation signals and the repressive role of heterogeneous ribonucleoprotein C on cleavage and polyadenylation. 2016, Pubmed
Gruber, Global 3' UTR shortening has a limited effect on protein abundance in proliferating T cells. 2014, Pubmed
Grün, Conservation of mRNA and protein expression during development of C. elegans. 2014, Pubmed
Gupta, Single-cell isoform RNA sequencing characterizes isoforms in thousands of cerebellar cells. 2018, Pubmed
Hashimshony, CEL-Seq2: sensitive highly-multiplexed single-cell RNA-Seq. 2016, Pubmed
Hashimshony, CEL-Seq: single-cell RNA-Seq by multiplexed linear amplification. 2012, Pubmed
Hillier, Massively parallel sequencing of the polyadenylated transcriptome of C. elegans. 2009, Pubmed
Hu, Dynamic landscape of alternative polyadenylation during retinal development. 2017, Pubmed
Jan, Formation, regulation and evolution of Caenorhabditis elegans 3'UTRs. 2011, Pubmed
Ji, Progressive lengthening of 3' untranslated regions of mRNAs by alternative polyadenylation during mouse embryonic development. 2009, Pubmed
Kamath, Systematic functional analysis of the Caenorhabditis elegans genome using RNAi. 2003, Pubmed
Keene, RNA regulons: coordination of post-transcriptional events. 2007, Pubmed
Khraiwesh, Alternative Poly(A) Tails Meet miRNA Targeting in Caenorhabditis elegans. 2017, Pubmed
Kimble, The postembryonic cell lineages of the hermaphrodite and male gonads in Caenorhabditis elegans. 1979, Pubmed
Klein, Droplet barcoding for single-cell transcriptomics applied to embryonic stem cells. 2015, Pubmed , Xenbase
Lamm, Multimodal RNA-seq using single-strand, double-strand, and CircLigase-based capture yields a refined and extended description of the C. elegans transcriptome. 2011, Pubmed
Langmead, Fast gapped-read alignment with Bowtie 2. 2012, Pubmed
Lee, Nanos promotes epigenetic reprograming of the germline by down-regulation of the THAP transcription factor LIN-15B. 2017, Pubmed
Levin, Developmental milestones punctuate gene expression in the Caenorhabditis embryo. 2012, Pubmed
Levin, The mid-developmental transition and the evolution of animal body plans. 2016, Pubmed
Li, Systematic profiling of poly(A)+ transcripts modulated by core 3' end processing and splicing factors reveals regulatory rules of alternative cleavage and polyadenylation. 2015, Pubmed
Lianoglou, Ubiquitously transcribed genes use alternative polyadenylation to achieve tissue-specific expression. 2013, Pubmed
Lutz, Alternative mRNA polyadenylation in eukaryotes: an effective regulator of gene expression. 2011, Pubmed
Mangone, The landscape of C. elegans 3'UTRs. 2010, Pubmed
Mangone, UTRome.org: a platform for 3'UTR biology in C. elegans. 2008, Pubmed
Mazumder, Translational control by the 3'-UTR: the ends specify the means. 2003, Pubmed
McKay, Gene expression profiling of cells, tissues, and developmental stages of the nematode C. elegans. 2003, Pubmed
Nam, Global analyses of the effect of different cellular contexts on microRNA targeting. 2014, Pubmed
Newman-Smith, The maternal-to-zygotic transition in embryonic patterning of Caenorhabditis elegans. 1998, Pubmed
Ozsolak, Comprehensive polyadenylation site maps in yeast and human reveal pervasive alternative polyadenylation. 2010, Pubmed
Peshkin, On the Relationship of Protein and mRNA Dynamics in Vertebrate Embryonic Development. 2015, Pubmed , Xenbase
Peterson, Common features of microRNA target prediction tools. 2014, Pubmed
Picelli, Smart-seq2 for sensitive full-length transcriptome profiling in single cells. 2013, Pubmed
Pichon, RNA binding protein/RNA element interactions and the control of translation. 2012, Pubmed
Ramani, High resolution transcriptome maps for wild-type and nonsense-mediated decay-defective Caenorhabditis elegans. 2009, Pubmed
Rogers, Two mRNAs with different 3' ends encode membrane-bound and secreted forms of immunoglobulin mu chain. 1980, Pubmed
Sanfilippo, Landscape and evolution of tissue-specific alternative polyadenylation across Drosophila species. 2017, Pubmed
Setzer, Size heterogeneity in the 3' end of dihydrofolate reductase messenger RNAs in mouse cells. 1980, Pubmed
Shepard, Complex and dynamic landscape of RNA polyadenylation revealed by PAS-Seq. 2011, Pubmed
Shi, Alternative polyadenylation: new insights from global analyses. 2012, Pubmed
Shin, Transcriptome analysis for Caenorhabditis elegans based on novel expressed sequence tags. 2008, Pubmed
Smibert, Global patterns of tissue-specific alternative polyadenylation in Drosophila. 2012, Pubmed
Smith, Time-lapse imaging and cell-specific expression profiling reveal dynamic branching and molecular determinants of a multi-dendritic nociceptor in C. elegans. 2010, Pubmed
Sulston, Post-embryonic cell lineages of the nematode, Caenorhabditis elegans. 1977, Pubmed
Szostak, Translational control by 3'-UTR-binding proteins. 2013, Pubmed
Tadros, The mother-to-child transition. 2007, Pubmed
Tadros, The maternal-to-zygotic transition: a play in two acts. 2009, Pubmed
Tian, Alternative polyadenylation of mRNA precursors. 2017, Pubmed
Tian, A large-scale analysis of mRNA polyadenylation of human and mouse genes. 2005, Pubmed
Ulitsky, Extensive alternative polyadenylation during zebrafish development. 2012, Pubmed
Velten, Single-cell polyadenylation site mapping reveals 3' isoform choice variability. 2015, Pubmed
Walser, Transcript clearance during the maternal-to-zygotic transition. 2011, Pubmed
Wang, Alternative isoform regulation in human tissue transcriptomes. 2008, Pubmed
Wilkening, An efficient method for genome-wide polyadenylation site mapping and RNA quantification. 2013, Pubmed
Wormington, Unmasking the role of the 3' UTR in the cytoplasmic polyadenylation and translational regulation of maternal mRNAs. 1994, Pubmed , Xenbase
Yao, Transcriptome-wide analyses of CstF64-RNA interactions in global regulation of mRNA alternative polyadenylation. 2012, Pubmed
Ye, APAtrap: identification and quantification of alternative polyadenylation sites from RNA-seq data. 2018, Pubmed
Zalts, Developmental constraints shape the evolution of the nematode mid-developmental transition. 2017, Pubmed
Zhao, Massively parallel functional annotation of 3' untranslated regions. 2014, Pubmed
Zheng, Massively parallel digital transcriptional profiling of single cells. 2017, Pubmed
Zhou, Alternative polyadenylation coordinates embryonic development, sexual dimorphism and longitudinal growth in Xenopus tropicalis. 2019, Pubmed , Xenbase
