XB-ART-57304
Development
2020 Sep 11;14717:. doi: 10.1242/dev.188094.
Show Gene links
Show Anatomy links
Pinhead signaling regulates mesoderm heterogeneity via the FGF receptor-dependent pathway.
Ossipova O, Itoh K, Radu A, Ezan J, Sokol SY.
???displayArticle.abstract???
Among the three embryonic germ layers, the mesoderm plays a central role in the establishment of the vertebrate body plan. The mesoderm is specified by secreted signaling proteins from the FGF, Nodal, BMP and Wnt families. No new classes of extracellular mesoderm-inducing factors have been identified in more than two decades. Here, we show that the pinhead (pnhd) gene encodes a secreted protein that is essential for the activation of a subset of mesodermal markers in the Xenopus embryo. RNA sequencing revealed that many transcriptional targets of Pnhd are shared with those of the FGF pathway. Pnhd activity was accompanied by Erk phosphorylation and required FGF and Nodal but not Wnt signaling. We propose that during gastrulation Pnhd acts in the marginal zone to contribute to mesoderm heterogeneity via an FGF receptor-dependent positive feedback mechanism.
???displayArticle.pubmedLink??? 32859582
???displayArticle.pmcLink??? PMC7502591
???displayArticle.link??? Development
???displayArticle.grants??? [+]
R01 DE027665 NIDCR NIH HHS, R01 HD092990 NICHD NIH HHS
Species referenced: Xenopus laevis
Genes referenced: cdx4 dkk1 esr-5 fgf2 fgfr1 fgfr4 hoxd1 mapk1 msgn1 nodal pnhd smad1 smad2 tbxt wnt8a
GO keywords: fibroblast growth factor receptor signaling pathway [+]
???displayArticle.morpholinos??? pnhd MO4 pnhd MO5
???displayArticle.gses??? GSE143795: Xenbase, NCBI
Phenotypes: Xla Wt + fgf2 + animal cap explant(Fig.6.A) [+]
Xla Wt + pnhd + animal cap explant(Fig.3.D,E)
Xla Wt + pnhd + animal cap explant(Fig.6.A-C)
Xla Wt + pnhd + animal cap explant(Fig.8.C)
Xla Wt + pnhd-FLAG + animal cap explant(Fig.4.B,C)
Xla Wt + pnhd-FLAG + animal cap explant(Fig.4.D)
Xla Wt + pnhd.L + animal cap explant(Fig.3.F)
Xla Wt + pnhd MO(Fig.5.B,E)
Xla Wt + pnhd MO(Fig.5.C,E)
Xla Wt + wnt8a + animal cap explant(Fig.6.C)
Xla Wt + Xla.pnhd-FLAG(Fig.1.D)
Xla Wt + Xla.pnhd-FLAG(Fig.5.D,E)
Xla Wt + Xla.pnhd-FLAG(Fig.5.F)
Xla Wt + Xla.pnhd-FLAG + animal cap explant(Fig.3.E)
Xla Wt + pnhd + animal cap explant(Fig.6.A-C)
Xla Wt + pnhd + animal cap explant(Fig.8.C)
Xla Wt + pnhd-FLAG + animal cap explant(Fig.4.B,C)
Xla Wt + pnhd-FLAG + animal cap explant(Fig.4.D)
Xla Wt + pnhd.L + animal cap explant(Fig.3.F)
Xla Wt + pnhd MO(Fig.5.B,E)
Xla Wt + pnhd MO(Fig.5.C,E)
Xla Wt + wnt8a + animal cap explant(Fig.6.C)
Xla Wt + Xla.pnhd-FLAG(Fig.1.D)
Xla Wt + Xla.pnhd-FLAG(Fig.5.D,E)
Xla Wt + Xla.pnhd-FLAG(Fig.5.F)
Xla Wt + Xla.pnhd-FLAG + animal cap explant(Fig.3.E)
???attribute.lit??? ???displayArticles.show???
|
|
Fig. 1 Pnhd is a secreted proteinâthat promotesâposterior development. (A) Alignment of CK domains from Pnhd and other secreted proteins. Spacing is indicated by numbers of non-conserved amino acids between conserved cysteine residues. X.l., Xenopus laevis; S.p., Stegastes partitus; H.s., Homo sapiens. (B) Secretion of Pnhd by Xenopus gastrula cells. Four-cell embryos were injected with 0.5â ng of Flag-Pnhd RNA for each blastomere, cultured to the onset of gastrulation and dissociated to individual cells. Pnhd levels were compared in the media conditioned for 3â h and the corresponding cell lysates. (C) Pnhd is secreted by transfected HEK293Tcells. Deletion of the putative signal peptide in PnhdSP prevents secretion. (D) Head defects in embryos injected dorsally with 2â ng of pnhd RNA at the four-cell stage. Frequencies of embryos with head defects and their total number are indicated. The results are representative of more than five independent experiments. A, anterior; cg, cement gland; CM, conditioned medium; IB, immunoblot; IP, immunoprecipitation; P, posterior. |
|
|
Fig. 2. Pnhd transcript localizationâat different developmental stages. WISH was carried out with albino embryos using pnhd antisense and sense RNA probes. (A) Vegetal view of a stage 10 embryo (dorsal is up). Arrowhead points to vegetal endoderm. (B) Cross-section of a stage 10 embryo. (C) Control embryo, stage 10 (sense probe). (D) Vegetal view of a stage 11.5 embryo (dorsal is up). (E) Vegetal view of a stage 12 embryo (dorsal side is up). Arrows in A,D,E indicate mesodermal expression. (F) Dorsal view of a stage 14 embryo (anterior is up). Arrowhead marks the neuroectoderm. (G) Cross-section of the embryo shown in F. (H) Anterior view of a stage 19 embryo (dorsal is up). (I) Posterior view of a stage 19 embryo (dorsal is up). Arrow indicates staining in the tailbud. (J) Side view of a stage 25 embryo. (K) Head of a stage 25 embryo (anterior is left). Arrowhead points to the signal in the superficial ectoderm cells that are dorsal to the cement gland. (L) Cross-section corresponding to the midbrain level of embryo in J. (M) Dorsal view of a stage 25 embryo. (N) Stage 25, control sense probe. (O) Lateral view of a stage 25 embryo tailbud. Anterior is to the left in J,K,M-O. (P) Transverse section of a stage 25 embryo corresponding to J and O. Dashed lines mark the approximate level of corresponding sections (indicated by bold letters). Dorsoventral (D/V) and anteroposterior (A/P) embryonic axes are indicated. Abbreviations: bc, blastocoel; bv, brain ventricle; cg, cement gland; df, dorsal fin; dl, dorsal blastopore lip; en, endoderm; ev, eye vesicle; lm, lateral mesoderm; me, mesoderm; mhb, midbrain-hindbrain boundary; ne, neuroectoderm; nt, neural tube; ntb, neural tube border; no, notochord; ov, otic vesicle; s, somites; sm, somitic mesoderm; tb, tailbud. Scale bars: 50â µm (B,G,L); 25â µm (P). |
|
|
Fig. 3. Pnhd induces mesoderm in ectodermal explants. (A-E) Early embryos were injected with 1-2â ng of Pnhd RNA. Ectoderm explants were dissected at late blastula stages and cultured until stage 12 to examine morphology (B,C) and gene expression by RT-PCR (D,E). (B,C) Pnhd RNA induced animal cap elongation by stage 12. Frequencies of elongated explants and their total number are indicated. The results represent more than five independent experiments. (D) Induction of selected mesodermal markers by Flag-Pnhd RNA (1â ng). (E) Flag-Pnhd RNA has the same ability to induce tbxt as untagged Pnhd RNA in RT-qPCR, but this activity is lost in Flag-PnhdSP lacking the signal peptide (2â ng of each RNA). (F) Pnhd protein was purified from the supernatants of transfected HEK293T cells. To assess its mesoderm-inducing activity, ectoderm explants were dissected from stage 10 embryos and cultured in 0.6ÃMMR solution containing 1.5â µg/ml or 6.5â µg/ml of Pnhd. RT-qPCR was carried out for tbxt at stage 11 or stage 14. Data are mean±s.d. Significance was determined by an unpaired two-tailed Student's t-test. **P<0.01, ***P<0.001. |
|
|
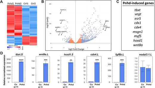
Fig. 4. RNA sequencing defines Pnhd target genes. (A) Heatmap of gene expression in the Pnhd-expressing and control uninjected animal pole cells that were cultured until stages 11 and 12. The duplicate samples are highly similar. (B) Volcano plot shows top genes upregulated by Pnhd. (C) Differentially expressed genes that are induced by Pnhd RNA (1.5â ng) in animal caps. The list was derived from the top 100 genes induced by Pnhd in four independent RNA-seq experiments. (D) qRT-PCR validation of Pnhd targets in animal caps. Data are mean±s.d. Significance was determined by an unpaired two-tailed Student's t-test. **P<0.01, ***P<0.001, ****P<0.0001. |
|
|
Fig. 5. Pnhd is required for mesodermâformation. (A-D) WISH validates changes in cdx4 expression in embryos with manipulated Pnhd levels in one half of each embryo. Red-gal was used as a β-galactosidase substrate (red) for lineage tracing of the injected area. Compare gene expression (dark staining) between the injected (red) and uninjected sides. (E) Quantification of changes in cdx4 RNA in Pnhd-depleted or overexpressing embryos. (F) RT-qPCR confirmation of the downregulation of cdx4, hoxd1, msgn1 and tbxt in stage 10.5 marginal zone explants depleted of pnhd. Data are mean±s.d. Significance was determined by an unpaired two-tailed Student's t-test. *P<0.05, **P<0.01. |
|
|
Fig. 6. Pnhd response requires FGF but not Wnt signaling. (A-C) Embryos were injected in the animal pole region at the two-cell stage with 1-2â ng of Pnhd RNA, FGFR1-Fc, FGFR4-Fc or dnFGFR1 RNA (2â ng each), 1â ng of Wnt8 or 300â pg of Dkk1 RNA, as indicated. Ectoderm explants were dissected at stages 9-10 and cultured until stages 11-11.5 for gene expression analysis by RT-qPCR. (A) The induction of tbxt and cdx4 by Pnhd is blocked by the FGF inhibitor SU5402 (100â µm). Stimulation with bFGF was used as a positive control. (B) Gene target activation by Pnhd was prevented by DN-FGFR1 and secreted forms of FGFR1-Fc and FGFR4-Fc. (C) The Wnt inhibitor Dkk1 did not affect Pnhd signaling but effectively blocked Wnt8 responses. Data are mean±s.d. Significance was determined by an unpaired two-tailed Student's t-test. *P<0.05, **P<0.01, ***P<0.001, ****P<0.0001. |
|
|
Fig. 7. Pnhd inhibits Akt, but activates Erk1. (A) Schematic of the experiments shown in B-D. Embryos were injected with RNAs encoding Flag-Pnhd (1.5 ng), p110CAAX (0.5 ng), or treated with FGF protein, as indicated. Ectoderm explants were dissected at stages 8, 9.5 or 10, and cultured until the desired stage for immunoblotting with indicated antibodies. (B) Comparison of Pnhd and FGF effects on blastula ectoderm. Pnhd inhibits Akt phosphorylation in ectoderm explants isolated at stage 8 and analyzed at stage 10. FGF has no effect on Akt, but activates Erk. (C) Pnhd inhibits Akt but induces Erk phosphorylation in ectoderm isolated at stage 9.5 and cultured until stage 10.25. This result has been obtained in at least ten experiments. The separator line serves to indicate that several irrelevant gel lanes have been omitted. (D) Pnhd-dependent stimulation of Erk is not affected by the Akt activator p110CAAX. (E) Erk1 phosphorylation in Pnhd-expressing embryos at stage 11. Embryos were injected with RNAs encoding Flag-Pnhd or Flag-PnhdSP (1.5 ng each). (F) Downregulation of Erk1 phosphorylation in lysates of stage 11 embryos injected with Pnhd MOsp. Embryos were injected with RNAs encoding dnFGFR1 (1.5 ng each) or 40 ng of Pnhd MOsp, as indicated. There are no detectable changes in β-catenin or phospho-Smad1. (G) Pnhd promotes Smad2 phosphorylation by Activin. Ectoderm explants were dissected from the injected embryos at stage 8 and cultured for 1 h with or without Activin. Immunoblot analysis with anti-pSmad2 antibodies is shown. Pnhd is detected by anti-Flag antibodies (arrowhead). Erk1 is a control for loading. WE, whole embryo controls in C,D,F. |
|
|
Fig. 8. Pnhd cooperates with endogenous-inducing signals to promote mesoderm formation during gastrulation. (A) Schematic of the experiments presented in B,C. Mesoderm-inducing signals are indicated by orange arrows, and the cells receiving them are in light brown. Each animal blastomere of two-cell embryos received 1â ng of Pnhd RNA. Pnhd-expressing or control ectoderm explants were isolated at stage 8 or stage 10, as indicated. When the control embryos reached stage 12.5, the explants were lysed for immunoblotting with antibodies specific for pErk1 and Erk (B) and for RT-qPCR analysis of cdx4 and tbxt transcripts (C). (B) Erk is synergistically activated by Pnhd and endogenous signals in ectoderm explants isolated at stage 10. (C) Cooperative activation of mesodermal gene targets by Pnhd and endogenous signals in ectoderm dissected at stage 10. (D,E) Pnhd is required for mesoderm formation in response to endogenous-inducing signals. (D) Schematic of the experiment shown in E. Model for Pnhd function (right). Pnhd is activated in the marginal zone by Nodal and FGF signaling and functions within the newly induced mesodermal layer. D, dorsal mesoderm; V, ventral mesoderm. The green color indicates presumptive endoderm in the vegetal pole, the gray color indicates presumptive ectoderm at the animal pole, and the future mesoderm is represented by brown shading. (E) Pnhd is required for mesoderm formation in animal-vegetal conjugates. Pnhd MOsp-injected or control animal pole explants were combined with vegetal explants at stage 8. After culture until stage 11, levels of cdx4 and hoxd1 transcripts were determined in the conjugates by RT-qPCR. Data are mean±s.d. Significance was determined by an unpaired two-tailed Student's t-test. **P<0.01. |
References [+] :
Amaya,
Expression of a dominant negative mutant of the FGF receptor disrupts mesoderm formation in Xenopus embryos.
1991, Pubmed,
Xenbase
Amaya, Expression of a dominant negative mutant of the FGF receptor disrupts mesoderm formation in Xenopus embryos. 1991, Pubmed , Xenbase
Anders, Differential expression analysis for sequence count data. 2010, Pubmed
Anders, HTSeq--a Python framework to work with high-throughput sequencing data. 2015, Pubmed
Avsian-Kretchmer, Comparative genomic analysis of the eight-membered ring cystine knot-containing bone morphogenetic protein antagonists. 2004, Pubmed
Bae, Identification of Pax3 and Zic1 targets in the developing neural crest. 2014, Pubmed , Xenbase
Bafico, Novel mechanism of Wnt signalling inhibition mediated by Dickkopf-1 interaction with LRP6/Arrow. 2001, Pubmed
Branney, Characterisation of the fibroblast growth factor dependent transcriptome in early development. 2009, Pubmed , Xenbase
Briggs, The dynamics of gene expression in vertebrate embryogenesis at single-cell resolution. 2018, Pubmed , Xenbase
Carballada, Phosphatidylinositol-3 kinase acts in parallel to the ERK MAP kinase in the FGF pathway during Xenopus mesoderm induction. 2001, Pubmed , Xenbase
Cho, Molecular nature of Spemann's organizer: the role of the Xenopus homeobox gene goosecoid. 1991, Pubmed , Xenbase
Christen, Spatial response to fibroblast growth factor signalling in Xenopus embryos. 1999, Pubmed , Xenbase
Christian, Xwnt-8, a Xenopus Wnt-1/int-1-related gene responsive to mesoderm-inducing growth factors, may play a role in ventral mesodermal patterning during embryogenesis. 1991, Pubmed , Xenbase
Chung, Screening of FGF target genes in Xenopus by microarray: temporal dissection of the signalling pathway using a chemical inhibitor. 2004, Pubmed , Xenbase
Cornell, FGF is a prospective competence factor for early activin-type signals in Xenopus mesoderm induction. 1995, Pubmed , Xenbase
Cox, Caudalization of neural fate by tissue recombination and bFGF. 1995, Pubmed , Xenbase
Crossley, The mouse Fgf8 gene encodes a family of polypeptides and is expressed in regions that direct outgrowth and patterning in the developing embryo. 1995, Pubmed
DaCosta Byfield, SB-505124 is a selective inhibitor of transforming growth factor-beta type I receptors ALK4, ALK5, and ALK7. 2004, Pubmed
De Robertis, Dorsal-ventral patterning and neural induction in Xenopus embryos. 2004, Pubmed , Xenbase
Ding, Bighead is a Wnt antagonist secreted by the Xenopus Spemann organizer that promotes Lrp6 endocytosis. 2018, Pubmed , Xenbase
Dollar, Regulation of Lethal giant larvae by Dishevelled. 2005, Pubmed , Xenbase
Dosch, Requirement for anti-dorsalizing morphogenetic protein in organizer patterning. 2000, Pubmed , Xenbase
Dubrulle, fgf8 mRNA decay establishes a gradient that couples axial elongation to patterning in the vertebrate embryo. 2004, Pubmed
Gentsch, In vivo T-box transcription factor profiling reveals joint regulation of embryonic neuromesodermal bipotency. 2013, Pubmed , Xenbase
Harland, In situ hybridization: an improved whole-mount method for Xenopus embryos. 1991, Pubmed , Xenbase
Harland, Formation and function of Spemann's organizer. 1997, Pubmed
Howard, Analysis of gastrulation: different types of gastrulation movement are induced by different mesoderm-inducing factors in Xenopus laevis. 1993, Pubmed , Xenbase
Imai, Cis-acting transcriptional repression establishes a sharp boundary in chordate embryos. 2012, Pubmed
Isaacs, Cystine knots. 1995, Pubmed
Itoh, Nuclear localization is required for Dishevelled function in Wnt/beta-catenin signaling. 2005, Pubmed , Xenbase
Itoh, Heparan sulfate proteoglycans are required for mesoderm formation in Xenopus embryos. 1994, Pubmed , Xenbase
Joubin, Molecular interactions continuously define the organizer during the cell movements of gastrulation. 1999, Pubmed
Kenwrick, Pilot morpholino screen in Xenopus tropicalis identifies a novel gene involved in head development. 2004, Pubmed , Xenbase
Kiecker, Molecular specification of germ layers in vertebrate embryos. 2016, Pubmed
Kim, HISAT: a fast spliced aligner with low memory requirements. 2015, Pubmed
Kimelman, Mesoderm induction: from caps to chips. 2006, Pubmed , Xenbase
Kjolby, Genome-wide identification of Wnt/β-catenin transcriptional targets during Xenopus gastrulation. 2017, Pubmed , Xenbase
Kjolby, Integration of Wnt and FGF signaling in the Xenopus gastrula at TCF and Ets binding sites shows the importance of short-range repression by TCF in patterning the marginal zone. 2019, Pubmed , Xenbase
Krupnik, Functional and structural diversity of the human Dickkopf gene family. 1999, Pubmed , Xenbase
Kumano, ADMP2 is essential for primitive blood and heart development in Xenopus. 2006, Pubmed , Xenbase
LaBonne, Mesoderm induction by activin requires FGF-mediated intracellular signals. 1994, Pubmed , Xenbase
Lamb, Fibroblast growth factor is a direct neural inducer, which combined with noggin generates anterior-posterior neural pattern. 1995, Pubmed , Xenbase
Langdon, Maternal and zygotic control of zebrafish dorsoventral axial patterning. 2011, Pubmed
Lin, Functions of heparan sulfate proteoglycans in cell signaling during development. 2004, Pubmed
Lintern, Characterization of wise protein and its molecular mechanism to interact with both Wnt and BMP signals. 2009, Pubmed
Loose, A genetic regulatory network for Xenopus mesendoderm formation. 2004, Pubmed , Xenbase
Manning, AKT/PKB Signaling: Navigating the Network. 2017, Pubmed
Mao, LDL-receptor-related protein 6 is a receptor for Dickkopf proteins. 2001, Pubmed , Xenbase
Marics, FGFR4 signaling is a necessary step in limb muscle differentiation. 2002, Pubmed , Xenbase
Mohammadi, Structures of the tyrosine kinase domain of fibroblast growth factor receptor in complex with inhibitors. 1997, Pubmed
Moos, Anti-dorsalizing morphogenetic protein is a novel TGF-beta homolog expressed in the Spemann organizer. 1995, Pubmed , Xenbase
Morley, A gene regulatory network directed by zebrafish No tail accounts for its roles in mesoderm formation. 2009, Pubmed
Nakamura, Tissue- and stage-specific Wnt target gene expression is controlled subsequent to β-catenin recruitment to cis-regulatory modules. 2016, Pubmed , Xenbase
Niehrs, Regionally specific induction by the Spemann-Mangold organizer. 2004, Pubmed
Ornitz, FGFs, heparan sulfate and FGFRs: complex interactions essential for development. 2000, Pubmed
Ornitz, The Fibroblast Growth Factor signaling pathway. 2015, Pubmed
Ossipova, Neural crest specification by noncanonical Wnt signaling and PAR-1. 2011, Pubmed , Xenbase
Ossipova, The involvement of PCP proteins in radial cell intercalations during Xenopus embryonic development. 2015, Pubmed , Xenbase
Ossipova, PAR-1 phosphorylates Mind bomb to promote vertebrate neurogenesis. 2009, Pubmed , Xenbase
Peng, Xenopus laevis: Practical uses in cell and molecular biology. Solutions and protocols. 1991, Pubmed , Xenbase
Piccolo, The head inducer Cerberus is a multifunctional antagonist of Nodal, BMP and Wnt signals. 1999, Pubmed , Xenbase
Plouhinec, Pax3 and Zic1 trigger the early neural crest gene regulatory network by the direct activation of multiple key neural crest specifiers. 2014, Pubmed , Xenbase
Roch, Glycoprotein hormones and their receptors emerged at the origin of metazoans. 2014, Pubmed
Rodaway, Mesendoderm. an ancient germ layer? 2001, Pubmed
Schohl, Beta-catenin, MAPK and Smad signaling during early Xenopus development. 2002, Pubmed , Xenbase
Semënov, Head inducer Dickkopf-1 is a ligand for Wnt coreceptor LRP6. 2001, Pubmed , Xenbase
Shnitsar, PTEN regulates cilia through Dishevelled. 2015, Pubmed , Xenbase
Smith, Expression of a Xenopus homolog of Brachyury (T) is an immediate-early response to mesoderm induction. 1991, Pubmed , Xenbase
Smith, A nodal-related gene defines a physical and functional domain within the Spemann organizer. 1995, Pubmed , Xenbase
Sokol, Injected Wnt RNA induces a complete body axis in Xenopus embryos. 1991, Pubmed , Xenbase
Sokol, Mesoderm formation in Xenopus ectodermal explants overexpressing Xwnt8: evidence for a cooperating signal reaching the animal pole by gastrulation. 1993, Pubmed , Xenbase
Subramanian, Gene set enrichment analysis: a knowledge-based approach for interpreting genome-wide expression profiles. 2005, Pubmed
Torre, BioJupies: Automated Generation of Interactive Notebooks for RNA-Seq Data Analysis in the Cloud. 2018, Pubmed
Wolda, Overlapping expression of Xwnt-3A and Xwnt-1 in neural tissue of Xenopus laevis embryos. 1993, Pubmed , Xenbase
Yan, The BMP ligand Pinhead together with Admp supports the robustness of embryonic patterning. 2019, Pubmed
Zhang, The role of maternal VegT in establishing the primary germ layers in Xenopus embryos. 1998, Pubmed , Xenbase
Zorn, Vertebrate endoderm development and organ formation. 2009, Pubmed , Xenbase
