XB-ART-57294
Nat Commun
2020 Aug 06;111:3922. doi: 10.1038/s41467-020-17781-6.
Show Gene links
Show Anatomy links
The natural function of the malaria parasite's chloroquine resistance transporter.
Shafik SH, Cobbold SA, Barkat K, Richards SN, Lancaster NS, Llinás M, Hogg SJ, Summers RL, McConville MJ, Martin RE.
???displayArticle.abstract???
The Plasmodium falciparum chloroquine resistance transporter (PfCRT) is a key contributor to multidrug resistance and is also essential for the survival of the malaria parasite, yet its natural function remains unresolved. We identify host-derived peptides of 4-11 residues, varying in both charge and composition, as the substrates of PfCRT in vitro and in situ, and show that PfCRT does not mediate the non-specific transport of other metabolites and/or ions. We find that drug-resistance-conferring mutations reduce both the peptide transport capacity and substrate range of PfCRT, explaining the impaired fitness of drug-resistant parasites. Our results indicate that PfCRT transports peptides from the lumen of the parasite's digestive vacuole to the cytosol, thereby providing a source of amino acids for parasite metabolism and preventing osmotic stress of this organelle. The resolution of PfCRT's native substrates will aid the development of drugs that target PfCRT and/or restore the efficacy of existing antimalarials.
???displayArticle.pubmedLink??? 32764664
???displayArticle.pmcLink??? PMC7413254
???displayArticle.link??? Nat Commun
???displayArticle.grants??? [+]
DP2 OD001315 NIH HHS
Species referenced: Xenopus laevis
Genes referenced: akr1c2 gpt
GO keywords: cytosol [+]
???displayArticle.disOnts??? malaria [+]
???attribute.lit??? ???displayArticles.show???
|
|
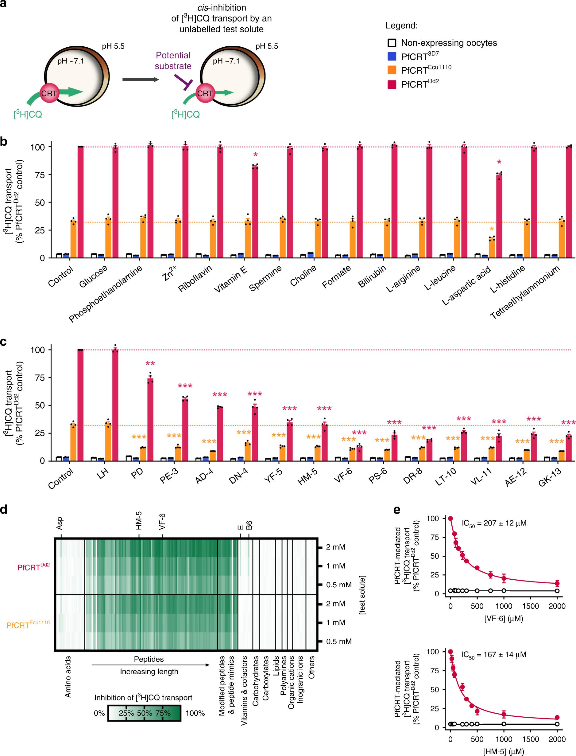
Fig. 1: Screening of a solute library for cis-inhibitory activity identified potential substrates of PfCRT. a Schematic showing the cis-inhibition of [3H]CQ uptake via PfCRTDd2 or PfCRTEcu1110 by an unlabelled solute in the Xenopus oocyte system. The library included solutes known to exist in the parasitised erythrocyte, such as vitamins, carbohydrates, metal ions, lipids, amino acids, peptides and other organic and inorganic molecules. b, c The effect on [3H]CQ transport via PfCRT by a subset of solutes (2âmM) (b) or host-derived peptides (2âmM) (c). Non-expressing oocytes and those expressing PfCRT3D7 were included as negative controls; these oocytes accumulate a low level of [3H]CQ via simple diffusion of the neutral species15,16, reflecting the background level of [3H]CQ transport. Note that aspartate and vitamins E and B6 caused modest reductions in PfCRTDd2-mediated transport, but only aspartate was found to inhibit PfCRTEcu1110. A diverse range of peptides cause potent inhibition of both PfCRTDd2 or PfCRTEcu1110. d Heatmap of the cis-inhibition of [3H]CQ transport via PfCRTDd2 and PfCRTEcu1110 by 173 different solutes. e VF-6 (top) and HM-5 (bottom) inhibit [3H]CQ transport via PfCRTDd2 in a concentration-dependent manner. The half-maximum inhibitory concentrations (IC50) for VF-6 and HM-5 are 207â±â12 and 167â±â14âµM, respectively. The data are the mean of nâ=â4 independent experiments (each yielding similar results and overlaid as individual data points in b and c), and the error is the SEM. Where not visible, the error bars fall within the symbols. The asterisks denote a significant difference from the relevant PfCRTDd2 (red asterisks) or PfCRTEcu1110 (orange asterisks) control; *Pâ<â0.05, **Pâ<â0.01, ***Pâ<â0.001 (one-way ANOVA). The source datasets are provided as a Source Data file. |
|
|
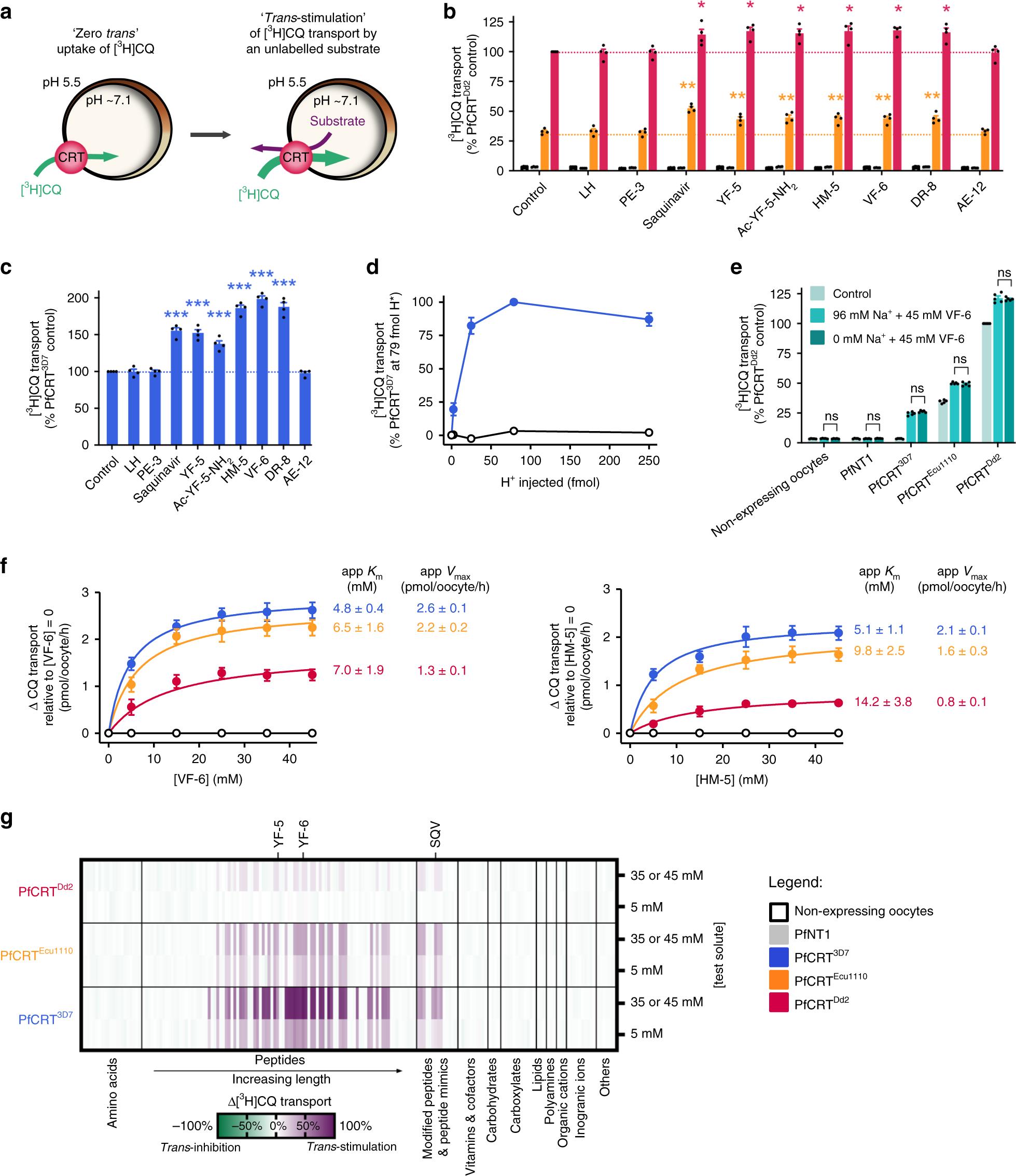
Fig. 2: PfCRT is trans-stimulated by peptides containing 4â11 amino acid residues. a Schematic showing the trans-stimulation of [3H]CQ transport via PfCRT by an unlabelled substrate in Xenopus oocytes. b, cTrans-stimulation of [3H]CQ transport via PfCRTDd2 or PfCRTEcu1110 (b) or via PfCRT3D7 (c) by a subset of host-derived peptides and peptide mimics (45âmM). The test solute was injected into the oocyte immediately prior to the commencement of the assay, with the buffer-only and LH treatments serving as injection controls21. The negative controls were non-expressing oocytes and those expressing an unrelated P. falciparum transporter, the nucleoside transporter 1 (PfNT175,76). The latter demonstrates that the expression of a similarly sized transporter in Xenopus oocytes does not affect the ability of the oocyte membrane to reseal following injection of a test solute21. dTrans-stimulation of [3H]CQ transport via PfCRT3D7 by VF-6 (45âmM) is pH-dependent, with the largest increase observed when the pH of the injection buffer was 5.5 (equating to 79 fmoles H+). eTrans-stimulation of [3H]CQ transport via PfCRT is unaffected by the removal of Na+ from the injection buffer. f Concentration-dependence of the trans-stimulation of [3H]CQ transport via PfCRT by VF-6 (left) and HM-5 (right). The non-expressing oocyte data overlays the data obtained with oocytes expressing PfNT1. g Heatmap of the trans-stimulation of [3H]CQ transport via PfCRT3D7, PfCRTEcu1110 or PfCRTDd2 by 173 different solutes. Only peptides and peptide mimics trans-stimulate PfCRT; all other solutes, including aspartate and vitamins E and B6, failed to increase [3H]CQ transport via PfCRT are thus unlikely to be substrates of the transporter. The data are the mean of nâ=â4 independent experiments (each yielding similar results and overlaid as individual data points in b, c and e), and the error is the SEM. Where not visible, the error bars fall within the symbols. The asterisks denote a significant difference from the relevant PfCRTDd2 (red asterisks), PfCRTEcu1110 (orange asterisks) or PfCRT3D7 (blue asterisks) buffer-injected control; *Pâ<â0.05, **Pâ<â0.01, ***Pâ<â0.001, ns: not significant (one-way ANOVA). SQV: saquinavir. The source datasets are provided as a Source Data file. |
|
|
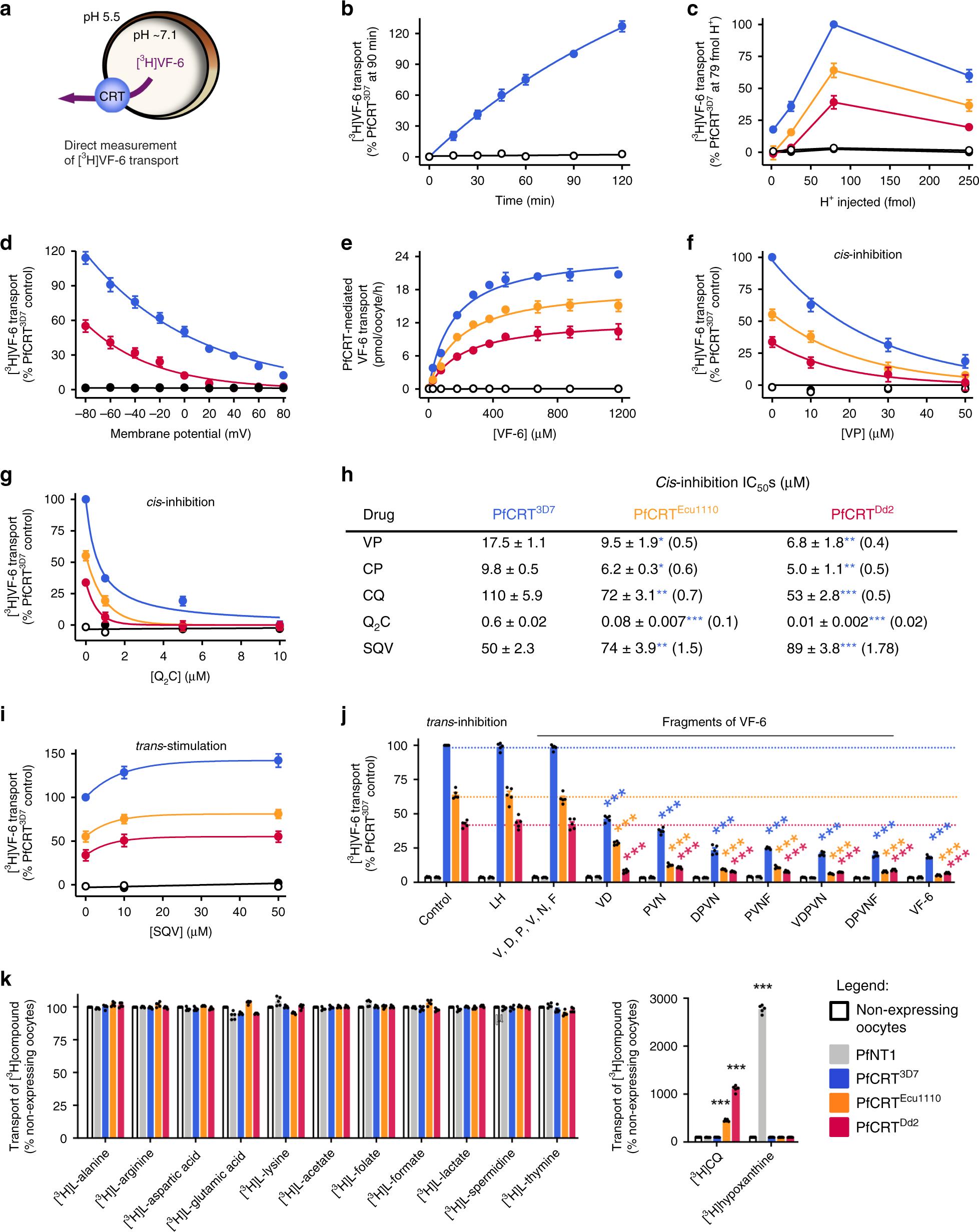
Fig. 3: Characterisation of the transport of a host-derived hexapeptide via PfCRT. a Schematic showing the transport of [3H]VF-6 via PfCRT in Xenopus oocytes. bâe [3H]VF-6 transport via PfCRT is approximately linear with time for at least 2âh (b), is dependent on both the pH of the injection buffer (the highest level of transport occurred at pH 5.5, equating to 79 fmoles H+) (c) and the membrane potential (with the rate of VF-6 efflux steadily decreasing as the membrane potential became more positive) (d), and is saturable (PfCRT3D7 possesses a slightly lower affinity and higher Vmax relative to the mutant transporters) (e). [3H]CQ influx is also dependent on the membrane potential (Supplementary Fig. 2g and Supplementary Note 3). f, gCis-inhibition of [3H]VF-6 transport via PfCRT by verapamil (VP) (f) and Q2C (g). h The half-maximum inhibitory concentrations (IC50s) for the cis-inhibition of [3H]VF-6 transport via PfCRT by drugs known to interact with the transporter. iTrans-stimulation of [3H]VF-6 transport via PfCRT by saquinavir (SQV). jTrans-inhibition of [3H]VF-6 transport via PfCRT by haemoglobin-peptides (45âmM). k Left: various other radiolabelled solutes are not transported out of the oocyte by PfCRT. Right: in the same assay, [3H]CQ is effluxed via PfCRTEcu1110 and PfCRTDd2 and [3H]hypoxanthine is effluxed by PfNT1. The data are the mean of nâ=â5 independent experiments (each yielding similar results and overlaid as individual data points in j and k), and the error is the SEM. Where not visible, the error bars fall within the symbols. The non-expressing oocyte data overlays the data obtained with oocytes expressing PfNT1 in b, c, eâg and i. The asterisks denote a significant difference from the relevant PfCRTDd2 (red asterisks), PfCRTEcu1110 (orange asterisks), PfCRT3D7 (blue asterisks) or non-expressing (black asterisks) control; *Pâ<â0.05, **Pâ<â0.01, ***Pâ<â0.001, ns not significant (one-way ANOVA). The source datasets are provided as a Source Data file. |
|
|
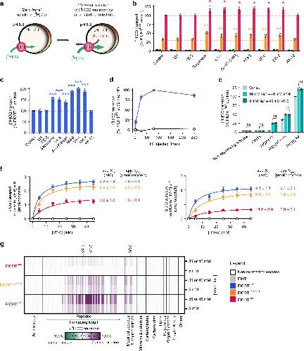
Fig. 4: Diverse field and laboratory-derived isoforms of PfCRT transport the VF-6 peptide. a The VF-6 transport activities, including kinetic parameters, of various field and laboratory-derived PfCRT isoforms in Xenopus oocytes (Km, Michaelis–Menten constant; Vmax, maximum velocity). b The capacity of PfCRT to transport VF-6 decays exponentially as the protein’s CQ transport activity increases (R2 = 0.93). Exceptions to this trend include PfCRTCam734, L272F-PfCRTDd2, L272F-PfCRT3D7 and C101F-PfCRTDd2. c [3H]CQ transport (left) and [3H]VF-6 transport (right) via epitope-tagged versions of PfCRT3D7 and PfCRTDd2. The version of PfCRTDd2 carrying a C-terminal 3xmyc tag does not mediate [3H]CQ transport. The other four variants of PfCRTDd2 retain all or most of their CQ transport activity. By contrast, none of the tagged versions of PfCRT3D7 or PfCRTDd2 transport [3H]VF-6. The fusion of polypeptides to PfCRT can therefore abolish its ability to transport peptides, even when the protein remains able to transport CQ. The data are the mean of n = 5 independent experiments (each yielding similar results and overlaid as individual data points in a and c), and the error is the SEM. Where not visible, the error bars fall within the symbols. The asterisks denote a significant difference from the relevant PfCRTDd2 (red asterisks) or PfCRT3D7 (blue asterisks) control; *P < 0.05, **P < 0.01, ***P < 0.001 (one-way ANOVA). The source datasets are provided as a Source Data file. |
|
|
Fig. 5: Peptide mimics are substrates of PfCRT in situ. a Left: schematic showing the H+-efflux assay. If a protonated solute is a substrate of PfCRT it will cause a H+ leak when effluxed from the DV. Inhibition of the DVâs H+-ATPase by concanamycin A enables this H+ leak to be detected (with a pH-sensitive probe) as an increase in the rate of DV alkalinisation. Right: several peptide mimics (10âμM) increase the rate of DV alkalinisation in C2GC03, C67G8 and C4Dd2 parasites. CQ (the positive control) causes the rate of DV alkalinisation to increase in the C67G8 and C4Dd2 lines and to decrease slightly in C2GC03 parasites. This is consistent with previous applications of the H+-efflux assay36,37 and with the abilities of PfCRTEcu1110, PfCRT7G8 and PfCRTDd2 (but not PfCRT3D7) to transport CQ when tested under normal conditions in the oocyte system15,16. Unless labelled ns, Pâ<â0.05 relative to the absence of a test solute. b Left: schematic showing the inhibition of PfCRT by verapamil (VP) or the quinine dimer Q2C in the H+-efflux assay. Right: the increase in the rate of DV alkalinisation caused by saquinavir (SQV; 10âμM) and Ac-YF-5-NH2 (10âμM) is inhibited by VP (50âμM) and Q2C (1âμM). The statistical analyses were performed relative to the SQV or Ac-YF-5-NH2 controls. c SQV (left) and Ac-YF-5-NH2 (right) increase the rate of DV alkalinisation in a concentration-dependent manner. d Concentration-dependence of the trans-stimulation of [3H]CQ transport via PfCRT by SQV (left) and Ac-YF-5-NH2 (right) in Xenopus oocytes. The non-expressing oocyte data overlays the data obtained with oocytes expressing PfNT1. The data are the mean of nâ=â5 independent experiments (each yielding similar results and overlaid as individual data points in a and b), and the error is the SEM. Where not visible, the error bars fall within the symbols. The asterisks denote a significant difference from the relevant C4Dd2 (red asterisks), C67G8 (orange asterisks) or C2GC03 (blue asterisks) control; *Pâ<â0.05, **Pâ<â0.01, ***Pâ<â0.001, ns: non-significant (one-way ANOVA). The source datasets are provided as a Source Data file. |
|
|
Fig. 6: CQ-resistance-conferring isoforms of PfCRT increase parasite susceptibility to saquinavir. a The antiplasmodial activities of CQ and saquinavir (SQV) against CQ-sensitive (C2GC03 and 3D7) and CQ-resistant (C67G8, C4Dd2, 7G8 and Dd2) parasites in the presence or absence of verapamil (VP). The data are the mean of nâ=â5 independent experiments (each yielding similar results) and the error is the SEM. The asterisks denote a significant difference from the relevant control (red asterisks, C4Dd2 or Dd2 control; orange asterisks, C67G8 or 7G8 control; blue asterisks, C2GC03 or 3D7 control); **Pâ<â0.01, ***Pâ<â0.001, ns: non-significant (one-way ANOVA). The source datasets are provided as a Source Data file. b Mechanistic model for the increased susceptibility of CQ-resistant parasites to SQV. PfCRT3D7 (wild-type PfCRT) lacks detectable CQ transport activity, whereas the CQ-resistance-conferring isoforms of PfCRT (mutant PfCRT) efflux CQ from the DV. VP inhibits CQ transport via the mutant transporters, thereby re-sensitising the CQ-resistant parasites to this antimalarial drug. By contrast, PfCRT3D7 has a greater capacity for transporting SQV out of the DV than do the mutant isoforms. Moreover, it is the wild-type protein that confers reduced sensitivity to SQV. Given that VP (1) inhibits SQV transport via both the wild-type and mutant PfCRT transporters and (2) increases the antiplasmodial activity of SQV in all of the parasite types, our findings indicate that SQV acts on a target within the DV. |
|
|
Fig. 7: The peptide substrates of PfCRT accumulate in parasites expressing mutant isoforms of the transporter. Host-derived peptides in erythrocytes infected with C2GC03 or C4Dd2 parasites were quantified using tandem liquid-chromatography mass-spectrometry and the peptide levels within the C4Dd2 line were expressed relative to those measured in the C2GC03 parasites (Supplementary Data 3 and 5). For peptides containing 4–11 residues, a positive relationship exists between the ability to trans-stimulate CQ transport via PfCRT3D7 and accumulation within the CQ-resistant C4Dd2 parasites. The analysis used the PfCRT3D7trans-stimulation dataset, rather than that generated for PfCRTDd2, because the peptides most likely to accumulate in the C4Dd2 line will include those that are very poor substrates of (or no longer transported by) PfCRTDd2. An analysis of the data with a Bayesian Information Criteria model identified two distinct populations. The trans-stimulation data are the mean of four independent experiments (each yielding similar results) and the peptide accumulation data are the mean of 2–6 independent experiments (each yielding similar results). Error bars are shown for data points that are n ≥ 3; the Y error is the SD and the X error is the SEM. The source datasets are provided as a Source Data file. |
|
|
Fig. 8: Model for the natural function and physiological role of PfCRT. PfCRT transports host-derived peptides 4â11 residues in length, and of varying composition and charge, out of the DV and into the parasiteâs cytosol. Wild-type PfCRT transports a broader range of peptides, and has a higher capacity for peptide transport, than most CQ-resistance-conferring isoforms of PfCRT. The diminished abilities of the mutant transporters to efflux peptides results in the accumulation of these peptides within CQ-resistant parasites. Moreover, the promiscuous degradation of the accumulated peptides leads to the build-up of small peptide fragments and amino acids, which exerts further osmotic pressure upon the DV and causes feedback inhibition of the digestion of host proteins. PfCRT therefore serves two roles: (1) it prevents osmotic stress of the DV by exporting peptides and (2) it delivers these peptides to the cytosol where they are degraded into amino acids to fuel parasite growth. AAT1: amino acid transporter 1. |
References [+] :
Agarwal,
Both P-gp and MRP2 mediate transport of Lopinavir, a protease inhibitor.
2007, Pubmed
Agarwal, Both P-gp and MRP2 mediate transport of Lopinavir, a protease inhibitor. 2007, Pubmed
Agrawal, Association of a Novel Mutation in the Plasmodium falciparum Chloroquine Resistance Transporter With Decreased Piperaquine Sensitivity. 2017, Pubmed
Allen, Cell volume control in the Plasmodium-infected erythrocyte. 2004, Pubmed
Allen, Plasmodium falciparum culture: the benefits of shaking. 2010, Pubmed
Bakouh, Iron is a substrate of the Plasmodium falciparum chloroquine resistance transporter PfCRT in Xenopus oocytes. 2017, Pubmed , Xenbase
Banerjee, Four plasmepsins are active in the Plasmodium falciparum food vacuole, including a protease with an active-site histidine. 2002, Pubmed
Becker, Oxidative stress in malaria parasite-infected erythrocytes: host-parasite interactions. 2004, Pubmed
Bellanca, Multiple drugs compete for transport via the Plasmodium falciparum chloroquine resistance transporter at distinct but interdependent sites. 2014, Pubmed , Xenbase
Boersema, Multiplex peptide stable isotope dimethyl labeling for quantitative proteomics. 2009, Pubmed
Bozzi, Unique structural features in an Nramp metal transporter impart substrate-specific proton cotransport and a kinetic bias to favor import. 2019, Pubmed
Bröer, Comparison of lactate transport in astroglial cells and monocarboxylate transporter 1 (MCT 1) expressing Xenopus laevis oocytes. Expression of two different monocarboxylate transporters in astroglial cells and neurons. 1997, Pubmed , Xenbase
Bushell, Functional Profiling of a Plasmodium Genome Reveals an Abundance of Essential Genes. 2017, Pubmed
Carter, Isolation and functional characterization of the PfNT1 nucleoside transporter gene from Plasmodium falciparum. 2000, Pubmed , Xenbase
Clasquin, LC-MS data processing with MAVEN: a metabolomic analysis and visualization engine. 2012, Pubmed
Cobbold, Determining the Mode of Action of Antimalarial Drugs Using Time-Resolved LC-MS-Based Metabolite Profiling. 2019, Pubmed
Cooper, Alternative mutations at position 76 of the vacuolar transmembrane protein PfCRT are associated with chloroquine resistance and unique stereospecific quinine and quinidine responses in Plasmodium falciparum. 2002, Pubmed
Deane, Chlorpheniramine Analogues Reverse Chloroquine Resistance in Plasmodium falciparum by Inhibiting PfCRT. 2014, Pubmed , Xenbase
Devés, Identification of a new transport system (y+L) in human erythrocytes that recognizes lysine and leucine with high affinity. 1992, Pubmed
Drexler, Mycoplasma contamination of cell cultures: Incidence, sources, effects, detection, elimination, prevention. 2002, Pubmed
Duru, Plasmodium falciparum dihydroartemisinin-piperaquine failures in Cambodia are associated with mutant K13 parasites presenting high survival rates in novel piperaquine in vitro assays: retrospective and prospective investigations. 2015, Pubmed
Eggleson, Identification and characterization of falcilysin, a metallopeptidase involved in hemoglobin catabolism within the malaria parasite Plasmodium falciparum. 1999, Pubmed
Fidock, Mutations in the P. falciparum digestive vacuole transmembrane protein PfCRT and evidence for their role in chloroquine resistance. 2000, Pubmed
Francis, Molecular characterization and inhibition of a Plasmodium falciparum aspartic hemoglobinase. 1994, Pubmed
Garg, Targeting protein translation, RNA splicing, and degradation by morpholino-based conjugates in Plasmodium falciparum. 2015, Pubmed
Gluzman, Order and specificity of the Plasmodium falciparum hemoglobin degradation pathway. 1994, Pubmed
Goldberg, Hemoglobin degradation in the human malaria pathogen Plasmodium falciparum: a catabolic pathway initiated by a specific aspartic protease. 1991, Pubmed
Hayward, The pH of the digestive vacuole of Plasmodium falciparum is not associated with chloroquine resistance. 2006, Pubmed
Hrycyna, Quinine dimers are potent inhibitors of the Plasmodium falciparum chloroquine resistance transporter and are active against quinoline-resistant P. falciparum. 2014, Pubmed , Xenbase
Juge, Plasmodium falciparum chloroquine resistance transporter is a H+-coupled polyspecific nutrient and drug exporter. 2015, Pubmed
Kennedy, Delayed death in the malaria parasite Plasmodium falciparum is caused by disruption of prenylation-dependent intracellular trafficking. 2019, Pubmed
Klonis, Evaluation of pH during cytostomal endocytosis and vacuolar catabolism of haemoglobin in Plasmodium falciparum. 2007, Pubmed
Krugliak, Intraerythrocytic Plasmodium falciparum utilizes only a fraction of the amino acids derived from the digestion of host cell cytosol for the biosynthesis of its proteins. 2002, Pubmed
Kublin, Reemergence of chloroquine-sensitive Plasmodium falciparum malaria after cessation of chloroquine use in Malawi. 2003, Pubmed
Lee, Evidence for Regulation of Hemoglobin Metabolism and Intracellular Ionic Flux by the Plasmodium falciparum Chloroquine Resistance Transporter. 2018, Pubmed
Lehane, A verapamil-sensitive chloroquine-associated H+ leak from the digestive vacuole in chloroquine-resistant malaria parasites. 2008, Pubmed
Lehane, Efflux of a range of antimalarial drugs and 'chloroquine resistance reversers' from the digestive vacuole in malaria parasites with mutant PfCRT. 2010, Pubmed
Lehane, Chloroquine resistance-conferring mutations in pfcrt give rise to a chloroquine-associated H+ leak from the malaria parasite's digestive vacuole. 2008, Pubmed
Lew, Excess hemoglobin digestion and the osmotic stability of Plasmodium falciparum-infected red blood cells. 2003, Pubmed
Lewis, Metabolic QTL analysis links chloroquine resistance in Plasmodium falciparum to impaired hemoglobin catabolism. 2014, Pubmed
Martin, Chloroquine transport via the malaria parasite's chloroquine resistance transporter. 2009, Pubmed , Xenbase
Martin, The transportome of the malaria parasite. 2020, Pubmed , Xenbase
Martin, The malaria parasite's chloroquine resistance transporter is a member of the drug/metabolite transporter superfamily. 2004, Pubmed
Martin, Saquinavir inhibits the malaria parasite's chloroquine resistance transporter. 2012, Pubmed , Xenbase
Martin, Mechanisms of resistance to the partner drugs of artemisinin in the malaria parasite. 2018, Pubmed
Mauritz, The homeostasis of Plasmodium falciparum-infected red blood cells. 2009, Pubmed
Mu, Recombination hotspots and population structure in Plasmodium falciparum. 2005, Pubmed
Nessler, Evidence for activation of endogenous transporters in Xenopus laevis oocytes expressing the Plasmodium falciparum chloroquine resistance transporter, PfCRT. 2004, Pubmed , Xenbase
Ord, Seasonal carriage of pfcrt and pfmdr1 alleles in Gambian Plasmodium falciparum imply reduced fitness of chloroquine-resistant parasites. 2007, Pubmed
Orjih, Hemoglobin catabolism and the killing of intraerythrocytic Plasmodium falciparum by chloroquine. 1994, Pubmed
Parker, Identification of a nucleoside/nucleobase transporter from Plasmodium falciparum, a novel target for anti-malarial chemotherapy. 2000, Pubmed , Xenbase
Patzewitz, Glutathione transport: a new role for PfCRT in chloroquine resistance. 2013, Pubmed , Xenbase
Pelleau, Adaptive evolution of malaria parasites in French Guiana: Reversal of chloroquine resistance by acquisition of a mutation in pfcrt. 2015, Pubmed
Petersen, Balancing drug resistance and growth rates via compensatory mutations in the Plasmodium falciparum chloroquine resistance transporter. 2015, Pubmed
Pulcini, Mutations in the Plasmodium falciparum chloroquine resistance transporter, PfCRT, enlarge the parasite's food vacuole and alter drug sensitivities. 2015, Pubmed , Xenbase
Richards, Molecular Mechanisms for Drug Hypersensitivity Induced by the Malaria Parasite's Chloroquine Resistance Transporter. 2016, Pubmed , Xenbase
Rosenthal, Falcipains and other cysteine proteases of malaria parasites. 2011, Pubmed
Sa, Protecting the malaria drug arsenal: halting the rise and spread of amodiaquine resistance by monitoring the PfCRT SVMNT type. 2010, Pubmed
Schneider, NIH Image to ImageJ: 25 years of image analysis. 2012, Pubmed
Scrucca, mclust 5: Clustering, Classification and Density Estimation Using Gaussian Finite Mixture Models. 2016, Pubmed
Sidhu, Chloroquine resistance in Plasmodium falciparum malaria parasites conferred by pfcrt mutations. 2002, Pubmed
Smilkstein, Simple and inexpensive fluorescence-based technique for high-throughput antimalarial drug screening. 2004, Pubmed
Sonoiki, Altered Plasmodium falciparum Sensitivity to the Antiretroviral Protease Inhibitor Lopinavir Associated with Polymorphisms in pfmdr1. 2017, Pubmed
Spry, Pantothenamides are potent, on-target inhibitors of Plasmodium falciparum growth when serum pantetheinase is inactivated. 2013, Pubmed
Subramanian, Hemoglobin cleavage site-specificity of the Plasmodium falciparum cysteine proteases falcipain-2 and falcipain-3. 2009, Pubmed
Summers, Diverse mutational pathways converge on saturable chloroquine transport via the malaria parasite's chloroquine resistance transporter. 2014, Pubmed , Xenbase
Taylor, Accumulation of free amino acids in growing Xenopus laevis oocytes. 1987, Pubmed , Xenbase
Teng, 1H-NMR metabolite profiles of different strains of Plasmodium falciparum. 2014, Pubmed , Xenbase
Tindall, Heterologous Expression of a Novel Drug Transporter from the Malaria Parasite Alters Resistance to Quinoline Antimalarials. 2018, Pubmed
Torrents, Identification and characterization of a membrane protein (y+L amino acid transporter-1) that associates with 4F2hc to encode the amino acid transport activity y+L. A candidate gene for lysinuric protein intolerance. 1998, Pubmed , Xenbase
van Schalkwyk, Verapamil-Sensitive Transport of Quinacrine and Methylene Blue via the Plasmodium falciparum Chloroquine Resistance Transporter Reduces the Parasite's Susceptibility to these Tricyclic Drugs. 2016, Pubmed , Xenbase
Waller, Chloroquine resistance modulated in vitro by expression levels of the Plasmodium falciparum chloroquine resistance transporter. 2003, Pubmed
Wang, Decreased prevalence of the Plasmodium falciparum chloroquine resistance transporter 76T marker associated with cessation of chloroquine use against P. falciparum malaria in Hainan, People's Republic of China. 2005, Pubmed
Warhurst, Lysosomes and drug resistance in malaria. 2002, Pubmed
Wieczorek, A vacuolar-type proton pump energizes K+/H+ antiport in an animal plasma membrane. 1991, Pubmed
Zhang, Uncovering the essential genes of the human malaria parasite Plasmodium falciparum by saturation mutagenesis. 2018, Pubmed
Zhang, Analysis of the antimalarial drug resistance protein Pfcrt expressed in yeast. 2002, Pubmed
