XB-ART-57273
PLoS Genet
2020 Aug 19;168:e1008967. doi: 10.1371/journal.pgen.1008967.
Show Gene links
Show Anatomy links
Paired Box 9 (PAX9), the RNA polymerase II transcription factor, regulates human ribosome biogenesis and craniofacial development.
???displayArticle.abstract???
Dysregulation of ribosome production can lead to a number of developmental disorders called ribosomopathies. Despite the ubiquitous requirement for these cellular machines used in protein synthesis, ribosomopathies manifest in a tissue-specific manner, with many affecting the development of the face. Here we reveal yet another connection between craniofacial development and making ribosomes through the protein Paired Box 9 (PAX9). PAX9 functions as an RNA Polymerase II transcription factor to regulate the expression of proteins required for craniofacial and tooth development in humans. We now expand this function of PAX9 by demonstrating that PAX9 acts outside of the cell nucleolus to regulate the levels of proteins critical for building the small subunit of the ribosome. This function of PAX9 is conserved to the organism Xenopus tropicalis, an established model for human ribosomopathies. Depletion of pax9 leads to craniofacial defects due to abnormalities in neural crest development, a result consistent with that found for depletion of other ribosome biogenesis factors. This work highlights an unexpected layer of how the making of ribosomes is regulated in human cells and during embryonic development.
???displayArticle.pubmedLink??? 32813698
???displayArticle.pmcLink??? PMC7437866
???displayArticle.link??? PLoS Genet
???displayArticle.grants??? [+]
R01 GM115710 NIGMS NIH HHS , R01 GM122926 NIGMS NIH HHS , R35 GM131687 NIGMS NIH HHS , R01 HD081379 NICHD NIH HHS , T32 GM007223 NIGMS NIH HHS , F31 DE026946 NIDCR NIH HHS, R01 HD102186 NICHD NIH HHS , UL1 TR001863 NCATS NIH HHS
Species referenced: Xenopus tropicalis
Genes referenced: dtl pax9 psmd6 ptpru rps28 snai2 sox9 tcf3 twist1 utp4
???displayArticle.antibodies??? Gapdh Ab5 Tp53 Ab1
gRNAs referenced: pax9 gRNA1 pax9 gRNA2
Phenotypes: Xtr +pax9 CRISPR(Fig. 4 A r1c3, r1c4, B) [+]
Xtr +pax9 CRISPR(Fig. 5 A)
Xtr +pax9 CRISPR(Fig. 7 A B)
Xtr +pax9 CRISPR(Fig. S8.)
Xtr + pax9 MO(Fig. 4 A r1c2)
Xtr + pax9 MO(Fig. 6 B C)
Xtr + pax9 MO(Fig. S8)
Xtr + pax9 MO
Xtr +pax9 CRISPR(Fig. 7 A B)
Xtr +pax9 CRISPR(Fig. S8.)
Xtr + pax9 MO(Fig. 4 A r1c2)
Xtr + pax9 MO(Fig. 6 B C)
Xtr + pax9 MO(Fig. S8)
Xtr + pax9 MO
???attribute.lit??? ???displayArticles.show???
|
|
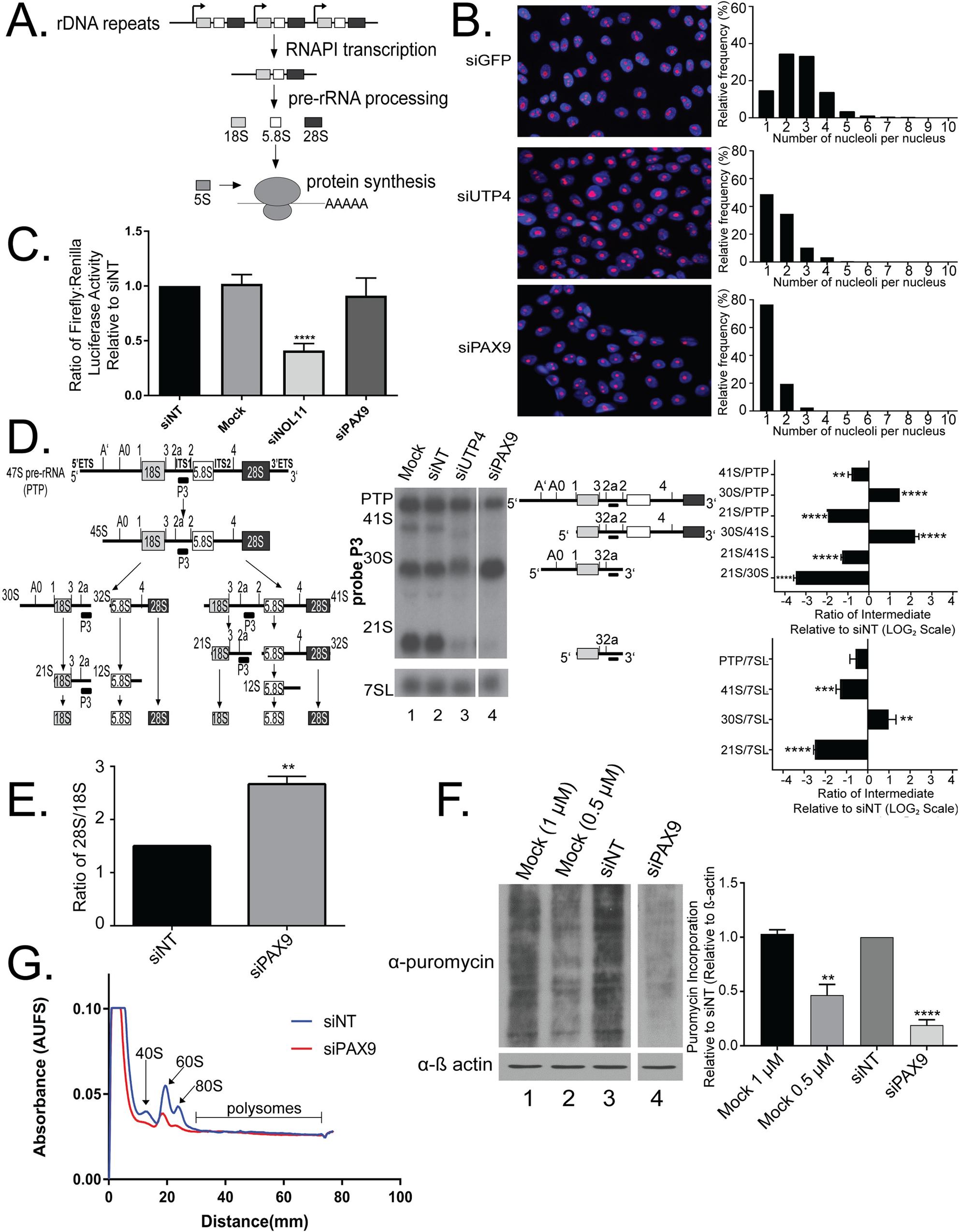
Fig 1. PAX9 is required for human ribosome biogenesis. (A) Ribosome biogenesis at a glance. The tandemly repeated ribosomal DNA (rDNA) is transcribed into the 47S polycistronic pre-ribosomal RNA (pre-rRNA) by RNA Polymerase I (RNAPI). This 47S pre-rRNA is processed through multiple steps to form the mature 18S, 5.8S, and 28S rRNAs which are incorporated into the small and large subunits of the ribosome, along with the 5S rRNA and 80 ribosomal proteins. Ribosomes perform cytoplasmic cellular protein synthesis through the translation of mRNAs. (B) PAX9 depletion reduces nucleolar number from 2â3 to only 1 in MCF10A cells. Left panel: Nuclei stained in Hoechst are shown in blue. Nucleoli are shown in pink and stained with anti-fibrillarin antibody as in [34]. siGFP (top) was used as a negative control (2â3 nucleoli/nucleus) and siUTP4 (middle) was used as a positive control (1 nucleolus/nucleus). siPAX9 is shown at the bottom. Right panel: Quantitation of the number of nucleoli per nucleus for siGFP (top), siUTP4 (middle), or siPAX9 (bottom). (C) PAX9 is not required for RNAPI transcription in MCF10A cells. A dual-luciferase reporter assay was used to quantify luminescence after siRNA depletion of PAX9. The 2 plasmids are pHrD-IRES-Luc (firefly) to report RNAPI transcription and a Renilla transfection control as in [34]. The ratio of firefly to Renilla luciferase was normalized to the siNT control. N = 4. siNOL11 was used as a positive control [38]. Data were analyzed by Studentâs t test using GraphPad Prism. **** p ⤠0.0001. (D) PAX9 is required for pre-18S rRNA processing in MCF10A cells. Left: Schematic of pre-rRNA processing steps in human cells. Intermediates detected by probe P3 are indicated with a black box below. Center: Northern blot with probe P3. A probe for the 7SL RNA was used as a loading control. Intermediates detected by probe P3 are shown to the right of the northern blot. Negative controls were mock (no siRNA) and siNT (non-targeting). siUTP4 was used as a positive control [38]. Right: Quantitation by RAMP [40] of probe P3 (upper) and 7SL (lower) northern blots. Graph is mean ± SEM. N = 3. Data were analyzed by 2-way ANOVA using GraphPad Prism. **** p ⤠0.0001, *** p ⤠0.001, ** p ⤠0.01, and * p ⤠0.05. PTP indicates the 47S, 45S, and 43S processing intermediates. (E) PAX9 siRNA depletion in MCF10A cells results in an increased ratio of 28S/18S by Agilent BioAnalyzer. Significance was calculated by Studentâs t test in GraphPad Prism where ** p ⤠0.01. (F) PAX9 siRNA depletion in MCF10A cells results in decreased global protein synthesis as assessed by the puromycin incorporation assay [41]. A representative western blot using an anti-puromycin antibody with a β actin loading control is shown to the left. Protein was harvested after knockdown for 72 hours using the indicated siRNAs. Mock indicates no siRNA and Mock 0.5 μM indicates no siRNA and half the concentration of puromycin. siNT (non-targeting) was used a positive control. Quantitation of 3 replicates using cells of different passage numbers is shown to the right. Significance was calculated by One-way ANOVA in GraphPad Prism where **** p ⤠0.0001 and *** p ⤠0.001. (G) PAX9 depletion in MCF10A cells results in decreased 40S, 60S, and 80S ribosome subunit levels. Representative polysome profile of MCF10A cells depleted using siRNAs targeting either PAX9 (red) or a non-targeting (siNT, blue) control. Equal amounts of protein were loaded on each gradient. This experiment was performed 3 times using cells of different passage numbers. https://doi.org/10.1371/journal.pgen.1008967.g001 |
|
|
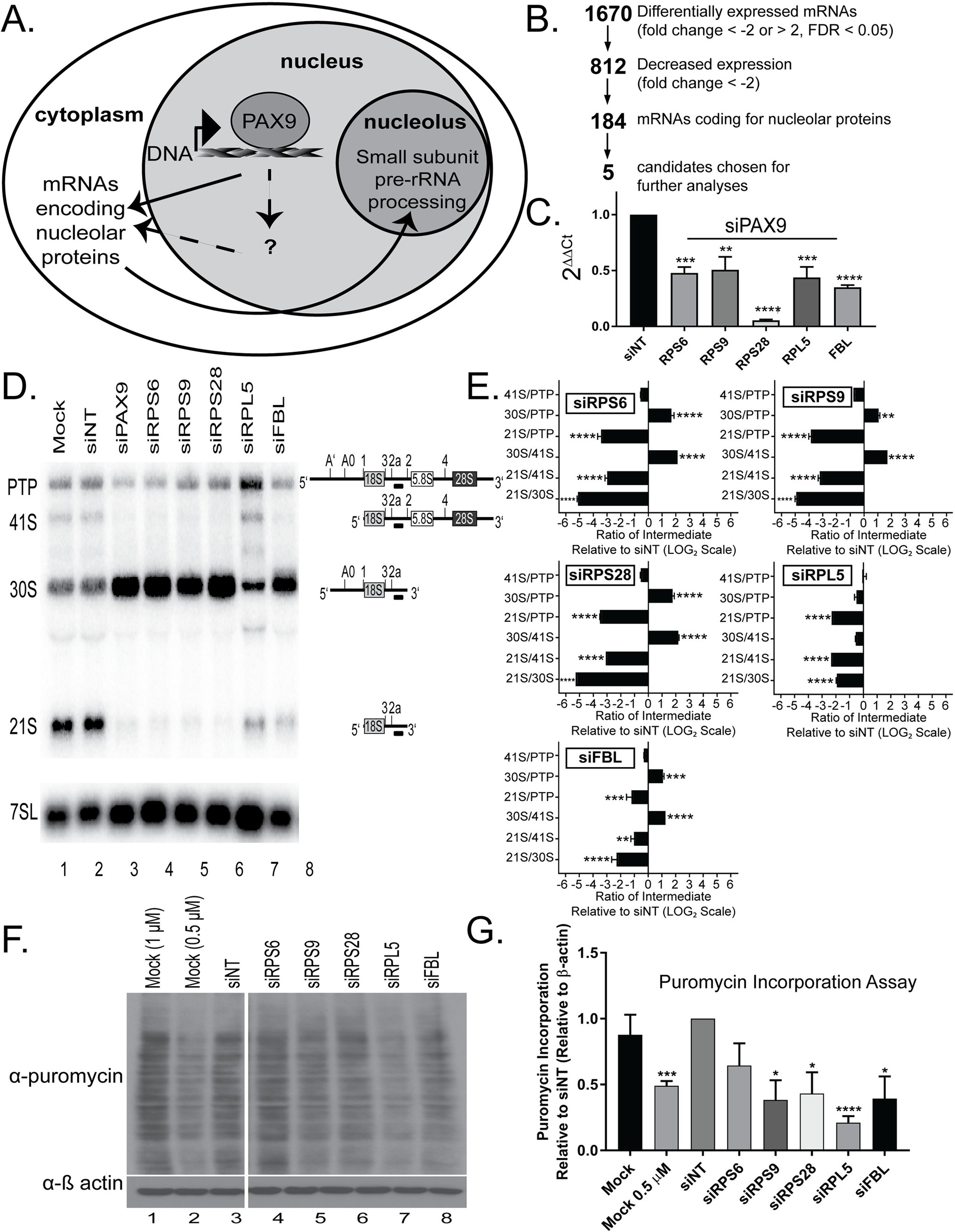
Fig 2. RNA-seq transcriptomics analysis in human tissue culture cells reveals changes in the expression levels of over 100 nucleolar mRNAs after PAX9 knockdown. (A) Schematic of how PAX9 would act as a RNAPII transcription factor to drive the levels of mRNAs required for making the small subunit (SSU) of the ribosome. In the cell nucleus, PAX9 binds to DNA to affect the transcription of mRNAs that either encode nucleolar proteins (direct; solid arrow) or to transcribe mRNAs that affect the levels of mRNAs encoding nucleolar proteins (indirect; dotted arrows). The resulting mRNAs are translated in the cytoplasm into proteins that function in SSU pre-rRNA processing in the nucleolus. (B) RNA-seq analysis after PAX9 siRNA depletion in MCF10A cells reveals decreased levels of mRNAs encoding 184 nucleolar proteins. Relative to a non-targeting siRNA control (siNT), PAX9 depletion resulted in differential expression of 1670 mRNAs (fold change ⤠-2 or > 2 and FDR ⤠0.05). Of these, 812 mRNAs had a decreased fold change (⤠-2) and 184 of those mRNAs code for proteins designated as nucleolar in at least one of three databases [50â52]. Of the 184 mRNAs whose levels were decreased and that also code for nucleolar proteins, 5 were chosen as candidates for follow-up studies. (C) qRT-PCR confirms reduced mRNA levels of the 5 RNA-seq candidates after PAX9 siRNA knockdown in MCF10A cells. After depletion using siRNAs targeting either PAX9 or a non-targeting control siRNA (siNT), the levels of the indicated 5 mRNAs were quantified by qRT-PCR using primers to each target gene relative to a 7SL control and siNT. Data are shown as mean ± SEM. Three replicates using cells of different passage numbers, with 3 technical replicates each, were performed. Significance was calculated by One-way ANOVA using GraphPad Prism where **** p ⤠0.0001. (D) Depletion of 4 of the 5 candidate mRNAs (RPS6/eS6, RPS9/uS4, RPS28/eS28, and FBL) individually results in the same pre-rRNA processing defect as PAX9 siRNA depletion in MCF10A cells. Representative northern blot after knockdown of the indicated siRNAs using probe P3. A probe for the 7SL RNA was used as a loading control. Pre-rRNA processing intermediates detected by probe P3 are shown to the right of the northern blot. PTP indicates the 47S, 45S, and 43S pre-rRNA processing intermediates. (E) Quantitation of northern blots using probe P3 as shown in (Fig 2D) using RAMP [40]. Graph is mean ± SEM. N = 3. Data were analyzed using 2-way ANOVA in GraphPad Prism where **** p ⤠0.0001, *** p ⤠0.001, and ** p ⤠0.01. Quantitation relative to the 7SL loading control is shown in S5 Fig. (F) siRNA depletion of 4/5 RNA-seq candidates in MCF10A cells results in decreased global protein synthesis. After 72 hours of knockdown with the indicated siRNAs, MCF10A cells were pulsed with puromycin for 1 hour and protein was harvested. Western blotting with an anti-puromycin antibody as well as a β actin loading control was carried out (representative western blots shown to the left). Mock, mock at half the concentration of puromycin (0.5 μM), and siNT (non-targeting siRNAs) were used as negative controls. (G) Quantitation of three replicates using MCF10A cells of different passage numbers of the puromycin incorporation assays following depletion with the indicated siRNAs relative to the siNT and β actin loading controls is shown as mean ± SEM. N = 3. Significance was calculated by Studentâs t-test using GraphPad Prism where **** p ⤠0.0001, *** p ⤠0.001, and * p ⤠0.05. https://doi.org/10.1371/journal.pgen.1008967.g002 |
|
|
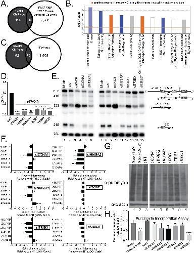
Fig 3. RNAPII ChIP-seq analysis reveals that PAX9 drives the transcription of mRNAs that code for nucleolar proteins. (A) Overlap of the genes differentially occupied by RNAPII when PAX9 is depleted in human MCF10A cells compared to the PAX9 ChIP-seq data from the vertebral columns of E12.5 mice [54]. (B) The 134 genes differentially occupied by RNAPII after PAX9 knockdown are enriched for cell cycle regulators. Comparative pathways analysis using Ingenuity Pathways Analysis (IPA) software (QIAGEN Inc., https://www.qiagenbioinformatics.com/products/ingenuitypathway-analysis) reveals both upregulated (orange) and downregulated (blue) pathways enriched in the list of 134 RNAPII ChIP-seq differentially occupied mRNAs. The comparative pathways analysis z score reflects the correlation between the observed expression of the mRNAs in each pathway and the predicted expression change based on existing literature. Pathways with a z score of 0 are shown as white and pathways with no activity pattern available are shown in gray. Only pathways enriched with a -log(p-value), which measures the enrichment of that pathway in the RNAPII ChIP-seq dataset, of ⥠3 are shown. (C) Venn diagram showing that 72 genes overlap between the list of 134 genes that are differentially occupied by RNAPII after PAX9 knockdown in MCF10A cells and the list of 1670 mRNAs differentially expressed upon PAX9 knockdown as observed by RNA-seq in MCF10A cells. (D) qRT-PCR confirms depletion of the 6 candidates that exhibit both reduced occupancy in the RNAPII ChIP-seq dataset and reduced mRNA levels in the RNA-seq dataset after PAX9 siRNA knockdown in MCF10A cells (RNAPII ChIP-seq/RNA-seq candidate mRNAs). The levels of 6 mRNAs were quantified using qRT-PCR after depletion using siRNAs targeting either PAX9 or a non-targeting control siRNA (siNT). Data are shown as mean ± SEM. Three replicates using cells of different passage numbers, each with 3 technical replicates, were performed. Significance was calculated by One-way ANOVA using GraphPad Prism where **** p ⤠0.0001, *** p ⤠0.001, and ** p ⤠0.01. (E) Northern blot analysis reveals small subunit (SSU) pre-rRNA processing defects after depletion of the 6 RNAPII ChIP-seq/RNA-seq candidate mRNAs in MCF10A cells. Representative northern blot after knockdown of the indicated siRNAs using probe P3. A probe for the 7SL RNA was used as a loading control. Pre-rRNA processing intermediates detected by probe P3 are shown to the right of the northern blot. PTP indicates the 47S, 45S, and 43S processing intermediates. (F) siRNA knockdown of 5 of the 6 tested RNAPII ChIP-seq/RNA-seq candidate mRNAs results in significant SSU pre-rRNA processing defects in MCF10A cells. Ratio analysis of multiple precursors (RAMP, [40]) quantitation of probe P3 northern blots in (E). Graph is mean ± SEM. N = 3. 2-way ANOVA. *** p ⤠0.001, ** p ⤠0.01, and * p ⤠0.05. (G) Depletion of RNAPII ChIP-seq/RNA-seq candidate mRNAs results in reduced global protein synthesis. After 72 hours knockdown with the indicated siRNAs, MCF10A cells were pulsed with puromycin for 1 hour and protein was harvested. Western blotting with an anti-puromycin antibody and a β actin loading control was completed. Mock (no siRNA), mock at half the concentration of puromycin (0.5 μM) and siNT (non-targeting siRNA) are shown as negative controls. (H) Quantitation of 3 replicates using MCF10A cells of different passage numbers of the puromycin incorporation assay shown in (G) relative to siNT and the β actin loading control. Data are shown as mean ± SEM. N = 3. Significance was calculated by Studentâs t-test using GraphPad Prism where **** p ⤠0.0001 and ** p ⤠0.01. https://doi.org/10.1371/journal.pgen.1008967.g003 |
|
|
Table 1. List of mRNAs that are differentially expressed in both the RNAPII ChIP-seq and RNA-seq datasets, mRNAs with decreased expression in both lists, and mRNAs that have decreased expression in both lists and are also nucleolar in at least 1 database [50–52]. https://doi.org/10.1371/journal.pgen.1008967.t001 |
|
|
Fig 4. pax9 depletion results in craniofacial dysmorphology in developing X. tropicalis embryos. (A) Representative craniofacial images of the indicated stage 45 embryos by stereomicroscopy. Pax9 knockdown with two non-overlapping CRISPRs (sg#1 and sg#2) or with a morpholino oligonucleotide (MO) demonstrates similar narrow, small facies. (B) F0 mutant embryos lacking Pax9 have malformed, dysplastic craniofacial cartilages. Craniofacial 3D imaging of the uninjected control (UIC, left) and F0 mutant sg#1 (right) by optical coherence tomography (OCT) imaging. The top panel shows montaged images along the dorsal ventral axis. The bottom panel shows the three major cartilages: Meckelâs (green), ceratohyal (red), and gill cartilages (yellow). Horizontal and vertical scale bars: 100μm. https://doi.org/10.1371/journal.pgen.1008967.g004 |
|
|
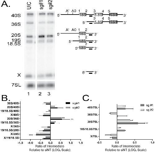
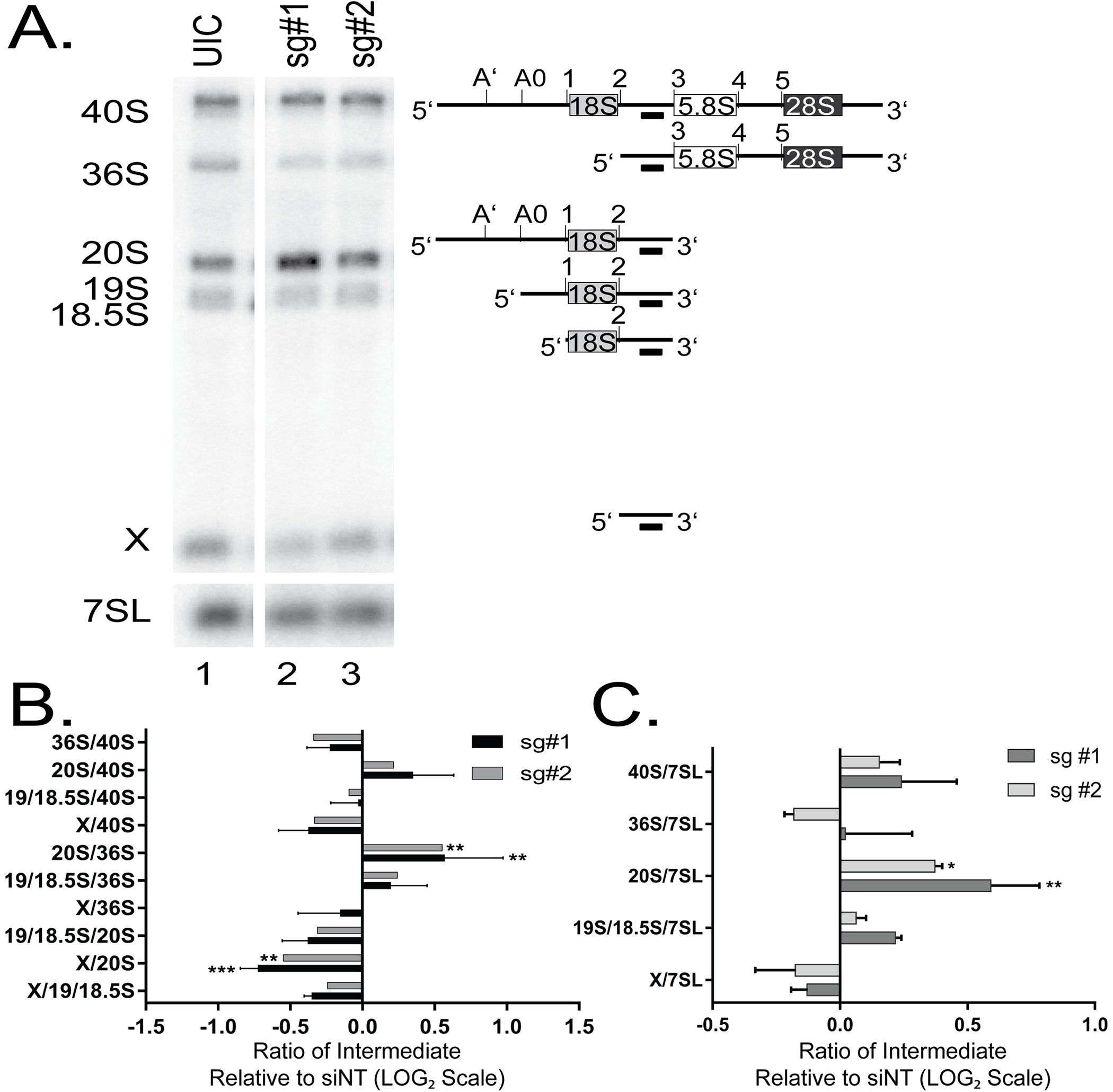
Fig 5. pax9 depletion results in impaired ribosome biogenesis in X. tropicalis. (A) Northern blot hybridized with a probe for ITS1 (probe c from [70]). Processing intermediates visualized with this probe are shown to the right. Lane 1-uninjected control (UIC); lane 2âsg#1 embryos for F0 generation of Pax9 knockout; lane 3-sg#2 embryos for F0 generation of Pax9 knockout. RNA was harvested at stage 25. The X indicates the cleaved ITS1 RNA. (B) Ratio Analysis of Multiple Precursors (RAMP) [40] quantitation for the sg#1 (black) and sg#2 (gray) CRISPR knockouts of pax9 shown in A. N = 3. Data are shown as the mean ± SEM, plotted on a LOG2 scale, relative to the UIC embryos. 2-way ANOVA. *** p ⤠0.001 and ** p ⤠0.01. (C) Quantitation for the sg#1 (black) and sg#2 (gray) CRISPR knockouts of pax9 shown in A relative to a 7SL loading control. N = 3. Data are shown as the mean ± SEM, plotted on a LOG2 scale, relative to the UIC embryos. 2-way ANOVA. *** p ⤠0.001 and ** p ⤠0.01. https://doi.org/10.1371/journal.pgen.1008967.g005 |
|
|
Fig 6. Neural crest cell marker gene expression is decreased in pax9-depleted X. tropicalis embryos. (A) Schematic depicting in situ hybridization experiments for neural crest markers. At the 2-cell stage, one cell was injected with a Pax9 MO and fluoro-ruby tracer dye. Embryos were grown to stage 18 before fixation and staining for Sox9, Twist, and Slug neural crest cell markers. (B) Reduced expression of Sox9, Twist, and Slug neural crest cell markers revealed by in situ hybridization in Xenopus embryos after Pax9 depletion. Control uninjected embryos are shown to the left. Embryos injected with the Pax9 MO and fluoro-ruby dye on the right side are shown in the middle. Embryos injected with the Pax9 MO and fluoro-ruby dye on the left side are shown to the right. (C) Reduced Slug expansion upon Pax9 depletion in X. tropicalis embryos. Ventral, Mid, and Dorsal Slug trajectories were quantified as indicated (μm, white lines) on both sides along the ventral dorsal axis in control uninjected embryos (left), embryos injected with 15 ng Pax9 MO at the one-cell stage (middle), and embryos injected with 20 ng Pax9 MO at the one-cell stage (right). N = 18. (D) Overexpression of human PAX9 mRNA alone in X. tropicalis embryos results in reduced Slug expression. At the 2-cell stage, human PAX9 mRNA was injected into 1 cell of the X. tropicalis embryos, with the other cell serving as an uninjected control (UIC). At stage 18, embryos were fixed and in situ hybridizations were performed to observe expression of the neural crest cell marker, Slug. (E) The injection of human PAX9 mRNA rescues Slug expression in Pax9-depleted X. tropicalis embryos, At the one-cell stage, embryos are injected with a MO targeting Pax9. At the 2-cell stage, one cell is injected with human PAX9 mRNA. Embryos were grown to stage 18 before in situ hybridizations were performed to monitor Slug expression. (F) Quantitation of Slug expression from rescue experiments shown in (E). Above: The side of the embryos that received both the PAX9 mRNA and MO (right side) had higher Slug expression than the side receiving only the MO (left side). Slug area manually segmented and measured with ImageJ. RNA injected side demonstrated increased expansion of slug. Below: The side of the embryos that received both the PAX9 mRNA and MO (left side) had higher Slug expression than the side receiving only the MO (right side). Slug area manually segmented and measured with ImageJ. RNA injected side demonstrated increased expansion of Slug. Student`s t-test; paired, used parametric test, ** p<0.01. https://doi.org/10.1371/journal.pgen.1008967.g006 |
|
|
Fig 7. pax9 depletion in X. tropicalis leads to increased apoptosis. (A) pax9 depletion causes increased TUNEL staining in the developing embryo. At the two-cell stage, one side of the X. tropicalis embryos were injected with one of two non-overlapping CRISPRs sgRNAs (#1 and #2) targeting pax9 and with CAS9 protein. TUNEL staining was performed at stage 20. For both CRISPR sgRNAs, increased TUNEL staining was observed on the half of the embryo that was depleted of Pax9 (shown to the left) as compared to the uninjected control half of the embryo (UIC, shown to the right). (B) Quantitation of the TUNEL staining shown in (A). Embryos were injected at the 2 cell stage as indicated below the graph: either uninjected control (UIC; negative control), Cas9 protein alone (negative control), PAX9 CRISPR sgRNA #1 (250 pg), or PAX9 CRISPR sgRNA #2 (250 pg). In all cases, 1 side of the embryo remained an uninjected control. Data were analyzed by comparing the amount of TUNEL staining on the injected side of the embryo to the amount of TUNEL staining on the uninjected side of the embryo. The percent of embryos with increased TUNEL staining on either the left side (orange), right side (gray), or without increased staining (ânormalâ, blue) were quantified for each injection condition (key shown to the right of the figure). https://doi.org/10.1371/journal.pgen.1008967.g007 |
|
|
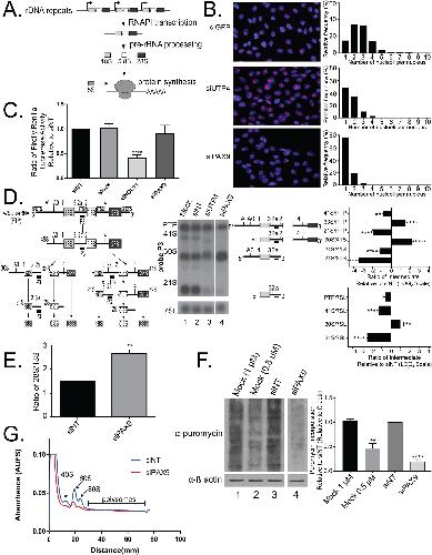
S1 Fig. siRNA depletion of PAX9 in multiple cell lines leads to pre-18S rRNA processing defects. (A) qRT-PCR confirmation of PAX9 siRNA knockdown in MCF10A, HEK294FT, and RKO cells. 2^-δδCt values, relative to a siNT control and 7SL control primer, show knockdown of PAX9 by qRT-PCR using the indicated siRNAs. Data are shown as mean ± SEM. Analysis was completed by Studentâs t-test using GraphPad Prism where *** p ⤠0.001 and **** p ⤠0.0001. (B) Western blot showing depletion of PAX9 in MCF10A cells. Left: Representative western blots using antibodies for PAX9 or vinculin as a loading control. Mock and non-targeting (siNT) siRNAs are shown as negative controls. Right: Quantitation of PAX9 levels in 3 such western blots, relative to the siNT control and to the vinculin loading control. Analysis was completed using One-way ANOVA with Dunnettâs multiple comparisons test in GraphPad Prism where *** p ⤠0.001 and * p ⤠0.05. (C) Northern blot showing depletion of PAX9 in HEK294FT and RKO cells using probe P3. A probe for the 7SL RNA was used as a loading control. Mock and siNT were used as negative controls. PTP indicates the 47S, 45S, and 43S processing intermediates. (D) Ratio analysis of multiple precursors (RAMP, [40]) data for the P3 northern blot shown in (B). N = 3. Data are shown as mean ± SEM. Significance was calculated using 2-way ANOVA in GraphPad Prism. **** p ⤠0.0001, *** p ⤠0.001, and ** p ⤠0.01. (E) Quantitation of the northern blot shown in (B) relative to a 7SL loading control. N = 3. Data are shown as mean ± SEM. Significance was calculated using 2-way ANOVA in GraphPad Prism. **** p ⤠0.0001, *** p ⤠0.001, and ** p ⤠0.01. https://doi.org/10.1371/journal.pgen.1008967.s001 (TIF) |
|
|
S2 Fig. Additional northern blots reveal small subunit (SSU) pre-rRNA processing defects after PAX9 depletion. (A) Schematic of the human 47S pre-rRNA with cleavage sites indicated above. Black boxes below the pre-rRNA indicate the northern blot probes used to examine PAX9âs role in pre-rRNA processing. (B) Left: Northern blot with 5âETS probe. A probe for the 7SL RNA was used as a loading control. Intermediates detected by the 5âETS probe are shown to the right of the northern blot. Right: Quantitation for RAMP of the 5âETS probe (left) and 7SL (right) northern blots. Graph is mean ± SEM. N = 3. Data were analyzed by 2-way ANOVA using GraphPad Prism. PTP indicates the 47S, 45S, and 43S processing intermediates. (C) Northern blot with the P1 probe. Data shown as in (B). (D) Northern blot with the P2 probe. Data shown as in (B). (E) Northern blot with the 5âITS1 probe. Data shown as in (B). (F) Northern blot with the P4 probe. Data shown as in (B). https://doi.org/10.1371/journal.pgen.1008967.s002 |
|
|
(A) Flow cytometry cell cycle analysis using propidium iodide staining on human MCF10A cells. One representative plot is shown for each of the siNT, siNOL11, and siPAX9 treatments. Cells were stained with propidium iodide after 72 hours knockdown with the indicated siRNAs. Live cells were analyzed by FACS and the percentage of cells in G1 (blue), S (yellow), or G2 (green) phase was quantified as indicated. (B) Quantitation of 3 different flow experiments using cells of different passage numbers. Data were analyzed by 2-way ANOVA using GraphPad Prism where * p ≤ 0.05. https://doi.org/10.1371/journal.pgen.1008967.s003 |
|
|
S4 Fig. siRNA depletion of PAX9 affects Wnt signaling in MCF10A cells. (A) The mRNAs with decreased expression upon PAX9 depletion are enriched for genes that influence the cell cycle and protein synthesis (left). The mRNAs with increased expression upon PAX9 depletion are enriched for genes that influence cell death and survival (right). Ingenuity Pathways Analysis (IPA; QIAGEN Inc., https://www.qiagenbioinformatics.com/products/ingenuitypathway-analysis) reveals Molecular and Cellular Functions that are enriched in the list of mRNAs with either decreased (left) or increased (right) expression upon PAX9 knockdown (S1 Table). Only pathways enriched with a -log(p-value), which measures the enrichment of the pathway in the RNA-seq dataset, of ⥠5 are shown. (B) Schematic of the Wnt/Ca2+ signaling pathway. Pathway members differentially regulated (fold change ⥠2 or ⤠-2 and FDR ⤠0.05) after PAX9 knockdown in the RNA-seq analysis are highlighted in purple. Figure generated using IPA software [53]. (C) Schematic of the Wnt/β-catenin signaling pathway. Pathway members differentially regulated (fold change ⥠2 or ⤠-2 and FDR ⤠0.05) in the RNA-seq analysis after PAX9 knockdown are highlighted in purple. Figure generated using IPA software [53]. https://doi.org/10.1371/journal.pgen.1008967.s004 |
|
|
S5 Fig. Quantitation of three replicates of the northern blots relative to the 7SL loading control reveals pre-rRNA processing defects after depletion of 4/5 RNA-seq tested candidates in MCF10A cells. Quantitation of the northern blot ratio of each intermediate detected by probe P3 relative to the 7SL loading control for the 5 RNA-seq candidates shown in Fig 2D. Data were normalized to the siNT control. N = 3. Data are plotted as mean ± SEM on a LOG2 scale. Statistical analysis was completed by 2-way ANOVA in GraphPad Prism where **** p ≤ 0.0001, *** p ≤ 0.001, and ** p ≤ 0.01. https://doi.org/10.1371/journal.pgen.1008967.s005 |
|
|
S6 Fig. Quantitation of three replicates of the northern blots relative to the 7SL loading control after depletion of 6 RNAPII ChIP-seq/RNA-seq candidates. Quantitation of the northern blot ratio of each intermediate detected by probe P3 relative to the 7SL loading control for the 6 RNAPII ChIP-seq/RNA-seq candidates shown in Fig 3E. Data are normalized to the siNT control. N = 3. Data are plotted as mean ± SEM on a LOG2 scale. Statistical analysis was completed by 2-way ANOVA in GraphPad Prism where **** p ≤ 0.0001, *** p ≤ 0.001, and ** p ≤ 0.01. https://doi.org/10.1371/journal.pgen.1008967.s006 |
|
|
S7 Fig. qRT-PCR after depletion of the indicated RNAPII ChIP-seq/RNA-seq candidates relative to the siNT control in MCF10A cells. After depletion of each hit using siRNAs for 72 hours, qRT-PCR was performed using primers targeting that gene of interest. Data are shown as 2^-δδCt, relative to the siNT control. Three replicates using MCF10A cells of different passage numbers, each with three technical replicates, were performed for each qRT-PCR experiment. Data are shown as mean ± SEM. Analysis was completed using One-way ANOVA using GraphPad Prism where **** p ≤ 0.0001. https://doi.org/10.1371/journal.pgen.1008967.s007 |
|
|
S8 Fig. PAX9 depletion by both MO and CRISPR-mediated knockdown results in dysmorphic cartilogenesis in developing X. tropicalis embryos. Above: Quantitation of the percent of normal (blue) and facially deformed embryos (orange) at stage 45. Control and F0 PAX9 CRISPR embryos (sg#1 and sg#2) are shown on the left, and control and PAX9 MO treated embryos (15 and 20 ng MO) are shown on the right. The table underneath the graph conveys the numerical percentages for each condition. Embryos that did not survive to the evaluation stage were not included. Experiments in which the total death rate was higher than 15% were rejected in both MO or CRISPR knockdowns. Below: Inference of CRISPR Edits (ICE) analysis for the CRISPR sgRNAs #1 and #2. ICE score showing the editing efficiency percentage, knockout (KO) scores showing the proportion of cells with either a frameshift or indel that are likely to generate loss-of-function mutations, the mean discord, and sgRNA guide sequences are presented for each of the sgRNAs. https://doi.org/10.1371/journal.pgen.1008967.s008 |
|
|
S9 Fig. Quantification of reduced expression of Sox9, Twist, and Slug neural crest cell markers after pax9 depletion shown in Fig 6B. The expression level of Sox9, Twist, or Slug mRNA for each embryo was categorized as either equal (blue) or reduced (orange) bilaterally, on the right side, or on the left side. For embryos depleted of pax9 by MO injection on either the right or left side at the 2-cell stage, SOX9 expression was reduced by 30% (Right) and 25% (Left), Twist expression was reduced 32% (Right) and 29% (Left) and Slug expression was reduced by 37% (Right) and 35% (Left), respectively. UIC is the uninjected control. https://doi.org/10.1371/journal.pgen.1008967.s009 |
|
|
S10 Fig. Overexpression of human PAX9 mRNA alone in X. tropicalis embryos results in reduced Slug expression. Quantitation of the experiment shown in Fig 6D. At the 2-cell stage, human PAX9 mRNA was injected into 1 cell of the X. tropicalis embryos, with the other cell serving as an uninjected control (UIC). Slug expression was analyzed at stage 18 and was categorized as either equal (blue) or reduced (orange) bilaterally, on the right side, or on the left side. Controls showed 90% equal expression and 10% bilateral reduced expression. Left-side human PAX9 mRNA injection led to a reduction in Slug expression of 74% (Right-side injection) and 83% (Left-side injection). https://doi.org/10.1371/journal.pgen.1008967.s010 |
References [+] :
Ahmad,
NOPdb: Nucleolar Proteome Database--2008 update.
2009, Pubmed
Ahmad, NOPdb: Nucleolar Proteome Database--2008 update. 2009, Pubmed
Ashburner, Gene ontology: tool for the unification of biology. The Gene Ontology Consortium. 2000, Pubmed
Badertscher, Genome-wide RNAi Screening Identifies Protein Modules Required for 40S Subunit Synthesis in Human Cells. 2015, Pubmed
Bailey, Inferring direct DNA binding from ChIP-seq. 2012, Pubmed
Bernstein, Ribosome biogenesis is sensed at the Start cell cycle checkpoint. 2007, Pubmed
Bhattacharya, CRISPR/Cas9: An inexpensive, efficient loss of function tool to screen human disease genes in Xenopus. 2015, Pubmed , Xenbase
Blake, Pax genes: regulators of lineage specification and progenitor cell maintenance. 2014, Pubmed
Bowman, Gross deletions in TCOF1 are a cause of Treacher-Collins-Franceschetti syndrome. 2012, Pubmed
Brannan, SONAR Discovers RNA-Binding Proteins from Analysis of Large-Scale Protein-Protein Interactomes. 2016, Pubmed
Calo, Tissue-selective effects of nucleolar stress and rDNA damage in developmental disorders. 2018, Pubmed , Xenbase
Carneiro, Dwarfism and Altered Craniofacial Development in Rabbits Is Caused by a 12.1 kb Deletion at the HMGA2 Locus. 2017, Pubmed
Carpenter, CellProfiler: image analysis software for identifying and quantifying cell phenotypes. 2006, Pubmed
Chen, The ribosome biogenesis protein Esf1 is essential for pharyngeal cartilage formation in zebrafish. 2018, Pubmed
Chi, Getting your Pax straight: Pax proteins in development and disease. 2002, Pubmed
Cook, RBPDB: a database of RNA-binding specificities. 2011, Pubmed
Dauwerse, Mutations in genes encoding subunits of RNA polymerases I and III cause Treacher Collins syndrome. 2011, Pubmed
Daw, A novel PAX9 mutation causing oligodontia. 2017, Pubmed
del Viso, Generating diploid embryos from Xenopus tropicalis. 2012, Pubmed , Xenbase
Deniz, Analysis of Craniocardiac Malformations in Xenopus using Optical Coherence Tomography. 2017, Pubmed , Xenbase
Dieudonné, The effect of heterogeneous Transcription Start Sites (TSS) on the translatome: implications for the mammalian cellular phenotype. 2015, Pubmed
Dixon, Tcof1/Treacle is required for neural crest cell formation and proliferation deficiencies that cause craniofacial abnormalities. 2006, Pubmed
Donati, 5S ribosomal RNA is an essential component of a nascent ribosomal precursor complex that regulates the Hdm2-p53 checkpoint. 2013, Pubmed
Epstein, Identification of a Pax paired domain recognition sequence and evidence for DNA-dependent conformational changes. 1994, Pubmed
Farley-Barnes, Diverse Regulators of Human Ribosome Biogenesis Discovered by Changes in Nucleolar Number. 2018, Pubmed
Farley-Barnes, Ribosomopathies: Old Concepts, New Controversies. 2019, Pubmed
Fauzi, A review on non-syndromic tooth agenesis associated with PAX9 mutations. 2018, Pubmed
Frazier-Bowers, A novel mutation in human PAX9 causes molar oligodontia. 2002, Pubmed
Freed, NOL11, implicated in the pathogenesis of North American Indian childhood cirrhosis, is required for pre-rRNA transcription and processing. 2012, Pubmed
Fumagalli, Suprainduction of p53 by disruption of 40S and 60S ribosome biogenesis leads to the activation of a novel G2/M checkpoint. 2012, Pubmed
Galiveti, Application of housekeeping npcRNAs for quantitative expression analysis of human transcriptome by real-time PCR. 2010, Pubmed
Gerstberger, A census of human RNA-binding proteins. 2014, Pubmed
Ghoshal, Role of human ribosomal RNA (rRNA) promoter methylation and of methyl-CpG-binding protein MBD2 in the suppression of rRNA gene expression. 2004, Pubmed
Glader, Elevated erythrocyte adenosine deaminase activity in congenital hypoplastic anemia. 1983, Pubmed
Gordon, NUSAP1 promotes invasion and metastasis of prostate cancer. 2017, Pubmed
Griffin, RPSA, a candidate gene for isolated congenital asplenia, is required for pre-rRNA processing and spleen formation in Xenopus. 2018, Pubmed , Xenbase
Griffin, The ribosome biogenesis factor Nol11 is required for optimal rDNA transcription and craniofacial development in Xenopus. 2015, Pubmed , Xenbase
Guo, Sox7 Is an independent checkpoint for beta-catenin function in prostate and colon epithelial cells. 2008, Pubmed
Halperin, Diamond-blackfan anemia: etiology, pathophysiology, and treatment. 1989, Pubmed
Hayashi, Nucleolar integrity during interphase supports faithful Cdk1 activation and mitotic entry. 2018, Pubmed
Hensey, Programmed cell death during Xenopus development: a spatio-temporal analysis. 1998, Pubmed , Xenbase
James, Nucleolar stress with and without p53. 2014, Pubmed
Jarboui, Proteomic profiling of the human T-cell nucleolus. 2011, Pubmed
Jia, Small-molecule Wnt agonists correct cleft palates in Pax9 mutant mice in utero. 2017, Pubmed
Jia, Pax9's dual roles in modulating Wnt signaling during murine palatogenesis. 2020, Pubmed
Jia, Anti-EDAR Agonist Antibody Therapy Resolves Palate Defects in Pax9-/- Mice. 2017, Pubmed
Jones, Prevention of the neurocristopathy Treacher Collins syndrome through inhibition of p53 function. 2008, Pubmed
Kadakia, Treacher Collins Syndrome: the genetics of a craniofacial disease. 2014, Pubmed
Khokha, Techniques and probes for the study of Xenopus tropicalis development. 2002, Pubmed , Xenbase
Krämer, Causal analysis approaches in Ingenuity Pathway Analysis. 2014, Pubmed
Langmead, Fast gapped-read alignment with Bowtie 2. 2012, Pubmed
Lessard, Senescence-associated ribosome biogenesis defects contributes to cell cycle arrest through the Rb pathway. 2018, Pubmed
Li, Modulating Wnt Signaling Rescues Palate Morphogenesis in Pax9 Mutant Mice. 2017, Pubmed
Lipton, Diamond-Blackfan anemia: diagnosis, treatment, and molecular pathogenesis. 2009, Pubmed
Luo, UBE2T knockdown inhibits gastric cancer progression. 2017, Pubmed
McLeay, Motif Enrichment Analysis: a unified framework and an evaluation on ChIP data. 2010, Pubmed
Mi, PANTHER version 11: expanded annotation data from Gene Ontology and Reactome pathways, and data analysis tool enhancements. 2017, Pubmed
Mohr, RNAi screening comes of age: improved techniques and complementary approaches. 2014, Pubmed
Monsoro-Burq, PAX transcription factors in neural crest development. 2015, Pubmed
Mostowska, Novel PAX9 mutation associated with syndromic tooth agenesis. 2013, Pubmed
Neumüller, Conserved regulators of nucleolar size revealed by global phenotypic analyses. 2013, Pubmed
Nieminen, Identification of a nonsense mutation in the PAX9 gene in molar oligodontia. 2001, Pubmed
Noack Watt, The Roles of RNA Polymerase I and III Subunits Polr1c and Polr1d in Craniofacial Development and in Zebrafish Models of Treacher Collins Syndrome. 2016, Pubmed
O'Donohue, Functional dichotomy of ribosomal proteins during the synthesis of mammalian 40S ribosomal subunits. 2010, Pubmed
Owens, Measuring Absolute RNA Copy Numbers at High Temporal Resolution Reveals Transcriptome Kinetics in Development. 2016, Pubmed , Xenbase
Peters, Pax9-deficient mice lack pharyngeal pouch derivatives and teeth and exhibit craniofacial and limb abnormalities. 1998, Pubmed
Peters, Pax genes and organogenesis: Pax9 meets tooth development. 1998, Pubmed
Phelps, The ear deformities in mandibulofacial dysostosis (Treacher Collins syndrome). 1981, Pubmed
Phillips, Pax9 is required for cardiovascular development and interacts with Tbx1 in the pharyngeal endoderm to control 4th pharyngeal arch artery morphogenesis. 2019, Pubmed
Ran, Genome engineering using the CRISPR-Cas9 system. 2013, Pubmed
Ray, A compendium of RNA-binding motifs for decoding gene regulation. 2013, Pubmed
Rice, MicroRNA-33a mediates the regulation of high mobility group AT-hook 2 gene (HMGA2) by thyroid transcription factor 1 (TTF-1/NKX2-1). 2013, Pubmed
Robson, Expression of ribosomopathy genes during Xenopus tropicalis embryogenesis. 2016, Pubmed , Xenbase
Ross, The emerging roles of ribosome biogenesis in craniofacial development. 2014, Pubmed
ROVIN, MANDIBULOFACIAL DYSOSTOSIS, A FAMILIAL STUDY OF FIVE GENERATIONS. 1964, Pubmed
Sánchez, Characterization of pax1, pax9, and uncx sclerotomal genes during Xenopus laevis embryogenesis. 2013, Pubmed , Xenbase
Sarkar, A novel G to A transition at initiation codon and exon-intron boundary of PAX9 identified in association with familial isolated oligodontia. 2017, Pubmed
Schindelin, Fiji: an open-source platform for biological-image analysis. 2012, Pubmed
Schmidt, SUnSET, a nonradioactive method to monitor protein synthesis. 2009, Pubmed
Šerý, A screen of a large Czech cohort of oligodontia patients implicates a novel mutation in the PAX9 gene. 2015, Pubmed
Shamsuzzaman, Analysis of cell cycle parameters during the transition from unhindered growth to ribosomal and translational stress conditions. 2017, Pubmed
Sivakamasundari, A developmental transcriptomic analysis of Pax1 and Pax9 in embryonic intervertebral disc development. 2017, Pubmed
Sloan, The 5S RNP couples p53 homeostasis to ribosome biogenesis and nucleolar stress. 2013, Pubmed
Sobecki, The cell proliferation antigen Ki-67 organises heterochromatin. 2016, Pubmed , Xenbase
Sondalle, Fanconi anemia protein FANCI functions in ribosome biogenesis. 2019, Pubmed
Spandidos, PrimerBank: a resource of human and mouse PCR primer pairs for gene expression detection and quantification. 2010, Pubmed
Splendore, High mutation detection rate in TCOF1 among Treacher Collins syndrome patients reveals clustering of mutations and 16 novel pathogenic changes. 2000, Pubmed
Stockton, Mutation of PAX9 is associated with oligodontia. 2000, Pubmed
Tafforeau, The complexity of human ribosome biogenesis revealed by systematic nucleolar screening of Pre-rRNA processing factors. 2013, Pubmed
Teber, Genotyping in 46 patients with tentative diagnosis of Treacher Collins syndrome revealed unexpected phenotypic variation. 2004, Pubmed
The Gene Ontology Consortium, Expansion of the Gene Ontology knowledgebase and resources. 2017, Pubmed
Thul, A subcellular map of the human proteome. 2017, Pubmed
Trainor, Ribosome biogenesis in skeletal development and the pathogenesis of skeletal disorders. 2014, Pubmed
Trapnell, Transcript assembly and quantification by RNA-Seq reveals unannotated transcripts and isoform switching during cell differentiation. 2010, Pubmed
Turi, Impaired ribosome biogenesis: mechanisms and relevance to cancer and aging. 2019, Pubmed
Wang, Two orthogonal cleavages separate subunit RNAs in mouse ribosome biogenesis. 2014, Pubmed
Watt, tp53-dependent and independent signaling underlies the pathogenesis and possible prevention of Acrofacial Dysostosis-Cincinnati type. 2018, Pubmed
Weaver, Acrofacial Dysostosis, Cincinnati Type, a Mandibulofacial Dysostosis Syndrome with Limb Anomalies, Is Caused by POLR1A Dysfunction. 2015, Pubmed
Weiss, Recognizing and exploiting differences between RNAi and small-molecule inhibitors. 2007, Pubmed
Wiza, Over-expression of PRAS40 enhances insulin sensitivity in skeletal muscle. 2014, Pubmed
Wong, Nine Novel PAX9 Mutations and a Distinct Tooth Agenesis Genotype-Phenotype. 2018, Pubmed
Yu, Genetic analysis: Wnt and other pathways in nonsyndromic tooth agenesis. 2019, Pubmed
Zhao, Tissue specific roles for the ribosome biogenesis factor Wdr43 in zebrafish development. 2014, Pubmed
