XB-ART-57272
J Gen Physiol
2019 Jul 01;1517:898-911. doi: 10.1085/jgp.201912347.
Show Gene links
Show Anatomy links
Molecular determinants for agonist recognition and discrimination in P2X2 receptors.
Gasparri F, Wengel J, Grutter T, Pless SA.
???displayArticle.abstract???
P2X receptors (P2XRs) are trimeric ligand-gated ion channels that open a cation-selective pore in response to ATP binding. P2XRs contribute to synaptic transmission and are involved in pain and inflammation, thus representing valuable drug targets. Recent crystal structures have confirmed the findings of previous studies with regards to the amino acid chains involved in ligand recognition, but they have also suggested that backbone carbonyl atoms contribute to ATP recognition and discrimination. Here we use a combination of site-directed mutagenesis, amide-to-ester substitutions, and a range of ATP analogues with subtle alterations to either base or sugar component to investigate the contributions of backbone carbonyl atoms toward ligand recognition and discrimination in rat P2X2Rs. Our findings demonstrate that while the Lys69 backbone carbonyl makes an important contribution to ligand recognition, the discrimination between different ligands is mediated by both the side chain and the backbone carbonyl oxygen of Thr184. Together, our data demonstrate how conserved elements in P2X2Rs recognize and discriminate agonists.
???displayArticle.pubmedLink??? 31126967
???displayArticle.pmcLink??? PMC6605687
???displayArticle.link??? J Gen Physiol
Species referenced: Xenopus laevis
Genes referenced: abcc6 p2rx2
???attribute.lit??? ???displayArticles.show???
|
|
Figure 1. Overview of P2XR structure and close-up view of the orthosteric binding site. X-ray crystal structure of the ATP-bound human P2X3R (PDB accession no. 5SVK), with individual subunits color coded and black bars representing approximate boundaries of the cell membrane. Inset shows conserved hydrophilic side chains and backbone carbonyls suggested to interact with ATP (rP2X2R numbering), as indicated by dotted lines. |
|
|
Figure 2. The role of Lys69 side chain and backbone carbonyl in ATP recognition. (A) Closeup of the ATP-binding pocket with dotted lines indicating proposed interactions between ATP and Lys69. (B and C) Example recordings (B) and ATP-elicited concentration–response data (C) for WT and mutant P2X2Rs in response to increasing concentrations of ATP. Bars in B, x, 15 s; y, µA; data in C displayed as mean ± SD (n = 10–15). (D) Schematic showing the reduced H-bond acceptor propensity as a result of amide-to-ester substitutions. (E) ATP-elicited concentration–response data for WT and Val70Vah and Val96Vah mutants (the latter serving as a control for Vah incorporation). Inset represents the mean peak current amplitude (± SD) elicited by 3 mM ATP at oocytes injected with Val70TAG mRNA and uncharged (−Vah) or charged (+Vah) tRNAs (n = 6–12; ****, P < 0.0001; Student’s t test). |
|
|
Figure 3. Differential effects of charge-retaining and -neutralizing mutations at other conserved basic side chains lining the orthosteric binding site. (A–D) ATP-elicited concentration–response data for WT, and Lys/Arg/Gln mutants at positions Lys71, Lys188, Lys308, and Arg290 (mean ± SD; n = 7–24). |
|
|
Figure 4. Role of side chain- and backbone-mediated H-bonds in CTP recognition. (A) Closeup of the ATP-binding pocket with dotted lines indicating proposed interactions between CTP and Lys69 (upper panel) and Thr184 (lower panel). (B–D) CTP-elicited concentration–response data for WT and Val70Vah (B), WT, Thr184Ser, and Thr184Val (C), and WT, Ile185Val, and Ile185Vah (D; mean ± SD; n = 6–8). Insets show the mean peak current amplitude (±SD) elicited by 10 mM CTP at oocytes injected with Val70TAG (B) or Ile185TAG (D) mRNA and uncharged (−Vah) or charged (+Vah) tRNAs, respectively (n = 6–7; ****, P < 0.0001; Student’s t test). |
|
|
Figure 5. The role of Thr184 side chain and backbone carbonyl in ATP recognition. (A) Closeup of the ATP-binding pocket with dotted lines indicating proposed interactions between ATP and Thr184. (B and C) Example recordings (B) and ATP-elicited concentration–response data (C) for WT and mutant P2X2Rs in response to increasing concentrations of ATP. Bars in B, x, 15 s; y, µA; data in C displayed as mean ± SD (n = 14–25). (D) ATP-elicited concentration–response data for WT, Ile185Vah, Ile185Val, and Val96Vah mutants (the latter serving as a control for Vah incorporation). Inset represents the mean peak current amplitude (±SD) elicited by 10 mM of ATP in oocytes injected with Ile185TAG mRNA and uncharged (−Vah) or charged (+Vah) tRNAs (n = 7–10; ****, P < 0.0001, Student’s t test). |
|
|
Figure 6. Probing the effects of base modifications on ligand recognition. (A) Chemical structure of ATP (upper structure) and CTP (lower structure). (B) Peak current recorded in response to the highest tested concentration of base-modified nucleoside triphosphate analogues (chemical base structures shown in frames), compared with that elicited by 1 mM of ATP. Bars, x, 12 s; y, 2 µA. (C) ATP-elicited concentration–response data for base-modified analogues, normalized to current elicited by 1 mM of ATP (mean ± SD; n = 5–15). Arrow indicates data for ITP. Note that the cost of 6-Cl−rTP, ITP, isoGTP, and GTP prevented us from using higher concentrations than those stated in the text (data for GTP could not be reliably fit). |
|
|
Figure 7. Probing the effects of sugar modification on ligand recognition. (A) Scheme of possible sugar pucker conformations: C3′-endo ribose conformation with C3′-hydroxyl group puckered in the endo face (upper panel) and C2′-endo ribose conformation (C2′-hydroxyl group puckered in the endo face; lower panel). (B) Peak current recorded in response to the highest tested concentration of sugar-modified nucleoside triphosphate analogues (chemical base structures shown in frames) compared with that elicited by 1 mM of ATP. Bars, x, 12 s; y, 2 µA. (C) ATP-elicited concentration–response data for sugar-modified analogues, normalized to current elicited by 1 mM of ATP (mean ± SD; n = 4–9). |
|
|
Figure 8. UNA-ATP does not elicit macroscopic current responses. Left: Currents elicited by increasing concentrations of UNA-ATP (orange lines) compared with application of 1 mM ATP to the same cell. Bars, x, 10 s; y, 1 µA. Right: Chemical structure of UNA-ATP; note the lack of a covalent bond between the C2Ⲡand C3Ⲡring positions, which makes the analogue highly flexible. |
|
|
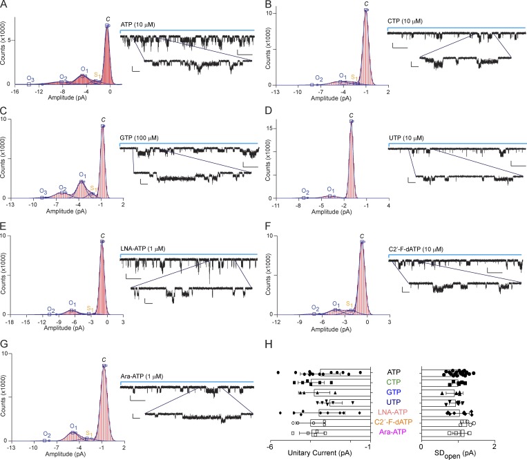
Figure 9. Single channel current amplitude and flicker are independent of agonist structure. (AâG) Left panels: Example of all-point histograms fitted by a sum of Gaussian distributions; c represents the closed channel; O1, full-conductance open state; O2 and O3, full-conductance open state of two, three, or more channels open simultaneously; and S1, subconductance state. The histograms are obtained from the current analysis of the patch shown on the right (note leak current was not subtracted for histogram visualization). Right panels: Examples of single channel currents from excised outside-out patches expressing rP2X2-3T receptors. Channel openings (downward deflections) were elicited by application of different agonists for 10 s (indicated by light blue line). Bars, x, 1 s; y, 5 pA; insets, x, 0.1 s; y, 5 pA. (H) Mean ± SD of unitary current amplitudes (left) and SDopen (right; n = 4â20; two to five sweeps were averaged for each patch). Concentrations used: ATP (1 µM), CTP (10 µM), GTP (100 µM), UTP (10 µM), LNA-ATP (1 µM), C2â²-F-dATP (10 µM), and Ara-ATP (1 µM). |
|
|
Figure 10. Cartoon summary of the key findings. Note that this study focused on conserved side chains only. Other factors are likely to also contribute to ligand recognition and discrimination. |
References [+] :
Arulkumaran,
A potential therapeutic role for P2X7 receptor (P2X7R) antagonists in the treatment of inflammatory diseases.
2011, Pubmed
Arulkumaran, A potential therapeutic role for P2X7 receptor (P2X7R) antagonists in the treatment of inflammatory diseases. 2011, Pubmed
Basak, Cryo-EM reveals two distinct serotonin-bound conformations of full-length 5-HT3A receptor. 2018, Pubmed , Xenbase
Bhargava, Validation of Alexa-647-ATP as a powerful tool to study P2X receptor ligand binding and desensitization. 2013, Pubmed , Xenbase
Broom, Characterization of N-(adamantan-1-ylmethyl)-5-[(3R-amino-pyrrolidin-1-yl)methyl]-2-chloro-benzamide, a P2X7 antagonist in animal models of pain and inflammation. 2008, Pubmed
Browne, P2X receptor intermediate activation states have altered nucleotide selectivity. 2013, Pubmed
Burnstock, Physiology and pathophysiology of purinergic neurotransmission. 2007, Pubmed
Campbell, Locked vs. unlocked nucleic acids (LNA vs. UNA): contrasting structures work towards common therapeutic goals. 2011, Pubmed
Canul-Sánchez, Different agonists induce distinct single-channel conductance states in TRPV1 channels. 2018, Pubmed
Cao, TRPV1 structures in distinct conformations reveal activation mechanisms. 2013, Pubmed
Carter, Identification and SAR of novel diaminopyrimidines. Part 1: The discovery of RO-4, a dual P2X(3)/P2X(2/3) antagonist for the treatment of pain. 2009, Pubmed
Chataigneau, Exploring the ATP-binding site of P2X receptors. 2013, Pubmed
Coddou, Activation and regulation of purinergic P2X receptor channels. 2011, Pubmed
Dahan, A fluorophore attached to nicotinic acetylcholine receptor beta M2 detects productive binding of agonist to the alpha delta site. 2004, Pubmed , Xenbase
Ding, Single channel properties of P2X2 purinoceptors. 1999, Pubmed , Xenbase
England, Backbone mutations in transmembrane domains of a ligand-gated ion channel: implications for the mechanism of gating. 1999, Pubmed , Xenbase
Ennion, The role of positively charged amino acids in ATP recognition by human P2X(1) receptors. 2000, Pubmed , Xenbase
Evans, Single channel properties of ATP-gated cation channels (P2X receptors) heterologously expressed in Chinese hamster ovary cells. 1996, Pubmed
Freist, ATP binding site of P2X channel proteins: structural similarities with class II aminoacyl-tRNA synthetases. 1998, Pubmed
Fryatt, Mechanistic insights from resolving ligand-dependent kinetics of conformational changes at ATP-gated P2X1R ion channels. 2016, Pubmed , Xenbase
Habermacher, Photo-switchable tweezers illuminate pore-opening motions of an ATP-gated P2X ion channel. 2016, Pubmed
Hattori, Molecular mechanism of ATP binding and ion channel activation in P2X receptors. 2012, Pubmed
Hausmann, Key sites for P2X receptor function and multimerization: overview of mutagenesis studies on a structural basis. 2015, Pubmed
Hausmann, Salt bridge switching from Arg290/Glu167 to Arg290/ATP promotes the closed-to-open transition of the P2X2 receptor. 2013, Pubmed , Xenbase
Hechler, Inhibition of platelet functions and thrombosis through selective or nonselective inhibition of the platelet P2 receptors with increasing doses of NF449 [4,4',4'',4'''-(carbonylbis(imino-5,1,3-benzenetriylbis-(carbonylimino)))tetrakis-benzene-1,3-disulfonic acid octasodium salt]. 2005, Pubmed , Xenbase
Honore, A-740003 [N-(1-{[(cyanoimino)(5-quinolinylamino) methyl]amino}-2,2-dimethylpropyl)-2-(3,4-dimethoxyphenyl)acetamide], a novel and selective P2X7 receptor antagonist, dose-dependently reduces neuropathic pain in the rat. 2006, Pubmed
Jarvis, A-317491, a novel potent and selective non-nucleotide antagonist of P2X3 and P2X2/3 receptors, reduces chronic inflammatory and neuropathic pain in the rat. 2002, Pubmed
Jiang, Agonist trapped in ATP-binding sites of the P2X2 receptor. 2011, Pubmed
Jiang, A putative extracellular salt bridge at the subunit interface contributes to the ion channel function of the ATP-gated P2X2 receptor. 2010, Pubmed
Jiang, Identification of amino acid residues contributing to the ATP-binding site of a purinergic P2X receptor. 2000, Pubmed
Karasawa, Structural basis for subtype-specific inhibition of the P2X7 receptor. 2016, Pubmed
Kasuya, Structural insights into the nucleotide base specificity of P2X receptors. 2017, Pubmed , Xenbase
Kasuya, Structural Insights into Divalent Cation Modulations of ATP-Gated P2X Receptor Channels. 2016, Pubmed , Xenbase
Kawate, Crystal structure of the ATP-gated P2X(4) ion channel in the closed state. 2009, Pubmed
Khakh, Neuromodulation by extracellular ATP and P2X receptors in the CNS. 2012, Pubmed
Lazarowski, Mechanisms of release of nucleotides and integration of their action as P2X- and P2Y-receptor activating molecules. 2003, Pubmed
Li, Gating the pore of P2X receptor channels. 2008, Pubmed
Lynagh, Unique Contributions of an Arginine Side Chain to Ligand Recognition in a Glutamate-gated Chloride Channel. 2017, Pubmed , Xenbase
Mansoor, X-ray structures define human P2X(3) receptor gating cycle and antagonist action. 2016, Pubmed
Marquez-Klaka, Inter-subunit disulfide cross-linking in homomeric and heteromeric P2X receptors. 2009, Pubmed , Xenbase
Nowak, In vivo incorporation of unnatural amino acids into ion channels in Xenopus oocyte expression system. 1998, Pubmed , Xenbase
Pless, Unnatural amino acids as probes of ligand-receptor interactions and their conformational consequences. 2013, Pubmed
Polovinkin, Conformational transitions of the serotonin 5-HT3 receptor. 2018, Pubmed
Roberts, Cysteine substitution mutagenesis and the effects of methanethiosulfonate reagents at P2X2 and P2X4 receptors support a core common mode of ATP action at P2X receptors. 2008, Pubmed , Xenbase
Roberts, Contribution of conserved polar glutamine, asparagine and threonine residues and glycosylation to agonist action at human P2X1 receptors for ATP. 2006, Pubmed , Xenbase
Roberts, ATP binding at human P2X1 receptors. Contribution of aromatic and basic amino acids revealed using mutagenesis and partial agonists. 2004, Pubmed , Xenbase
Saks, An engineered Tetrahymena tRNAGln for in vivo incorporation of unnatural amino acids into proteins by nonsense suppression. 1996, Pubmed , Xenbase
Sereikaitė, Probing Backbone Hydrogen Bonds in Proteins by Amide-to-Ester Mutations. 2018, Pubmed
Walker, Distantly related sequences in the alpha- and beta-subunits of ATP synthase, myosin, kinases and other ATP-requiring enzymes and a common nucleotide binding fold. 1982, Pubmed
Wilkinson, Role of ectodomain lysines in the subunits of the heteromeric P2X2/3 receptor. 2006, Pubmed
Zemkova, Role of aromatic and charged ectodomain residues in the P2X(4) receptor functions. 2007, Pubmed
Zhu, P2X2 Dominant Deafness Mutations Have No Negative Effect on Wild-Type Isoform: Implications for Functional Rescue and in Deafness Mechanism. 2017, Pubmed
Zubcevic, Conformational ensemble of the human TRPV3 ion channel. 2018, Pubmed
