Click here to close Hello! We notice that you are using Internet Explorer, which is not supported by Xenbase and may cause the site to display incorrectly. We suggest using a current version of Chrome, FireFox, or Safari.
XB-ART-57265
Cancer Cell Int 2020 Aug 06;20:374. doi: 10.1186/s12935-020-01454-x.
Show Gene links Show Anatomy links

CircPOSTN/miR-361-5p/TPX2 axis regulates cell growth, apoptosis and aerobic glycolysis in glioma cells.

Long N, Chu L, Jia J, Peng S, Gao Y, Yang H, Yang Y, Zhao Y, Liu J.


???displayArticle.abstract???
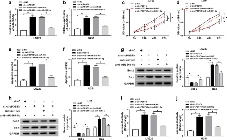
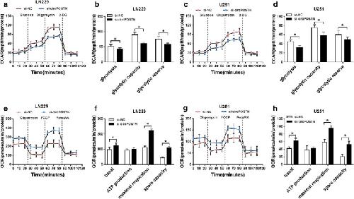
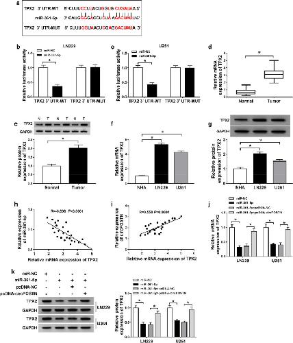
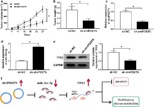
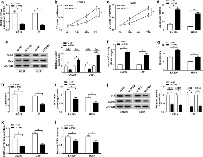
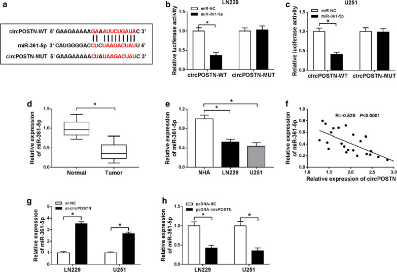
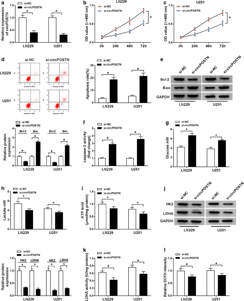
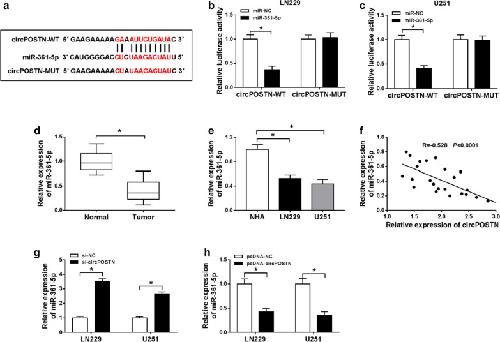
BACKGROUND: Glioma is the most primary central nervous system tumor in adults. The 5 year survival rate for glioma patients remains poor, although treatment strategies had improved in the past few decades. The cumulative studies have shown that circular RNA (circRNA) is associated with glioma process, so the purpose of this study is to clarify the function of circPOSTN in glioma. METHODS: The expression levels of circPOSTN, miR-361-5p, and targeting protein for Xenopus kinesin-like protein 2 (TPX2) were assessed with real-time quantitative polymerase chain reaction (RT-qPCR). The 3-(4, 5-dimethylthiazol-2-yl)-2, 5-diphenyl-2H-tetrazol-3-ium bromide (MTT) and flow cytometry assays were executed to examine proliferation and apoptosis of glioma cells, respectively. Western blot was applied to assess protein expression. The glucose metabolism of glioma cells was analyzed by testing the glucose consumption, lactate production, ATP level, reactive oxygen species (ROS) accumulation and performing Seahorse XF assay. The interaction relationship between miR-361-5p and circPOSTN or TPX2 was analyzed by bioinformatics database and dual-luciferase reporter assay. The influences of circPOSTN silencing in vivo were observed by a xenograft experiment. RESULTS: CircPOSTN was overexpressed in glioma tissues and cells. Absence of circPOSTN in glioma cells promoted apoptosis while impeded proliferation and aerobic glycolysis, which were mitigated by silencing miR-361-5p. What's more, loss-of-functional experiment suggested that knockdown of TPX2 repressed proliferation and aerobic glycolysis, while induced apoptosis in glioma cells. In addition, circPOSTN targetedly regulated TPX2 expression in glioma cells via sponging miR-361-5p. In vivo study revealed that deficiency of circPOSTN restrained tumor growth. CONCLUSION: Mechanistically, circPOSTN regulated cell growth, apoptosis, and aerobic glycolysis in glioma through miR-361-5p/TPX2 axis.

???displayArticle.pubmedLink??? 32774168
???displayArticle.pmcLink??? PMC7409503
???displayArticle.link??? Cancer Cell Int


Species referenced: Xenopus
Genes referenced: bax hk2 kit ldha mmut tpx2


???attribute.lit??? ???displayArticles.show???
References [+] :
Cao, Positive expression of miR-361-5p indicates better prognosis for breast cancer patients. 2016, Pubmed