Click here to close
Hello! We notice that you are using Internet Explorer, which is not supported by Xenbase and may cause the site to display incorrectly.
We suggest using a current version of Chrome,
FireFox, or Safari.
???displayArticle.abstract???
Sproutys are negative regulators of the Ras/Raf/MAPK signaling pathway and involved in regulation of organogenesis, differentiation, cell migration and proliferation. Although the function of Sproutys have been extensively studied during embryonic development, their role and mode of action during eye formation in vertebrate embryonic development is still unknown. Here we show that Xenopus sprouty2 is expressed in the optic vesicle at late neurula stage and knockdown of Sprouty2 prevents retinal progenitors from populating the retina, which in turn gives rise to small eyes. In the absence of Sprouty2, progenitor cell population of the retina can be restored by blocking the MAPK signaling pathway through overexpression of DN-Ras or DN-Raf. In contrast, activation of the MAPK pathway through overexpression of a constitutively active form of c-Raf (ca-Raf) inhibits progenitor population of the retina, similar to the Sprouty2 loss-of-function phenotype. Moreover, we present evidence that the retinal defect observed in Sprouty2 morphants is attributed to the failure of proper movement of retinal progenitors into the optic vesicle, rather than an effect on progenitor cell survival. These results suggest that Sprouty2 is required for the positioning of retinal progenitors within the optic vesicle through suppressing Ras/Raf/MAPK signaling pathway.
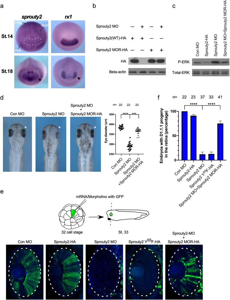
Figure 1. Sprouty2 is required for eye development through regulating the population of retina. (a) Whole-mount in situ hybridization reveals that sprouty2 is expressed in the optic vesicle at late neurula stage. Black arrowhead indicates optic vesicle on stage 18 embryo. The eye field was outlined with white dotted line. (b) Embryos were injected with wild type Sprouty2 mRNA (WT) or morpholino-resistant (MOR) form of Sprouty2 alone, or plus Sprouty2 morpholino at one cell stage, and analyzed by Western blot at late gastrula stage. Sprouty2 MO blocks the expression of Sprouty2 WT but not the Sprouty2 MOR. (c) Embryos were injected with Sprouty2 WT RNA or sprouty2 MO or a combination of Sprouty2 MO and Sprouty2 MOR RNA at one cell stage. Phosphorylation of ERK was analyzed by Western blot using embryo lysate from late gastrula stage. (d) D1.1.1 blastomere was injected with Sprouty2 MO with or without Sprouty2 MOR RNA, and the eye size was analyzed at stage 36. Dorsal view of the eyes in Sprouty2 morphant shows a significant reduction in diameter which could be well rescued by Sprouty2 MOR RNA co-injection. Quantification of eye diameter with one-way ANOVA (Dunnettâs multiple comparison), ****Pâ<â0.0001, ***Pâ<â0.001, Error bars indicateâ±âSD. (e) The D1.1.1 blastomere was injected with GFP mRNA plus Sprouty2 WT or Sprouty2Y55F RNA alone or Sprouty2 MO with or without Sprouty2 MOR RNA. Embryos were sectioned and immunostained with GFP antibody (Green) on the eye region at stage 33. The retina was outlined with an oval dotted line. (f) The Histograms indicate the percentage of embryos with D1.1.1 progeny in the retina from three biological repeats. Quantification with one-way ANOVA (Sidak's multiple comparison), ****Pâ<â0.0001, Error bars indicateâ±âSD.
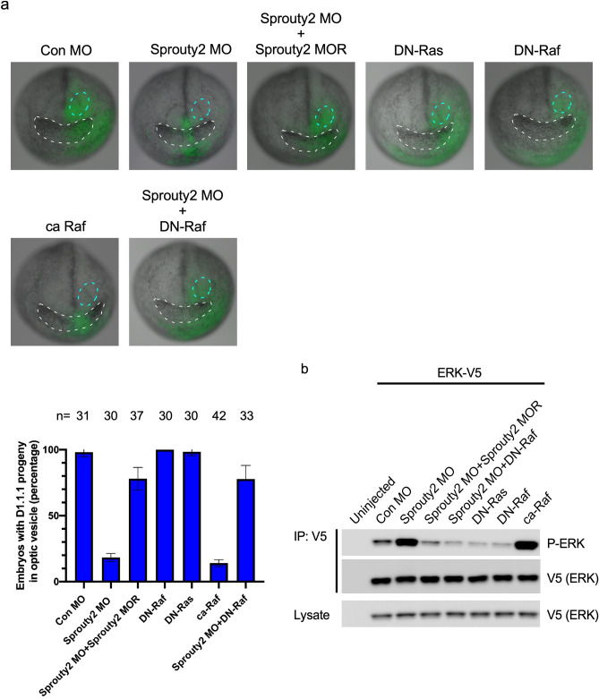
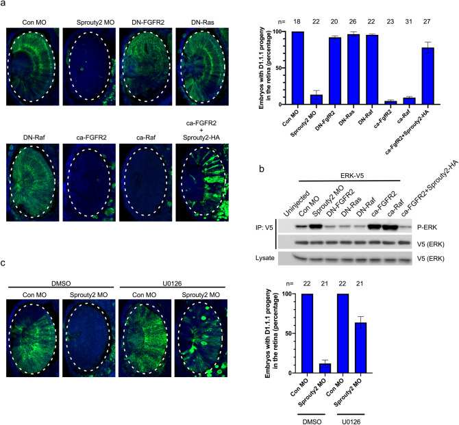
Figure 2. Blocking of Ras/Raf/MAPK pathway rescues Sprouty2 MO-induced block to retina population. (a) Indicated morpholinos or RNAs were injected with GFP RNA into D1.1.1 blastomere at 32 cell stage. Embryos were then sectioned and immunostained with GFP antibody (Green) at stage 33. Images were taken of the eye region. The retina was outlined with an oval dotted line. (b) Histograms represent the percentage of embryos with D1.1.1 progeny (GFP positive signal) within the retina from three biological repeats. Quantification with one-way ANOVA (Sidak's multiple comparison), Pâ<â0.0001, Error bars indicateâ±âSD.
Figure 3. Over-activity of MAPK inhibits positioning of retinal progenitors within retina. (a) The indicated morpholinos or RNAs were injected with GFP mRNA into D1.1.1 blastomere at 32 cell stage. Embryos were then sectioned and immunostained with GFP antibody (Green) at stage 33. Images were taken of the eye region. The retina was outlined with an oval dotted line. Histograms represent the percentage of embryos with D1.1.1 progeny (GFP positive signals) within the retina from three biological repeats. Quantification with one-way ANOVA (Sidak's multiple comparison), Pâ<â0.0001, Error bars indicateâ±âSD. (b) Embryos were injected with RNAs or Morpholinos along with ERK-V5 RNA into D1.1.1 blastomere at 32 cell stage and lysed at late neurula stage for immunoprecipitation with v5 agarose beads. Precipitates were then immunoblotted with phospho-ERK and total ERK antibodies. Three independent repeats were performed. (c) D1.1.1 blastomere was injected with control MO or Sprouty2 MO along with GFP mRNA at 32 cell stage. The injected embryos were either treated with DMSO or U0126 from late gastrula to late neurula stage. Embryos were then sectioned and immunostained with GFP antibody (Green) at stage 33. Histograms represent the percentage of embryos with D1.1.1 progeny (GFP positive signals) within the retina from three biological repeats. Quantification with one-way ANOVA (Sidak's multiple comparison), Pâ<â0.0001, Error bars indicateâ±âSD.
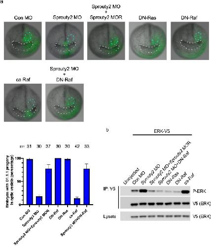
Figure 4. Sprouty2 regulates retinal progenitor movement into optic vesicle through repressing MAPK activity. (a) D1.1.1 blastomere was injected with GFP RNA plus RNAs and morpholinos as indicated. Embryos were then harvested and analyzed at late neurula stage. The cement gland was outlined with white dotted line and the optic vesicle was outlined with cyan dotted line. Histograms represent the percentage of embryos with D1.1.1 progeny (GFP positive signals) within the optic vesicle from three biological repeats. Quantification with one-way ANOVA (Sidak's multiple comparison), Pâ<â0.0001, Error bars indicateâ±âSD. (b) Embryos were injected with indicated RNAs or morpholinos along with ERK-V5 mRNA into D1.1.1 blastomere at 32 cell stage and lysed at neurula stage for immunoprecipitation with V5 agarose beads. Precipitates were then immunoblotted with phospho-ERK and total ERK antibodies. Three independent repeats were performed.
Figure 5. Activation of MAPK signal affects eye specific marker gene expression. D1.1.1 blastomere was injected with RNA or morpholino or a combination of both as indicated. Embryos were then collected at stage 18 and subjected to whole-mount in situ hybridization for eye marker genes pax6 and rx1. Asterisk indicates the injected side. Histograms represent the percentage of embryos with normal or reduced expression of rx1 or pax6 from three biological repeats. Quantification with unpaired t test, P < 0.001, Error bars indicate ± SD.
Supplementary Figure 1. Sprouty2 knockdown does not affect retinal progenitors movement into eye field at early neurula stage.
D1.1.1 blastomere was injected with GFP RNA plus control MO or Sprouty2 MO as indicated. Embryos were harvested at stage 15. Both control embryo and Sprouty2 morphant showed normal dispersion of D1.1.1 clones in the eye field that was outlined with purple dotted line. The white dotted line indicates the embryo midline. Histograms represent the percentage of embryos with D1.1.1 progeny (GFP positive signals) within the eye field from three biological repeats. Quantification with unpaired t test, P > 0.05, Error bars indicate ± SD. ns: no statistical differences between groups.
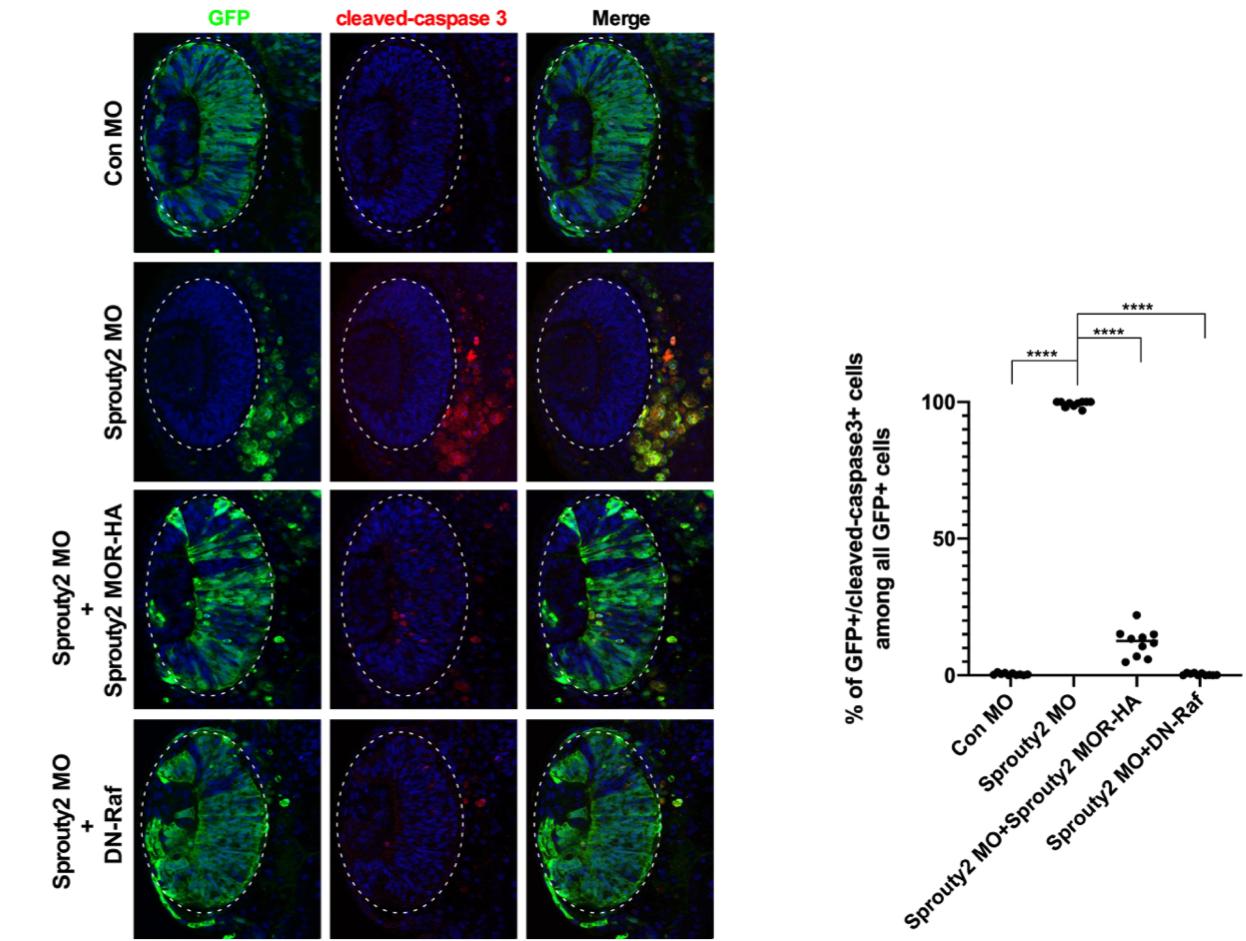
Supplementary Figure 2. Knockdown of Sprouty2 does not induce apoptosis in D1.1.1 progeny at late neurula stage.
Indicated morpholinos or RNAs were injected with GFP RNA into D1.1.1 blastomere at 32 cell stage. Embryos were sectioned and immunostained with cleaved-caspase 3 antibody at stage 19. Scatterplots represent cleaved-caspase 3+ cells expressing GFP on total GFP+ cells from three biological experiments. Quantification with one-way ANOVA (Dunnettâs multiple comparison), P < 0.0001. Error bars indicate ± SD. ****P < 0.0001, ns: no statistical differences between groups.
Supplementary Figure 3. Knockdown of Sprouty2 slightly increases proliferation in D1.1.1 progeny at late neurula stage.
Indicated morpholinos or RNAs were injected with GFP RNA into D1.1.1 blastomere at 32 cell stage. Embryos were sectioned and immunostained with phospho-Histone 3 (PH3) antibody at stage 19. Scatterplots represent PH3+ cells expressing GFP on total GFP+ cells from three biological experiments. Quantification with one-way ANOVA (Dunnettâs multiple comparison), P < 0.0001. Error bars indicate ± SD. **P < 0.01; ****P < 0.0001; ns: no statistical differences between groups.
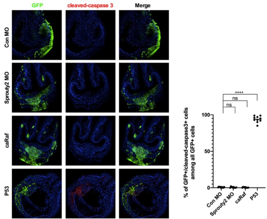
Supplementary Figure 4. Depletion of Sprouty2 prevents D1.1.1 progeny from populating retina and induces cell apoptosis at tadpole stage.
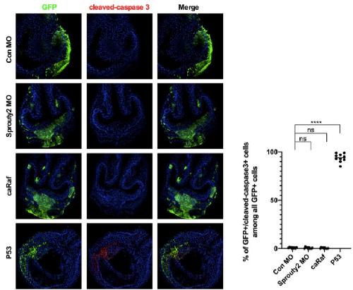
Indicated morpholinos or RNAs were injected with GFP RNA into D1.1.1 blastomere at 32 cell stage. Embryos were sectioned and immunostained with cleaved-caspase 3 antibody at stage 33. The retina was outline with oval dotted line. Scatterplots represent cleaved-caspase 3+ cells expressing GFP on total GFP+ cells from three biological experiments. Quantification with one-way ANOVA (Dunnettâs multiple comparison), P < 0.0001. Error bars indicate ± SD. ****P < 0.0001, ns: no statistical differences between groups.
Supplementary Figure 5. PKCδ is not involved in the regulation of Sprouty2-mediated retina population.
(a) Indicated morpholinos or RNAs were injected with GFP mRNA into D1.1.1 blastomere at 32 cell stage. Embryos then were sectioned and immunostained with GFP antibody (Green) at stage 33. Images were taken on the eye region. The retina was outline with oval dotted line. Histograms represent the percentage of embryos with D1.1.1 progeny (GFP positive signals) within the retina from three biological repeats. Quantification with one-way ANOVA (Sidak's multiple comparison), P < 0.0001. (b) Embryos were injected with RNAs or Morpholinos as indicated at one cell stage. Injected embryos were lysed at gastrula stage and then immunoblotted with phospho-ERK antibody and total ERK antibody. Three independent repeats were performed.
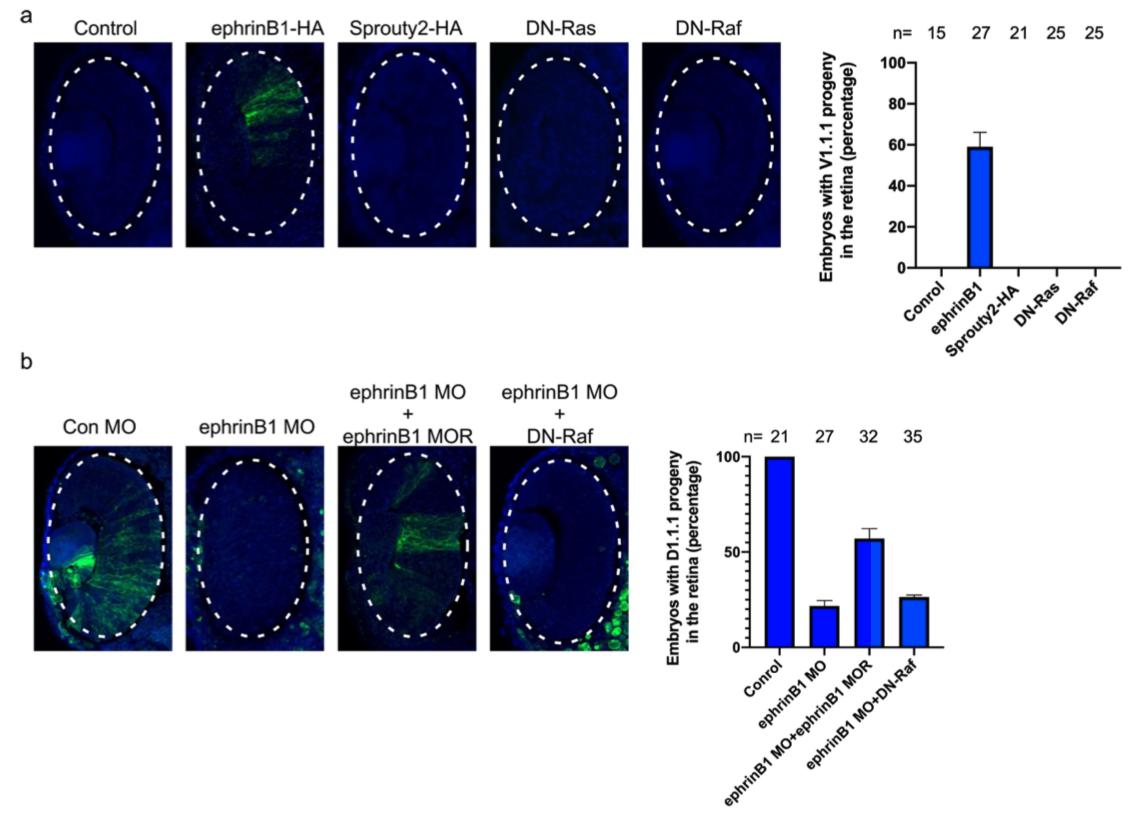
Supplementary Figure 6. Sprouty2 is not involved in the regulation of ephrinB1- mediated retina population.
(a) Indicated morpholinos or RNAs were injected with GFP mRNA into V1.1.1 blastomere at 32 cell stage. Embryos then were sectioned and immunostained with GFP antibody (Green) at stage 33. Images were taken on the eye region. The retina was outline with oval dotted line. Histograms represent the percentage of embryos with V1.1.1 progeny (GFP positive signals) within the retina from three biological repeats. Quantification with one-way ANOVA (Sidak's multiple comparison), P < 0.0001. (b) Indicated morpholinos or RNAs were injected with GFP mRNA into D1.1.1 blastomere at 32 cell stage. Histograms represent the percentage of embryos with D1.1.1 progeny (GFP positive signals) within the retina from three biological repeats. Quantification with one-way ANOVA (Sidak's multiple comparison), P < 0.0001.
Basson,
Sprouty1 is a critical regulator of GDNF/RET-mediated kidney induction.
2005, Pubmed,
Xenbase
Basson,
Sprouty1 is a critical regulator of GDNF/RET-mediated kidney induction.
2005,
Pubmed
,
Xenbase Bauer,
The cleavage stage origin of Spemann's Organizer: analysis of the movements of blastomere clones before and during gastrulation in Xenopus.
1994,
Pubmed
,
Xenbase Casci,
Sprouty, an intracellular inhibitor of Ras signaling.
1999,
Pubmed Cavodeassi,
Early stages of zebrafish eye formation require the coordinated activity of Wnt11, Fz5, and the Wnt/beta-catenin pathway.
2005,
Pubmed Ding,
CD133 facilitates epithelial-mesenchymal transition through interaction with the ERK pathway in pancreatic cancer metastasis.
2014,
Pubmed Dorey,
FGF signalling: diverse roles during early vertebrate embryogenesis.
2010,
Pubmed
,
Xenbase Elsum,
Scribble regulates an EMT polarity pathway through modulation of MAPK-ERK signaling to mediate junction formation.
2013,
Pubmed Faedo,
Repression of Fgf signaling by sprouty1-2 regulates cortical patterning in two distinct regions and times.
2010,
Pubmed Hacohen,
sprouty encodes a novel antagonist of FGF signaling that patterns apical branching of the Drosophila airways.
1998,
Pubmed Hanafusa,
Regulation of ERK activity duration by Sprouty contributes to dorsoventral patterning.
2009,
Pubmed
,
Xenbase Hanafusa,
Sprouty1 and Sprouty2 provide a control mechanism for the Ras/MAPK signalling pathway.
2002,
Pubmed
,
Xenbase Hosseini,
How mechanical forces shape the developing eye.
2018,
Pubmed Hu,
FAT1 prevents epithelial mesenchymal transition (EMT) via MAPK/ERK signaling pathway in esophageal squamous cell cancer.
2017,
Pubmed Huang,
The retinal fate of Xenopus cleavage stage progenitors is dependent upon blastomere position and competence: studies of normal and regulated clones.
1993,
Pubmed
,
Xenbase Huber,
Molecular requirements for epithelial-mesenchymal transition during tumor progression.
2005,
Pubmed Johnson,
Cell interactions influence the fate of mouse blastomeres undergoing the transition from the 16- to the 32-cell stage.
1983,
Pubmed Kang,
Epithelial-mesenchymal transitions: twist in development and metastasis.
2004,
Pubmed Klein,
Sprouty genes control diastema tooth development via bidirectional antagonism of epithelial-mesenchymal FGF signaling.
2006,
Pubmed Kramer,
Sprouty: a common antagonist of FGF and EGF signaling pathways in Drosophila.
1999,
Pubmed Kuracha,
Spry1 and Spry2 are necessary for lens vesicle separation and corneal differentiation.
2011,
Pubmed Larue,
Epithelial-mesenchymal transition in development and cancer: role of phosphatidylinositol 3' kinase/AKT pathways.
2005,
Pubmed Lee,
Dishevelled mediates ephrinB1 signalling in the eye field through the planar cell polarity pathway.
2006,
Pubmed
,
Xenbase Lee,
Fibroblast growth factor receptor-induced phosphorylation of ephrinB1 modulates its interaction with Dishevelled.
2009,
Pubmed
,
Xenbase Li,
A single morphogenetic field gives rise to two retina primordia under the influence of the prechordal plate.
1997,
Pubmed
,
Xenbase Maurus,
Noncanonical Wnt-4 signaling and EAF2 are required for eye development in Xenopus laevis.
2005,
Pubmed
,
Xenbase Micalizzi,
Epithelial-mesenchymal transition in cancer: parallels between normal development and tumor progression.
2010,
Pubmed Moody,
Cell lineage analysis in Xenopus embryos.
2000,
Pubmed
,
Xenbase Moore,
Animal-vegetal asymmetries influence the earliest steps in retina fate commitment in Xenopus.
1999,
Pubmed
,
Xenbase Moore,
Morphogenetic movements underlying eye field formation require interactions between the FGF and ephrinB1 signaling pathways.
2004,
Pubmed
,
Xenbase Nutt,
Xenopus Sprouty2 inhibits FGF-mediated gastrulation movements but does not affect mesoderm induction and patterning.
2001,
Pubmed
,
Xenbase Okada,
From embryonic induction to cell lineages: revisiting old problems for modern study.
2004,
Pubmed
,
Xenbase Olea-Flores,
Extracellular-Signal Regulated Kinase: A Central Molecule Driving Epithelial-Mesenchymal Transition in Cancer.
2019,
Pubmed Reich,
Sprouty is a general inhibitor of receptor tyrosine kinase signaling.
1999,
Pubmed Saha,
A labile period in the determination of the anterior-posterior axis during early neural development in Xenopus.
1992,
Pubmed
,
Xenbase Sheng,
Calreticulin promotes EGF-induced EMT in pancreatic cancer cells via Integrin/EGFR-ERK/MAPK signaling pathway.
2017,
Pubmed Shim,
Sprouty2, a mouse deafness gene, regulates cell fate decisions in the auditory sensory epithelium by antagonizing FGF signaling.
2005,
Pubmed Sivak,
FGF signal interpretation is directed by Sprouty and Spred proteins during mesoderm formation.
2005,
Pubmed
,
Xenbase Taniguchi,
Sprouty2 and Sprouty4 are essential for embryonic morphogenesis and regulation of FGF signaling.
2007,
Pubmed Teven,
Fibroblast growth factor (FGF) signaling in development and skeletal diseases.
2014,
Pubmed Tissir,
Planar cell polarity signaling in neural development.
2010,
Pubmed Varga,
Anterior movement of ventral diencephalic precursors separates the primordial eye field in the neural plate and requires cyclops.
1999,
Pubmed Wang,
Xenopus Paraxial Protocadherin regulates morphogenesis by antagonizing Sprouty.
2008,
Pubmed
,
Xenbase Yoon,
TBC1d24-ephrinB2 interaction regulates contact inhibition of locomotion in neural crest cell migration.
2018,
Pubmed
,
Xenbase Zuber,
Specification of the vertebrate eye by a network of eye field transcription factors.
2003,
Pubmed
,
Xenbase