|
Fig. 1 Synteny analysis between the homeologs in X. laevis and X. tropicalis genome. The linkages between the AQP genes were marked with red lines. Genome location and gene structure of the AQP genes in X. laevis genome were shown beside the chromosomes. The wedges colored in violet and yellow represent the exon regions in AQP genes. Different color represents the different encoding direction. The shrinked lines represent the intron regions |
|
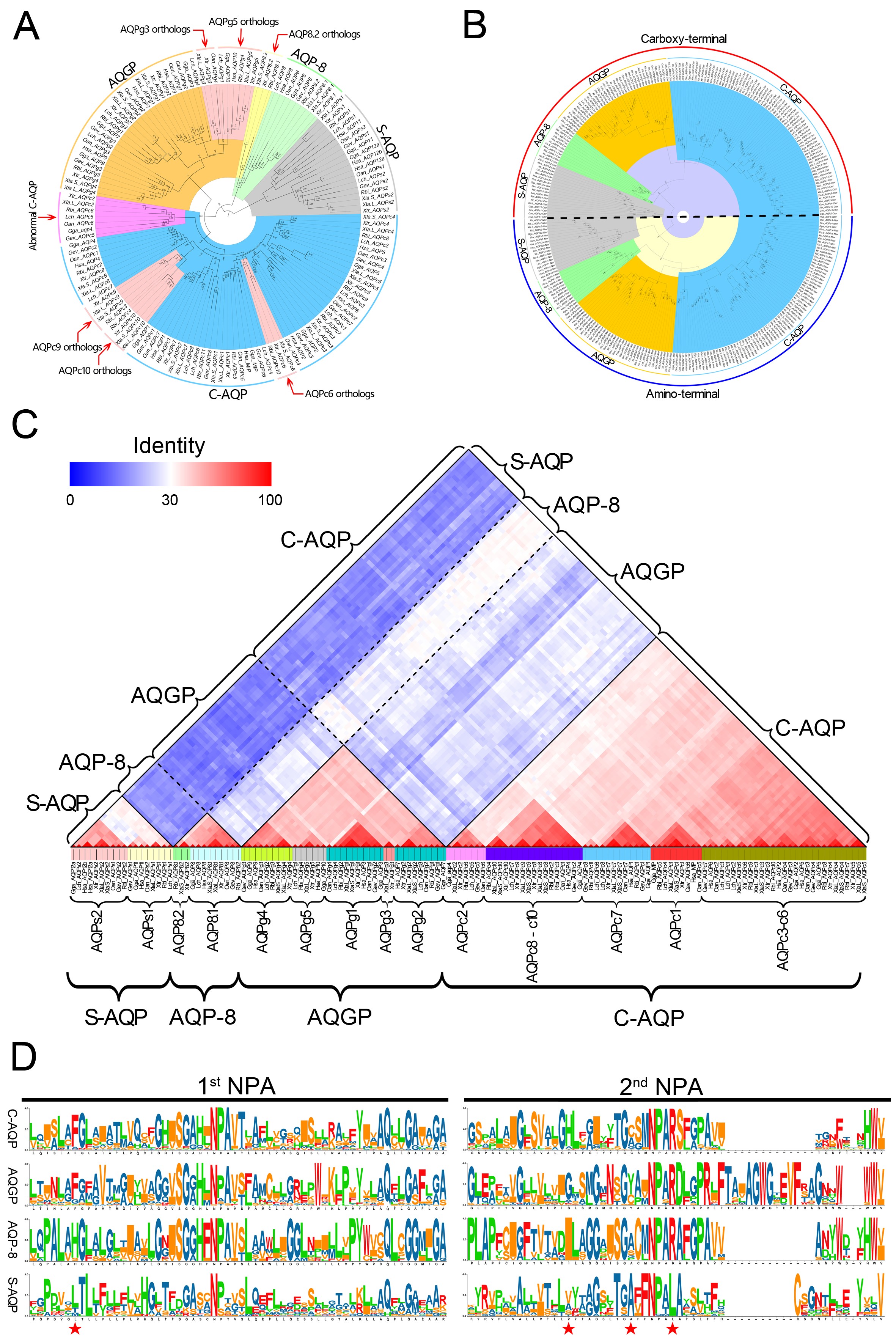
Fig 2. Maximum likelihood based phylogenetic tree of the AQP families in vertebrates. The AQP families were distinct separated into four clades (marked with different colors), representing the four subfamilies respectively. The protein sequences were collected from the following species: Latimeria chalumnae (Lch), Rhinatrema bivittatum (Rbi), Xenopus laevis (Xla), Xenopus tropicalis (Xtr), Gopherus evgoodei (Gev), Gallus gallus (Gga), Ornithorhynchus anatinus (Oan), Homo sapiens (Hsa) |
|
ig. 3 Deletion of AQP genes in the second pair chromosomes in X. laevis. a Synteny analysis of the second chromosomes in the homeologs in X. laevis and X. tropicalis genome. The regions encoding AQP genes were shadowed in light yellow. The linkages between AQP genes were marked with red line. AQP gene names in Xla genome were marked beside the second chromosomes. b Synteny analysis of region-2A encoding AQPg3 ortholog. c Synteny analysis of region-2B encoding AQPc1 and AQPc2 orthologs. d Synteny analysis of region-2C encoding AQPc3 to AQPc6 orthologs. e Synteny analysis of region-2D encoding AQPs1 ortholog. In this figure, red curves represent the linked genes were appeared in both Xtr and the corresponding homeologs in Xla. Red dashed lines represent the genes that appeared in Xtr genome but absented in Xla genome |
|
Fig. 4 Synteny analysis of the AQP orthologs in Xenopus species. a Synteny analysis of the eighth pair chromosomes in the homeologs in X. laevis. b Synteny analysis of the region encoding AQPg5 ortholog. c Synteny analysis of the ninth pair chromosomes in the homeologs in X. laevis and the ninth and tenth chromosomes in X. tropicalis genome. d Synteny analysis of the region encoding AQP8.1 ortholog. e Synteny analysis of the region encoding AQP8.2 ortholog. f Synteny analysis of the region encoding AQPc8 to AQPc10 orthologs. In this figure, red curves represent the linked genes were appeared in both Xtr and the corresponding homeologs in Xla. Red dashed lines represent the genes that appeared in Xtr genome but absented in Xla genome
|
|
Fig 5. Collinearity relationship between the orthologs from AQPc1 to -c6 in different species. The round-corner rectangles filled in yellow represent the conserved regions of the chromosomes in different species. The words behind the round-corner rectangles represent the number of chromosomes. The circles filled in blue represent the conserved Mip protein. The triangles filled in blue represent the abnormal C-AQPs that neighbor localized beside Mip. The circles filled in red represent the orthologs of AQPc3 to -c5. The triangle filled in red represent the orthologs of AQPc6. The red curves represent the linkages between AQP orthologs. The green curves represent the linkages of the inverted region |
|
Fig. 6 Collinearity relationship between the orthologs of AQPc7 (a) and AQPc8 to -c10 (b) in different species. The round-corner rectangles filled in yellow represent the conserved regions of the chromosomes in different species. The words behind the round-corner rectangles represent the number of chromosomes. The circles filled in red represent the AQP orthologs appeared in the corresponding chromosome. The hollow circles represent the lost AQP orthologs in the corresponding chromosome. The red curves represent the linkages between the AQP orthologs. The dashed lines represent the imaginary linkages between the lost genes |
|
Fig. 7 Collinearity relationship between the orthologs in AQP-8 subfamily in different species. a Collinearity analysis of AQP8.1 orthologs. b Collinearity analysis of AQP8.2 orthologs. The round-corner rectangles filled in yellow represent the conserved regions of the chromosomes in different species. The words behind the round-corner rectangles represent the number of chromosomes. The circles filled in red represent the AQP orthologs appeared in the corresponding chromosome. The hollow circles represent the lost AQP orthologs in the corresponding chromosome. The red curves represent the linkages between the AQP orthologs. The dashed lines represent the imaginary linkages between the lost genes |
|
Fig. 8 Collinearity relationship between the orthologs in AQGP subfamily in different species. a Collinearity analysis of AQPg1 and -g2 orthologs. b Collinearity analysis of AQPg4 orthologs. The round-corner rectangles filled in yellow represent the conserved regions of the chromosomes in different species. The words behind the round-corner rectangles represent the number of chromosomes. The circles filled in red represent the AQP orthologs appeared in the corresponding chromosome. The red curves represent the linkages between the AQP orthologs. The blue stars represent the inserted gene between the orthologs of AQPg1 and -g2. The blue curve represents the linkage between the inserted gene
|
|
Fig. 9 Collinearity relationship between the orthologs in S-AQP subfamily in different species. a Collinearity analysis of AQPs1 orthologs. b Collinearity analysis of AQPs2 orthologs. The round-corner rectangles filled in yellow represent the conserved regions of the chromosomes in different species. The words behind the round-corner rectangles represent the number of chromosomes. The circles filled in red represent the AQP orthologs appeared in the corresponding chromosome. The red curves represent the linkages between the AQP orthologs |
|
Additional file 10: Figure S10. Heatmap of the AQP family expression pattern throughout the embryo development stages of X. laevis. |
|
Additional file 11: Figure S11. Heatmap of the AQP family expression pattern in different tissues or organs of adult X. laevis. |
|
Distribution and correlation of the AQP family in different vertebrates. |
|
Additional file 2: Figure S2.
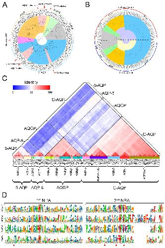
Phylogenetic analysis of the AQP genes in vertebrates. (A) Neighbor-Joining based phylogenetic tree of the AQP genes in different vertebrates. (B) Maximum likelihood based phylogenetic tree of the amino terminal and carboxy terminal of the AQP protein sequences in different vertebrates. The AQP families were distinct separated into four clades (marked with different colors), representing the four subfamilies respectively. (C) Identities between the amino acid sequences of AQP genes in different vertebrates. (D) The conserved amino acids in the two NPA motifs. The protein sequences were collected from the following species: Latimeria chalumnae (Lch), Rhinatrema bivittatum (Rbi), Xenopus laevis (Xla), Xenopus tropicalis (Xtr), Gopherus evgoodei (Gev), Gallus gallus (Gga), Ornithorhynchus anatinus (Oan), Homo sapiens (Hsa). |
|
Additional file 3: Figure S3.
Additional file 4: Figure S4.
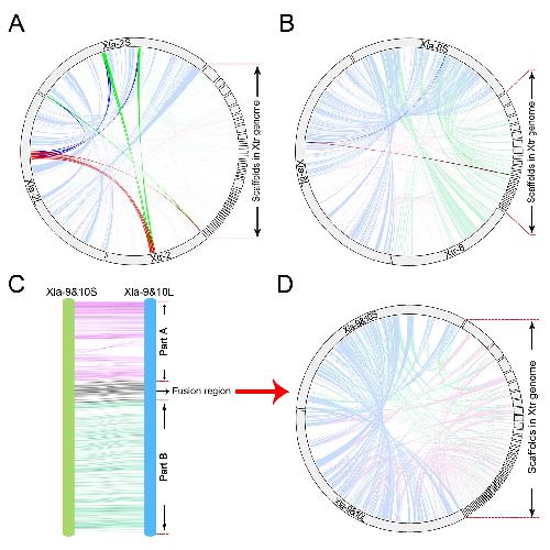
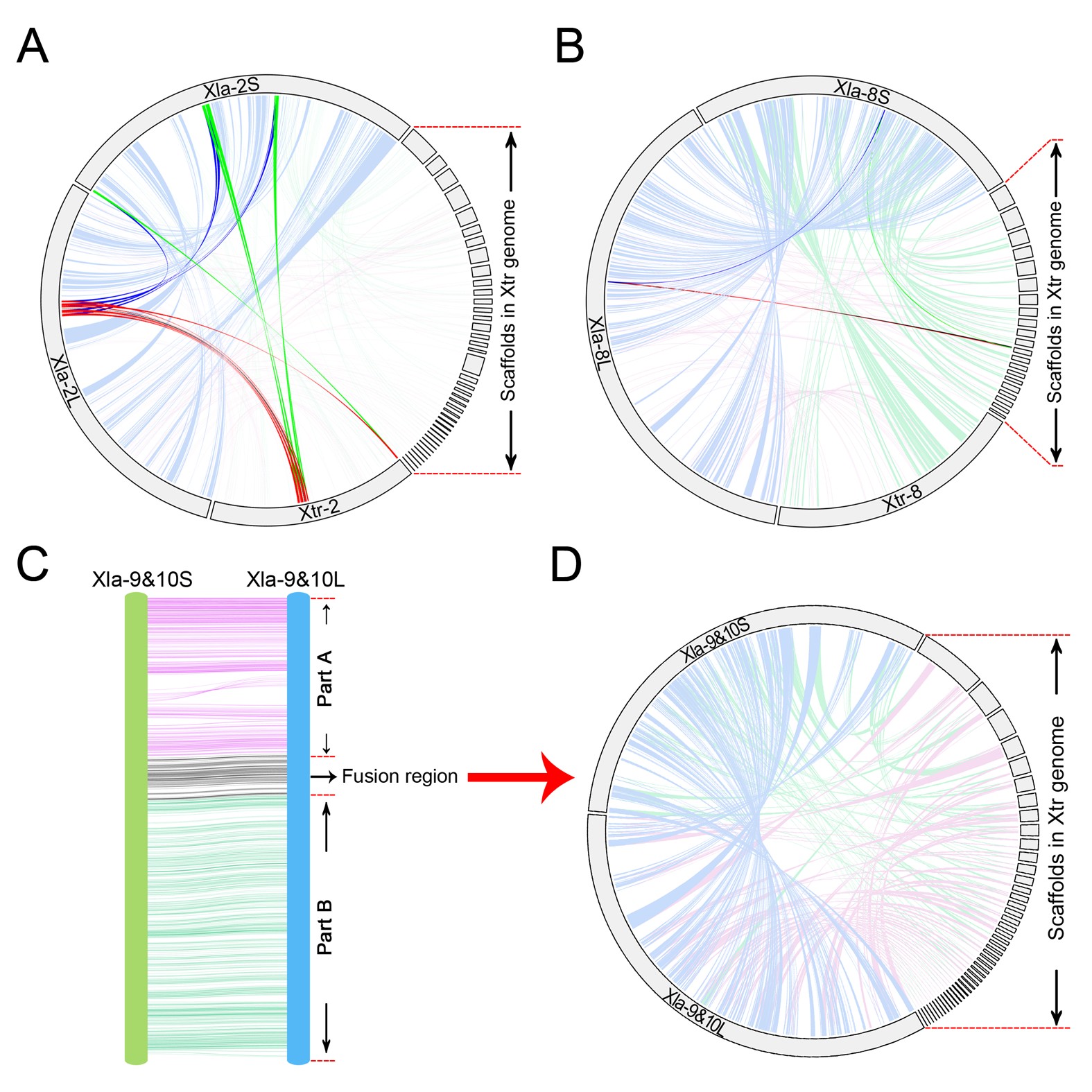
Synteny analyses of the corresponding region in the genome of Xla and Xtr. (A) Collinearity analysis of the region in the end terminal of the second chromosome in Xla and some scaffolds in Xtr. (B) Collinearity analysis of the region in the end terminal of the eighth chromosome in Xla and some scaffolds in Xtr. (C) Collinearity analysis between the ninth pair chromosomes in Xla genome. Part A represent the region corresponding to the tenth chromosome in Xtr genome. Part B represent the region corresponding with the ninth chromosome in Xtr genome. Fusion region represent the genes in this region were not detected in both the ninth and tenth chromosomes in Xtr genome. (D) Collinearity analysis of the fusion region in Xla genome and some scaffolds in Xtr genome. |
|
Additional file 5: Figure S5.
Identities between the CDS encoding AQP genes in the homeologs of X. laevis and X. tropicalis genome. (A) Heatmap of the identities between the sequence of AQP CDS in Xla and Xtr genome. (B) Identity between the ortholog AQP genes in Xla and Xtr genome. |
|
Additional file 6: Figure S6.
Identities between the amino acid sequences of AQP genes in the homeologs of X. laevis and X. tropicalis genome. (A) Heatmap of the identities between the amino acid sequence of AQP in Xla and Xtr genome. (B) Identity of the amino acid sequences between the ortholog AQPs in Xla and Xtr genome. |
|
Additional file 9: Figure S9.
Pore pattern analyses of the AQPs in X. laevis genome. (A) Inner surface of the AQP proteins that clustered into C-AQP subfamily in Xla genome. (B) Individual diameter profiles of the AQP protein channel that clustered into C-AQP subfamily. (C) Comparison of the structure of the Ar/R region between AQPc1 and AQPc2. (D) Inner surface of the AQP proteins that clustered into AQGP subfamily in Xla genome. (E) Individual diameter profiles of the AQP protein channel that clustered into AQGP subfamily. (F) Inner surface of the AQP proteins that clustered into AQP-8 subfamily in Xla genome. (G) Individual diameter profiles of the AQP protein channel that clustered into AQP-8 subfamily. |
|
Additional file 10: Figure S10. Heatmap of the AQP family expression pattern throughout the embryo development stages of X. laevis.
|
|
Additional file 11: Figure S11.
Heatmap of the AQP family expression pattern in different tissues or organs of adult X. laevis. |