XB-ART-57231
PLoS Biol
2020 Jul 01;187:e3000811. doi: 10.1371/journal.pbio.3000811.
Show Gene links
Show Anatomy links
Zinc protection of fertilized eggs is an ancient feature of sexual reproduction in animals.
Wozniak KL, Bainbridge RE, Summerville DW, Tembo M, Phelps WA, Sauer ML, Wisner BW, Czekalski ME, Pasumarthy S, Hanson ML, Linderman MB, Luu CH, Boehm ME, Sanders SM, Buckley KM, Bain DJ, Nicotra ML, Lee MT, Carlson AE.
???displayArticle.abstract???
One of the earliest and most prevalent barriers to successful reproduction is polyspermy, or fertilization of an egg by multiple sperm. To prevent these supernumerary fertilizations, eggs have evolved multiple mechanisms. It has recently been proposed that zinc released by mammalian eggs at fertilization may block additional sperm from entering. Here, we demonstrate that eggs from amphibia and teleost fish also release zinc. Using Xenopus laevis as a model, we document that zinc reversibly blocks fertilization. Finally, we demonstrate that extracellular zinc similarly disrupts early embryonic development in eggs from diverse phyla, including Cnidaria, Echinodermata, and Chordata. Our study reveals that a fundamental strategy protecting human eggs from fertilization by multiple sperm may have evolved more than 650 million years ago.
???displayArticle.pubmedLink??? 32735558
???displayArticle.pmcLink??? PMC7423145
???displayArticle.link??? PLoS Biol
???displayArticle.grants??? [+]
GO keywords: fertilization [+]
???attribute.lit??? ???displayArticles.show???
|
|
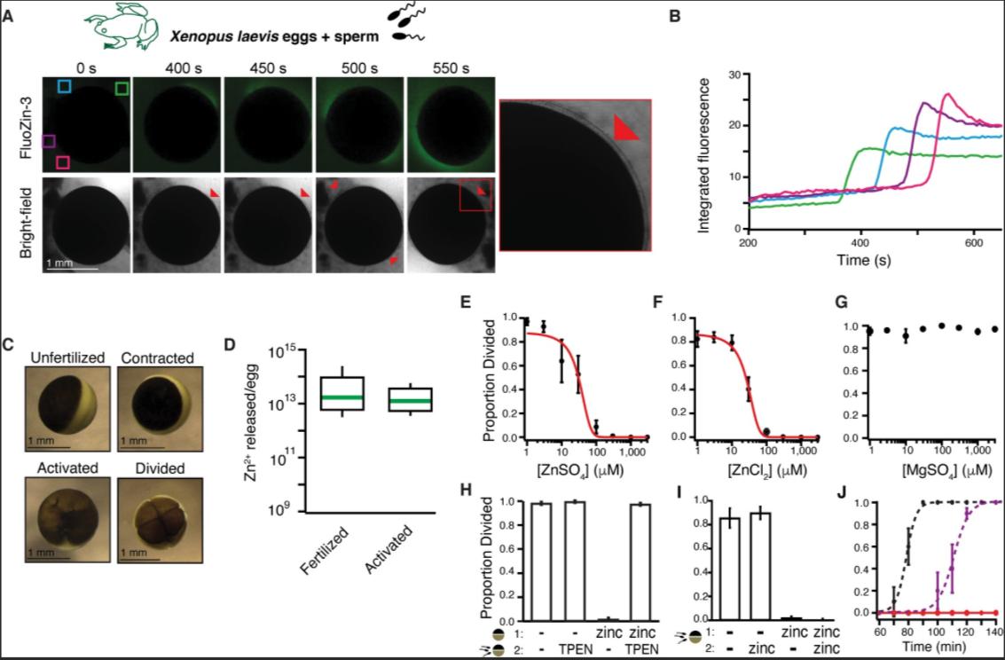
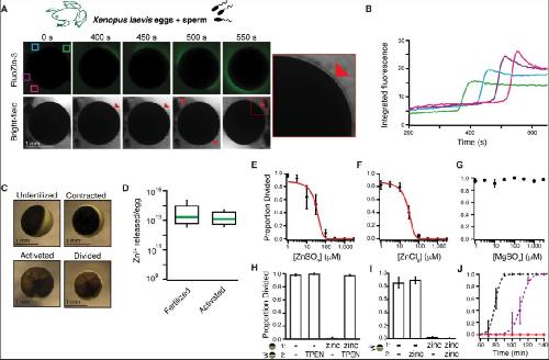
Fig 1. X. laevis eggs release zinc at fertilization, which protects eggs from additional fertilizations. (A) Representative fluorescence and bright-field images of X. laevis eggs in FluoZin-3 before and after sperm application. Time is relative to sperm addition. Zinc release coincided with lifting of the envelope (red arrowheads and insert) (N = 16 eggs, 4 trials). (B) Integrated fluorescence relative to time of sperm addition and detected by region of interest analysis, indicated by colored boxes in panel (A). (C) Representative images of X. laevis eggs and embryos. (D) Box plot distribution of zinc ions released per X. laevis egg upon fertilization or activation with 10 μM ionomycin as detected by FluoZin-3 fluorometry. (E-G) Proportion of inseminated eggs that developed cleavage furrows in indicated concentrations of ZnSO4, ZnCl2, or MgSO4. Plots in (A) and (B) were fit with sigmoidal functions. (H) Proportion of development of eggs subjected to a 15-minute pretreatment with 0 or 300 μM ZnSO4 (solution 1) then washed and moved to solution (2) with 0 or 300 μM TPEN for sperm addition (N = 68â259 eggs, 5 trials). (I) Incidence of cleavage furrow development from eggs inseminated in 0 or 1 mM ZnSO4 and then transferred to a new solution with 0 or 1 mM ZnSO4 30 minutes after sperm addition (N = 52â258 eggs in 6 trials). (J) Proportion of cleavage furrow development from eggs inseminated in and transferred to control conditions (black), eggs inseminated in 300 μM ZnSO4 and transferred to 600 μM TPEN 30 minutes following sperm addition (purple), or eggs inseminated in and transferred to 1 mM ZnSO4 (red) (N = 26â58 eggs in 7 trials). (E-J) Errors are SEM. For full source data, see S1 Data. TPEN, N,N,Nâ²,Nâ²-tetrakis(2-pyridinylmethyl)-1,2-ethanediamine. |
|
|
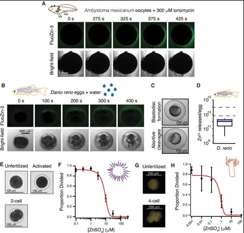
Fig 2. Zinc release and protection of eggs is shared in external fertilizers. (A) Representative FluoZin-3 and bright-field images of A. mexicanum oocytes before and after activation with 300 μM ionomycin (N = 6 oocytes, 2 trials). (B) Representative images of FluoZin-3 and bright-field of D. rerio eggs releasing zinc upon activation with water (N = 7 eggs, 4 trials). Eggs were in 50 μM FluoZin-3 (A and B). (C) Appearance of blastodisc and abortive cleavages confirmed activation for D. rerio eggs. (D) Box plot of zinc released per D. rerio egg upon activation as detected by fluorometry using FluoZin-3 (N = 59â138 eggs, 5 trials). Dashed lines denote the 25th and 75th percentile of the data distribution for zinc released from X. laevis eggs following fertilization. (E) Representative images of S. purpuratus eggs and embryos. (F) Development was blocked in a concentration-dependent manner for S. purpuratus eggs in ZnSO4 (N = 120â684 eggs, 5 trials). (G) Representative images of H. symbiolongicarpus unfertilized and divided eggs. (H) Development was blocked in a concentration-dependent manner for H. symbiolongicarpus eggs inseminated in extracellular ZnSO4 (N = 143â1463 eggs, 5â6 trials). Errors are SEM. For full source data, see S1 Data. |
|
|
Fig 3. Zinc inhibits embryonic development by binding to proteins surrounding the egg. (A) Incidence of development of eggs pretreated in 300 μM ZnSO4 prior to insemination (N = 34â150 eggs, 5 trials). (B) X. laevis eggs before and after jelly removal. (C) Incidence of development of jelly-free eggs in varying ZnSO4 concentrations (N = 53â96 eggs, 6 trials). (D) Average proportion of cleavage furrow development from jellied eggs pretreated in solution (1), with either 0 or 300 μM ZnSO4. After a 15-minute treatment, eggs were then washed and moved to solution (2) for sperm addition with 0 or 300 μM TPEN (N = 35â192, 5 trials). (E) Box plot distributions of the IC50 values of inhibition of appearance of cleavage furrows in X. laevis eggs inseminated in cobalt (blue), nickel (green), copper (orange), or zinc (red). (F) Proportion of division of X. laevis eggs inseminated in varying concentrations of extracellular cobalt (N = 148â295 eggs, 5 trials), nickel (N = 136â283 eggs, 5 trials), or copper (N = 230â321 eggs, 5 trials). (G) Incidence of cleavage furrow development from eggs inseminated in solution (1), with 0 or 100 μM CuCl2, and then transferred to solution (2), with 0 or 100 μM CuCl2, 30 minutes after sperm addition (N = 205â302 eggs, 5 trials). (H) Fertilization stimulates the release of zinc from the egg to modify the envelope and jelly coat to inhibit sperm entry in X. laevis. All errors are SEM. For full source data, see S1 Data. IC50, half-maximal inhibitory concentration; TPEN, N,N,Nâ²,Nâ²-tetrakis(2-pyridinylmethyl)-1,2-ethanediamine. |
|
|
S1 Fig. Activation in the absence of fertilization promotes zinc release from X. laevis eggs and oocytes. (A) Kinetics of zinc release in activation of X. laevis and A. mexicanum eggs and oocytes. (B) Parthenogenic activation of X. laevis eggs (N = 9 eggs, 5 trials) or in vitro matured oocytes (E; N = 9 eggs, 3 trials) with 10 μM ionomycin in the presence of FluoZin-3 also induced zinc exocytosis. Red arrowheads highlight the lifting of the fertilization envelope (B, F). (C) Changes in FluoZin-3 fluorescence upon parthenogenic activation were detected by region of interest analysis. Integrated fluorescence relative to time of ionomycin addition, detected by region of interest analysis (indicated by colored boxes in upper left image). (D) Representative images of immature and in vitro matured oocytes. (F) Treatment of X. laevis eggs in FlouZin-3 with the zinc chelator TPEN abolished fertilization-induced zinc release (N = 8 eggs, 2 trials). For full source data, see S1 Data. https://doi.org/10.1371/journal.pbio.3000811.s001 |
|
|
S2 Fig. Activation of immature X. laevis eggs. Zinc released upon activation of immature X. laevis oocytes with 200 μM ionomycin (N = 15 eggs, 7 trials). https://doi.org/10.1371/journal.pbio.3000811.s002 |
References [+] :
Bernhardt,
A zinc-dependent mechanism regulates meiotic progression in mammalian oocytes.
2012, Pubmed
Bernhardt, A zinc-dependent mechanism regulates meiotic progression in mammalian oocytes. 2012, Pubmed
Bianchi, Juno is the egg Izumo receptor and is essential for mammalian fertilization. 2014, Pubmed
Bonnell, Egg jelly layers of Xenopus laevis are unique in ultrastructure and sugar distribution. 1996, Pubmed , Xenbase
Burkart, Ovastacin, a cortical granule protease, cleaves ZP2 in the zona pellucida to prevent polyspermy. 2012, Pubmed
Burnett, Xenopus tropicalis allurin: expression, purification, and characterization of a sperm chemoattractant that exhibits cross-species activity. 2008, Pubmed , Xenbase
Busa, An elevated free cytosolic Ca2+ wave follows fertilization in eggs of the frog, Xenopus laevis. 1985, Pubmed , Xenbase
Carlson, Identical phenotypes of CatSper1 and CatSper2 null sperm. 2005, Pubmed
Claw, Evolution of the egg: new findings and challenges. 2012, Pubmed
Duncan, The zinc spark is an inorganic signature of human egg activation. 2016, Pubmed
Elinson, Site of sperm entry and a cortical contraction associated with egg activation in the frog Rana pipiens. 1975, Pubmed
Feng, Evolution and multiple origins of zona pellucida genes in vertebrates. 2018, Pubmed
Guerardel, O-glycan variability of egg-jelly mucins from Xenopus laevis: characterization of four phenotypes that differ by the terminal glycosylation of their mucins. 2000, Pubmed , Xenbase
Heasman, Fertilization of cultured Xenopus oocytes and use in studies of maternally inherited molecules. 1991, Pubmed , Xenbase
Jaffe, Fast block to polyspermy in sea urchin eggs is electrically mediated. 1976, Pubmed
Jaffe, Studies of the voltage-dependent polyspermy block using cross-species fertilization of amphibians. 1983, Pubmed , Xenbase
Kim, Zinc sparks are triggered by fertilization and facilitate cell cycle resumption in mammalian eggs. 2011, Pubmed
Kong, The inorganic anatomy of the mammalian preimplantation embryo and the requirement of zinc during the first mitotic divisions. 2015, Pubmed
Kroeger, Production of haploid zebrafish embryos by in vitro fertilization. 2014, Pubmed
Kubo, Immunohistochemical localisation of gp69/64 molecules in Xenopus egg envelopes in relation to their sperm binding activity. 2002, Pubmed , Xenbase
Lee, A wave of free cytosolic calcium traverses zebrafish eggs on activation. 1999, Pubmed
Marszałek, Revised stability constant, spectroscopic properties and binding mode of Zn(II) to FluoZin-3, the most common zinc probe in life sciences. 2016, Pubmed
Medina, Role of cations as components of jelly coats in Bufo arenarum fertilization. 2010, Pubmed
Mir, How the mother can help: studying maternal Wnt signaling by anti-sense-mediated depletion of maternal mRNAs and the host transfer technique. 2008, Pubmed , Xenbase
Nomizu, Zinc, iron, and copper contents of Xenopus laevis oocytes and embryos. 1993, Pubmed , Xenbase
Que, Zinc sparks induce physiochemical changes in the egg zona pellucida that prevent polyspermy. 2017, Pubmed
Que, Quantitative mapping of zinc fluxes in the mammalian egg reveals the origin of fertilization-induced zinc sparks. 2015, Pubmed
Que, Bovine eggs release zinc in response to parthenogenetic and sperm-induced egg activation. 2019, Pubmed
Runft, Egg activation at fertilization: where it all begins. 2002, Pubmed
Sanders, CRISPR/Cas9-mediated gene knockin in the hydroid Hydractinia symbiolongicarpus. 2018, Pubmed
Sato, Polyspermy-preventing mechanisms in mouse eggs fertilized in vitro. 1979, Pubmed
Schneider, NIH Image to ImageJ: 25 years of image analysis. 2012, Pubmed
Shen, Sources of calcium in sea urchin eggs during the fertilization response. 1993, Pubmed
Shumaker, TPEN, a Zn2+/Fe2+ chelator with low affinity for Ca2+, inhibits lamin assembly, destabilizes nuclear architecture and may independently protect nuclei from apoptosis in vitro. 1998, Pubmed , Xenbase
Snow, Fertilization stimulates an increase in inositol trisphosphate and inositol lipid levels in Xenopus eggs. 1996, Pubmed , Xenbase
Stewart-Savage, A cell surface block to polyspermy occurs in golden hamster eggs. 1988, Pubmed
Sun, Zinc regulates the ability of Cdc25C to activate MPF/cdk1. 2007, Pubmed , Xenbase
Suzuki, Full-term mouse development by abolishing Zn2+-dependent metaphase II arrest without Ca2+ release. 2010, Pubmed
Tholl, Swimming of Xenopus laevis sperm exhibits multiple gears and its duration is extended by egg jelly constituents. 2011, Pubmed , Xenbase
Tokuhiro, Glycan-Independent Gamete Recognition Triggers Egg Zinc Sparks and ZP2 Cleavage to Prevent Polyspermy. 2018, Pubmed
Wallace, Protein incorporation by isolated amphibian oocytes. 3. Optimum incubation conditions. 1973, Pubmed , Xenbase
Webb, Ca(2+) signaling during activation and fertilization in the eggs of teleost fish. 2013, Pubmed
Wong, Defending the zygote: search for the ancestral animal block to polyspermy. 2006, Pubmed
Wozniak, PLC and IP3-evoked Ca2+ release initiate the fast block to polyspermy in Xenopus laevis eggs. 2018, Pubmed , Xenbase
Wozniak, Ion channels and signaling pathways used in the fast polyspermy block. 2020, Pubmed
Wozniak, Extracellular Ca2+ Is Required for Fertilization in the African Clawed Frog, Xenopus laevis. 2017, Pubmed , Xenbase
Wozniak, The TMEM16A channel mediates the fast polyspermy block in Xenopus laevis. 2018, Pubmed , Xenbase
Xiang, Allurin, a 21 kD sperm chemoattractant, is rapidly released from the outermost jelly layer of the Xenopus egg by diffusion and medium convection. 2005, Pubmed , Xenbase
