Click here to close
Hello! We notice that you are using Internet Explorer, which is not supported by Xenbase and may cause the site to display incorrectly.
We suggest using a current version of Chrome,
FireFox, or Safari.
Eur J Hum Genet
2020 Dec 01;2812:1681-1693. doi: 10.1038/s41431-020-0678-9.
Show Gene links
Show Anatomy links
Rare heterozygous GDF6 variants in patients with renal anomalies.
Martens H, Hennies I, Getwan M, Christians A, Weiss AC, Brand F, Gjerstad AC, Christians A, Gucev Z, Geffers R, Seeman T, Kispert A, Tasic V, Bjerre A, Lienkamp SS, Haffner D, Weber RG.
???displayArticle.abstract???
Although over 50 genes are known to cause renal malformation if mutated, the underlying genetic basis, most easily identified in syndromic cases, remains unsolved in most patients. In search of novel causative genes, whole-exome sequencing in a patient with renal, i.e., crossed fused renal ectopia, and extrarenal, i.e., skeletal, eye, and ear, malformations yielded a rare heterozygous variant in the GDF6 gene encoding growth differentiation factor 6, a member of the BMP family of ligands. Previously, GDF6 variants were reported to cause pleiotropic defects including skeletal, e.g., vertebral, carpal, tarsal fusions, and ocular, e.g., microphthalmia and coloboma, phenotypes. To assess the role of GDF6 in the pathogenesis of renal malformation, we performed targeted sequencing in 193 further patients identifying rare GDF6 variants in two cases with kidney hypodysplasia and extrarenal manifestations. During development, gdf6 was expressed in the pronephric tubule of Xenopus laevis, and Gdf6 expression was observed in the ureteric tree of the murine kidney by RNA in situ hybridization. CRISPR/Cas9-derived knockout of Gdf6 attenuated migration of murine IMCD3 cells, an effect rescued by expression of wild-type but not mutant GDF6, indicating affected variant function regarding a fundamental developmental process. Knockdown of gdf6 in Xenopus laevis resulted in impaired pronephros development. Altogether, we identified rare heterozygous GDF6 variants in 1.6% of all renal anomaly patients and 5.4% of renal anomaly patients additionally manifesting skeletal, ocular, or auricular abnormalities, adding renal hypodysplasia and fusion to the phenotype spectrum of GDF6 variant carriers and suggesting an involvement of GDF6 in nephrogenesis.
KO5614/2-1 Deutsche Forschungsgemeinschaft (German Research Foundation), LI1817/2-1 Deutsche Forschungsgemeinschaft (German Research Foundation), Hochschulinterne Leistungsförderung (HiLF) Medizinischen Hochschule Hannover (Hannover Medical School)
Fig. 1: WES and targeted sequencing identified heterozygous rare GDF6 variants in three of 194 patients with renal anomalies (1.6%), and in three of 56 patients with renal plus skeletal, ocular or auricular anomalies (5.4%).
a Renal ultrasound of index patient F006.II.1 was notable for left-sided crossed fused kidney (K) ectopia with megaureters (U). b Voiding cystourethrography of patient F006.II.1 revealed grade-IV vesicoureteral reflux into two megaureters (U) with orthotopic ostia in the bladder (B) and connected to the superior or inferior dilated kidney (K) pelvis of the fused kidneys. c, d MRI of the spine of patient F006.II.1 showing malformations of cervical and thoracic vertebral bodies, e.g., fused and butterfly vertebrae (arrows) (c) and missing fifth sacral vertebral body and coccyx (arrow) (d). e, f Renal ultrasound of patient H435.II.1 at the age of 11 years was unremarkable on the right side (e), while the leftkidney was hypodysplastic (f) and nonfunctional on DMSA scan. g Renal ultrasound of patient N038.II.1 at age 6 months showing renal hypodysplasia, as indicated by reduced size, hyperechogenicity, and reduced corticomedullary differentiation of the rightkidney depicted. The leftkidney was also hypodysplastic (not shown), and the patient required kidney transplantation at 5 years of age. hâj Pedigrees of families F006 (h), H435 (i), and N038 (j) with colored shading indicating phenotypical overlap with respect to renal, skeletal, auricular, and ocular anomalies in individuals with rare GDF6 variants. The GDF6 mutational status (V1: c.746C>A p.(Ala249Glu), V2: c.112G>C p.(Gly38Arg), WT: wild-type) is indicated, and corresponding electropherograms are shown for all analyzed family members (no DNA sample was available from individual N038.I.2). Clinical and radiological information was not available from individuals H435.II.3 (1 year of age) or N038.I.2. L, liver; the kidneys are marked by dotted lines (eâg).
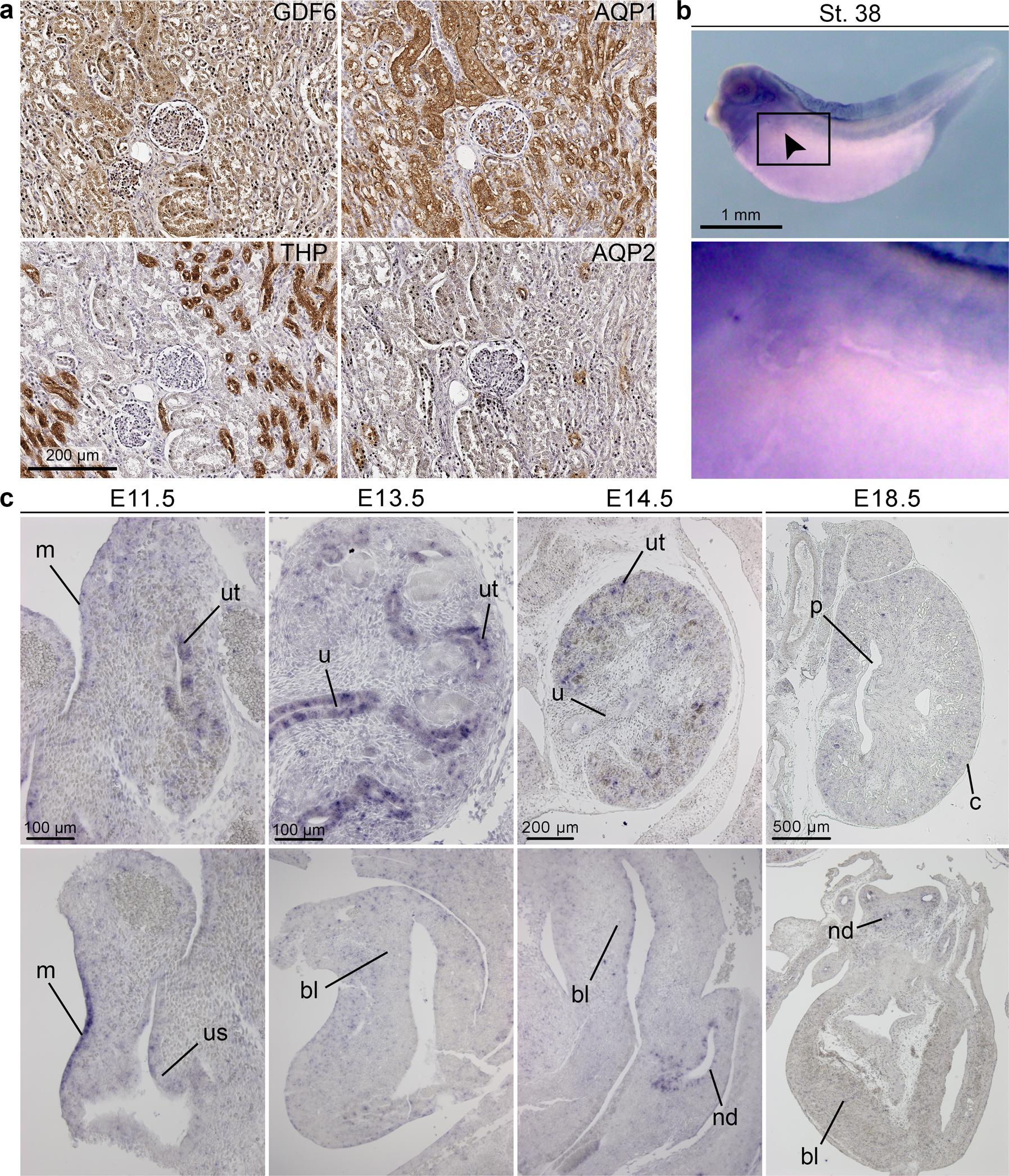
Fig. 2: GDF6 is expressed in the infant kidney, during pronephros development in Xenopus laevis and murine urinary tract development.
a By immunohistochemical detection of GDF6 and the marker proteins aquaporin-1 (AQP1, straight and convoluted proximal tubule and thin descending limb of loop of Henle), aquaporin-2 (AQP2, collecting duct), and Tamm-Horsfall protein (THP, thick ascending limb of loop of Henle and distal tubule) in a normal human infant kidney section, GDF6 localized most prominently to proximal tubules. b By whole-mount RNA in situ hybridization in Xenopus laevis at stage 38, gdf6 was expressed in the tissue surrounding the pronephric tubule (arrow, enlarged image) as well as in the developing eye, branchial arches, notochord, and neural tube. c RNA in situ hybridization analysis on sagittal sections of the murine kidney and bladder from E11.5 to E18.5. Gdf6 expression was present in all compartments of the developing ureteric tree, including the ureteric tips (ut) and the ureter (u), at E11.5 to E14.5, dropped after onset of collecting duct differentiation, and was barely detectable at E18.5 (p pelvis, c cortex). In the lower urogenital tract, Gdf6 expression was found in the mesothelial lining (m) of the abdominal cavity at E11.5, in the undifferentiated urothelium of the urogenital sinus (us) and the bladder (bl) until E14.5, and in the nephric duct (nd) of male embryos at all analyzed stages (data partly not shown). Sections from three independent murine specimens were analyzed.
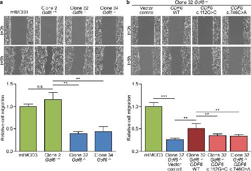
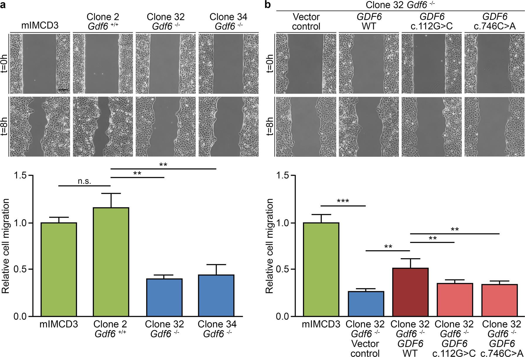
Fig. 3: Knockout of Gdf6 impacts migration of murine IMCD3 cells, an effect partially reversed by expression of wild-type not mutant GDF6.
a Relative to mIMCD3 cells, migration of Gdf6â/â mIMCD3 cells (clones 32 and 34) was significantly decreased compared with Gdf6+/+ mIMCD3 cell clone 2. b The effect of Gdf6 knockout in mIMCD3 cell clone 32 expressing empty vector (vector control) relative to mIMCD3 cells was partially rescued by stable expression of human wild-type (WT) GDF6 in mIMCD3 cell clone 32. Conversely, relative cell migration of Gdf6â/â mIMCD3 cell clone 32 stably expressing GDF6 c.112G>C or c.746C>A variants was significantly reduced compared with Gdf6â/â mIMCD3 cell clone 32 stably expressing wild-type GDF6. All results are meanâ±âSD from three independent experiments. Scale bar: 150âµm. N.s. not significant; **pâ<â0.01; ***pâ<â0.001.
Fig. 4: Morpholino (MO) knockdown of gdf6 in Xenopus laevis impairs pronephros development..
Xenopus laevis stage (st.) 39 tadpoles were unilaterally injected with a control MO or a translation-blocking gdf6 MO with or without co-injection of GDF6 mRNA, and stained with fluorescein-labeled lectin to visualize the pronephros. The ratios of the pronephros areas of the injected (inj.) and the uninjected (uninj.) side of the embryo were calculated and log2 transformed. Knockdown with the gdf6 MO led to a significantly reduced pronephros area. This effect was significantly rescued by the co-injection of GDF6 mRNA. Results are meanâ±âSEM from n embryos analyzed in four independent experiments. N.s. not significant; *pâ<â0.05; ***pâ<â0.001.
Supplementary Fig. 1 Location of two GDF6 variants identified in three patients with renal anomalies in this study. a Schematic view of coding sequence of human GDF6 mRNA (NM_001001557.4). E1, exon 1; E2, exon 2. b The human GDF6 protein sequence consists of a N-terminal signal peptide sequence (S), a propeptide/prodomain sequence, and a C- terminal mature protein sequence (GDF6) (https://www.uniprot.org/uniprot/Q6KF10). Both variants detected in this study are located in the GDF6 propeptide. Structures were designed using ExPASy prosite MyDomains (https://prosite.expasy.org/mydomains).
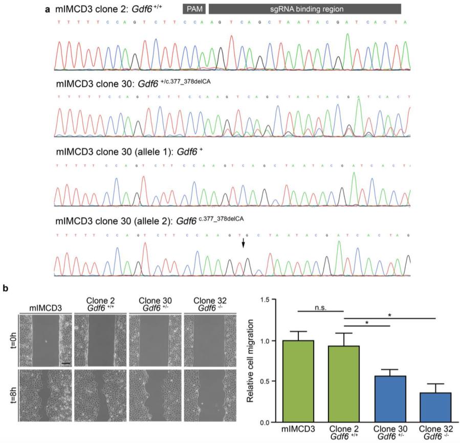
Supplementary Fig. 2 Electropherograms of the murine Gdf6 sequence in exon 1 targeted by the single guide RNA (sgRNA) used for CRISPR-Cas9 genome engineering in murine IMCD3 cell lines. a Clone 2 revealed no variation within the murine Gdf6 sequence and was used as a control. b In clone 32, the homozygous deletion c.377_378delCA causing a frameshift, p.(Ser126Cysfs*2), predicted to result in a premature stop codon and a non- functional protein was detected, thus identifying knockout of Gdf6. c The Gdf6 sequence variation in clone 34 was biallelic. d-e Gdf6 allele separation in clone 34 revealed the deletion c.373_376delAAGT on one allele and the deletion c.377_378delCA on the other allele both causing frameshifts predicted to lead to non-functional proteins, p.(Lys125Glnfs*9) and p.(Ser126Cysfs*2), or nonsense-mediated mRNA decay, thereby demonstrating knockout of Gdf6 in clone 34. The protospacer adjacent motif (PAM) for Cas9 binding and the sgRNA target region are shown in a.
Supplementary Fig. 3 Cell viability measured by MTS assay 24 h after seeding was not significantly different when comparing mIMCD3 cells and Gdf6+/+ mIMCD3 cell clone 2 with Gdf6-/- mIMCD3 cell clones 32 or 34; results are mean ± SD from three independent experiments.
Supplementary Fig. 4 Time series of mIMCD3 cell migration. The speed of mIMCD3 cell migration and, thereby, the optimal duration of a wound healing assay using these cells was determined at intervals of 2 h for a total time period of 10h. After 8 h, the gap size was reduced by 50%. Therefore, this time point was chosen for subsequent analyses (see Fig. 3 and Supplementary Fig. 5). Scale bar: 150 μm.
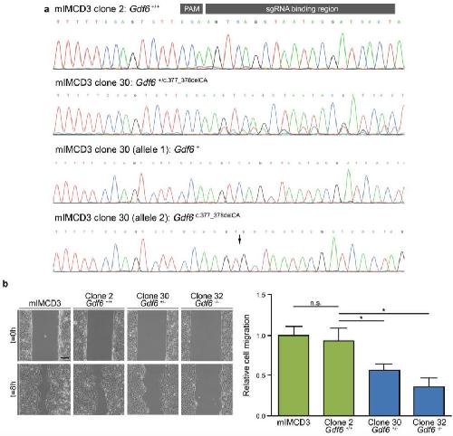
Supplementary Fig. 5 Migration is significantly impaired in Gdf6+/- murine IMCD3 cell clone 30 generated by CRISPR-Cas9 technology and analyzed because the GDF6 variants identified in patients were heterozygous. a Electropherograms of the murine Gdf6 sequence in exon 1 targeted by the single guide RNA (sgRNA) used for CRISPR-Cas9 genome engineering in mIMCD3 cell clone 30 compared to Gdf6+/+ mIMCD3 cell clone 2. The Gdf6 sequence variation in mIMCD3 cell clone 30 was heterozygous as confirmed by allele separation revealing the Gdf6 wildtype sequence on one allele and the deletion c.377_378delCA causing a frameshift predicted to lead to a non-functional protein, p.(Ser126Cysfs*2), or nonsense-mediated mRNA decay on the other allele. The protospacer adjacent motif (PAM) for Cas9 binding and the sgRNA target region are shown in a. b Migration of Gdf6+/- mIMCD3 cell clone 30 was significantly reduced after 8 h compared to Gdf6+/+ mIMCD3 cell clone 2, but lesser so than migration of Gdf6-/- mIMCD3 cell clone 32; results are mean ± SD from three independent experiments. Scale bar: 150 μm.
Supplementary Fig. 6 Murine IMCD3 cell clone 32 (Gdf6-/-) was stably transfected with pUNO1 expression constructs harboring no insert (empty), human GDF6 wildtype or mutant cDNAs after two weeks of selection using the antibiotic blasticidin S. Primers had been designed to amplify a fragment encompassing sequences of the pUNO1 backbone (pUNO1, bottom row) or of pUNO1 backbone and parts of GDF6 cDNA insert (pUNO1-GDF6 cDNA insert, top row) (Supplementary Table 7). PCR amplification was performed using genomic DNA isolated from cells after blasticidin S selection. Stable integration of empty, GDF6 wildtype- or variant-containing pUNO1 plasmid into genomic DNA was verified in all generated cell lines demonstrating stable transfection.
gdf6 (growth differentiation factor 6) gene expression in Xenopus leavis embryos, NF stage 38, as assayed by in situ hybridization. lateral view, anteriorleft.
Asai-Coakwell,
Contribution of growth differentiation factor 6-dependent cell survival to early-onset retinal dystrophies.
2013, Pubmed
Asai-Coakwell,
Contribution of growth differentiation factor 6-dependent cell survival to early-onset retinal dystrophies.
2013,
Pubmed Asai-Coakwell,
GDF6, a novel locus for a spectrum of ocular developmental anomalies.
2007,
Pubmed Asai-Coakwell,
Incomplete penetrance and phenotypic variability characterize Gdf6-attributable oculo-skeletal phenotypes.
2009,
Pubmed Brophy,
A Gene Implicated in Activation of Retinoic Acid Receptor Targets Is a Novel Renal Agenesis Gene in Humans.
2017,
Pubmed Cain,
Bone morphogenetic protein signaling in the developing kidney: present and future.
2008,
Pubmed Chang,
Xenopus GDF6, a new antagonist of noggin and a partner of BMPs.
1999,
Pubmed
,
Xenbase Chassaing,
Molecular findings and clinical data in a cohort of 150 patients with anophthalmia/microphthalmia.
2014,
Pubmed de Caestecker,
The transforming growth factor-beta superfamily of receptors.
2004,
Pubmed den Hollander,
Genetic defects of GDF6 in the zebrafish out of sight mutant and in human eye developmental anomalies.
2010,
Pubmed De Tomasi,
Mutations in GREB1L Cause Bilateral Kidney Agenesis in Humans and Mice.
2017,
Pubmed Drage Berentsen,
A Novel GDF6 Mutation in a Family with Multiple Synostoses Syndrome without Hearing Loss.
2019,
Pubmed Dudley,
A requirement for bone morphogenetic protein-7 during development of the mammalian kidney and eye.
1995,
Pubmed Esquela,
Regulation of metanephric kidney development by growth/differentiation factor 11.
2003,
Pubmed Gonzalez-Rodriguez,
Mutational screening of CHX10, GDF6, OTX2, RAX and SOX2 genes in 50 unrelated microphthalmia-anophthalmia-coloboma (MAC) spectrum cases.
2010,
Pubmed Harambat,
Epidemiology of chronic kidney disease in children.
2012,
Pubmed Harrison,
Prodomains regulate the synthesis, extracellular localisation and activity of TGF-β superfamily ligands.
2011,
Pubmed Heidet,
Targeted Exome Sequencing Identifies PBX1 as Involved in Monogenic Congenital Anomalies of the Kidney and Urinary Tract.
2017,
Pubmed Huang,
Mutation analysis of the genes associated with anterior segment dysgenesis, microcornea and microphthalmia in 257 patients with glaucoma.
2015,
Pubmed Humbert,
Integrin alpha 8 recessive mutations are responsible for bilateral renal agenesis in humans.
2014,
Pubmed Indjeian,
Evolving New Skeletal Traits by cis-Regulatory Changes in Bone Morphogenetic Proteins.
2016,
Pubmed Kassab,
[Editorial: Medical ethics in medical care services].
1974,
Pubmed Kosfeld,
Whole-exome sequencing identifies mutations of TBC1D1 encoding a Rab-GTPase-activating protein in patients with congenital anomalies of the kidneys and urinary tract (CAKUT).
2016,
Pubmed Kosfeld,
Mutations in the leukemia inhibitory factor receptor (LIFR) gene and Lifr deficiency cause urinary tract malformations.
2017,
Pubmed Mamo,
BMP4 uses several different effector pathways to regulate proliferation and differentiation in the epithelial and mesenchymal tissue compartments of the developing mouse ureter.
2017,
Pubmed Markunas,
Stratified whole genome linkage analysis of Chiari type I malformation implicates known Klippel-Feil syndrome genes as putative disease candidates.
2013,
Pubmed Mikic,
Identification of a tendon phenotype in GDF6 deficient mice.
2009,
Pubmed Miyazaki,
Bone morphogenetic protein 4 regulates the budding site and elongation of the mouse ureter.
2000,
Pubmed Neugebauer,
The prodomain of BMP4 is necessary and sufficient to generate stable BMP4/7 heterodimers with enhanced bioactivity in vivo.
2015,
Pubmed
,
Xenbase Nigam,
Impact of next generation sequencing on our understanding of CAKUT.
2019,
Pubmed Nishinakamura,
BMP signaling and its modifiers in kidney development.
2014,
Pubmed Nixon,
Bone morphogenetic protein 4 (BMP4) loss-of-function variant associated with autosomal dominant Stickler syndrome and renal dysplasia.
2019,
Pubmed Queisser-Luft,
Malformations in newborn: results based on 30,940 infants and fetuses from the Mainz congenital birth defect monitoring system (1990-1998).
2002,
Pubmed Richards,
Standards and guidelines for the interpretation of sequence variants: a joint consensus recommendation of the American College of Medical Genetics and Genomics and the Association for Molecular Pathology.
2015,
Pubmed Sanna-Cherchi,
Genetic basis of human congenital anomalies of the kidney and urinary tract.
2018,
Pubmed Settle,
Multiple joint and skeletal patterning defects caused by single and double mutations in the mouse Gdf6 and Gdf5 genes.
2003,
Pubmed Slavotinek,
Exome sequencing in 32 patients with anophthalmia/microphthalmia and developmental eye defects.
2015,
Pubmed Stoll,
Associated nonurinary congenital anomalies among infants with congenital anomalies of kidney and urinary tract (CAKUT).
2014,
Pubmed Suzuki,
Reduced BMP signaling results in hindlimb fusion with lethal pelvic/urogenital organ aplasia: a new mouse model of sirenomelia.
2012,
Pubmed Taghavi,
The horseshoe kidney: Surgical anatomy and embryology.
2016,
Pubmed Tassabehji,
Mutations in GDF6 are associated with vertebral segmentation defects in Klippel-Feil syndrome.
2008,
Pubmed
,
Xenbase Terhal,
Further delineation of the GDF6 related multiple synostoses syndrome.
2018,
Pubmed van der Ven,
Whole-Exome Sequencing Identifies Causative Mutations in Families with Congenital Anomalies of the Kidney and Urinary Tract.
2018,
Pubmed van der Ven,
Novel Insights into the Pathogenesis of Monogenic Congenital Anomalies of the Kidney and Urinary Tract.
2018,
Pubmed Vivante,
Mutations in TBX18 Cause Dominant Urinary Tract Malformations via Transcriptional Dysregulation of Ureter Development.
2015,
Pubmed Wang,
Bone Morphogenetic Protein (BMP) signaling in development and human diseases.
2014,
Pubmed Wang,
A New Subtype of Multiple Synostoses Syndrome Is Caused by a Mutation in GDF6 That Decreases Its Sensitivity to Noggin and Enhances Its Potency as a BMP Signal.
2016,
Pubmed Weber,
SIX2 and BMP4 mutations associate with anomalous kidney development.
2008,
Pubmed