XB-ART-57214
Cell Rep
2020 Jul 28;324:107973. doi: 10.1016/j.celrep.2020.107973.
Show Gene links
Show Anatomy links
GSK3 Inhibits Macropinocytosis and Lysosomal Activity through the Wnt Destruction Complex Machinery.
Albrecht LV, Tejeda-Muñoz N, Bui MH, Cicchetto AC, Di Biagio D, Colozza G, Schmid E, Piccolo S, Christofk HR, De Robertis EM.
???displayArticle.abstract???
Canonical Wnt signaling is emerging as a major regulator of endocytosis. Here, we report that Wnt-induced macropinocytosis is regulated through glycogen synthase kinase 3 (GSK3) and the β-catenin destruction complex. We find that mutation of Axin1, a tumor suppressor and component of the destruction complex, results in the activation of macropinocytosis. Surprisingly, inhibition of GSK3 by lithium chloride (LiCl), CHIR99021, or dominant-negative GSK3 triggers macropinocytosis. GSK3 inhibition causes a rapid increase in acidic endolysosomes that is independent of new protein synthesis. GSK3 inhibition or Axin1 mutation increases lysosomal activity, which can be followed with tracers of active cathepsin D, β-glucosidase, and ovalbumin degradation. Microinjection of LiCl into the blastula cavity of Xenopus embryos causes a striking increase in dextran macropinocytosis. The effects of GSK3 inhibition on protein degradation in endolysosomes are blocked by the macropinocytosis inhibitors EIPA or IPA-3, suggesting that increases in membrane trafficking drive lysosomal activity.
???displayArticle.pubmedLink??? 32726636
???displayArticle.pmcLink??? PMC7666578
???displayArticle.link??? Cell Rep
???displayArticle.grants??? [+]
R01 CA215185 NCI NIH HHS , Howard Hughes Medical Institute , F32 GM123622 NIGMS NIH HHS , UL1 TR000124 NCATS NIH HHS , UL1 TR001881 NCATS NIH HHS , 670126 European Research Council
Species referenced: Xenopus laevis
Genes referenced: axin1 cd63 ctnnb1 dnai1 gsk3b hccs mrc1 pak1 wnt3a wnt8a
GO keywords: lysosomal membrane [+]
???displayArticle.antibodies??? Pak1 Ab2 Pak1 Pak2 Pak3 Ab3
???attribute.lit??? ???displayArticles.show???
|
|
Graphical Abstract |
|
|
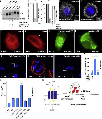
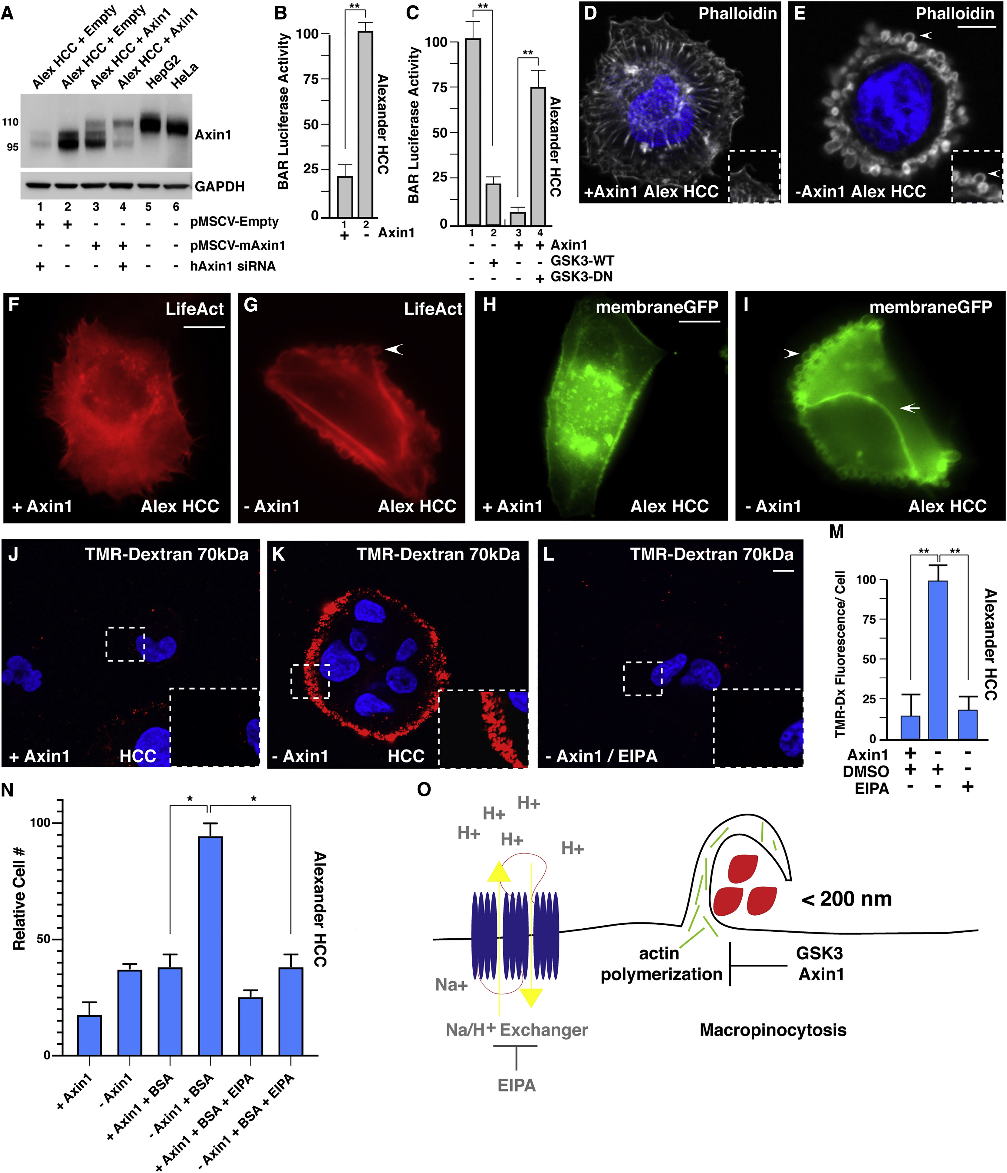
Figure 1 Axin1 Mutation Causes Increased Macropinocytosis in Alexander HCC Cells, as Revealed by Axin Reconstitution. (A) Axin1 protein expression levels assessed after transduction with pMSCV-empty vector (lanes 1 and 2), pMSCV mouse Axin1 in Alexander hepatocellular carcinoma (HCC) cells (lanes 3 and 4), or in HepG2 and HeLa cells (lanes 5 and 6). Alexander cells express an endogenous form of Axin1 that is shorter than the full-length protein (110 kDa) due to the deletion of exon 4 (95 kDa), which is the region that interacts with GSK3 (Satoh et. al., 2000). To show that the lower band was indeed Axin1, cells were transfected with human siRNA that spares mouse Axin1 mRNA (lanes 1 and 4). Note that the expression levels of reconstituted Axin1 were lower than those of the smaller protein skipping exon 4 in Alexander cells or those of endogenous full-length Axin1 in HepG2 or HeLa cells, indicating that Axin1 levels were within the physiological range. (B) Axin1 mutant cells showed increased β-catenin activity reporter (BAR- Luciferase, relative to Renilla), in Alexander cells, when compared to Axin1 reconstituted cells. (C) Wild-type (WT) GSK3-GFP transfection in Axin1-mutated HCC cells decreased BAR-Luciferase activity relative to Renilla in Alexander minus Axin1 cells, while dominant-negative GSK3 (GSK3-DN) expression was sufficient to increase BAR- Luciferase activity in Axin1-reconstituted cells. (D) Axin1-reconstituted HCC cells displayed actin stress fibers visualized by phalloidin F-actin staining. (E) Axin1-mutated HCC cells had extensive cortical actin remodeling with large vesicular structures (arrowhead), visualized by phalloidin. (F) LifeAct F-actin imaging showing actin stress fibers in Axin1-reconstituted HCC cells (see also Movie S1). (G) Axin1-mutant HCC cells showed macropinosome-like structures by LifeAct F-actin imaging (see also Movie S1). (H) MembraneGFP transfected Axin1-reconstituted Alexander HCC cells. (I) Axin1-mutated HCC cells led to dynamic membrane remodeling (arrowhead) and vesicle formation in the apical plasma membrane while not between neighboring cells (arrow) visualized by membraneGFP. H and I represent still images from Movie S2. (J) Axin1-reconstituted HCC cells do not increase uptake of TMR-dextran (dx) 70 kDa. (K) Axin1 mutated cells have high levels of TMR-dx marking macropinocytosis. Inset shows higher magnifications to reveal macropinosomes. (L) TMR-dx uptake is sensitive EIPA treatment in Axin1-mutated cells. (M) Quantification of increased TMR-dx uptake in Axin1-mutated cells compared to Axin1-reconstituted cells or with treatment with EIPA. See also Figure S1. Error bars denote SEM (n ⥠3), (âp > 0.05, ââp > 0.01) in biological replicates. Scale bars, 10 μm. (N) Mutation of Axin1 allowed growth of HCC cells in the absence of serum and Glutamine at the expense of 3% BSA in an EIPA-dependent manner (brackets). Alexander HCC cells ±Axin1 were grown in serum-starved medium for three days and the increase in numbers of viable cells counted by trypan blue exclusion assay. The results are consistent with the view that mutation of Axin1 increases cell nutrition through macropinocytosis. (O) Model showing that macropinocytosis incorporation of extracellular macromolecules is repressed in basal cell conditions by a complex of Axin1 and GSK3, the loss of either one results in actin remodeling and massive macropinocytosis of macromolecules (red) in a process that relies on Na+/H+ exchangers which are the target of the macropinocytosis inhibitor EIPA. |
|
|
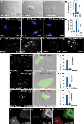
Figure 2 GSK3 Inhibition Increases Macropinocytosis Even in the Absence of Protein Synthesis (A) Axin1-reconstituted HCC cells treated with NaCl and stained with TMR-dx 70 kDa. (B) Axin1-reconstituted HCC cells treated with GSK3 inhibitor, LiCl, increased TMR-dx uptake after 20 min. (C) Axin1-reconstituted HCC cells treated with EIPA decreased TMR-dx uptake by LiCl. (D) Quantification of LiCl induced TMR-dx uptake in Axin1-reconstituted HCC cells. (E) Axin1-reconstituted HCC cells treated with DMSO and stained with TMR-dx. (F) Axin1-reconstituted HCC cells treated with GSK3 inhibitor, CHIR, increased TMR uptake after 20 min. (G) Axin1-reconstituted HCC cells treated with EIPA decreased TMR-dx uptake by CHIR. (H) Quantification of CHIR induced TMR-dx uptake in Axin1-reconstituted HCC cells. (I) Axin1-reconstituted HCC cells treated NaCl stained with TMR-dx in the absence of new protein synthesis blocked by cycloheximide (20 μg/ml CHX). (J) Axin1-reconstituted HCC cells treated with LiCl and stained with TMR-dx treated with CHX (4 h). (K) Axin1-reconstituted HCC cells treated LiCl, CHX, and EIPA stained with TMR-dx. (L) Quantification of LiCl induced TMR-dx uptake in Axin1-reconstituted HCC cells in the presence of CHX. (M) Dominant-negative GSK3-GFP (DN-GSK3-GFP) induced macropinocytic TMR-dx uptake in Axin1 transfected HCC cells, compared to nontransfected neighboring cells. (N) DN-GSK3-GFP expression with TMR-dx uptake and DIC phase contrast in Axin1 transfected HCC cells. (O) Quantification of DN-GSK3-GFP-induced macropinocytic TMR-dx uptake in Axin1 transfected HCC cells, compared to nontransfected neighboring cells. (P) Wild-type (WT) GSK3-GFP inhibited TMR-dx uptake in transfected minus Axin1 HCC cells, compared to nontransfected neighboring cells. (Q) WT-GSK3-GFP expression with TMR-dx uptake and DIC phase contrast in Axin1transfected HCC cells. (R) Quantification of TMR-dx uptake in Axin1 transfected WT-GSK3-GFP HCC cells, compared to nontransfected neighboring cells. Experiments represent biological replicates. Error bars denote SEM (n ⥠3) (ââp > 0.01). Scale bars, 10 μm. See also Figure S2. |
|
|
Figure 3 In Vivo Inhibition of GSK3 by LiCl Microinjection Causes Increased Macropinocytosis in the Blastula Cavity (A) Uninjected Xenopus embryos had no detectable fluorescence at blastula (n = 44). (Aâ²) Blastocoel in uninjected embryos delineated in the visible light image. (B) Controls injected with NaCl did not activate macropinocytosis (n = 127; 27% of half-embryos had small fluorescent spots of damaged cells but lacked uniform staining). Embryos were injected at midblastula and cultured for one hour before fixation and bisection. (Bâ²) Blastocoel in NaCl injected embryos delineated in the visible light image. (C) LiCl microinjection at midblastula stage increased TMR-dx 70 kDa uptake in blastocoel-lining cells in Xenopus embryos (n = 111 half-embryos, 78% with uniformly increased macropinocytosis in the blastocoel, 2 independent experiments). (Câ²) Blastocoel in LiCl injected embryos delineated in the visible light image. Scale bar, 0.35 mm. (D) Ectodermal explant from a control embryo microinjected into one blastomere with 300 pg mGFP mRNA at the four-cell stage, cultured until late blastula (stage 8.5), and incubated with 1 mg/mL of TMR-dx for 1hr in Steinbergâs solution (n = 13). Note the lack of macropinocytic puncta. (Dâ²) Contour of the ectodermal explant in control embryo in visible light. (E) Ectodermal explant co- injected with 10 pg of xWnt8 and mGFP mRNAs and incubated for 1 h with TMR-dx. Note that xWnt8 mRNA stimulates macropinocytosis of TMR-dx in distinct puncta in cells injected with mRNA and in the immediate surrounding cells (n = 20). (Eâ²) Contour of the ectodermal explant in xWnt8 injected embryo in visible light. Scale bars, 10 μm. |
|
|
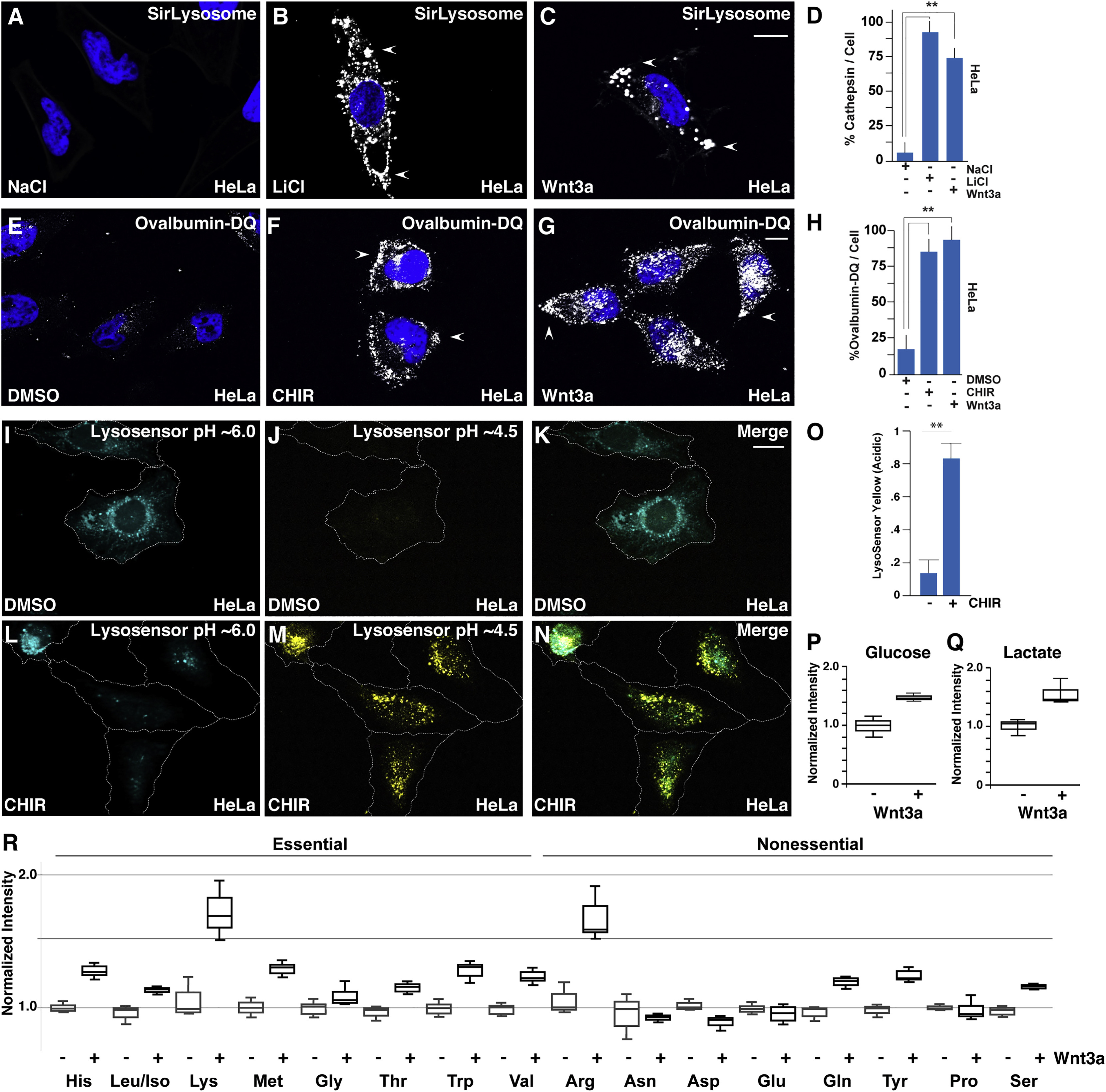
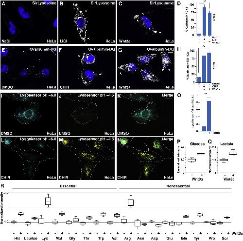
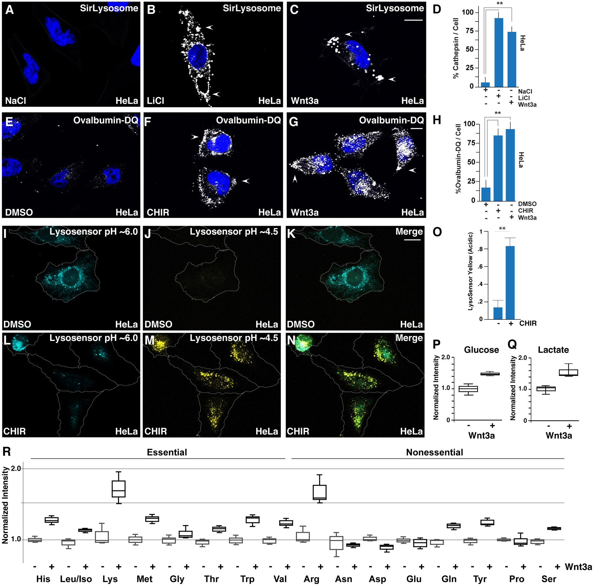
Figure 4 GSK3 Inhibition or Wnt Treatment Cause Increased Lysosomal Activity, Lysosomal Acidification, and Metabolite Changes (A) Active lysosomal cathepsin D detected by the cell-permeable SiRLysosome fluorogenic probe in HeLa cells. (B) SiRLysosome was increased by LiCl treatment after 20 min. (C) SiRLysosome was increased by Wnt3a protein treatment after 20 min. (D) Quantification of cathepsin D activity by SiRLysosome fluorescence with LiCl, Wnt3a, or control treatments. (E) Uptake and lysosomal degradation of extracellular ovalbumin-DQ in DMSO treated HeLa cells. (F) Ovalbumin-DQ uptake and degradation was increased by CHIR in HeLa cells. (G) Ovalbumin-DQ uptake and degradation was increased following Wnt3a treatment. (H) Quantification of ovalbumin-DQ degradation in lysosomes with CHIR or Wnt3a treatment. (I) Lysosomal pH quantitation using the ratiometric LysoSensor reagent in HeLa cells treated with DMSO. Blue fluorescence indicated pH â¼6.0 of pre-existing lysosomes. (J) LysoSensor pH staining in the yellow channel (pH â¼4.5) in DMSO control cells. (K) LysoSensor staining in control DMSO treated cells with yellow and blue channels merged. (L) LysoSensor staining in the blue channel was decreased after the addition of CHIR. (M) LysoSensor staining in the yellow channel (pH â¼4.5) was increased by CHIR. (N) LysoSensor blue and yellow channels in CHIR treated cells indicating that GSK3 inhibition induces lysosomal acidification, which can be visualized as a shift from blue to yellow. (O) Quantification of LysoSensor pH ratiometric staining in DMSO or CHIR treated cells. (P) Intracellular glucose following the addition of Wnt3a treatment to HeLa cells for 60 min compared to vehicle control in medium containing U-13C-glucose. (Q) Intracellular lactate following Wnt3a addition to HeLa cells for 60 min compared to vehicle control in medium containing U-13C-glucose. (R) Intracellular amino acid pool sizes following Wnt3a addition to HeLa cells for 60 min compared to vehicle control in medium containing U-13C-glucose. Experiments represent biological replicates. Error bars denote SEM (n ⥠3) (ââp > 0.01). Scale bars, 10 μm. See also Figure S3. |
|
|
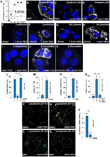
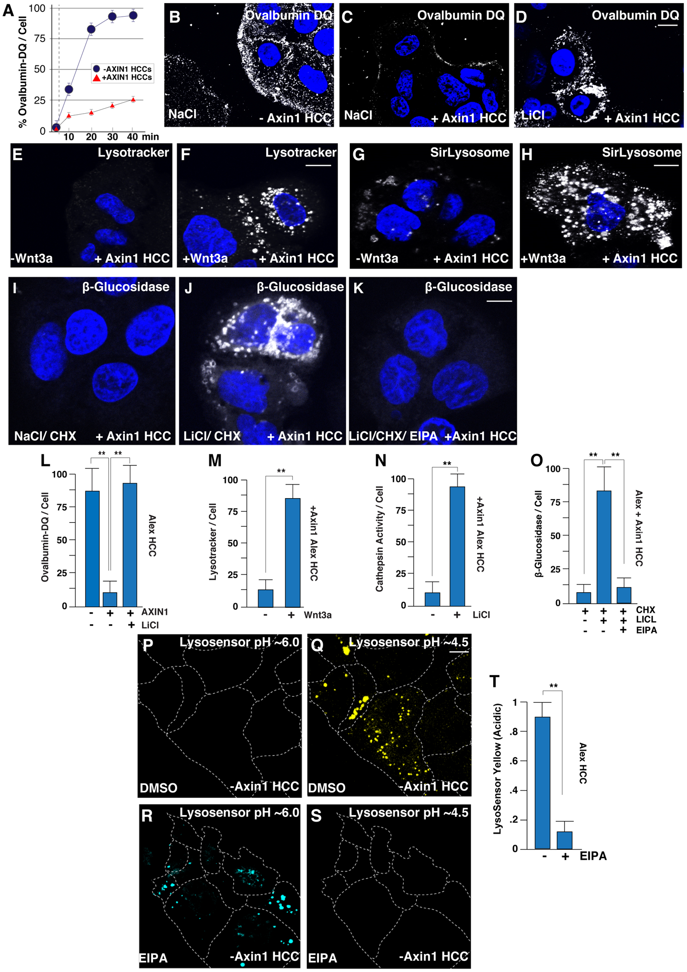
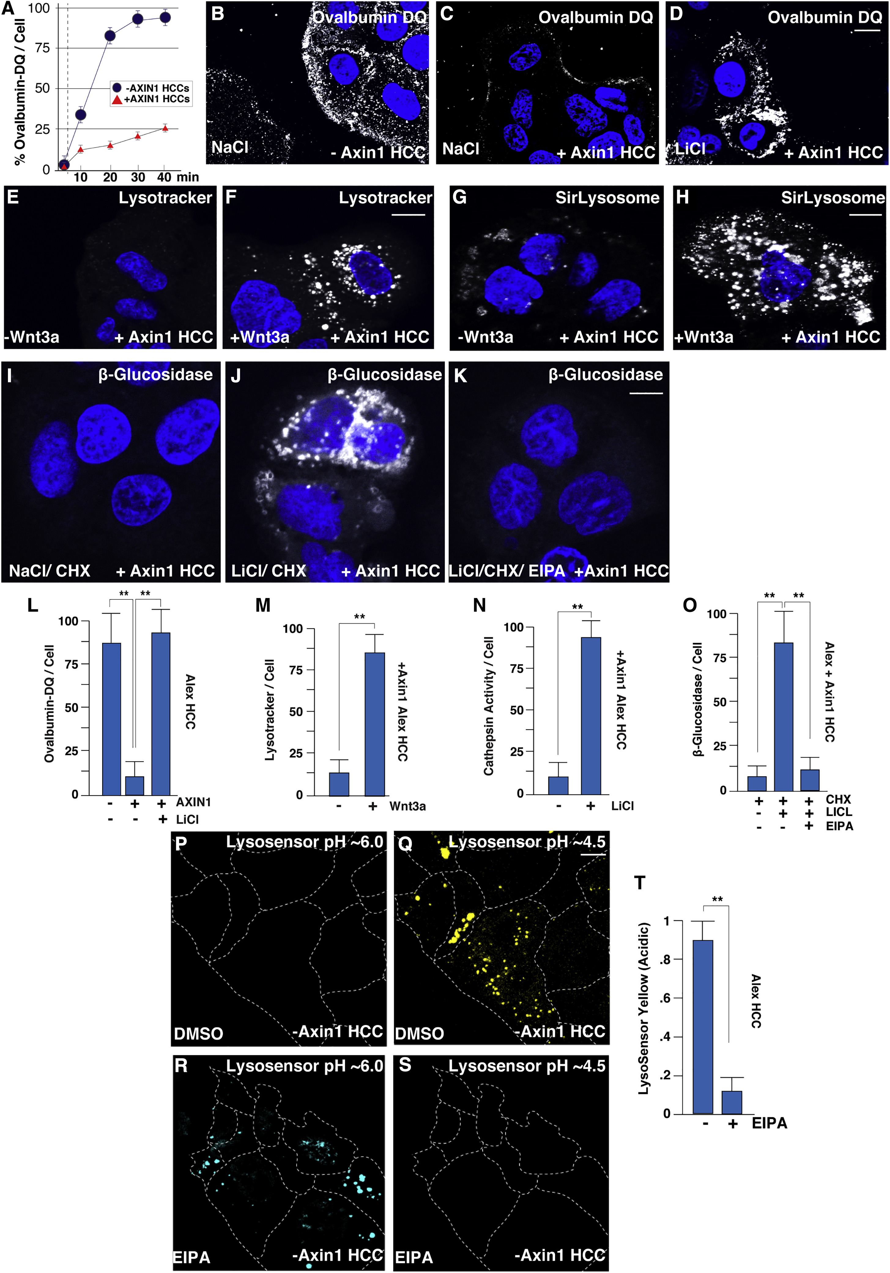
Figure 5 Axin Reconstitution in HCC Alexander Cells Represses Macropinocytosis, and Reconstituted Cells Respond to GSK3 Inhibitors or Wnt3a by Increasing Lysosomal Catabolism in a Manner Dependent on Na+/H+ Exchanger Activity. (A) Axin1 mutated HCC cells rapidly degraded ovalbumin-DQ added to the culture medium, compared to Axin1 reconstituted HCC cells. (B) Axin1 mutated HCC cells treated with NaCl and stained with ovalbumin-DQ. (C) Axin1 reconstituted HCC cells treated with NaCl and stained with ovalbumin-DQ. (D) Axin1 reconstituted HCC cells treated with LiCl (20 min) and stained with ovalbumin-DQ. (E) Axin1 reconstituted HCC cells stained with Lysotracker in control treatments. (F) Axin1 reconstituted HCC cells respond to Wnt3a treatment by increasing Lysotracker. (G) Axin1 reconstituted HCC cells stained with SirLysosome marking active cathepsin D in control cells. (H) Wnt3a increased active cathepsin D marked by SirLysosome in Axin1 reconstituted HCC cells. (I) Axin1 reconstituted HCC cells treated with CHX and stained with a substrate of β-glucosidase, which marks enzymatic cleavage activity of lysosomes. (J) Axin1 reconstituted HCC cells treated with CHX and LiCl and stained with β-glucosidase substrate. LiCl induced lysosomal activity via macropinocytosis independent of protein synthesis. (K) EIPA treatment in Axin1 reconstituted HCC cells blocked LiCl-induced enzymatic cleavage of the β-glucosidase substrate. (LâO) Quantification of lysosomal fluorescent tracers ovalbumin-DQ (L), lysotracker (M), cathepsin D (N), and β-glucosidase (O). (P) Lysosomal pH changes measured with the ratiometric cell-permeable LysoSensor reagent in Axin1-mutated HCC cells treated with DMSO in the blue channel (pH â¼6.0). (Q) LysoSensor staining in Axin1-mutated HCC cells treated with DMSO in the yellow channel (pH â¼4.5) indicating high lysosomal acidity. (R) LysoSensor staining in Axin1-mutated HCC cells treated with EIPA in the blue channel (pH â¼6.0). (S) LysoSensor staining in Axin1-mutated HCC cells in the yellow channel (pH â¼4.5) showing that EIPA decreased lysosomal acidity. (T) Quantification of lysosomal pH changes measured with LysoSensor indicated that acidic lysosomes of pH â¼4.5 were rapidly reduced following the addition of EIPA, visualized as a shift from yellow to blue (compare Q to R). Experiments represent biological replicates. Error bars denote SEM (n ⥠3) (ââp > 0.01). Scale bars, 10 μm. See also Figure S4 and S5. |
|
|
Figure 6 The Pak1 Inhibitor IPA-3 Blocks Endocytosis of Macropinocytic Vesicles and Traffic into BSA-Degrading Lysosomes. (A) Macropinocytic uptake of TMR-dx 70 kDa (red) in Axin1 reconstituted HCC cells treated with DMSO. (B) BSA-DQ (green) in Axin1-reconstituted HCC cells treated with DMSO. (C) TMR-dx and BSA-DQ merged in Axin1 reconstituted HCC cells treated with DMSO. (D) CHIR increased macropinocytic uptake of TMR-dx after 20 min in Axin1 reconstituted HCC cells. (E) CHIR increased BSA-DQ in Axin1 reconstituted HCC cells. (F) TMR-dx and BSA-DQ merged in Axin1-reconstituted HCC cells treated with CHIR. Note that macropinocytic vesicles are red and that as BSA-DQ is degraded they turn yellow. As lysosomes mature and become acidified, TMR-dx fluorescence becomes extinguished and BSA fluorescence remains. Arrowheads indicate vesicles in which TMR-dx and BSA-DQ are co-localized. (G) Pak1 inhibitor, IPA-3, blocks TMR-dx uptake induced by CHIR. (H) CHIR-induced increases in BSA-DQ were blocked by IPA-3. (I) TMR-dx and BSA-DQ merged in Axin1 reconstituted HCC cells treated with CHIR and IPA-3. Scale bars, 10 μm. (J) Phenotype of control Xenopus embryos. (K) Phenotype of Xenopus embryos treated with LiCl (300 mM in 0.1X MMR saline solution for 7 min at 32-cell). (L) Phenotype of embryos injected with DN-GSK3 mRNA (150 pg into each blastomere at the vegetal pole at 4-cell stage). Note embryo dorsalization with loss of trunk-tail structures and expansion of head structures, indicating hyperactive early Wnt activity. Scale bar, 0.5 mm. (M) In the same embryos, LiCl treatment or DN-GSK3 mRNA injection stabilized levels of total Pak1 at blastula, which was accompanied by a similar increase in phospho-Pak1 (the active form). Actin was used as loading control. |
|
|
Figure 7 Model of the Intersection among Receptor-Mediated Endocytosis of Wnt, Macropinocytosis, and Lysosomes During Wnt signaling, micropinocytosis of the LRP6/Fz receptor results in the sequestration of GSK3 (blue) inside the intraluminal vesicles of MVBs. As cytosolic levels of GSK3 decrease, Pak1 induces the submembraneous actin machinery to form macropinocytic cups that close and engulf macromolecules (red) from the surrounding medium. The axin/GSK3 complex represses macropinocytosis. When Axin1 is mutated, GSK3 is unable to repress the actin machinery, resulting in a prodigious amount of nutrient uptake by macropinocytosis. When GSK3 is inhibited pharmacologically or with DN-GSK3, macropinocytosis is stimulated to a similar degree than that caused by Wnt3a ligand treatment. The results presented in this study point to a hitherto-unappreciated role for GSK3 and axin in the suppression of macropinocytosis in basal conditions. |
|
|
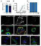
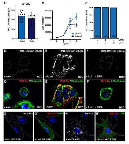
Figure S1. Axin1 Reconstitution Does not Change Cell Proliferation or Death Rates in Alexander HCCs; Related to Figure 1 (A) No significant differences in proliferation were observed in Alexander HCC±Axin1 cells. EdU incorporation for 90 minutes marks cells in S-phase; % of EdU-positive nuclei per field are represented as dot scatter plots. (B) Growth curve analyses of Alexander±Axin1 HCC cells over four days. No significant differences in cell count were observed until confluency, indicating an increased sensitivity to contact inhibition. (C) Viability assays of Alexander HCC±Axin1 cells by trypan blue exclusion. No effects on cell death were detected by with GSK3 inhibitors, LiCl or CHIR99021 using a Vi-cell Coulter Viability Analyzer (viability of 99% for 8 nM CHIR99021 and 98% for 40 mM LiCl after 30 min). (D-Fâ) TMR-Dextran (red) and phalloidin (green) colocalization in HCC±Axin1 cell colonies at low magnification. Note that macropinocytosis is very active in cells lacking Axin1 and that inhibition of the Na+/H+ exchange pump with EIPA blocks this macropinocytosis. High-power inset in Eâ shows that TMR is engulfed in vesicles surrounded by the actin cytoskeleton. (G and Gâ) Transfection of wild-type Axin1-GFP did not increase uptake of BSA-DQ in the transfected cell. (H and Hâ) DRGS Axin1-GFP overexpression, which inhibits Axin activity, increased BSA-DQ digestion when compared to the untransfected control cell. Scale bars, 10 μm. |
|
|
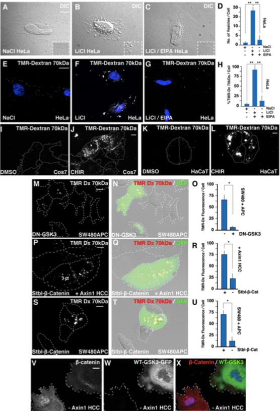
Figure S2. Cells Treated with LiCl Develop Large Endocytic Vesicles that are Blocked by Treatment with the Macropinocytosis Inhibitor EIPA; DN-GSK3-GFP, Stabilized β-catenin, and WT-GSK3-GFP Regulate Macropinocytosis; Related to Figure 2 (A-D) LiCl increased formation of large vesicles visualized by light microscopy after 20 min in HeLa cells, in a process that was blocked by EIPA. (E-H) LiCl increased TMR-dextran 70 kDa macropinocytosis, which was inhibited by EIPA in HeLa cells. (I-L) CHIR treatment increased TMR-dextran 70 kDa in Cos7 or HaCaT cells indicating the effects of GSK3 inhibition on macropinocytosis were not cell-type specific. (M-O) DN-GSK3-GFP transfection increased macropinocytic uptake of TMR in transfected SW480+APC colorectal carcinoma cells, compared to nontransfected neighboring cells. (P-U) Stabilized β-catenin-GFP (cells with green fluorescence) transfection induced TMR dextran macropinocytosis in HCC or SW480 cells reconstituted with Axin1 or APC, respectively. Note that this experiment shows that the transcriptional program caused by β-catenin overexpression is able to induce macropinocytosis, confirming a previous report by Redelman-Sidi et al. (2018); macropinocytosis can also be induced acutely in the absence of new protein synthesis by Wnt3a or GSK3 inhibitors, as demonstrated in the main text of this paper. Scale bars, 10 μm. (V-X) Overexpression of WT-GSK3-GFP results in the depletion of nuclear β-catenin in Alexander HCC cells mutant for Axin1. This indicates that GSK3 can induce the phosphorylation and degradation of β-catenin even in the absence of functional Axin1. |
|
|
Figure S3. Metabolomics of U-13C-Glucose Labeling after Wnt3a Treatment; Changes in Amino Acid Pools after GSK3 Inhibition Mimic the Effects of Wnt3a; Related to Figure 4 (A) Glucose incorporation is uniformly labeled by U-13C-glucose (purple) after Wnt3a treatment in HeLa cells. (B, C) Amino acids increased by Wnt3a such as Lysine and Arginine do not derive from increased glucose levels. These labeled glucose incorporation experiments correspond to the same metabolomic samples shown in Figure 4P and R of the main text. (D-F) LiCl treatment (40 mM) for 1 hour, but not NaCl control, leads to amino acid changes in HeLa cells that resemble those induced by Wnt3a protein. Note that Lysine and Arginine are elevated while Asparagine is decreased, as in Figure 4R. Experiments represent biological triplicates (n=3). Error bars denote SEM. |
|
|
Figure S4. The Induction of Lysosomal Activity by GSK3 Inhibition is Blocked by the Macropinocytosis Inhibitor EIPA; Related to Figure 5 (A-C) Inhibition of macropinocytosis by EIPA treatment reduced the high levels of uptake and degradation in lysosomes of BSA-DQ in -Axin1 HCC cells. (D-G) Axin1-reconstituted HCC cells treated with LiCl increased BSA-DQ in an EIPA-sensitive manner. (H-K) Axin1 reconstituted HCC cells treated with LiCl stimulate the enzymatic cleavage of β- glucosidase substrate in an EIPA-sensitive manner, complementing results shown in Figure 5I-K of the main manuscript performed in the presence of cycloheximide. The β-glucosidase fluorogenic substrate was added to the culture medium of living cells and was then cleaved in lysosomes; thus, this assay is a direct reflection of the remarkable increase of lysosomal enzyme activity caused by GSK3 inhibition. (L-P) Lysosomal pH assays using the ratiometric LysoSensor reagent in Axin1-reconstituted Alexander HCC cells treated with NaCl or LiCl. The addition of LiCl rapidly acidified lysosomes (pH~4.5) visualized as a shift to predominately yellow fluorescence (compare M to Q, quantified in panel P). Experiments represent biological replicates. Error bars denote SEM (n ⥠3) (**p>0.01). Scale bars, 10 μm. |
|
|
Figure S5. Pak1 Inhibition with IPA-3 Decreased Late Endosomal Marker CD63 Fluorescence; Related to Figure 6 (A-F) High levels of CD63-RFP in SW480 colorectal cancer cells were reduced by IPA-3 after 60 min of incubation visualized by live cell imaging microscopy (still images from Movie 3). CD63 marks the intraluminal vesicles of MVB/endolysosomes, indicating that the abundant lysosomes of SW480 cells require sustained Pak1 activity, which is required for macropinocytosis. Scale bars, 10 μm. |
|
|
Figure 2. GSK3 Inhibition Increases Macropinocytosis Even in the Absence of Protein Synthesis(A) Axin1-reconstituted HCC cells treated with NaCl and stained with TMR-dx 70 kDa.(B) Axin1-reconstituted HCC cells treated with GSK3 inhibitor, LiCl, increased TMR-dx uptake after 20 min.(C) Axin1-reconstituted HCC cells treated with EIPA decreased TMR-dx uptake by LiCl.(D) Quantification of LiCl induced TMR-dx uptake in Axin1-reconstituted HCC cells.(E) Axin1-reconstituted HCC cells treated with DMSO and stained with TMR-dx.(F) Axin1-reconstituted HCC cells treated with GSK3 inhibitor, CHIR, increased TMR uptake after 20 min.(G) Axin1-reconstituted HCC cells treated with EIPA decreased TMR-dx uptake by CHIR.(H) Quantification of CHIR induced TMR-dx uptake in Axin1-reconstituted HCC cells.(I) Axin1-reconstituted HCC cells treated NaCl stained with TMR-dx in the absence of new protein synthesis blocked by cycloheximide (20 mg/ml CHX).(J) Axin1-reconstituted HCC cells treated with LiCl and stained with TMR-dx treated with CHX (4 h).(K) Axin1-reconstituted HCC cells treated LiCl, CHX, and EIPA stained with TMR-dx.(L) Quantification of LiCl induced TMR-dx uptake in Axin1-reconstituted HCC cells in the presence of CHX.(M) Dominant-negative GSK3-GFP (DN-GSK3-GFP) induced macropinocytic TMR-dx uptake in Axin1 transfected HCC cells, compared to nontransfected neighboring cells.(N) DN-GSK3-GFP expression with TMR-dx uptake and DIC phase contrast in Axin1 transfected HCC cells.(O) Quantification of DN-GSK3-GFP-induced macropinocytic TMR-dx uptake in Axin1 transfected HCC cells, compared to nontransfected neighboring cells.(P) Wild-type (WT) GSK3-GFP inhibited TMR-dx uptake in transfected minus Axin1 HCC cells, compared to nontransfected neighboring cells.(Q) WT-GSK3-GFP expression with TMR-dx uptake and DIC phase contrast in Axin1transfected HCC cells.(R) Quantification of TMR-dx uptake in Axin1 transfected WT-GSK3-GFP HCC cells, compared to nontransfected neighboring cells. Experiments represent biological replicates. Error bars denote SEM (n ⥠3) (**p > 0.01). Scale bars, 10 μm. See also Figure S2. |
|
|
Figure 3. In Vivo Inhibition of GSK3 by LiCl Microinjection Causes Increased Macropinocytosis in the Blastula Cavity(A) Uninjected Xenopus embryos had no detectable fluorescence at blastula (n = 44).(Aâ²) Blastocoel in uninjected embryos delineated in the visible light image.(B) Controls injected with NaCl did not activate macropinocytosis (n = 127; 27% of half-embryos had small fluorescent spots of damaged cells but lacked uniform staining). Embryos were injected at midblastula and cultured for one hour before fixation and bisection.(Bâ²) Blastocoel in NaCl injected embryos delineated in the visible light image.(C) LiCl microinjection at midblastula stage increased TMR-dx 70 kDa uptake in blastocoel-lining cells in Xenopus embryos (n = 111 half-embryos, 78% with uniformly increased macropinocytosis in the blastocoel, 2 independent experiments).(Câ²) Blastocoel in LiCl injected embryos delineated in the visible light image. Scale bar, 0.35 mm.(D) Ectodermal explant from a control embryo microinjected into one blastomere with 300 pg mGFP mRNA at the four-cell stage, cultured until late blastula (stage 8.5), and incubated with 1 mg/mL of TMR-dx for 1hr in Steinbergâs solution (n = 13). Note the lack of macropinocytic puncta.(Dâ²) Contour of the ectodermal explant in control embryo in visible light.(E) Ectodermal explant co- injected with 10 pg of xWnt8 and mGFP mRNAs and incubated for 1 h with TMR-dx. Note that xWnt8 mRNA stimulates macropinocytosis of TMR-dx in distinct puncta in cells injected with mRNA and in the immediate surrounding cells (n = 20).(Eâ²) Contour of the ectodermal explant in xWnt8 injected embryo in visible light. Scale bars, 10 μm. |
|
|
Figure 4. GSK3 Inhibition or Wnt Treatment Cause Increased Lysosomal Activity, Lysosomal Acidification, and Metabolite Changes(A) Active lysosomal cathepsin D detected by the cell-permeable SiRLysosome fluorogenic probe in HeLa cells.(B) SiRLysosome was increased by LiCl treatment after 20 min.(C) SiRLysosome was increased by Wnt3a protein treatment after 20 min.(D) Quantification of cathepsin D activity by SiRLysosome fluorescence with LiCl, Wnt3a, or control treatments.(E) Uptake and lysosomal degradation of extracellular ovalbumin-DQ in DMSO treated HeLa cells.(F) Ovalbumin-DQ uptake and degradation was increased by CHIR in HeLa cells.(G) Ovalbumin-DQ uptake and degradation was increased following Wnt3a treatment.(H) Quantification of ovalbumin-DQ degradation in lysosomes with CHIR or Wnt3a treatment.(I) Lysosomal pH quantitation using the ratiometric LysoSensor reagent in HeLa cells treated with DMSO. Blue fluorescence indicated pH ~6.0 of pre-existing lysosomes.(J) LysoSensor pH staining in the yellow channel (pH ~4.5) in DMSO control cells.(K) LysoSensor staining in control DMSO treated cells with yellow and blue channels merged.(L) LysoSensor staining in the blue channel was decreased after the addition of CHIR.(M) LysoSensor staining in the yellow channel (pH ~4.5) was increased by CHIR.(N) LysoSensor blue and yellow channels in CHIR treated cells indicating that GSK3 inhibition induces lysosomal acidification, which can be visualized as a shift from blue to yellow.(O) Quantification of LysoSensor pH ratiometric staining in DMSO or CHIR treated cells.(P) Intracellular glucose following the addition of Wnt3a treatment to HeLa cells for 60 min compared to vehicle control in medium containing U-13C-glucose.(Q) Intracellular lactate following Wnt3a addition to HeLa cells for 60 min compared to vehicle control in medium containing U-13C-glucose.(R) Intracellular amino acid pool sizes following Wnt3a addition to HeLa cells for 60 min compared to vehicle control in medium containing U-13C-glucose. Experiments represent biological replicates. Error bars denote SEM (n ⥠3) (**p > 0.01). Scale bars, 10 μm. See also Figure S3. |
|
|
Figure 5. Axin Reconstitution in HCC Alexander Cells Represses Macropinocytosis, and Reconstituted Cells Respond to GSK3 Inhibitors or Wnt3a by Increasing Lysosomal Catabolism in a Manner Dependent on Na+/H+ Exchanger Activity(A) Axin1 mutated HCC cells rapidly degraded ovalbumin-DQ added to the culture medium, compared to Axin1 reconstituted HCC cells.(B) Axin1 mutated HCC cells treated with NaCl and stained with ovalbumin-DQ.(C) Axin1 reconstituted HCC cells treated with NaCl and stained with ovalbumin-DQ.(D) Axin1 reconstituted HCC cells treated with LiCl (20 min) and stained with ovalbumin-DQ.(E) Axin1 reconstituted HCC cells stained with Lysotracker in control treatments.(F) Axin1 reconstituted HCC cells respond to Wnt3a treatment by increasing Lysotracker.(G) Axin1 reconstituted HCC cells stained with SirLysosome marking active cathepsin D in control cells.(H) Wnt3a increased active cathepsin D marked by SirLysosome in Axin1 reconstituted HCC cells.(I) Axin1 reconstituted HCC cells treated with CHX and stained with a substrate of β-glucosidase, which marks enzymatic cleavage activity of lysosomes.(J) Axin1 reconstituted HCC cells treated with CHX and LiCl and stained with β-glucosidase substrate. LiCl induced lysosomal activity via macropinocytosis independent of protein synthesis.(K) EIPA treatment in Axin1 reconstituted HCC cells blocked LiCl-induced enzymatic cleavage of the β-glucosidase substrate. (LâO) Quantification of lysosomal fluorescent tracers ovalbumin-DQ (L), lysotracker (M), cathepsin D (N), and β-glucosidase (O).(P) Lysosomal pH changes measured with the ratiometric cell-permeable LysoSensor reagent in Axin1-mutated HCC cells treated with DMSO in the blue channel (pH ~6.0).(Q) LysoSensor staining in Axin1-mutated HCC cells treated with DMSO in the yellow channel (pH ~4.5) indicating high lysosomal acidity.(R) LysoSensor staining in Axin1-mutated HCC cells treated with EIPA in the blue channel (pH ~6.0).(S) LysoSensor staining in Axin1-mutated HCC cells in the yellow channel (pH ~4.5) showing that EIPA decreased lysosomal acidity.(T) Quantification of lysosomal pH changes measured with LysoSensor indicated that acidic lysosomes of pH ~4.5 were rapidly reduced following the addition of EIPA, visualized as a shift from yellow to blue (compare Q to R). Experiments represent biological replicates. Error bars denote SEM (n ⥠3) (**p > 0.01). Scale bars, 10 μm. See also Figure S4 and S5. |
|
|
Figure 6. The Pak1 Inhibitor IPA-3 Blocks Endocytosis of Macropinocytic Vesicles and Traffic into BSA-Degrading Lysosomes(A) Macropinocytic uptake of TMR-dx 70 kDa (red) in Axin1 reconstituted HCC cells treated with DMSO.(B) BSA-DQ (green) in Axin1-reconstituted HCC cells treated with DMSO.(C) TMR-dx and BSA-DQ merged in Axin1 reconstituted HCC cells treated with DMSO.(D) CHIR increased macropinocytic uptake of TMR-dx after 20 min in Axin1 reconstituted HCC cells.(E) CHIR increased BSA-DQ in Axin1 reconstituted HCC cells.(F) TMR-dx and BSA-DQ merged in Axin1-reconstituted HCC cells treated with CHIR. Note that macropinocytic vesicles are red and that as BSA-DQ is degraded they turn yellow. As lysosomes mature and become acidified, TMR-dx fluorescence becomes extinguished and BSA fluorescence remains. Arrowheads indicate vesicles in which TMR-dx and BSA-DQ are co-localized.(G) Pak1 inhibitor, IPA-3, blocks TMR-dx uptake induced by CHIR.(H) CHIR-induced increases in BSA-DQ were blocked by IPA-3.(I) TMR-dx and BSA-DQ merged in Axin1 reconstituted HCC cells treated with CHIR and IPA-3. Scale bars, 10 μm.(J) Phenotype of control Xenopus embryos.(K) Phenotype of Xenopus embryos treated with LiCl (300 mM in 0.1à MMR saline solution for 7 min at 32-cell).(L) Phenotype of embryos injected with DN-GSK3 mRNA (150 pg into each blastomere at the vegetal pole at 4-cell stage). Note embryo dorsalization with loss of trunk-tail structures and expansion of head structures, indicating hyperactive early Wnt activity. Scale bar, 0.5 mm.(M) In the same embryos, LiCl treatment or DN-GSK3 mRNA injection stabilized levels of total Pak1 at blastula, which was accompanied by a similar increase in phospho-Pak1 (the active form). Actin was used as loading control. |
|
|
Figure 7. Model of the Intersection among Receptor-Mediated Endocytosis of Wnt, Macropinocytosis, and LysosomesDuring Wnt signaling, micropinocytosis of the LRP6/Fz receptor results in the sequestration of GSK3 (blue) inside the intraluminal vesicles of MVBs. As cytosolic levels of GSK3 decrease, Pak1 induces the submembraneous actin machinery to form macropinocytic cups that close and engulf macromolecules (red) from the surrounding medium. The axin/GSK3 complex represses macropinocytosis. When Axin1 is mutated, GSK3 is unable to repress the actin machinery, resulting in a prodigious amount of nutrient uptake by macropinocytosis. When GSK3 is inhibited pharmacologically or with DN-GSK3, macropinocytosis is stimulated to a similar degree than that caused by Wnt3a ligand treatment. The results presented in this study point to a hitherto-unappreciated role for GSK3 and axin in the suppression of macropinocytosis in basal conditions. |
References [+] :
Acebron,
Mitotic wnt signaling promotes protein stabilization and regulates cell size.
2014, Pubmed
Acebron, Mitotic wnt signaling promotes protein stabilization and regulates cell size. 2014, Pubmed
Albrecht, Canonical Wnt is inhibited by targeting one-carbon metabolism through methotrexate or methionine deprivation. 2019, Pubmed
Albrecht, Arginine methylation is required for canonical Wnt signaling and endolysosomal trafficking. 2018, Pubmed
Alexander, Adaptation of cells derived from human malignant tumours to growth in vitro. 1976, Pubmed
Azzolin, Role of TAZ as mediator of Wnt signaling. 2012, Pubmed
Bilic, Wnt induces LRP6 signalosomes and promotes dishevelled-dependent LRP6 phosphorylation. 2007, Pubmed
Chiasson-MacKenzie, Merlin/ERM proteins regulate growth factor-induced macropinocytosis and receptor recycling by organizing the plasma membrane:cytoskeleton interface. 2018, Pubmed
Cohen, The renaissance of GSK3. 2001, Pubmed
Colozza, Wnt-inducible Lrp6-APEX2 interacting proteins identify ESCRT machinery and Trk-fused gene as components of the Wnt signaling pathway. 2020, Pubmed , Xenbase
Commisso, Macropinocytosis of protein is an amino acid supply route in Ras-transformed cells. 2013, Pubmed
Commisso, Determining the macropinocytic index of cells through a quantitative image-based assay. 2014, Pubmed
Condon, Macropinosome formation by tent pole ruffling in macrophages. 2018, Pubmed
Davidson, Direct evidence for cancer-cell-autonomous extracellular protein catabolism in pancreatic tumors. 2017, Pubmed
Dharmawardhane, Regulation of macropinocytosis by p21-activated kinase-1. 2000, Pubmed
Doherty, Mechanisms of endocytosis. 2009, Pubmed
Faux, Restoration of full-length adenomatous polyposis coli (APC) protein in a colon cancer cell line enhances cell adhesion. 2004, Pubmed
Galluzzi, WNT Signaling in Cancer Immunosurveillance. 2019, Pubmed
Grainger, EGFR is required for Wnt9a-Fzd9b signalling specificity in haematopoietic stem cells. 2019, Pubmed
Haigler, Rapid stimulation of pinocytosis in human carcinoma cells A-431 by epidermal growth factor. 1979, Pubmed
Harlan, Fluorogenic Substrates for Visualizing Acidic Organelle Enzyme Activities. 2016, Pubmed
Hodakoski, Rac-Mediated Macropinocytosis of Extracellular Protein Promotes Glucose Independence in Non-Small Cell Lung Cancer. 2019, Pubmed
Hsu, Identification of a domain of Axin that binds to the serine/threonine protein phosphatase 2A and a self-binding domain. 1999, Pubmed
Ikeda, Axin, a negative regulator of the Wnt signaling pathway, forms a complex with GSK-3beta and beta-catenin and promotes GSK-3beta-dependent phosphorylation of beta-catenin. 1998, Pubmed
Jeong, Ras stabilization through aberrant activation of Wnt/β-catenin signaling promotes intestinal tumorigenesis. 2012, Pubmed
Jope, The glamour and gloom of glycogen synthase kinase-3. 2004, Pubmed
Kim, Wnt stabilization of β-catenin reveals principles for morphogen receptor-scaffold assemblies. 2013, Pubmed , Xenbase
Kim, PTEN Deficiency and AMPK Activation Promote Nutrient Scavenging and Anabolism in Prostate Cancer Cells. 2018, Pubmed
Koch, Post-transcriptional Wnt Signaling Governs Epididymal Sperm Maturation. 2015, Pubmed
Koivusalo, Amiloride inhibits macropinocytosis by lowering submembranous pH and preventing Rac1 and Cdc42 signaling. 2010, Pubmed
Leak, Proteomic analysis of lymph. 2004, Pubmed
Lee, EGFR-Pak Signaling Selectively Regulates Glutamine Deprivation-Induced Macropinocytosis. 2019, Pubmed
Li, Protein phosphatase 2A and its B56 regulatory subunit inhibit Wnt signaling in Xenopus. 2001, Pubmed , Xenbase
Loh, Generating Cellular Diversity and Spatial Form: Wnt Signaling and the Evolution of Multicellular Animals. 2016, Pubmed
MacDonald, Wnt/beta-catenin signaling: components, mechanisms, and diseases. 2009, Pubmed , Xenbase
Marciniszyn, Mode of inhibition of acid proteases by pepstatin. 1976, Pubmed
Miele, Albumin-bound formulation of paclitaxel (Abraxane ABI-007) in the treatment of breast cancer. 2009, Pubmed
Mitra, DNAJB6 chaperones PP2A mediated dephosphorylation of GSK3β to downregulate β-catenin transcription target, osteopontin. 2012, Pubmed
Momcilovic, The GSK3 Signaling Axis Regulates Adaptive Glutamine Metabolism in Lung Squamous Cell Carcinoma. 2018, Pubmed
Moriyama, Embryonic regeneration by relocalization of the Spemann organizer during twinning in Xenopus. 2018, Pubmed , Xenbase
Nusse, Wnt/β-Catenin Signaling, Disease, and Emerging Therapeutic Modalities. 2017, Pubmed
Palm, The Utilization of Extracellular Proteins as Nutrients Is Suppressed by mTORC1. 2015, Pubmed
Palm, Nutrient acquisition strategies of mammalian cells. 2017, Pubmed
Palm, Metabolic functions of macropinocytosis. 2019, Pubmed
Pate, Wnt signaling directs a metabolic program of glycolysis and angiogenesis in colon cancer. 2014, Pubmed
Ramirez, Plasma membrane V-ATPase controls oncogenic RAS-induced macropinocytosis. 2019, Pubmed
Rebecca, A Unified Approach to Targeting the Lysosome's Degradative and Growth Signaling Roles. 2017, Pubmed
Redelman-Sidi, The Canonical Wnt Pathway Drives Macropinocytosis in Cancer. 2018, Pubmed
Satoh, AXIN1 mutations in hepatocellular carcinomas, and growth suppression in cancer cells by virus-mediated transfer of AXIN1. 2000, Pubmed
Skowyra, Triggered recruitment of ESCRT machinery promotes endolysosomal repair. 2018, Pubmed
Steinhart, Wnt signaling in development and tissue homeostasis. 2018, Pubmed
Steinman, Membrane flow during pinocytosis. A stereologic analysis. 1976, Pubmed
Swanson, Macropinosomes as units of signal transduction. 2019, Pubmed
Taelman, Wnt signaling requires sequestration of glycogen synthase kinase 3 inside multivesicular endosomes. 2010, Pubmed , Xenbase
Tejeda-Muñoz, Wnt canonical pathway activates macropinocytosis and lysosomal degradation of extracellular proteins. 2019, Pubmed
UniProt Consortium, UniProt: the universal protein knowledgebase. 2018, Pubmed
Vinyoles, Multivesicular GSK3 sequestration upon Wnt signaling is controlled by p120-catenin/cadherin interaction with LRP5/6. 2014, Pubmed
West, Distinct endocytotic pathways in epidermal growth factor-stimulated human carcinoma A431 cells. 1989, Pubmed
Zeng, The mouse Fused locus encodes Axin, an inhibitor of the Wnt signaling pathway that regulates embryonic axis formation. 1997, Pubmed , Xenbase
Zhang, Macropinocytosis in Cancer: A Complex Signaling Network. 2019, Pubmed
