XB-ART-57213
Cells
2020 Jul 20;97:. doi: 10.3390/cells9071734.
Show Gene links
Show Anatomy links
Interplay of TRIM2 E3 Ubiquitin Ligase and ALIX/ESCRT Complex: Control of Developmental Plasticity During Early Neurogenesis.
Lokapally A, Neuhaus H, Herfurth J, Hollemann T.
???displayArticle.abstract???
Tripartite motif 2 (TRIM2) drives neurite outgrowth and polarization, is involved in axon specification, and confers neuroprotective functions during rapid ischemia. The mechanisms controlling neuronal cell fate determination and differentiation are fundamental for neural development. Here, we show that in Xenopus, trim2 knockdown affects primary neurogenesis and neural progenitor cell survival. Embryos also suffer from severe craniofacial malformation, a reduction in brain volume, and the loss of motor sensory function. Using a high-throughput LC-MS/MS approach with GST-Trim2 as bait, we pulled down ALG-2 interacting protein X (Alix) from Xenopus embryonic lysates. We demonstrate that the expression of trim2/TRIM2 and alix/ALIX overlap during larval development and on a cellular level in cell culture. Interestingly, trim2 morphants showed a clustering and apoptosis of neural progenitors, which are phenotypic hallmarks that are also observed in Alix KO mice. Therefore, we propose that the interaction of Alix and Trim2 plays a key role in the determination and differentiation of neural progenitors via the modulation of cell proliferation/apoptosis during neurogenesis.
???displayArticle.pubmedLink??? 32698497
???displayArticle.pmcLink??? PMC7409263
???displayArticle.link??? Cells
Species referenced: Xenopus
Genes referenced: foxg1 myt1 nedd4 otx2 pax6 pdcd6ip slc5a5 sox3 trim2 tubb2b uqcc6
GO keywords: cell proliferation [+]
???displayArticle.antibodies??? Pdcd6ip Ab1 Trim2 Ab1 Trim2 Ab2
???displayArticle.morpholinos??? trim2 MO1
???displayArticle.disOnts??? fragile X-associated tremor/ataxia syndrome [+]
???displayArticle.omims??? ALZHEIMER DISEASE, FAMILIAL, 1; AD1
???attribute.lit??? ???displayArticles.show???
|
|
Figure 1. Expression of trim2 during neurogenesis. (aâi) trim2 expression was assessed by whole-mount in situ hybridization (Wmish) at different developmental stages. (a,b) Maternal trim2 transcripts were detected in the animal (an) opposed to the vegetal (vg) hemisphere of Xenopus embryos. (c) NF stage 17, anterior view, trim2 transcripts were evident in the eye field (ef) and in the forming neural tube (nt). (dâf) NF stage 21, lateral, anterior and dorsal views. trim2 transcripts were detected in eye vesicle (ev), neural tube (nt), olfactory (ol), and otic placode (op), as well as cement gland anlage (cg). (gâi) At NF stage 25, trim2 expression became more distinct in eye vesicle (eb), forebrain (fb), midbrain (mb), olfactory placode (ol), otic placode (op), and neural tube (nt). (jâl) NF stage 33, trim2 in fore- (fb), mid- (mb), and hindbrain (hb), eye (ey), olfactory pit (olp), otic vesicle (ov), spinal cord (sc), and trigeminal ganglion (tg). Scales as indicated. (strd-mo n = 20 embryos; trim2-mo n = 16 embryos (E); p = 1.97E-09, unpaired Ï2 test, Ï2 = 36, df =1, phenotype occurrence (po) =16, p < 0.001). |
|
|
Figure 2. Trim2/trim2 are expressed in differentiated neurons of the forming central nervous system at the tailbud stage. (A) (aâc) Expression of trim2 mRNA at NF stage 35, anterior, ventral, and lateral views, trim2 transcripts were detected in the forming brain (br), olfactory pit (olp), spinal cord (sc), and the ventral blood island (vbi). (dâh) Twenty-micrometer gelatine/albumin sections at the level of fore-, mid-, hindbrain, and spinal cord. trim2 is expressed in the prosencephalon (pc), olfactory pit, ganglion cell layer (gc), lens epithelium (ls), hypothalamus (hy), motor neurons (mn), otic vesicle (ov), and spinal cord (sc). Faint expression was observed in the ventral blood island. (iâk) Sagittal sections reveal trim2 expression in the ganglion cell layer, lens epithelium, brain, spinal cord, notochord (nc), somites (so), and ventral blood island. (B) Whole-mount immunochemistry. (aâc) At NF stage 35 (anterior, dorsal, and lateral views), Trim2 protein expression overlaps strongly with trim2 mRNA. (dâi) Twenty-micrometer gelatine/albumin transverse sections along the fore-, mid-, hindbrain, and spinal cord region. Trim2 protein was detected in the developing CNS, cement gland, dorsal root entry zone (drez), ganglion cells, hindbrain, hypothalamus, ion-secreting cells (isc), motor neurons, olfactory pit, otic vesicle, prosencephalon (pc), prethalamus (pth), presumptive radial glial cells (rg), somites (so), and ventral blood island. |
|
|
Figure 3. Suppression of trim2 function interferes with embryonic central nervous system (CNS) development. Microinjections of trim2-morpholino were performed into one cell of a two-cell stage embryo. trim2-morphants were analyzed by whole-mount immunochemistry using a commercial Trim2 antibody at (a) NF stage 17 and (b) NF stage 35. (b) Non-injected side (nis), (bâ) anterior view, (bââ) injected side (is). Forming brain (br), cement gland (cg), eye (ey), olfactory pit (olp), and otic vesicle (ov) showed loss of Trim2 expression. (b1âb3) Twenty-micrometer gelatine/albumin transverse sections of the cranial region. The embryonic brain appeared smaller and disorganized upon trim2-morpholino injection. Midbrain (mb), eye (ey), hindbrain (hb), cement gland (cg), otic vesicle, and spinal cord (sc). Red arrowheads represent the affected region of the injected side. Green arrowheads indicate complementary regions of the control side (nis). Scales as indicated. |
|
|
Figure 4. (A) Suppression of trim2 function affected cell proliferation and cell survival within the forming CNS of tadpoles. (a-c; otx2: strd-mo n = 10E; trim2-mo n = 12E; p = 1.85E-05, unpaired Ï2 test, Ï2 =18.33, degrees of freedom (df) =1, po = 11, p < 0.001; fb1: strd-mo n = 10E; trim2-mo n = 12E; p = 2.73E-06, Ï2 =22, df =1, po = 12). At NF stage 15, early forebrain marker gene expression (otx2, pax6, and fb1) appeared apparently expanded (red arrow heads). However, this is accompanied by an increase in apoptotic cells (d, TUNEL), while proliferation (f, pH3) was not affected at this early stage. In young tadpoles (NF stage 27), the rate of apoptosis was highly increased in the brain region including the forming eye (eâ,eââ) and the number of mitotic cells was strongly reduced (gâgââ) (strd-mo n = 12E; trim2-mo n = 20E; p = 2.1E-06, unpaired Ï2 test, Ï2 =22.5, df =1, po = 18, p < 0.001). A similar effect was observed for fb1 and otx2 genes (Figure 4(Aa,Ac); (i) Bar plot: cranial region counted for pH3 positive cells (n = 3 embryos at NF st. 27; nis mean n = 384 cells/embryo, is mean n = 202 cell/embryo, p = 0.0074, paired t-test, percentage error 5%, p > 0.001). (B) Suppression of trim2 function interfered with secondary neurogenesis. (a,d,g) At NF stage 15, sox3 expression appeared expanded, while the specification and differentiation of neuronal fates appeared reduced as monitored by myt1 and tubb2b (red arrow, yellow dashed line strd-mo n = 30E; trim2-mo n = 28E; p = 1.88E-13, unpaired Ï2 test, Ï2 = 54, df =1, po = 27, p < 0.001; myt1: strd-mo n = 30E; trim2-mo n = 28E; p = 1.88E-13, Ï2 = 54, df =1, po = 27; tubb2b: strd-mo n = 30E; trim2-mo n = 29E; p = 7.17E-13, unpaired Ï2 test, Ï2 =51, df =1, po = 27, p < 0.001). (b,c) At NF stage 35, trim2-morphants showed reduced sox3 expression in the dorsal intermediate neurons (din) and the lens epithelium (le). (eâi) Similarly, myt1 and tubb2b expression was almost absent in the morphant brain territory (br), particularly in dorsal intermediate neurons (din), eye (ey), olfactory pit (olp). Red arrowheads indicate the affected regions. Green arrowheads represent the corresponding region on the control side; (b) sox3: strd-mo n = 34E; trim2-mo n = 41 embryos; p = 2.24E-16, unpaired Ï2 test, Ï2 = 67, df =1, po = 39, p < 0.001); (e) myt1: strd-mo n = 28E; trim2-mo n = 39E; p = 2.03E-15, Ï2 = 63, df = 1, po = 38; (h) tubb2b: strd-mo n = 29E; trim2-mo n = 40E; p = 4.85E-15, unpaired Ï2 test, Ï2 = 61, df =1, po = 38, p < 0.001. Scales as indicated. (aâââ,câââ,eâââ) Twenty-micrometer gelatine/albumin transverse sections. |
|
|
Figure 5. (A) Schematic representation of LC-MS/MS analysis for identification of interaction partners, modified after [31]. (a) Protein lysates were extracted from NF stage 30-36 embryos using mild non-denaturing conditions, (b) GST tagged bait protein and protein interactors from the embryo lysates were enriched by GSH-Sepharose. Subsequently, bound proteins were digested into peptides. (c) The peptide mixture was analyzed by single-shot liquid chromatography tandem mass spectrometry (LC-MS/MS) on an Orbitrap instrument (see acknowledgement). (d) Raw data were processed with MaxQuant to identify and quantify proteins and to identify interacting proteins. (B) Interaction of Trim2 and Alix was verified by GST pulldown assay using GST-Trim2 as bait and lysates of HEK293T cells transfected with Flag-Alix by Western blot. Cell lysates with input proteins (Lanes 1 and 2). GST alone serves as a control (Lane 3). Eluted flag-tagged Alix after binding GST-Trim2 (Lane 4, upper blot). Note: images of the blots are cropped accordingly to the area of exposed protein bands. Uncropped blots in Figure S4. Two different gels/bolts were used to show the eluted flag-tagged Alix and precipitated GST-Trim2 of the same sample. |
|
|
Figure 6. (A) Expression of alix during neurogenesis overlaps strongly with trim2 in Xenopus. (a) At NF stage 14, alix expression was observed within the neural plate (np) and cement gland Anlage (cg). (bâbâ, anterior (ant) and lateral (lat) views) At NF stage 18, alix transcripts were detected in the neural tube (nt), eye vesicle (ev), and forming cement gland (cg). (câcâ) At NF stage 28, the presumptive brain (br), olfactory placode (ol), otic vesicle (ov), cement gland (cg), pronephros (pn), and skin cells (sk) reveal alix transcripts. (d) At NF stage 36, a lateral view showed strong expression in eye, embryonic brain, spinal cord (sc), otic vesicle, and pronephros. (d1âd5) Twenty-micrometer transverse gelatine/albumin sections taken at the level of fore-, mid-, hindbrain, otic vesicle, and spinal cord. Transcripts of alix were detected in the eye (ey), forebrain (fb), midbrain (mb), hindbrain, lens epithelium (ls), motor neuron (mn), olfactory pit (olp), otic vesicles (ov), radial glial cells (rg), spinal cord (sc), and trigeminal nerve (tg). (B) Endogenous Alix and Trim2 were detected by fluorescence immunohistochemistry in a strongly overlapping pattern within the cytoplasm of SH-SY5Y glioblastoma cells. Pictures were taken in gray-scale. Merge in false colors. Nuclei were stained with DAPI (blue). |
|
|
pdcd6ip (programmed cell death 6 interacting protein) NF stage 14 |
|
|
pdcd6ip (programmed cell death 6 interacting protein) NF stage 18 |
|
|
pdcd6ip (programmed cell death 6 interacting protein) NF stage 28 |
|
|
pdcd6ip (programmed cell death 6 interacting protein) NF stage 36 |
|
|
trim2 (tripartite motif containing 2) NF 5 |
|
|
trim2 (tripartite motif containing 2) NF 21 |
|
|
trim2 (tripartite motif containing 2) NF 25 |
|
|
|
|
|
|
|
|
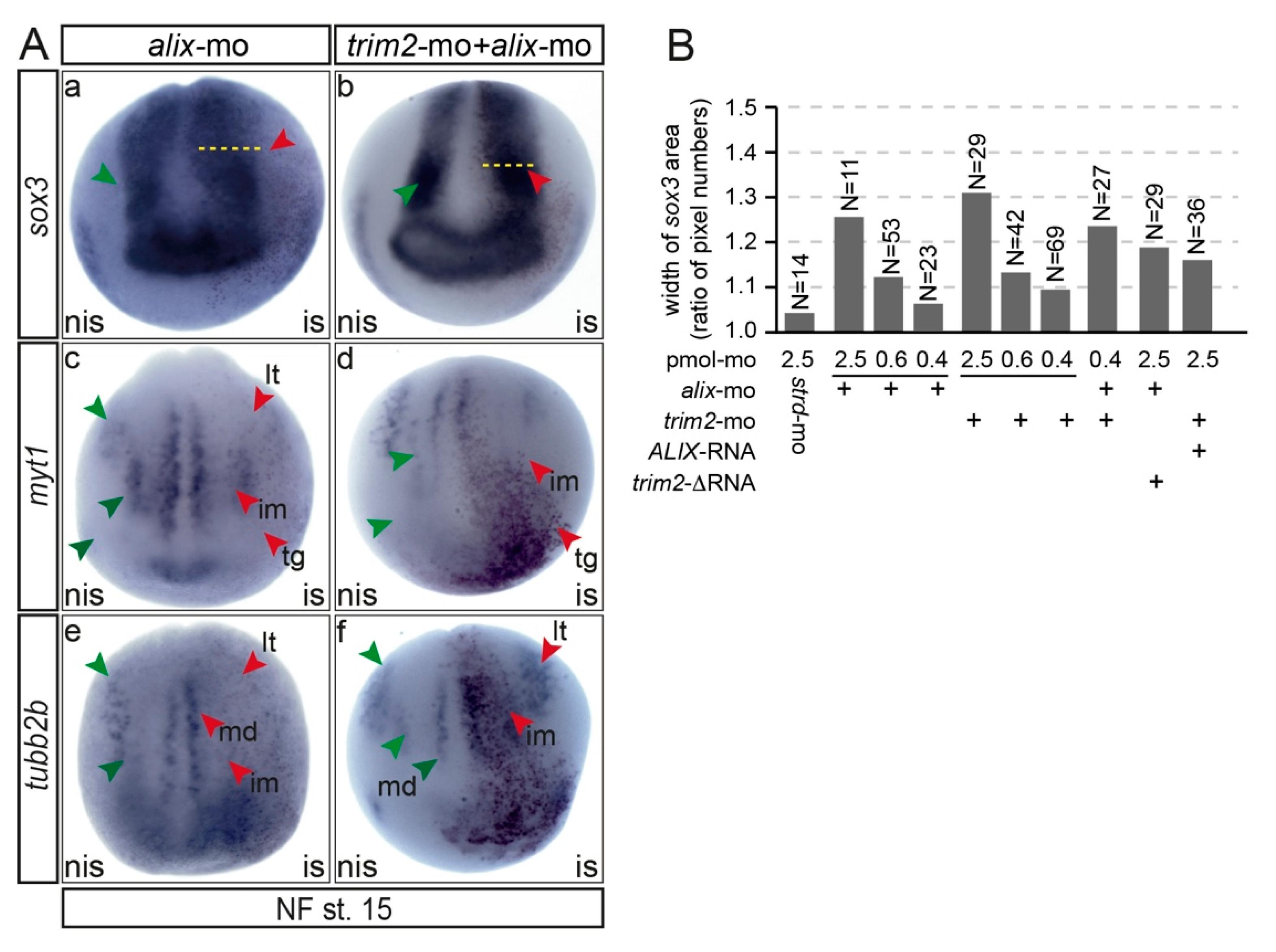
Figure 7. trim2 and alix act in parallel on the formation of primary neurons in Xenopus. (A) A comparison of early neuronal marker gene (sox3, myt1, and tubb2b) expression at NF stage 15 of trim2, alix, and combined morphants revealed that primary neurogenesis is likewise impaired. (aâc) An apparent, widened expression of sox3-positive neural progenitors in the neural plate region on the injected side (red arrowheads and dotted lines). (dâi) The expression of the neural specification marker myt1 and the differentiation marker tubb2b were repressed or lost upon the suppression of trim2, alix, and trim2/alix function. Primary neurons revealed as medial (md), intermediate (im), longitudinal (lt) stripes, and trigeminal placode (tg) (myt1 and tubb2b positive cells). Figure 7a,b: strd-mo, n = 10E; co-inj. trim2/alix-mo, n = 20E; p = 9.47E-06, unpaired Ï2 test, Ï2 =19.6, df = 1, po = 17, p < 0.001; Figure 7c,d: myt1: strd-mo n = 10E; trim2/alix-mo n = 12E; p = 1.85E-05, Ï2 =18, df =1, po = 11; Figure 7c,d: tubb2b: strd-mo, n = 10E; trim2/alix-mo, n = 13E; p = 1.12E-05, unpaired Ï2 test, Ï2 =19, df = 1, po = 12, p < 0.001). (B) Effect of combined injection of low doses of trim2 and alix mo. To determine the dose of morpholino injection that caused only a very mild phenotype compared to standard morpholino-injected embryos, decreasing amounts of trim2-mo or alix-mo were injected into one cell of a two-cell stage embryo. The width of the sox3 expression domain was measured using ImageJ, and the ratio between the non-injected and the injected side was calculated. Combined injection of 0.4 pmol of trim2 and alix-mo each led to an additive effect compared to individual injections (0.4 pmol trim2-mo + 0.4 pmol alix-mo). The trim2 morpholino phenotype could not be rescued by co-injection with either halix-RNA (1ng) n = 36E, and the alix-morpholino phenotype could not be rescued by Îtrim-2 RNA (1ng) n = 29E. |
|
|
Figure S1. (A) Xenopus Trim2 protein consists of 748 amino acids and is organized in domains containing a single RING zinc finger, two B-box zinc fingers, a single coiled-coiled, Filamin/ABP 280 domain, and six NHL repeats. (B) Semi-quantitative RT-PCR analysis on consecutive developmental stages. Maternal expression of trim2 is observed followed by gradual decrease in expression by gastrulation (NF stage 10) and increasing again. Strong expression at neurulation (NF stage 18) until the latest stages analyzed (NF stage 42) in a gradually increasing manner. Expression of histone H4 was monitored to control total RNA input. (C) Semi-quantitative RT-PCR analysis of trim2 expression in adult tissues. The brain, eye, and spinal cord showed strong expression, while the skin, heart, kidney, muscle, testis, intestine, and pancreas showed weak expression of trim2. (D) Phylogenetic analysis: An evolutionary rooted tree is constructed based on maximum likelihood and bootstrap analysis. The branch length is proportional to the number of substitutions per site. The numbers in red next to nodes represent bootstrap support values. The red arrow indicates the root of the tree, the blue arrow indicates the out-group, and the green arrow indicates the common ancestral node between mammals and amphibians. The bar at the bottom of the phylogram indicates the evolutionary distance to which the branch lengths are scaled based on the estimated divergence. There is a relatively very little divergence observed over time. (E) Synteny organization of Trim2/trim2: The chromosomal localization of the gene encoding trim2 is conserved in mammals. In vertebrates, the locus appeared grossly conserved. Each arrow stands for a single gene. The arrowhead indicates the direction of the ORF. Orthologues are marked with identical colors. trim2 (black arrow) is present in all species analyzed. Upstream trim2 is flanked by the same gene with minor exceptions. Downstream trim2 is flanked by the same gene, except for mammalian. Arrow colors; black: trim2, red: meiotic nuclear divisions 1/mnd1, yellow: transmembrane 131 like/tmem131l, turquoise: FH2 domain containing 1/fhdc1, orange: ADP ribosylation factor interacting protein 1/arfip1, white 1-10: yet uncharacterized proteins. NOT shown: multispecies alignment- due to poor resolution - see Cells article /website for alignment. (F) Comparison of amino acid sequences of TRIM2/Trim2. H. sapiens (GenBank Accession no. NP_001123539), B. taurus (GenBank Accession no. NP_001077204), M. musculus (GenBank Accession no. NP_109631), R. norvegicus (GenBank Accession no. NP_001102022), G. gallus (GenBank Accession no. NP_001244243), D. rerio (GenBank Accession no. NP_001014393), X. tropicalis (GenBank Accession no. NP_001005680), X. laevis (GenBank Accession no. NP_001085492). Conserved domains are indicated by colored boxes according to A. |
|
|
Figure S2. Whole-mount double in situ hybridization of trim2 and tubb2b at NF stage 35/36. (a) Lateral view. (bâd) Transverse section of midbrain, hindbrain, and the spinal cord region. trim2 is mainly expressed in differentiated neurons (e.g., motor neurons, dark blue) such as tubb2b (red). |
|
|
Figure S3. (A) Phenotypic rescue of trim2 morpholino-injected embryos. Synthetic Xenopus trim2 RNA (Îtrim-2), which did not contain a complementary sequence of the morpholino, was injected along with trim2 morpholino into one cell of a two-cell stage embryo. (a) The expanded expression of sox3, (c, e) and the medial, intermediate, and longitudinal stripes of myt1 and tubb2b-expressing cells were rescued on the injected side. Red arrows indicate the rescued side. (b, d, f) The percentage of embryos rescued (sox3 strd-mo n = 20 embryos, trim2-mo n = 24 embryos, p = *** 7.21E-09; myt1 strd-mo n = 18 embryos; trim2-mo n = 23 embryos; p = 6.46E-09; tubb2b strd-mo n = 20 embryos; trim2-mo n = 19 embryos; p = 1.78E-08, unpaired Ï2 test). Scale as indicated. (B) Phenotype of trim2 morphants. (A) Upper panel, whole embryo, lateral views, non-injected side (nis) and injected side (is). Bottom panel shows enlarged cranial lateral view. Red arrowhead indicates a suppression of proper head development (eye, otic vesicle, and branchial arches) and pigmentation. The bar plot represents the survival percentage of trim2 morphants compared to non-injected control and standard morpholino-injected embryos. Survival rate was 24% for trim2 morphants. Total injected (ctrl n = 186 embryos, strd-mo n = 288 embryos, trim2-mo n = 254). Survived (ctrl n = 177 embryos, strd-mo n = 253 embryos, trim2-mo n = 62). Scales as indicated. |
|
|
Figure S4. (A) Uncropped blots of the GST pulldown assay (Figure 5B) at different exposure times. Blot left of red line probed against Alix and the right side against Trim2. The rectangles with dashed lines indicate the presented detail in Figure 5B. The GST-Trim2 lane was loaded as a positive control for the ab reaction only. |
|
|
Figure S5. (A) alix and trim2 morphants show an almost identical alteration of marker gene expression. (aâb) Widened expression for pax6 at the prospective forebrain and eye field region on the injected side in both trim2 and alix morphants was observed. (câd) forked head box G1 (fb1) also displayed a relatively expanded band in trim2 and alix morphants. Yellow dotted line indicates the midline. (B) Phenotypic rescue of trim2 or alix morpholino-injected embryos. Synthetic Xenopus trim2 RNA (Îtrim-2) or Human alix RNA, which did not contain a complementary sequence of the morpholino, were injected along with trim2 or alix morpholino respectively into one cell of a two-cell stage embryo. (a, b) The width of the sox3 expression domain on the morpholino-injected sides was expanded but (aâ, bâ) rescued by co-injection of synthetic RNA. The percentage of embryos with no phenotype, phenotype, or rescued phenotype was calculated (trim2-mo n = 42 embryos, trim2-mo plus Îtrim-2 RNA n = 24 embryos, p = 3,46E-04; alix mo n = 52, alix-mo plus halix-RNA n = 14 embryos, p = 2,96E-4). |
References [+] :
Addi,
The Flemmingsome reveals an ESCRT-to-membrane coupling via ALIX/syntenin/syndecan-4 required for completion of cytokinesis.
2020, Pubmed
Addi, The Flemmingsome reveals an ESCRT-to-membrane coupling via ALIX/syntenin/syndecan-4 required for completion of cytokinesis. 2020, Pubmed
Alrosan, The Adaptor Protein Alix is Involved in the Interaction Between the Ubiquitin Ligase NEDD4-1 and its Targets, ABCG1 and ABCG4. 2019, Pubmed
Balastik, Deficiency in ubiquitin ligase TRIM2 causes accumulation of neurofilament light chain and neurodegeneration. 2008, Pubmed
Borden, RING domains: master builders of molecular scaffolds? 2000, Pubmed
Che, Identification and cloning of xp95, a putative signal transduction protein in Xenopus oocytes. 1999, Pubmed , Xenbase
Chen, The glioma-associated protein SETA interacts with AIP1/Alix and ALG-2 and modulates apoptosis in astrocytes. 2000, Pubmed , Xenbase
Dikic, ALIX-ing phospholipids with endosome biogenesis. 2004, Pubmed
Gervasi, Xenopus laevis peripherin (XIF3) is expressed in radial glia and proliferating neural epithelial cells as well as in neurons. 2000, Pubmed , Xenbase
Harland, In situ hybridization: an improved whole-mount method for Xenopus embryos. 1991, Pubmed , Xenbase
Hemming, Early increase of apoptosis-linked gene-2 interacting protein X in areas of kainate-induced neurodegeneration. 2004, Pubmed
Hensey, Programmed cell death during Xenopus development: a spatio-temporal analysis. 1998, Pubmed , Xenbase
Katoh, The ALG-2-interacting protein Alix associates with CHMP4b, a human homologue of yeast Snf7 that is involved in multivesicular body sorting. 2003, Pubmed
Keilhauer, Accurate protein complex retrieval by affinity enrichment mass spectrometry (AE-MS) rather than affinity purification mass spectrometry (AP-MS). 2015, Pubmed
Khazaei, The E3-ubiquitin ligase TRIM2 regulates neuronal polarization. 2011, Pubmed
Laporte, Alix is required during development for normal growth of the mouse brain. 2017, Pubmed
Larios, ALIX- and ESCRT-III-dependent sorting of tetraspanins to exosomes. 2020, Pubmed
Li, A recessive Trim2 mutation causes an axonal neuropathy in mice. 2020, Pubmed
Mahul-Mellier, Alix, making a link between apoptosis-linked gene-2, the endosomal sorting complexes required for transport, and neuronal death in vivo. 2006, Pubmed
Martinez, Quantitative proteomic analysis of Parkin substrates in Drosophila neurons. 2017, Pubmed
Martin-Serrano, Divergent retroviral late-budding domains recruit vacuolar protein sorting factors by using alternative adaptor proteins. 2003, Pubmed
Metzger, RING-type E3 ligases: master manipulators of E2 ubiquitin-conjugating enzymes and ubiquitination. 2014, Pubmed
Missotten, Alix, a novel mouse protein undergoing calcium-dependent interaction with the apoptosis-linked-gene 2 (ALG-2) protein. 1999, Pubmed
Ohkawa, Molecular cloning and characterization of neural activity-related RING finger protein (NARF): a new member of the RBCC family is a candidate for the partner of myosin V. 2001, Pubmed
Pfirrmann, SOMA: a single oligonucleotide mutagenesis and cloning approach. 2013, Pubmed , Xenbase
Saka, Spatial and temporal patterns of cell division during early Xenopus embryogenesis. 2001, Pubmed , Xenbase
Schmidt, SETA/CIN85/Ruk and its binding partner AIP1 associate with diverse cytoskeletal elements, including FAKs, and modulate cell adhesion. 2003, Pubmed , Xenbase
Schonrock, Target gene repression mediated by miRNAs miR-181c and miR-9 both of which are down-regulated by amyloid-β. 2012, Pubmed
Strack, AIP1/ALIX is a binding partner for HIV-1 p6 and EIAV p9 functioning in virus budding. 2003, Pubmed
Sztal, Using Touch-evoked Response and Locomotion Assays to Assess Muscle Performance and Function in Zebrafish. 2016, Pubmed
Thompson, Identification of a novel Bcl-2-interacting mediator of cell death (Bim) E3 ligase, tripartite motif-containing protein 2 (TRIM2), and its role in rapid ischemic tolerance-induced neuroprotection. 2011, Pubmed
Tocchini, TRIM-NHL proteins in development and disease. 2015, Pubmed
Trioulier, Alix, a protein regulating endosomal trafficking, is involved in neuronal death. 2004, Pubmed
van Diepen, The molluscan RING-finger protein L-TRIM is essential for neuronal outgrowth. 2005, Pubmed
van Domselaar, HIV-1 Subtype C with PYxE Insertion Has Enhanced Binding of Gag-p6 to Host Cell Protein ALIX and Increased Replication Fitness. 2019, Pubmed
Vito, Cloning of AIP1, a novel protein that associates with the apoptosis-linked gene ALG-2 in a Ca2+-dependent reaction. 1999, Pubmed
von Schwedler, The protein network of HIV budding. 2003, Pubmed
Wu, Hp95 promotes anoikis and inhibits tumorigenicity of HeLa cells. 2002, Pubmed
Ylikallio, Deficiency of the E3 ubiquitin ligase TRIM2 in early-onset axonal neuropathy. 2013, Pubmed
Zhao, The role of Alix in the proliferation of human glioma cells. 2016, Pubmed
