|
Figure 1. Experimental design for inducing predation in Xenopus tadpoles. Xenopus tadpoles were assigned to 5 different treatment groups. The control group (Cont) was not exposed to the salamander predator during the experiment (10 days). Tadpoles in the 6 h and 24 h groups were exposed to a salamander larva for 6 or 24 h before sampling, respectively. The 10-day group was exposed to a salamander larva for 10 full days, while the 5-days out group was exposed to a salamander larva for 5 days, to induce the predation threat, then the salamander was removed, and the tadpoles were kept for a further 5 days without the predation threat. |
|
Figure 2. Heat map using 3â²-tag digital gene expression profiles from Xenopus laevis whole brain tissues. Gene expression profiling was performed using the top 15 genes that were expressed by over 1,000 tags from each of the experimental groups described in Fig. 1. The numbers on the heat map indicate the total number of tags expressed for each gene in the experimental and control groups. Accession No: gene number obtained from the NCBI database. Species: âLâ indicates Xenopus laevis, and âTâ indicates Xenopus tropicalis. The heat map colors and numbers indicate the fold changes in gene expression compared with that of the control. |
|
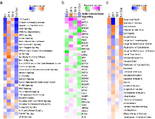
Figure 3.Ingenuity pathway analysis (IPA) of the expressed genes induced in the Xenopus laevis whole brain by the threat of predation. Heat map of the altered signal transduction pathways in each treatment group. The number of expressed genes after 6 h (6 h of exposure to a predation threat) were divided by those of the Cont (no exposure to a predation threat) and used to predict the altered signal transduction pathways. 24 h (24 h exposure to a predation threat), 10 days (10 days exposure to a predation threat), and 5 days out (5 days exposure to a predation threat, followed by five days of no threat) also indicate the altered signal transduction pathways compared with that of the Cont, respectively. (a) Heat map of the genes expressed in the actin cytoskeleton signaling. Genes involved in actin cytoskeleton signaling were obtained from the IPA, and the levels of expressed genes in each treatment group were compared with that of the Cont. Panels surrounded by the black rectangles, indicate the degree of actin cytoskeleton signaling from (a). The gene symbols and corresponding Entrez Gene Names in (b) are given in Supplementary Table 4. (b) Disease and function predicted by the analysis of the total signal transduction pathways. The prediction was performed by IPA using the expressed genes compared with those of the control. The displayed diseases and functions are restricted to the top 29 results. |
|
Figure 4. Ingenuity pathway analysis (IPA) of actin cytoskeleton signaling in the Xenopus laevis whole brain after exposure to the predatory salamander larva, Hynobius lichenatus. Actin cytoskeleton signaling after 24 h of predation (24 h group). The microtubule dynamics shown in the boxes labeled Ex6hr (after 6 h of predation), Ex10days (after 10 h of predation), and Ex5days-Out (after 5 days of predation, followed by 5 days with no predation) in the top right corner, were predicted from the actin cytoskeleton signaling. The microtubule dynamics in Ex24hr were predicted to be up regulated in the signal transduction map. Blue indicates downregulation and orange indicates upregulation of the microtubule dynamics, compared with the control. The predictions were performed using two statistical measures, an overlapping pâvalue, and an activation z-score, that were computed for each potential transcriptional regulator. This figure was created using Ingenuity pathway analysis (IPA) version 2.1, QIAGEN; (https://www.qiagenbioinformatics.com/products/ingenuitypathway-analysis). |
|
Figure 5. All genes involved in the microtubule dynamics in Xenopus laevis, as determined by RNA-seq after 24 h of exposure to a predation threat from the larval salamander Hynobius lichenatus (24 h group), in comparison to the control which was not exposed to a predation threat. The black rectangle indicates the microtubule dynamics. This figure was created using Ingenuity pathway analysis (IPA) version 2.1, QIAGEN; (https://www.qiagenbioinformatics.com/products/ingenuitypathway-analysis).
|
|
Figure 6. CREB signaling in the Xenopus laevis whole brain after exposure to 24 h of a predation threat from the larval salamander, Hynobius lichenatus. Changes in the memory and cognition pathways were predicted using the Ingenuity pathway analysis and compared to the controls (not exposed to predation) for the expressed genes in each treatment group. The degree of memory and cognition for Ex6hr (exposed to predation for 6 h), Ex10days (exposed to predation for 10 days), and Ex 5 days-Out (exposed to predation for 5 days, and then 5 days without), are shown in the right-hand side panels. |
|
Figure 7. In situ-hybridization in the Xenopus lavies brain, using probes for selected genes. Xenopus laevis tadpoles sampled from Ex 6 hr (6 h exposure to predation), Ex 24 hr (24 h exposure to predations), Ex 10 days (10 days exposure to predation), and Ex 5 days-Out (5 days exposure to predation and then five days without) were used for in situ-hybridization using selected genes. (a) The red rectangle indicates the region of the brain used in this experiment. (b) Magnified image of the brain and the names of the brain regions. Tc, Dc, Ms, and Mt indicate the telencephalon, diencephalon, mesencephalon, and metencephalon, respectively. Antisense and sense probes were hybridized to the brain. In situ-hybridization results using anti-sense and sense probe for non-NMDA glutamate receptor (c), myosin light chain (d), hypoxia-inducible factor 1 alpha (e), erythropoietin receptor (f), and serpin 1 mRNA binding protein 1 (g). â corresponds to the mammalian isocortex; â¡ indicates a ventral region of the posterior commissure, which may correspond to the subcommissural organ; ⢠and ⣠indicate the thalamus and hypothalamus in the diencephalon, respectively. |
|
Figure 8. Extension of the axons in the brains of Xenopus laevis tadpoles exposed to the Japanese predatory larval salamanders, Hynobius lichenatus for 24Â h. (a) Ratio of the extended axons per telencephalon compared with the control (Cont.; not exposed to Japanese predators) was calculated as b/a (a: length of telencephalon; b: length of the extended axons) in the brain. Statistical analysis (t-test) on the data were performed with SPSS. (b) Tadpoles not exposed to a predator (c) Tadpoles exposed to Japanese predator for 24Â h. (d) Schematic profile of a tadpoleâs brain stained by DiI. |
|
Figure 8. Extension of the axons in the brains of Xenopus laevis tadpoles exposed to the Japanese predatory larval salamanders, Hynobius lichenatus for 24Â h. (a) Ratio of the extended axons per telencephalon compared with the control (Cont.; not exposed to Japanese predators) was calculated as b/a (a: length of telencephalon; b: length of the extended axons) in the brain. Statistical analysis (t-test) on the data were performed with SPSS. (b) Tadpoles not exposed to a predator (c) Tadpoles exposed to Japanese predator for 24Â h. (d) Schematic profile of a tadpoleâs brain stained by DiI. |
|
Figure 8. Extension of the axons in the brains of Xenopus laevis tadpoles exposed to the Japanese predatory larval salamanders, Hynobius lichenatus for 24 h. (a) Ratio of the extended axons per telencephalon compared with the control (Cont.; not exposed to Japanese predators) was calculated as b/a (a: length of telencephalon; b: length of the extended axons) in the brain. Statistical analysis (t-test) on the data were performed with SPSS. (b) Tadpoles not exposed to a predator (c) Tadpoles exposed to Japanese predator for 24 h. (d) Schematic profile of a tadpole’s brain stained by DiI. |