Click here to close
Hello! We notice that you are using Internet Explorer, which is not supported by Xenbase and may cause the site to display incorrectly.
We suggest using a current version of Chrome,
FireFox, or Safari.
EMBO J
2020 Jun 17;3912:e103558. doi: 10.15252/embj.2019103558.
Show Gene links
Show Anatomy links
Dynamic properties of noise and Her6 levels are optimized by miR-9, allowing the decoding of the Her6 oscillator.
Soto X, Biga V, Kursawe J, Lea R, Doostdar P, Thomas R, Papalopulu N.
???displayArticle.abstract???
Noise is prevalent in biology and has been widely quantified using snapshot measurements. This static view obscures our understanding of dynamic noise properties and how these affect gene expression and cell state transitions. Using a CRISPR/Cas9 Zebrafish her6::Venus reporter combined with mathematical and in vivo experimentation, we explore how noise affects the protein dynamics of Her6, a basic helix-loop-helix transcriptional repressor. During neurogenesis, Her6 expression transitions from fluctuating to oscillatory at single-cell level. We identify that absence of miR-9 input generates high-frequency noise in Her6 traces, inhibits the transition to oscillatory protein expression and prevents the downregulation of Her6. Together, these impair the upregulation of downstream targets and cells accumulate in a normally transitory state where progenitor and early differentiation markers are co-expressed. Computational modelling and double smFISH of her6 and the early neurogenesis marker, elavl3, suggest that the change in Her6 dynamics precedes the downregulation in Her6 levels. This sheds light onto the order of events at the moment of cell state transition and how this is influenced by the dynamic properties of noise. Our results suggest that Her/Hes oscillations, facilitated by dynamic noise optimization by miR-9, endow progenitor cells with the ability to make a cell state transition.
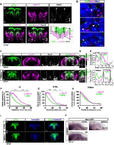
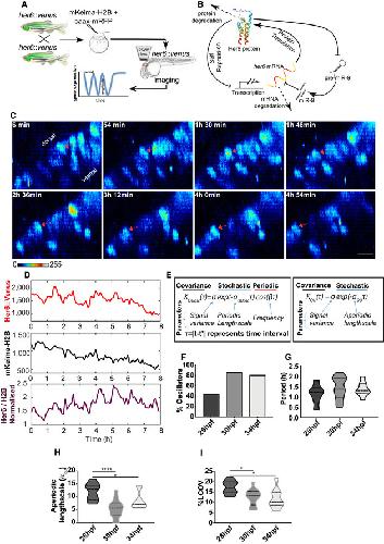
Figure 1. Her6::Venus protein expression during Zebrafish neural development
A. B. C. D–F. G. H. I. J, K. L.
Figure 2. Dynamics of Her6::Venus in single neural progenitor cells
A. B. C. D. E. F–I.
Figure EV1. Single‐cell dynamics of Her6::Venus observed in progenitors at different stages in development. Related to Fig 2
A, B.
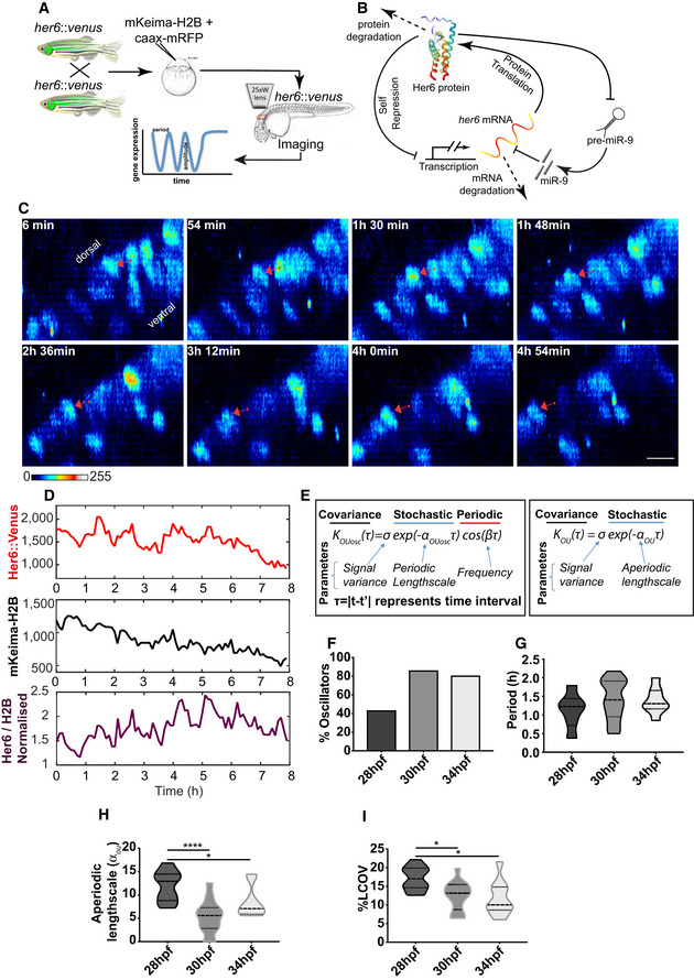
Figure EV2. Power analysis of Her6::Venus in progenitors at different stages in development. Related to Fig 2
A. B.
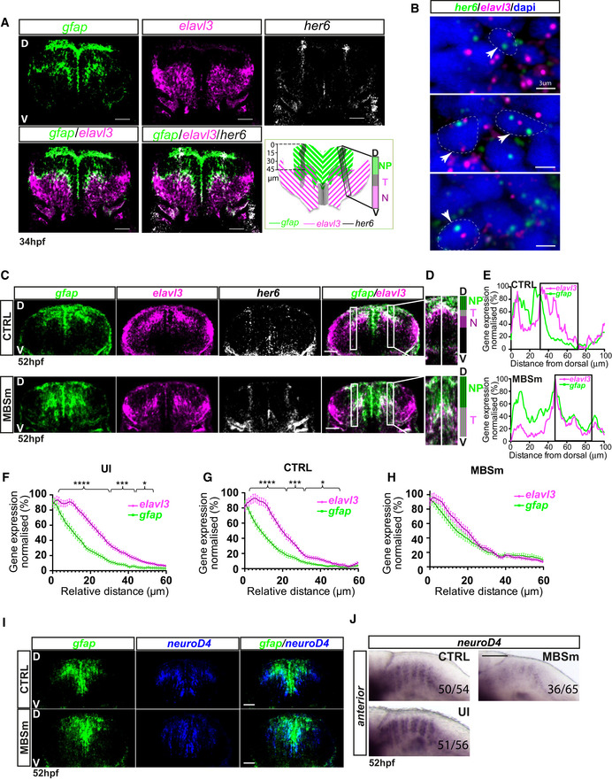
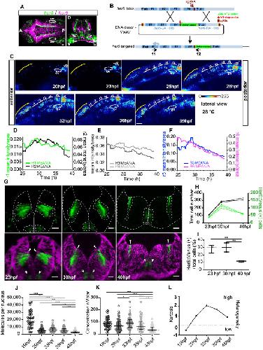
Figure 3. A mutation of the miR‐9 binding site affects Her6 level over the course of development
A. B. C. D. E. F. G.
Figure 4. A mutation of the miR‐9 binding site affects Her6 dynamics at single cell level
A, B. C. D. E. F, G. H. I. J.
Figure EV3. Single cell dynamics of Her6::Venus observed in progenitors in the presence and absence of miR‐9 regulation. Related to Fig 4
A, B.
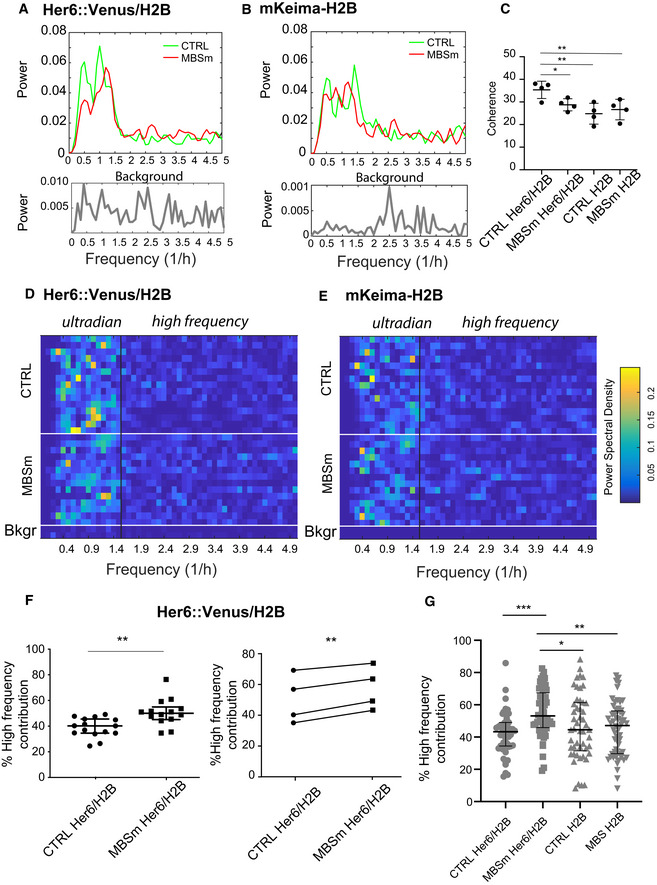
Figure EV4. Frequency analysis of Her6::Venus observed in progenitors in the presence and absence of miR‐9 regulation. Related to Fig 4
A, B. C. D, E. F. G.
Figure 5. Mathematical model exploring the effect of changes in Her6 dynamics on a downstream target
A. B. C. D. E. F.
Figure 6. Changes in cell fate decisions in the absence of miR‐9 regulation
A. B. C. D. E. F–H. I. J.
Figure 7. The role of miRâ9 regulation on Her6 dynamic expression during hindbrain development
A. B.
Allison,
Identification and Single-Cell Functional Characterization of an Endodermally Biased Pluripotent Substate in Human Embryonic Stem Cells.
2018, Pubmed
Allison,
Identification and Single-Cell Functional Characterization of an Endodermally Biased Pluripotent Substate in Human Embryonic Stem Cells.
2018,
Pubmed Alonso,
Stochastic amplification in epidemics.
2007,
Pubmed Bae,
Patterning of proneuronal and inter-proneuronal domains by hairy- and enhancer of split-related genes in zebrafish neuroectoderm.
2005,
Pubmed Bagnall,
Quantitative dynamic imaging of immune cell signalling using lentiviral gene transfer.
2015,
Pubmed Balázsi,
Cellular decision making and biological noise: from microbes to mammals.
2011,
Pubmed Bergiers,
Single-cell transcriptomics reveals a new dynamical function of transcription factors during embryonic hematopoiesis.
2018,
Pubmed Bonev,
MicroRNA-9 reveals regional diversity of neural progenitors along the anterior-posterior axis.
2011,
Pubmed
,
Xenbase Bonev,
MicroRNA-9 Modulates Hes1 ultradian oscillations by forming a double-negative feedback loop.
2012,
Pubmed
,
Xenbase Burgold,
The Nucleosome Remodelling and Deacetylation complex suppresses transcriptional noise during lineage commitment.
2019,
Pubmed Campbell,
Uncovering pseudotemporal trajectories with covariates from single cell and bulk expression data.
2018,
Pubmed Cassidy,
Repressive Gene Regulation Synchronizes Development with Cellular Metabolism.
2019,
Pubmed Coolen,
miR-9 controls the timing of neurogenesis through the direct inhibition of antagonistic factors.
2012,
Pubmed Delaune,
Single-cell-resolution imaging of the impact of Notch signaling and mitosis on segmentation clock dynamics.
2012,
Pubmed Dubaissi,
Antibody development and use in chromogenic and fluorescent immunostaining.
2012,
Pubmed
,
Xenbase Eling,
Author Correction: Challenges in measuring and understanding biological noise.
2019,
Pubmed ENCODE Project Consortium,
An integrated encyclopedia of DNA elements in the human genome.
2012,
Pubmed Farrell,
Single-cell reconstruction of developmental trajectories during zebrafish embryogenesis.
2018,
Pubmed Goodfellow,
microRNA input into a neural ultradian oscillator controls emergence and timing of alternative cell states.
2014,
Pubmed
,
Xenbase Hänggi,
Stochastic resonance in biology. How noise can enhance detection of weak signals and help improve biological information processing.
2002,
Pubmed Hatakeyama,
Hes genes regulate size, shape and histogenesis of the nervous system by control of the timing of neural stem cell differentiation.
2004,
Pubmed Helms,
Autoregulation and multiple enhancers control Math1 expression in the developing nervous system.
2000,
Pubmed Imayoshi,
Genetic visualization of notch signaling in mammalian neurogenesis.
2013,
Pubmed Irion,
Precise and efficient genome editing in zebrafish using the CRISPR/Cas9 system.
2014,
Pubmed Jao,
Efficient multiplex biallelic zebrafish genome editing using a CRISPR nuclease system.
2013,
Pubmed Kaern,
Stochasticity in gene expression: from theories to phenotypes.
2005,
Pubmed Kageyama,
Dynamic control of neural stem cells by bHLH factors.
2019,
Pubmed Kalmar,
Regulated fluctuations in nanog expression mediate cell fate decisions in embryonic stem cells.
2009,
Pubmed Kesavan,
CRISPR/Cas9-Mediated Zebrafish Knock-in as a Novel Strategy to Study Midbrain-Hindbrain Boundary Development.
2017,
Pubmed Lea,
Multicolor fluorescent in situ mRNA hybridization (FISH) on whole mounts and sections.
2012,
Pubmed
,
Xenbase Leucht,
MicroRNA-9 directs late organizer activity of the midbrain-hindbrain boundary.
2008,
Pubmed Levine,
Functional roles of pulsing in genetic circuits.
2013,
Pubmed Li,
A microRNA imparts robustness against environmental fluctuation during development.
2009,
Pubmed Lyons,
Monitoring neural progenitor fate through multiple rounds of division in an intact vertebrate brain.
2003,
Pubmed Manning,
Quantitative single-cell live imaging links HES5 dynamics with cell-state and fate in murine neurogenesis.
2019,
Pubmed Marra,
Visualizing gene expression during zebrafish pronephros development and regeneration.
2019,
Pubmed McDonnell,
The benefits of noise in neural systems: bridging theory and experiment.
2011,
Pubmed McDonnell,
What is stochastic resonance? Definitions, misconceptions, debates, and its relevance to biology.
2009,
Pubmed Minchington,
Dynamical gene regulatory networks are tuned by transcriptional autoregulation with microRNA feedback.
2020,
Pubmed
,
Xenbase Moreno-Mateos,
CRISPRscan: designing highly efficient sgRNAs for CRISPR-Cas9 targeting in vivo.
2015,
Pubmed
,
Xenbase Moss,
Stochastic resonance and sensory information processing: a tutorial and review of application.
2004,
Pubmed Nandagopal,
Dynamic Ligand Discrimination in the Notch Signaling Pathway.
2018,
Pubmed Novák,
Design principles of biochemical oscillators.
2008,
Pubmed Park,
Zath3, a neural basic helix-loop-helix gene, regulates early neurogenesis in the zebrafish.
2003,
Pubmed Pasini,
The zebrafish Hairy/Enhancer-of-split-related gene her6 is segmentally expressed during the early development of hindbrain and somites.
2001,
Pubmed
,
Xenbase Paulsson,
Stochastic focusing: fluctuation-enhanced sensitivity of intracellular regulation.
2000,
Pubmed Phillips,
Stochasticity in the miR-9/Hes1 oscillatory network can account for clonal heterogeneity in the timing of differentiation.
2016,
Pubmed
,
Xenbase Phillips,
Identifying stochastic oscillations in single-cell live imaging time series using Gaussian processes.
2017,
Pubmed
,
Xenbase Sagner,
Olig2 and Hes regulatory dynamics during motor neuron differentiation revealed by single cell transcriptomics.
2018,
Pubmed Schmiedel,
Gene expression. MicroRNA control of protein expression noise.
2015,
Pubmed Schwanhäusser,
Global quantification of mammalian gene expression control.
2011,
Pubmed Shimojo,
Oscillations in notch signaling regulate maintenance of neural progenitors.
2008,
Pubmed Shimojo,
Oscillatory control of Delta-like1 in cell interactions regulates dynamic gene expression and tissue morphogenesis.
2016,
Pubmed Siciliano,
MiRNAs confer phenotypic robustness to gene networks by suppressing biological noise.
2013,
Pubmed Smyllie,
Visualizing and Quantifying Intracellular Behavior and Abundance of the Core Circadian Clock Protein PERIOD2.
2016,
Pubmed Sonnen,
Modulation of Phase Shift between Wnt and Notch Signaling Oscillations Controls Mesoderm Segmentation.
2018,
Pubmed Soroldoni,
Live transgenic reporters of the vertebrate embryo's Segmentation Clock.
2011,
Pubmed Soto,
Dynamic properties of noise and Her6 levels are optimized by miR-9, allowing the decoding of the Her6 oscillator.
2020,
Pubmed
,
Xenbase Tan,
MicroRNA9 regulates neural stem cell differentiation by controlling Hes1 expression dynamics in the developing brain.
2012,
Pubmed Thisse,
High-resolution in situ hybridization to whole-mount zebrafish embryos.
2008,
Pubmed Uzuntarla,
Dynamical structure underlying inverse stochastic resonance and its implications.
2013,
Pubmed Webb,
Persistence, period and precision of autonomous cellular oscillators from the zebrafish segmentation clock.
2016,
Pubmed Wilkinson,
A method for high-throughput PCR-based genotyping of larval zebrafish tail biopsies.
2013,
Pubmed Zannino,
prdm12b specifies the p1 progenitor domain and reveals a role for V1 interneurons in swim movements.
2014,
Pubmed Zhou,
Comparative and evolutionary analysis of the HES/HEY gene family reveal exon/intron loss and teleost specific duplication events.
2012,
Pubmed Zu,
TALEN-mediated precise genome modification by homologous recombination in zebrafish.
2013,
Pubmed