Click here to close
Hello! We notice that you are using Internet Explorer, which is not supported by Xenbase and may cause the site to display incorrectly.
We suggest using a current version of Chrome,
FireFox, or Safari.
Front Pharmacol
2020 Jan 01;11:900. doi: 10.3389/fphar.2020.00900.
Show Gene links
Show Anatomy links
Altered Glutaminase 1 Activity During Neurulation and Its Potential Implications in Neural Tube Defects.
Benavides-Rivas C, Tovar LM, Zúñiga N, Pinto-Borguero I, Retamal C, Yévenes GE, Moraga-Cid G, Fuentealba J, Guzmán L, Coddou C, Bascuñán-Godoy L, Castro PA.
???displayArticle.abstract???
The neurulation process is regulated by a large amount of genetic and environmental factors that determine the establishment, folding, and fusion of the neural plate to form the neural tube, which develops into the main structure of the central nervous system. A recently described factor involved in this process is glutamate. Through NMDA ionotropic receptor, glutamate modifies intracellular Ca2+ dynamics allowing the oriented cell migration and proliferation, essentials processes in neurulation. Glutamate synthesis depends on the mitochondrial enzyme known as glutaminase 1 (GLS1) that is widely expressed in brain and kidney. The participation of GLS 1 in prenatal neurogenic processes and in the adult brain has been experimentally established, however, its participation in early stages of embryonic development has not been described. The present investigation describes for the first time the presence and functionality of GLS1 in Xenopus laevis embryos during neurulation. Although protein expression levels remains constant, the catalytic activity of GLS1 increases significantly (~66%) between early (stage 12) and middle to late (stages 14-19) neurulation process. Additionally, the use of 6-diazo-5-oxo-L-norleucine (L-DON, competitive inhibitor of glutamine-depend enzymes), reduced significantly the GLS1 specific activity during neurulation (~36%) and induce the occurrence of neural tube defects involving its possible participation in the neural tube closure in Xenopus laevis embryos.
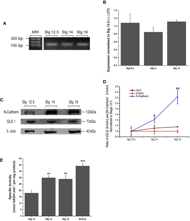
Figure 1. Expression and functionality of GLS1 during neurulation. (A) PCR assay revealed the presence of GLS transcripts at all neurulation stages and also in the adult brain (n = 5). (B) Transcript quantification using the qPCR assay was normalized to early neurulation. The graph does not show significant differences between stages (n = 6). (C) Protein samples obtained from embryos at stg 12.5, stg 14, and stg 19 were analyzed using the western blot assay to determine GLS1 expression (1:250), using β-actin as a loading control (1:300) and N-cadherin (1:1,000) as a neural tissue positive control. The results revealed the presence of protein in all samples (n = 6). (D) Quantification of western blot results as ratio [GLS/β-actine] and [N-cadherin/β-actin] demonstrate that GLS1 levels are constant during neurulation. (E) GLS1 specific activity expressed as nmol NADH minâ1 per protein mass (mg). The graph indicates that GLS1 activity increases in stg 14 and remains the same in stg 19, in both cases the activity is significantly lower than kidney, used as a positive control (n = 8). Results expressed as mean ± SEM, *p < 0.05; **p < 0.01; ***p < 0.001. PCR and WB original results were added to Supplementary Figure S3.
Figure 2. GLS1 inhibition results in a NTDs phenotype in Xenopus laevis embryos. (A) Inhibition of enzymatic activity of GLS1 using DON in embryo samples at stage 12.5 and stage 19. GLS1 activity is significantly reduced with DON concentrations of 1 and 5 mM (n = 6). DON inhibition in kidney samples was also performed (Supplementary Figure S1). (B) Sample phenotypes obtained at stg 20 after DON incubation during neurulation, using 0 and 30 µM of DON. Controls were established using a 10% MMR saline solution. After incubation embryos were washed and placed in a 10% MMR saline solution. (n = 6) (C) NTDs severity was measured by examining the horizontal opening of the neural tube (black arrows from B) after incubation with different concentrations of DON (1 µM, 3 µM, 10 µM, 30 µM, 100 µM, 300 µM, 1 mM, 3 mM, and 10 mM). Controls were established using a 10% MMR saline solution. The maximal severity was obtained with 1mM of DON (0.18 mm opening) (n = 6; EC50 of 25 ± 15 µM). (Results expressed as mean ± SEM, *p < 0.05; **p < 0.01.
Supplementary Figure S1. (A) Temporal register of enzymatic activity assay. Absorbance was measured at 340nm (as NADH production) for embryo samples (stg 12.5, stg14 and stg 19) and kidney from adult X. laevis (n = 6). Controls were established with different amounts of glutamate (0 and 0.25 mM). The curve shows activity in all embryo samples and higher activity in adult kidney. (B) Specific GDH activity of glutamate controls 0 (0.9 ± 0.4) and 0.25 mM (42.9 ± 4.7). (C) Inhibition of enzymatic activity of GLS1 using DON in kidneytissue. GLS1 specific activity is significantly reduced with DON concentrations of 1 and 5 mM (n = 6) (0 mM: 37.8 ± 2.1; 1 mM: 23.4 ± 8.2; 5 mM: 21.5 ± 9.7).
Supplementary Figure S2. GLS1 inhibition alters the phenotype of Xenopus laevis tadpoles.
(A) Phenotypes obtained at tadpole stage after [L-]DON inhibition during neurulation using 3 µM, 30 µM, 300 µM and 3 mM DON concentration.
(B) Higher concentrations of DON result in a shortening of tadpole length. The maximal effect was obtained with 1 mM of DON (IC50 of 124 ± 35 µM).
(C) GLS inhibition also alters the tail curvature in a dose-response manner with a maximal effect obtained with 10 mM (IC50 of 598 ± 221 µM). (Results expressed as mean ± SEM; n = 6).
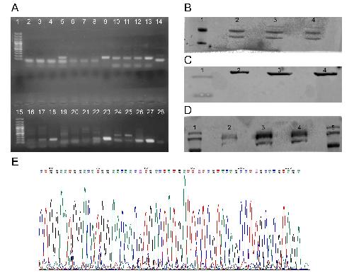
Supplementary Figure S3. (A) PCR original results. Lane 1 corresponds to molecular weight; lanes 10, 11 and 12 correspond to transcripts from GLS1 obtained from embryo samples at stg 12.5, 14, 19, respectively. All samples were obtained from Xenopus laevis. Lanes 2 to 9 and 13 to 28 correspond to transcripts from other proteins irrelevant to this study. (B) Western blot original results for GLS1. Lane 1 corresponds to page ruler; lanes 2, 3 and 4 correspond to GLS1 protein obtained from embryos at stg 12.5, 14 and 19, respectively. (C) Western blot original results for β-actin. Lane 1 corresponds to page ruler; Lanes 2, 3 and 4 correspond to β-actin obtained from embryos at stg 12.5, 14 and 19. (D) Western blot original results for N-cadherin. Lanes 1 and 5 corresponds to page ruler; Lanes 2, 3 and 4 corresponds to N-cadherin obtained from embryos at stg 12.5, 14 and 19 respectively. (E) Chromatogram of Sanger sequencing. A region of PCR product sequence presents a 100% identity with GLS1 mRNA from Xenopus laevis. Results were obtained through local alignment of sequences (BLAST Pubmed and Xenbase).
Avagliano,
Overview on neural tube defects: From development to physical characteristics.
2019, Pubmed
Avagliano,
Overview on neural tube defects: From development to physical characteristics.
2019,
Pubmed Blom,
Folic acid, methylation and neural tube closure in humans.
2009,
Pubmed Botman,
Determination of phosphate-activated glutaminase activity and its kinetics in mouse tissues using metabolic mapping (quantitative enzyme histochemistry).
2014,
Pubmed Bustin,
The MIQE guidelines: minimum information for publication of quantitative real-time PCR experiments.
2009,
Pubmed Christodoulou,
Cell-Autonomous Ca(2+) Flashes Elicit Pulsed Contractions of an Apical Actin Network to Drive Apical Constriction during Neural Tube Closure.
2015,
Pubmed
,
Xenbase Copp,
Genetics and development of neural tube defects.
2010,
Pubmed Davidson,
Neural tube closure in Xenopus laevis involves medial migration, directed protrusive activity, cell intercalation and convergent extension.
1999,
Pubmed
,
Xenbase Frezza,
Organelle isolation: functional mitochondria from mouse liver, muscle and cultured fibroblasts.
2007,
Pubmed Li,
Mechanistic Basis of Glutaminase Activation: A KEY ENZYME THAT PROMOTES GLUTAMINE METABOLISM IN CANCER CELLS.
2016,
Pubmed Luján,
Glutamate and GABA receptor signalling in the developing brain.
2005,
Pubmed Luk,
Glutamate and regulation of proliferation in the developing mammalian telencephalon.
2004,
Pubmed Lukey,
The oncogenic transcription factor c-Jun regulates glutaminase expression and sensitizes cells to glutaminase-targeted therapy.
2016,
Pubmed Masola,
The activity of phosphate-dependent glutaminase from the rat small intestine is modulated by ADP and is dependent on integrity of mitochondria.
2010,
Pubmed Masson,
Mice lacking brain/kidney phosphate-activated glutaminase have impaired glutamatergic synaptic transmission, altered breathing, disorganized goal-directed behavior and die shortly after birth.
2006,
Pubmed Mughal,
Reference gene identification and validation for quantitative real-time PCR studies in developing Xenopus laevis.
2018,
Pubmed
,
Xenbase Nikolopoulou,
Neural tube closure: cellular, molecular and biomechanical mechanisms.
2017,
Pubmed Peyton,
Glutaminase-1 stimulates the proliferation, migration, and survival of human endothelial cells.
2018,
Pubmed Reichert,
A BMP regulatory network controls ectodermal cell fate decisions at the neural plate border.
2013,
Pubmed Root,
Embryonically expressed GABA and glutamate drive electrical activity regulating neurotransmitter specification.
2008,
Pubmed
,
Xenbase Rumping,
Identification of a Loss-of-Function Mutation in the Context of Glutaminase Deficiency and Neonatal Epileptic Encephalopathy.
2019,
Pubmed Schousboe,
Astrocytic Control of Biosynthesis and Turnover of the Neurotransmitters Glutamate and GABA.
2013,
Pubmed Sequerra,
NMDA Receptor Signaling Is Important for Neural Tube Formation and for Preventing Antiepileptic Drug-Induced Neural Tube Defects.
2018,
Pubmed
,
Xenbase Sive,
Inducing Ovulation in Xenopus laevis.
2007,
Pubmed
,
Xenbase Stalnecker,
Conformational changes in the activation loop of mitochondrial glutaminase C: A direct fluorescence readout that distinguishes the binding of allosteric inhibitors from activators.
2017,
Pubmed Stalnecker,
Mechanism by which a recently discovered allosteric inhibitor blocks glutamine metabolism in transformed cells.
2015,
Pubmed Stottmann,
The BMP antagonist Noggin promotes cranial and spinal neurulation by distinct mechanisms.
2006,
Pubmed Suzuki,
Distinct intracellular Ca2+ dynamics regulate apical constriction and differentially contribute to neural tube closure.
2017,
Pubmed
,
Xenbase Wallingford,
The continuing challenge of understanding, preventing, and treating neural tube defects.
2013,
Pubmed Wang,
Glutaminase 1 is essential for the differentiation, proliferation, and survival of human neural progenitor cells.
2014,
Pubmed Xu,
Overview of the Development of Glutaminase Inhibitors: Achievements and Future Directions.
2019,
Pubmed Ybot-Gonzalez,
Neural plate morphogenesis during mouse neurulation is regulated by antagonism of Bmp signalling.
2007,
Pubmed Zhang,
Inhibition of GLS suppresses proliferation and promotes apoptosis in prostate cancer.
2019,
Pubmed