Click here to close
Hello! We notice that you are using Internet Explorer, which is not supported by Xenbase and may cause the site to display incorrectly.
We suggest using a current version of Chrome,
FireFox, or Safari.
???displayArticle.abstract???
BACKGROUND: Neuronal computations related to sensory and motor activity along with the maintenance of spike discharge, synaptic transmission, and associated housekeeping are energetically demanding. The most efficient metabolic process to provide large amounts of energy equivalents is oxidative phosphorylation and thus dependent on O2 consumption. Therefore, O2 levels in the brain are a critical parameter that influences neuronal function. Measurements of O2 consumption have been used to estimate the cost of neuronal activity; however, exploring these metabolic relationships in vivo and under defined experimental conditions has been limited by technical challenges.
RESULTS: We used isolated preparations of Xenopus laevis tadpoles to perform a quantitative analysis of O2 levels in the brain under in vivo-like conditions. We measured O2 concentrations in the hindbrain in relation to the spike discharge of the superior oblique eyemuscle-innervating trochlear nerve as proxy for central nervous activity. In air-saturated bath Ringer solution, O2 levels in the fourth ventricle and adjacent, functionally intact hindbrain were close to zero. Inhibition of mitochondrial activity with potassium cyanide or fixation of the tissue with ethanol raised the ventricular O2 concentration to bath levels, indicating that the braintissue consumed the available O2. Gradually increasing oxygenation of the Ringer solution caused a concurrent increase of ventricular O2 concentrations. Blocking spike discharge with the local anesthetics tricaine methanesulfonate diminished the O2 consumption by ~ 50%, illustrating the substantial O2 amount related to neuronal activity. In contrast, episodes of spontaneous trochlear nervespike bursts were accompanied by transient increases of the O2 consumption with parameters that correlated with burst magnitude and duration.
CONCLUSIONS: Controlled experimental manipulations of both the O2 level as well as the neuronal activity under in vivo-like conditions allowed to quantitatively relate spike discharge magnitudes in a particular neuronal circuitry with the O2 consumption in this area. Moreover, the possibility to distinctly manipulate various functional parameters will yield more insight in the coupling between metabolic and neuronal activity. Thus, apart from providing quantitative empiric evidence for the link between physiologically relevant spontaneous spike discharge in the brain and O2-dependent metabolism, isolated amphibian preparations are promising model systems to further dissociate the O2 dynamics in relation to neuronal computations.
CRC 870 Deutsche Forschungsgemeinschaft, STR 478/3-1 Deutsche Forschungsgemeinschaft, KU 1282/9-1 Deutsche Forschungsgemeinschaft, 01 EO 0901 Bundesministerium für Bildung und Forschung
Fig. 1. Measurements of O2 levels in isolated preparations. a, b Photomicrograph, depicting an isolated head of a stage 53 tadpole (a1), a schematic transverse section of the hindbrain (a2), and a cross-sectioned head (b) at a rostro-caudal level indicated by the trapezoid in a1; red and blue circles and arrows in a2 indicate movements of the O2 electrode within the grid (white dots in b), used to construct the O2 profile (b). c Dual recordings of O2 concentrations in the bath and above the floor of the IVth ventricle in steps of 0.2âmm. d O2-concentration profile (meanâ±âSEM) of a midline depth track above the IVth ventricle (a2) in control (intact; color-coded) and metabolically inactive (EtOH-fixated; gray) preparations. e, f Recording of the ventricular O2 concentration in an EtOH-fixated preparation (e) during temporary increase of the bath O2 level to 650âμmol/l (gray area), and of an intact preparation (f) after bath-application of KCN (light pink area; 500âμmol/l); note that KCN causes an adjustment of the ventricular O2 level to the bath O2 level (single arrow in f) that remains matched (double arrow in f) when the bath O2 level is further increased (dark pink area). g Boxplot, depicting O2 concentrations in air-saturated bath solution (black), at the ventricular floor (red), and within the hindbrain (blue) in controls, in EtOH-fixated and KCN-treated preparations; note that EtOH-fixation and bath-application of KCN cause a significant increase of ventricular O2 concentrations to bath Ringer levels (***pâ<â0.0001; Mann-Whitney U test). h Scatter plot depicting coinciding ventricular and bath O2 levels in metabolically inactive (black dots, EtOH-fixated) or oxidative phosphorylation-impaired (pink dots, KCN) preparations. O2 levels in bâf are color-coded from blue (0âμmol/l) to red (300âμmol/l) to yellow (600âμmol/l); transverse hindbrain schemes indicate motion (c) or position (e, f) of the O2 electrode. OT, optic tectum; R, rostral; C, caudal; SC, spinal cord; N, number of preparations
Fig. 2. Influence of bath O2 concentrations on ventricular O2 levels. a Recording of O2 levels in the bath and ventricle following stepwise increase of the bath O2 concentration from ~â290âμmol/l (air-saturated) to ~â550âμmol/l (light gray area), ~â750âμmol/l (gray area), and ~â950âμmol/l (dark gray area); the O2-electrode was initially advanced to the ventricular floor in 0.2âmm steps (left in a) and transiently repositioned to 1.2âmm above the floor (*) prior to each increase of the bath O2 concentration. b O2 concentration profiles (meanâ±âSEM) of ventricular depth tracks (see insets) in air-saturated (~â290âμmol/l) bath solution (1; Nâ=â31) and after the increase of the bath O2 concentration to ~â550âμmol/l (2; Nâ=â6), ~â750âμmol/l (3; Nâ=â6), and ~â950âμmol/l (4; Nâ=â6). c Scatter plot, depicting the dependency of the ventricular O2 concentration (black and red dots; nâ=â97 from 24 preparations) and adjacent hindbrain (blue dots; nâ=â69 from 11 preparations) from bath O2 levels; red dots represent the meanâ±âSEM of the ventricular O2 level at distinct bath O2 concentrations and the red dashed lines linear regressions through the lower (r2â=â0.98) and higher (r2â=â0.96) range of mean ventricular concentrations, respectively. d, e Scatter plot (d) and boxplot (e) depicting ventricular O2 consumption as function of the bath O2 level for concentrations >â700âμmol/l (nâ=â90 from 13 preparations) with a meanâ±âSEM of 626â±â13âμmol/l (e); the slope of the regression line in d (r2â=â0.007) is not significantly different from zero (pâ=â0.42). O2 levels in a and b are color-coded from blue (0âμmol/l) to red (300âμmol/l) to yellow (600âμmol/l) to green (750âμmol/l) to cyan (900âμmol/l); transverse hindbrain schemes indicate motion (a) or position (b, c) of the O2 electrode. N, number of preparations; n, number of measurements
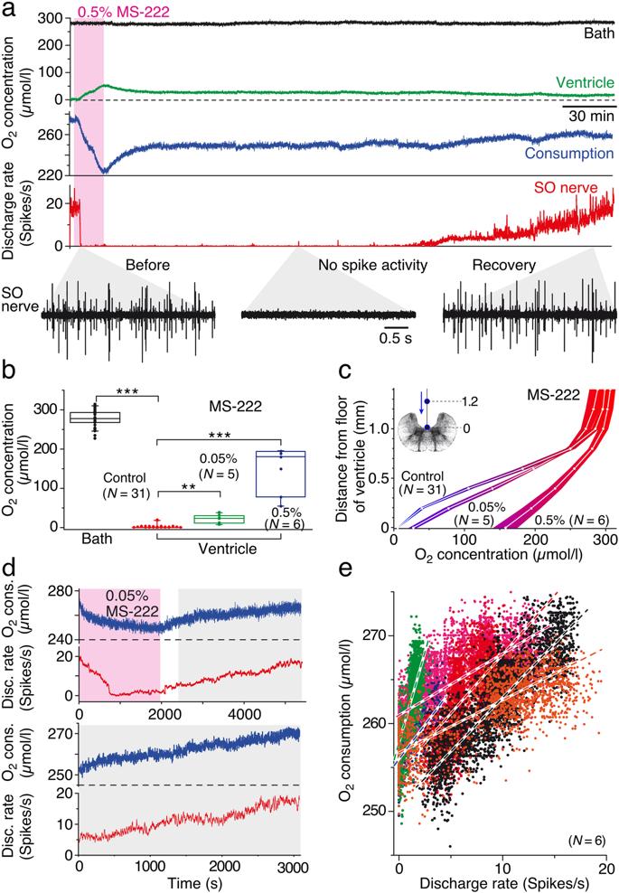
Fig. 3. Correlation between neuronal discharge and ventricular O2 concentration. a Recording of O2 levels in the bath (top black trace) and ventricle (green trace) along with the resting rate (red trace) of superior oblique nervespike activity illustrated at extended time scales (black traces) for selected periods before (before), after spiking has been blocked by bath-applied (0.5%; pink area) MS-222 (no spike activity), and during recovery (recovery); the O2 consumption (blue trace) was calculated as the difference of concurrent bath and ventricular O2 concentrations. b Boxplot, depicting O2 concentrations in the bath (black) and ventricle in controls (red; Nâ=â31) and after bath-application of 0.05% (green; Nâ=â5) and 0.5% MS-222 (blue; Nâ=â6) indicating significantly increased ventricular O2 levels when the spike activity was blocked (**pâ<â0.001; ***pâ<â0.0001; Mann-Whitney U test. c O2 concentration profile (meanâ±âSEM) of a midline depth track above the floor of the IVth ventricle in controls and after bath-application of 0.05% and 0.5% MS-222. d O2 consumption (upper blue trace), calculated from O2 concentrations of the bath Ringer and ventricle and corresponding superior oblique nerve discharge rate (upper red trace) during and after bath application of 0.05% MS-222 (pink area); lower traces illustrate the O2 consumption (blue) and resting rate (red) during the recovery from the drug effect at an extended time and amplitude scale (gray area from above). e Scatter plot, depicting the dependency of calculated O2 consumption on the resting rate of the superior oblique nerve during recovery from a 0.5% MS-222-induced block of spike activity (Nâ=â6); data from individual preparations are color-coded; each linear regression line has a slope that is significantly different from zero (pâ<â0.0001); green (r2â=â0.52), blue (r2â=â0.42), red (r2â=â0.40), black (r2â=â0.71), pink (r2â=â0.55), and orange (r2â=â0.69). N, number of preparations
Fig. 4. Decrease of ventricular O2 concentrations during spontaneous spike bursts. a Typical multi-unit recording of the superior oblique nerve (black trace) and corresponding firing rate (red trace; bin width 1âs), depicting a spontaneously occurring spike burst (a1). a2 shows the transiently elevated discharge rate (red trace) of the multi-unit spike activity in a1 (gray area) and concurrent alteration in ventricular O2 concentration (green trace) in an air-saturated bath solution. b Overlay of four consecutive spike burst episodes in an individual preparation (gray traces in the upper plot) and concurrent increases in ventricular O2 consumption (gray traces in the lower plot) along with the respective averages (red and blue traces)
Fig. 5. Systematic correlation between neuronal activity and ventricular O2 levels. a Superior oblique nerve firing rate profile (red trace) of four successive spike bursts (red *) and concurrent alterations of the ventricular O2 concentration (green trace and *) at a ventricular O2 level of ~â100âμmol/l. b Overlay of spike burst episodes (nâ=â10) from one preparation and corresponding increases in ventricular O2 consumption (gray traces in the upper and lower plot) along with the respective averages (red and blue traces); vertical dashed line and red arrow indicate the latency of the O2 transient relative to spike burst onset. c Latency of O2 transients (nâ=â69 from 10 preparations) as function of ventricular O2 concentrations; the slope of the linear regression was not significantly different from zero (r2â=â0.004; pâ=â0.61). d Integrals of spike bursts and concurrent O2 transients (light red and light green areas in d1, respectively) at a lower (left in d1) and a higher ventricular O2 level (right in d1; green dashed line); d2 shows the dependency of spike burst (red circles) and O2 transient integrals (green circles) on ventricular O2 levels (nâ=â30 from 10 preparations); note that the integrals of the spike bursts were independent from (red dashed line; r2â=â0.03; pâ=â0.38), whereas those of the O2 transients significantly increased (green dashed line; r2â=â0.37; pâ<â0.001) with higher ventricular O2 levels. e, f Dependency of the ratio of O2 consumption and spike burst integral (e; nâ=â30 from 10 preparations) and of the O2 recovery time (f) from ventricular O2 levels (nâ=â13 from 6 preparations); note that the slope of the linear regression of the O2/firing rate (e) was significantly different from zero (r2â=â0.14; pâ<â0.05), whereas that of the O2 recovery (f) was not (r2â=â0.18; pâ=â0.15). n, number of measurements
Allaman,
Astrocyte-neuron metabolic relationships: for better and for worse.
2011, Pubmed
Allaman,
Astrocyte-neuron metabolic relationships: for better and for worse.
2011,
Pubmed Ames,
CNS energy metabolism as related to function.
2000,
Pubmed Attili,
Anaesthetic tricaine acts preferentially on neural voltage-gated sodium channels and fails to block directly evoked muscle contraction.
2014,
Pubmed Attwell,
An energy budget for signaling in the grey matter of the brain.
2001,
Pubmed Bai,
Involvement of local anesthetic binding sites on IVS6 of sodium channels in fast and slow inactivation.
2003,
Pubmed Bothe,
Neuronal Substrates for Infrared Contrast Enhancement and Motion Detection in Rattlesnakes.
2019,
Pubmed Branoner,
Semicircular Canal Influences on the Developmental Tuning of the Translational Vestibulo-Ocular Reflex.
2018,
Pubmed
,
Xenbase Brosel,
An auditory brainstem nucleus as a model system for neuronal metabolic demands.
2018,
Pubmed Bullmore,
The economy of brain network organization.
2012,
Pubmed Chagnaud,
Spinal corollary discharge modulates motion sensing during vertebrate locomotion.
2015,
Pubmed
,
Xenbase Dienel,
Brain lactate metabolism: the discoveries and the controversies.
2012,
Pubmed Dietrich,
Functional Organization of Vestibulo-Ocular Responses in Abducens Motoneurons.
2017,
Pubmed
,
Xenbase Direnberger,
Analysis of signal processing in vestibular circuits with a novel light-emitting diodes-based fluorescence microscope.
2015,
Pubmed Engl,
Non-signalling energy use in the brain.
2015,
Pubmed Engl,
Non-signalling energy use in the developing rat brain.
2017,
Pubmed Erecińska,
Tissue oxygen tension and brain sensitivity to hypoxia.
2001,
Pubmed Galeffi,
Simultaneous monitoring of tissue PO2 and NADH fluorescence during synaptic stimulation and spreading depression reveals a transient dissociation between oxygen utilization and mitochondrial redox state in rat hippocampal slices.
2011,
Pubmed Gordon,
Brain metabolism dictates the polarity of astrocyte control over arterioles.
2008,
Pubmed Hall,
Oxidative phosphorylation, not glycolysis, powers presynaptic and postsynaptic mechanisms underlying brain information processing.
2012,
Pubmed Hallermann,
State and location dependence of action potential metabolic cost in cortical pyramidal neurons.
2012,
Pubmed Howarth,
Updated energy budgets for neural computation in the neocortex and cerebellum.
2012,
Pubmed Huchzermeyer,
Oxygen consumption rates during three different neuronal activity states in the hippocampal CA3 network.
2013,
Pubmed Huchzermeyer,
Gamma oscillations and spontaneous network activity in the hippocampus are highly sensitive to decreases in pO2 and concomitant changes in mitochondrial redox state.
2008,
Pubmed Husson,
Functional imaging of primary visual cortex using flavoprotein autofluorescence.
2007,
Pubmed Hyder,
Cortical energy demands of signaling and nonsignaling components in brain are conserved across mammalian species and activity levels.
2013,
Pubmed I Gusti Bagus,
Impact of 4-aminopyridine on vestibulo-ocular reflex performance.
2019,
Pubmed
,
Xenbase Ivanov,
Critical state of energy metabolism in brain slices: the principal role of oxygen delivery and energy substrates in shaping neuronal activity.
2011,
Pubmed Kann,
Energy and Potassium Ion Homeostasis during Gamma Oscillations.
2016,
Pubmed Lambert,
Gaze stabilization by efference copy signaling without sensory feedback during vertebrate locomotion.
2012,
Pubmed
,
Xenbase Lipton,
Effects of membrane depolarization on nicotinamide nucleotide fluorescence in brain slices.
1973,
Pubmed Lyons,
Mapping oxygen concentration in the awake mouse brain.
2016,
Pubmed Mächler,
In Vivo Evidence for a Lactate Gradient from Astrocytes to Neurons.
2016,
Pubmed Mink,
Ratio of central nervous system to body metabolism in vertebrates: its constancy and functional basis.
1981,
Pubmed Moujahid,
Energy demands of diverse spiking cells from the neocortex, hippocampus, and thalamus.
2014,
Pubmed Nawroth,
An energy budget for the olfactory glomerulus.
2007,
Pubmed Ndubuizu,
Brain tissue oxygen concentration measurements.
2007,
Pubmed Pettersen,
The effects of cyanide on brain mitochondrial cytochrome oxidase and respiratory activities.
1993,
Pubmed Ramlochansingh,
Efficacy of tricaine methanesulfonate (MS-222) as an anesthetic agent for blocking sensory-motor responses in Xenopus laevis tadpoles.
2014,
Pubmed
,
Xenbase Reinert,
Cellular and metabolic origins of flavoprotein autofluorescence in the cerebellar cortex in vivo.
2011,
Pubmed Rosenberg,
Visual-response properties of neurons in turtle basal optic nucleus in vitro.
1990,
Pubmed Schenck,
Photosynthetic biomaterials: a pathway towards autotrophic tissue engineering.
2015,
Pubmed Schneider,
Local oxygen homeostasis during various neuronal network activity states in the mouse hippocampus.
2019,
Pubmed Scholz,
Mechanisms of (local) anaesthetics on voltage-gated sodium and other ion channels.
2002,
Pubmed Sengupta,
Action potential energy efficiency varies among neuron types in vertebrates and invertebrates.
2010,
Pubmed Shuttleworth,
Use of NAD(P)H and flavoprotein autofluorescence transients to probe neuron and astrocyte responses to synaptic activation.
2010,
Pubmed Soupiadou,
Pharmacological profile of vestibular inhibitory inputs to superior oblique motoneurons.
2018,
Pubmed
,
Xenbase Straka,
Xenopus laevis: an ideal experimental model for studying the developmental dynamics of neural network assembly and sensory-motor computations.
2012,
Pubmed
,
Xenbase Straka,
Rhombomeric organization of vestibular pathways in larval frogs.
2001,
Pubmed Trattner,
Metabolic Maturation of Auditory Neurones in the Superior Olivary Complex.
2013,
Pubmed Turner,
Differences in O2 availability resolve the apparent discrepancies in metabolic intrinsic optical signals in vivo and in vitro.
2007,
Pubmed