|
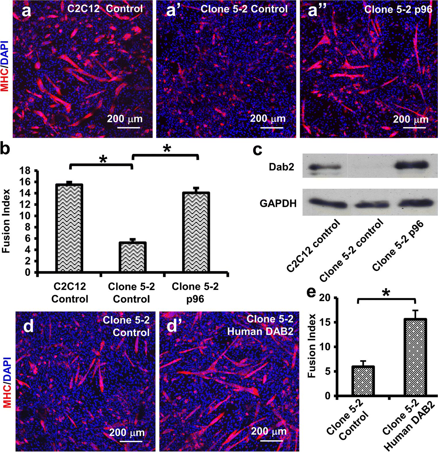
Fig. 1 Expression of Dab2 mRNAs and Dab2 proteins during C2C12 differentiation. C2C12 cells at 80% confluence were induced to differentiate with the differentiation medium containing 2% normal horse serum (NHS) on day 0, and harvested at different time points for (a) qPCR and (b) western blot. Anti-Dab2 antibodies are able to recognize all three isoforms. *pâ<â0.05 (nââ¥â3) significantly different from the value on day 0, one-way ANOVA followed by Turkeyâs test. Data are expressed as mean ± SD. Expression levels of Dab2 mRNA are normalized against the Gapdh level |
|
Fig. 2 Knockdown of Dab2 led to decreased myogenic differentiation. (a, b) C2C12 cells were transfected with control or Dab2 miRNA plasmids, and cells harvested on days 1, 2, and 3 after transfection were further processed for (a) qPCR (nâ=â3) and (b) western blot (nâ=â3). Anti-Dab2 antibodies are able to recognize all three isoforms. *pâ<â0.01, Studentâs t test. (c) On day 3 post-transfection when cells reached about 80% confluence, they were induced to differentiate with the differentiation medium containing 2% NHS for 5 more days. Then the cultures were immunofluorescently stained with an antibody against MHC, a marker of myotubes, and cell nuclei were stained with DAPI. Three independent experiments were performed, and similar outcomes were obtained. Representative photomicrographs are shown. (d) Bar chart showing myogenic fusion indices of the control and miRNA groups. The myogenic fusion indices were calculated as described under the âMaterials and methods.â *pâ<â0.01 (nââ¥â4), Studentâs t test. Data are expressed as mean ± SD |
|
Fig. 3 Dab2 overexpression led to enhanced myogenic differentiation. C2C12 cells were transfected with the Dab2 expression plasmids (p96 or p67 isoform) or the control plasmid. (a) Western blot showing the expression of Dab2 proteins at 24, 36, and 48 h post-transfection. (b) Representative photomicrographs showing immunoreactivity of MHC in myotubes 5 days after the induction of myogenic differentiation. C2C12 cells were induced to differentiate on day 3 post-transfection when cells were about 80% confluent. (c) Bar chart showing myogenic fusion indices. *pâ<â0.05 (nââ¥â4), significantly different from the control value, Studentâs t test. Data are expressed as mean ± SD |
|
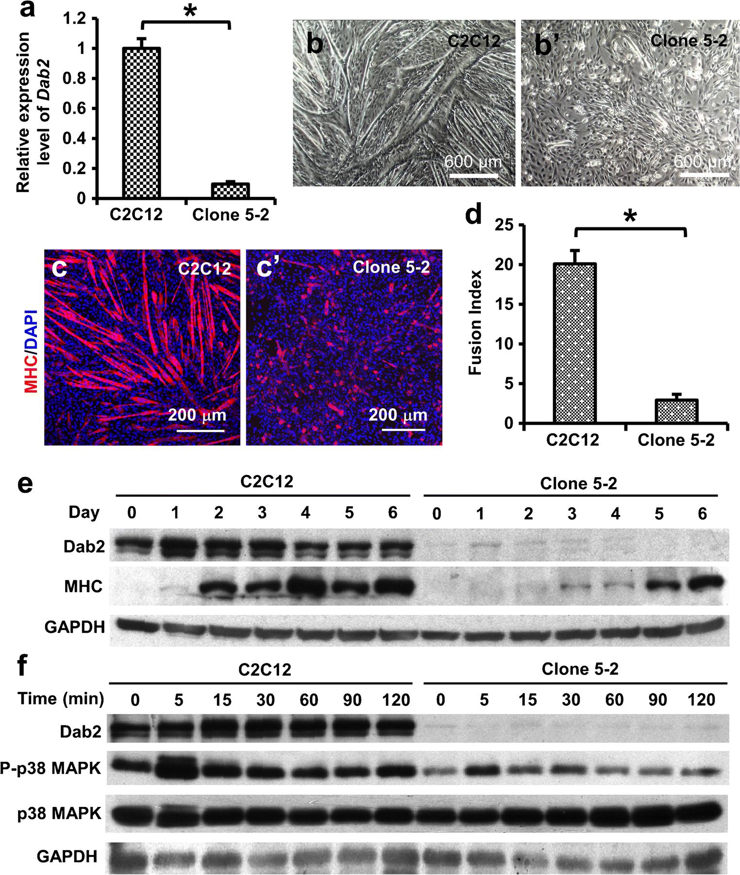
Fig. 4 Dab2 stable knockdown reduced myogenic differentiation and phospho-p38 MAPK. C2C12 cells were infected with lentiviruses carrying Dab2 shRNA at MOI of 5. Clone 5-2 stably expressing Dab2 shRNA was established in the culture medium containing 2 μg/ml puromycin. (a) qPCR results showing 90.3% Dab2 knockdown efficiency in clone 5-2 as compared with C2C12 cells in the control group which were infected with nontargeting shRNAs. (b) On day 3 post-infection, control C2C12 cells and clone 5-2 with about 80% confluence were induced to differentiate into myotubes in the differentiation medium containing 2% NHS for 5 days. Representative phase-contrast images are shown. (c) Representative photomicrographs showing myotubes expressing MHC. (d) Bar chart showing myogenic fusion indices. *pâ<â0.01, nâ=â4, Studentâs t test. Data are expressed as mean ± SD. (e) Western blot showing expression of Dab2 (p96) and MHC proteins on days 0 to 6 after the induction of differentiation. (f) Western blot showing expression of Dab2 (p96), phospho-p38 MAPK, and p38 MAPK at different time points after the FGF treatment. GAPDH is the loading control |
|
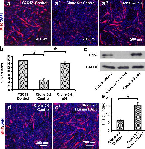
Fig. 5 Dab2 re-expression in clone 5-2 restored myogenic differentiation. Clone 5-2 cells were transfected with the control plasmid (EX-NEG-lv105) (Clone 5-2 Control) or the Dab2 (p96) expression plasmid (Clone 5-2 p96), whereas C2C12 cells transfected with the control plasmid (C2C12 Control) were used as the positive control for myogenic differentiation. On day 3 post-transfection, cells were cultured in the differentiation medium (2% NHS in DMEM) for 5 days to induce myotube formation. Cells were then immunofluorescently stained for MHC, and representative photomicrographs are shown in (a) and myogenic fusion indices shown in (b). (c) Western blot shows that on day 3 post-transfection, Dab2 expression in clone 5-2 transfected with p96 (Clone 5-2 p96) was restored to the level similar to that of C2C12 cells transfected with the control plasmid (C2C12 Control). (d, e) Clone 5-2 transfected with the human DAB2 expression plasmid also shows better myogenic differentiation than the clone 5-2 control transfected with the control vector. *pâ<â0.05, Studentâs t test, nâ=â4. Data are expressed as mean ± SD |
|
Fig. 6 Network analysis of differentially expressed genes in clone 5-2 as compared to control C2C12 myoblasts. Genes whose expression was significantly upregulated or downregulated by 2-folds or more were analyzed by the Ingenuity Pathway Analysis (IPA) software. Representative network that emphasizes the role of Dab2 in modulating the muscular system is shown. Genes highlighted in gray are identified by microarrays as differentially expressed genes in clone 5-2 with Dab2 knockdown as compared to control C2C12 myoblasts which were transfected with nontargeting shRNAs |
|
Fig. 7 Mef2c re-expression in clone 5-2 restored myoblast differentiation. (a) qPCR on the expression of Mef2c at different time points after clone 5-2 and C2C12 cells at 80% confluence were induced to differentiate with the differentiation medium containing 2% NHS on day 0. (b) Representative photomicrographs showing MHC immunoreactivities. Clone 5-2 cells were transfected with the control plasmid pCS2+ (Clone 5-2 Control) or the Mef2c expression plasmid (Clone 5-2 Mef2c), and C2C12 cells transfected with the control plasmid (C2C12 Control) serve as the positive control. On day 3 post-transfection, cells were induced to differentiate with the differentiation medium for 5 days, and then immunofluorescently stained for MHC. (c) Bar chart showing myogenic fusion indices 5 days after the induction of myotube formation. *pâ<â0.05, Studentâs t test, nâ=â4. Data are expressed as mean ± SD |
|
Fig. 8 Relationship of XDab2L and XDab2S and their spatiotemporal expression patterns. (a) Schematic representation of different domains of XDab2L and XDab2S. (b) Phylogenetic analysis of Dab1 and Dab2 proteins from the frogs, human, mouse, rat, cattle, and fish. (c) qPCR results showing XDab2L and XDab2S expression at different stages of the Xenopus laevis development with ornithine decarboxylase (odc) as the internal control. (d) Expression of XDab2L and XDab2L/XDab2S in Xenopus embryos at different developmental stages after whole-mount in situ hybridization. (e) Vibratome sections showing the expression of XDab2L/XDab2S (i, ii), XMyoD (iii, iv), XPax3 (v, vi), XMef2c (vii, viii), XMyos (ix, x), and XAC100 (xi, xii) after whole-mount in situ hybridization at stage 30. Boundaries of somites are indicated by arrows |
|
Fig. 9 Inhibition of XDab2 expression by morpholinos resulted in the downregulation of the expression of myogenic transcription factors in somites. Both blastomeres at the 2-cell stage were injected with control MO (a, c, e, g, i, k) or XDab2 MO (b, d, f, h, j, l), and the injected Xenopus embryos were fixed at stages 31â32 for the examination of the expression of XPax3 (a, b), XMyoD (c, d), XMef2c (e, f), XMyos (g, h), XAC100 (i, j), and XMyf5 (k, l) after whole-mount in situ hybridization |
|
myf5 (myogenic factor 5) gene expression in a Xenopus laevis embryo, NF stage 31/32, assayed via in situ hybridization, lateral view , anterior left, dorsal up. |
|
acta4 (actin alpha 4) gene expression in a Xenopus laevis embryo, NF stage 31/32, assayed via in situ hybridization, lateral view , anterior left, dorsal up. |
|
myos (myoskeletin) gene expression in a Xenopus laevis embryo, NF stage 31/32, assayed via in situ hybridization, lateral view , anterior left, dorsal up. |
|
mef2c (MADS box transcription enhancer factor 2, polypeptide C (myocyte enhancer factor 2C)) gene expression in a Xenopus laevis embryo, NF stage 31/32, assayed via in situ hybridization, lateral view, anterior liet, dorsal up. |
|
pax3 (paired box 3) gene expression in a Xenopus laevis embryo, NF stage 31/32, assayed via in situ hybridization, lateral view , anterior left, dorsal up. |
|
myod1 (myogenic differentiation 1) gene expression in a Xenopus laevis embryo, NF stage 31/32, assayed via in situ hybridization, lateral view, anterior left, dorsal up. |