XB-ART-57117
J Cell Sci
2020 Aug 05;13315:. doi: 10.1242/jcs.246710.
Show Gene links
Show Anatomy links
Neuronal MT1-MMP mediates ECM clearance and Lrp4 cleavage for agrin deposition and signaling in presynaptic development.
Oentaryo MJ, Tse AC, Lee CW.
???displayArticle.abstract???
Agrin is a crucial factor that induces postsynaptic differentiation at neuromuscular junctions (NMJs), but how secreted agrin is locally deposited in the context of extracellular matrix (ECM) environment and its function in presynaptic differentiation remain largely unclear. Here, we report that the proteolytic activity of neuronal membrane-type 1 matrix metalloproteinase (MT1-MMP; also known as MMP14) facilitates agrin deposition and signaling during presynaptic development at NMJs. Firstly, agrin deposition along axons exhibits a time-dependent increase in cultured neurons that requires MMP-mediated focal ECM degradation. Next, local agrin stimulation induces the clustering of mitochondria and synaptic vesicles, two well-known presynaptic markers, and regulates vesicular trafficking and surface insertion of MT1-MMP. MMP inhibitor or MT1-MMP knockdown suppresses agrin-induced presynaptic differentiation, which can be rescued by treatment with the ectodomain of low-density lipoprotein receptor-related protein 4 (Lrp4). Finally, neuronal MT1-MMP knockdown inhibits agrin deposition and nerve-induced acetylcholine receptor clustering in nerve-muscle co-cultures and affects synaptic structures at Xenopus NMJs in vivo Collectively, our results demonstrate a previously unappreciated role of agrin, as well as dual functions of neuronal MT1-MMP proteolytic activity in orchestrating agrin deposition and signaling, in presynaptic development.
???displayArticle.pubmedLink??? 32591486
???displayArticle.link??? J Cell Sci
Species referenced: Xenopus
Genes referenced: agrn gapdh mnx1 mt4 mtnr1a mtor myod1 syn1
GO keywords: acetylcholine receptor activity [+]
???attribute.lit??? ???displayArticles.show???
|
|
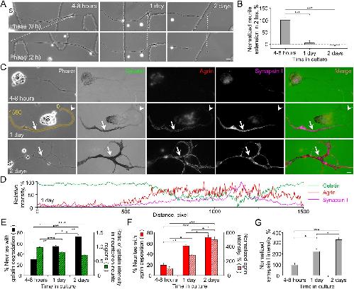
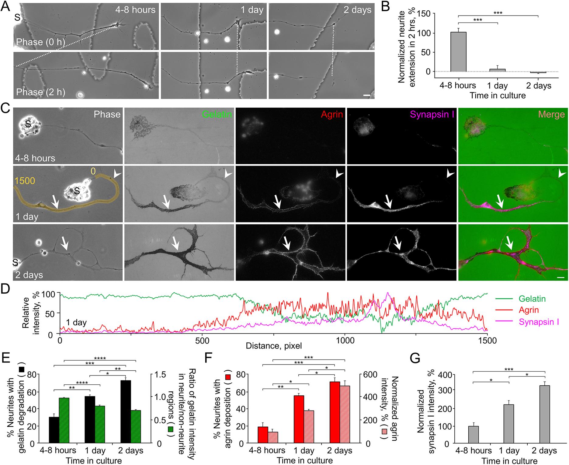
Fig. 1.Cultured spinal neurons exhibit time-dependent change in ECM degradation, agrin deposition and synapsin 1 localization along the neurites. (A) Representative images showing the extension length of cultured Xenopus spinal neurons at different time points. Dotted lines align different images based on the position of growth cones at the first time point. S, soma. (B) Quantitative analysis showing the normalized net length of neurite extension after 2 h in cultured neurons at different time points. n=85 neurites in each experimental group from three independent experiments. (C) Representative images showing the patterns of fluorescent gelatin degradation, agrin deposition and synapsin 1 localization along neurites in cultured spinal neurons at different time points. Arrows indicate the segment of a neurite with both gelatin degradation and localized signals of agrin and synapsin 1; arrowheads indicate the absence or minimal levels of gelatin degradation, agrin deposition, and synapsin 1 localization at the other segment of the same neurite. The yellow line indicates the region of interest for generating line profiles along the length of neurites, with the numbers representing the relative position in pixels. (D) Line profiles showing the relative fluorescent intensities of gelatin, agrin and synapsin 1 along the yellow line (indicated in C) in a 1-day-old cultured neuron. (E–G) Quantitative analysis showing the increasing percentage of neurites with gelatin degradation (solid bars) and the extent of gelatin degradation (patterned bars) (E), the increasing percentage of neurites with agrin deposition (solid bars), the increasing intensity of agrin immunostaining signals (patterned bars) (F), and the increasing intensity of synapsin 1 (G) in cultured neurons over time. For quantifying the percentage, n=150 neurites were measured in each experimental group from three independent experiments. For quantifying the intensity, n=65 (4-8 h), 65 (1 day), or 52 (2 days) neurites were measured from three independent experiments. Data are mean±s.e.m. *P<0.05; **P<0.01; ***P<0.001; ****P<0.0001 (one-way ANOVA with Tukey's multiple comparison test). Scale bars: 10 µm. |
|
|
Fig. 2.Bath treatment with agrin suppresses neuronal outgrowth and promotes the clustering of presynaptic markers in young cultured spinal neurons. (A) Representative images showing the morphological difference between a normal and collapsed growth cone in cultured Xenopus spinal neurons. (B) Quantitative analysis showing that bath application of agrin significantly induces growth cone collapse in young neurons, but not in old neurons. n=150 neurites in each experimental group from three independent experiments. (C) Quantitative analysis showing that agrin treatment significantly inhibits axonal growth in young neurons. n=85 neurites in each experimental group from three independent experiments. (D) Representative images showing that agrin treatment significantly increases mitochondrial and SV clustering along the neurites in young neurons, but not in old neurons. Asterisks indicate the soma. (E,F) Quantitative analysis showing the effects of agrin treatment on the intensity of mitochondrial clusters (E) and SV clusters (F) along the neurites in young versus old cultures. n=60 neurites in each experimental group from three independent experiments. (G) Representative images showing the effects on neurite extension upon molecular knockdown with agrin MO or treatment with anti-agrin functional blocking antibody. Dotted lines align different images based on the position of growth cones at the first time point. Insets indicate the fluorescent dextran signals. (H) Quantitative analysis showing the effects of agrin knockdown or inhibition on neurite extension. n=264 (wild-type), 303 (agrin), 202 (control MO), 185 (agrin MO), 201 (agrin MO+agrin), 173 (anti-agrin), or 224 (anti-agrin+agrin) neurites from at least three independent experiments. (I) Quantitative analysis showing the effects of agrin knockdown or inhibition on growth cone collapse. n=200 (wild-type or agrin) or 150 (other experimental groups) neurites from at least three independent experiments. Data are mean±s.e.m. *P<0.05; **P<0.01; ***P<0.001; n.s., not significant (unpaired Student's t-test). Scale bars: 10 µm. |
|
|
Fig. 3.Local agrin stimulation induces presynaptic differentiation through an Lrp4-dependent pathway. (A) Representative images showing the localization of mitochondrial and SV clusters at the sites of neurite in contact with agrin- or bFGF-coated beads, but not with BSA control beads. (B) Quantitative analysis showing that agrin beads effectively induce mitochondrial and SV clusters to an extent comparable to bFGF-coated beads. n=150 bead–neurite contacts in each experimental group from three independent experiments. (C) Representative images showing that agrin beads induce the clustering of the readily releasable pool of SVs, as revealed by the sequential loading and unloading of FM1-43 in high potassium solution. (D) Representative images showing the enrichment of F-actin, tyrosine phosphorylated (PY) presynaptic proteins and active zone proteins at bead–neurite contacts. (E) Representative images showing the requirement of neuronal Lrp4 for agrin-induced presynaptic differentiation. (F) Quantitative analysis showing the inhibitory effects of Lrp4 knockdown on agrin-induced presynaptic differentiation. n=150 bead–neurite contacts in each experimental group from three independent experiments. Asterisks indicate the bead–neurite contact sites; arrows indicate the localization of presynaptic markers; arrowheads indicate the absence of presynaptic marker localization at the bead–neurite contacts. Data are mean±s.e.m. **P<0.01, ***P<0.001, ****P<0.0001 (one-way ANOVA with Dunnett's multiple comparison test). |
|
|
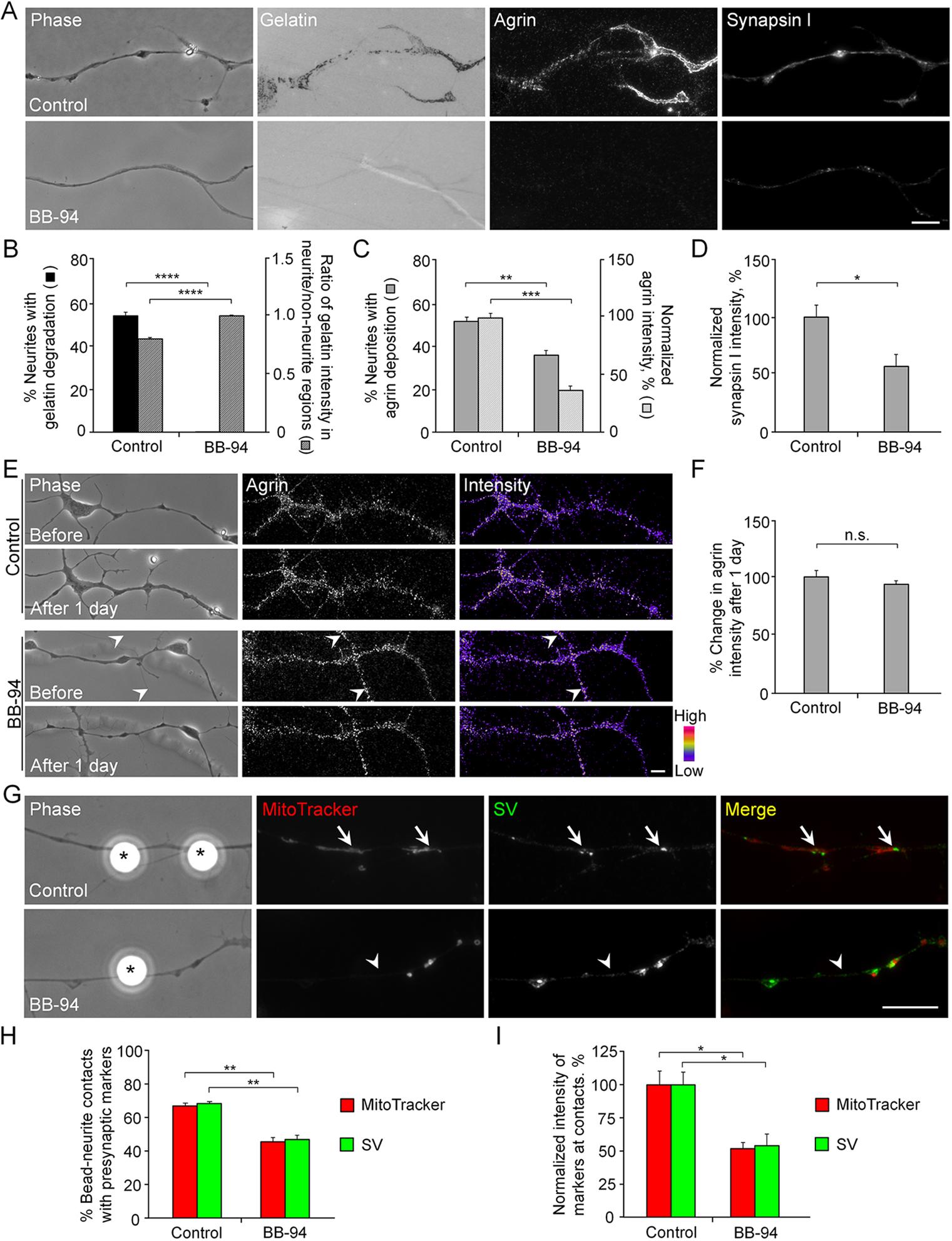
Fig. 4. MMP proteolytic activity regulates agrin-induced presynaptic differentiation. (A) Representative images showing that the broad-spectrum MMP inhibitor BB-94 completely inhibits gelatin degradation associated with neurites, and significantly suppresses agrin deposition and synapsin 1 localization in 1-day-old cultured neurons. (B–D) Quantitative analysis showing the suppression of fluorescent gelatin degradation (B), inhibition of agrin deposition (C) and reduction of synapsin 1 intensity (D) upon BB-94 treatment. For quantifying the percentage, n=150 neurites in each experimental group were measured from three independent experiments. For quantifying the intensity, n=65 (control) or 66 (BB-94) neurites were measured from three independent experiments. (E) Representative images showing no significant change in the fluorescence intensity of secreted agrin in response to BB-94 treatment for 1 day. Arrowheads indicate the signals of secreted agrin from a previously retracted neurite. (F) Quantitative analysis showing the percentage change in agrin intensity before and after BB-94 treatment. n=43 (control) or 48 (BB-94) neurites from three independent experiments. (G) Representative images showing the inhibitory effects of BB-94 on mitochondrial and SV clustering induced by agrin beads. Asterisks indicate the bead–neurite contact sites. Arrows and arrowheads indicate the presence and absence of presynaptic marker localization at the bead–neurite contacts, respectively. (H) Quantitative analysis showing the effects of BB-94 on the clustering of presynaptic markers at agrin bead–neurite contacts. n=150 bead–neurite contacts in each experimental group from three independent experiments. (I) Quantitative analysis showing the effects of BB-94 on the fluorescence intensity of the presynaptic markers at agrin bead–neurite contacts. n=60 bead–neurite contacts in each experimental group from three independent experiments. Data are mean±s.e.m. *P<0.05; **P<0.01; ***P<0.001; ****P<0.0001; n.s., not significant (unpaired Student's t-test). Scale bars: 10 µm. |
|
|
Fig. 5.MT1-MMP is required for agrin-induced presynaptic differentiation. (A) Representative images showing the reduction of gelatin degradation associated with MT1-MMP knockdown neurons. Fluorescent dextran indicates the presence of microinjected MO in cultured neurons. (B) Quantitative analysis showing that MO-mediated MT1-MMP knockdown reduces the percentage of neurites with gelatin degradation (solid bars) and the extent of gelatin degradation (patterned bars). (C) Representative images showing the reduction of agrin deposition associated with MT1-MMP knockdown neurons. Fluorescent dextran indicates the presence of microinjected MO in cultured neurons. (D) Quantitative analysis showing that MO-mediated MT1-MMP knockdown reduces the percentage of neurites with agrin deposition (solid bars) and the intensity of secreted agrin (patterned bars). (E) Representative images showing that MO-mediated MT1-MMP knockdown inhibits agrin bead-induced clustering of mitochondria and SVs in live and fixed cultured neurons, respectively. Fluorescent dextran indicates the presence of microinjected MO in cultured neurons. Asterisks indicate the bead–neurite contact sites. Arrows and arrowheads indicate the presence and absence of presynaptic marker localization at the bead–neurite contacts, respectively. (F,G) Quantitative analysis showing that MT1-MMP knockdown reduces the percentage of agrin bead–neurite contacts with mitochondrial and SV clusters (F) and their intensities at the bead–neurite contacts (G). Data are mean±s.e.m. For quantifying the percentage, n=150 neurites in each experimental group were measured from three independent experiments. For quantifying the intensity, n=30 neurites in each experimental group were measured from three independent experiments. *P<0.05; **P<0.01; ***P<0.001; ****P<0.0001 (one-way ANOVA with Dunnett's multiple comparison test). Scale bars: 10 µm. |
|
|
Fig. 6.Axonal trafficking and surface insertion of MT1-MMP are directed to sites of local agrin stimulation. (A) Representative images showing a similar localization pattern between endogenous MT1-MMP signals and exogenous MT1-MMP–mCherry signals in cultured neurons. (B) Representative images showing the spatial localization of endogenous MT1-MMP and exogenous MT1-MMP–mCherry signals at agrin bead–neurite contact sites. Inset shows endogenous MT1-MMP signals in the contrast-enhanced image. Asterisks indicate the bead–neurite contact sites. Arrows indicate the localization of presynaptic markers at the bead–neurite contacts. (C) Representative images showing the mobility of MT1-MMP–mCherry vesicles at bead-contact versus non-contact regions along the neurite. A pseudo-color image was constructed by merging time-lapse images from three different time points to illustrate the mobility of MT1-MMP–mCherry vesicles. Asterisks indicate the bead–neurite contact sites. Arrows indicate the immobile clusters of MT1-MMP–mCherry vesicles localized at the bead–neurite contacts. A kymograph (bottom panel) shows the stability of MT1-MMP-mCherry vesicles at the bead-contact versus non-contact regions along the neurite. (D) Representative images showing the fluorescence signals of MT1-MMP–mCherry at agrin bead–neurite contact before and after photobleaching of signals at a defined region (square). An asterisk indicates the bead–neurite contact site. (E) Time-lapse images showing MT1-MMP–mCherry signals in the dotted rectangular region (indicated in D) before and after photobleaching. Pseudo-colored merge images were constructed to indicate the position of MT1-MMP–mCherry vesicles at three different time points. Arrows indicate the immobile clusters of MT1-MMP–mCherry vesicles localized at the bead–neurite contact. Arrowheads indicate local capture of MT1-MMP–mCherry vesicles at the bead–neurite contacts. (F) A kymograph constructed from 100 frames in a 97 s time-lapse series along the yellow line (indicated in D). White arrows indicate the local capturing of multiple MT1-MMP–mCherry vesicles at the bead–neurite contacts. White dotted lines mark the boundary of an agrin bead, and a yellow dotted line indicates the time of photobleaching. (G) Representative images showing the spatial enrichment of surface MT1-MMP at agrin bead–neurite contact sites (asterisks). For clarity, the boxed region in MT1-MMP–pHluorin image was magnified and is shown in the inset. (H) Representative FRAP time-lapse images showing the spatial insertion of MT1-MMP- pHluorin induced by localized agrin stimulation, as reflected by the appearance of discrete MT1-MMP–pHluorin signals (arrows) at an agrin bead–neurite contact after photobleaching. Numbers indicate the elapsed time (in seconds) after photobleaching. For clarity, pseudo-colored images (bottom row) were included to show the relative fluorescence intensity of MT1-MMP–pHluorin. Scale bars: 10 µm with exception of kymographs, which are as indicated on the image. |
|
|
Fig. 7.Soluble ecto-Lrp4 reverses the inhibitory effect of MMP inhibition or MT1-MMP knockdown on agrin-induced presynaptic differentiation. (A) Representative images showing that soluble recombinant ecto-Lrp4 reverses the suppression of agrin-induced mitochondrial and SV clustering induced by BB-94 treatment or by MO-mediated knockdown of endogenous MT1-MMP expression (MT1-MO). Asterisks indicate the bead–neurite contact sites. Arrows and arrowheads indicate the presence and absence of presynaptic marker localization at the bead–neurite contact, respectively. (B) Quantitative analysis showing the percentage of agrin bead–neurite contacts with presynaptic markers in BB-94-treated or MT1-MO-mediated knockdown neurons with or without soluble ecto-Lrp4 treatment. n=150 bead–neurite contacts in each experimental group from three independent experiments. (C) Quantitative analysis showing the fluorescence intensities of agrin-induced mitochondrial and SV clusters in BB-94-treated or MT1-MO-mediated knockdown neurons with or without soluble ecto-Lrp4 treatment. n=90 (WT), 103 (BB-94), 99 (MT1-MO), 107 (WT+ecto-Lrp4), 128 (BB-94+ecto-Lrp4), or 93 (MT1-MO+ecto-Lrp4) bead–neurite contacts from three independent experiments. Data are mean±s.e.m. *P<0.05; **P<0.01 (unpaired Student's t-test). Scale bar: 10 µm. |
|
|
Fig. 8.Neuronal MT1-MMP is required for NMJ formation in vitro and in vivo. (A) Representative images showing that BB-94 suppresses agrin deposition and nerve-induced AChR clustering. Arrows indicate the localization of agrin deposition and AChR clusters at the nerve–muscle contacts. Arrowheads indicate the reduced signals of both agrin deposition and AChR clusters at the nerve–muscle contacts. (B) Quantitative analysis showing that BB-94 treatment inhibits agrin deposition and nerve-induced AChR clustering at the nerve–muscle contact. n=150 nerve-muscle contacts in each experimental group from three independent experiments. (C) Quantitative analysis showing that BB-94 treatment reduces the fluorescence intensity of AChR and agrin deposition at the nerve–muscle contact. n=30 nerve–muscle contacts in each experimental group from three independent experiments. (D) Representative images showing that neuronal MT1-MMP knockdown inhibits agrin deposition and nerve-induced AChR clustering at the nerve–muscle contact. Fluorescent dextran indicates the presence of MO in neurons, but not in muscle cells. Arrows indicate the localization of agrin deposition and AChR clusters at the nerve–muscle contacts. Arrowheads indicate the reduced signals of both agrin deposition and AChR clusters at the nerve–muscle contacts. (E) Quantitative analysis showing that neuronal MT1-MMP knockdown inhibits agrin deposition and nerve-induced AChR clustering at the nerve–muscle contact. n=150 nerve–muscle contacts in each experimental group from three independent experiments. (F) Quantitative analysis showing that neuronal MT1-MMP knockdown reduces fluorescence intensity of AChR and agrin deposition at the nerve–muscle contact. n=30 nerve–muscle contacts in each experimental group from three independent experiments. (G) Schematic diagram showing the specific blastomere selected for microinjection of MT1-MMP MO and fluorescent dextran in stage 6 Xenopus embryos. The microinjected blastomere will subsequently develop to spinal cord tissues primarily at stage 32 embryos. (H) Representative wide-field and confocal images showing that neuronal MT1-MMP knockdown preferentially in spinal cord tissues affects presynaptic and postsynaptic structures at Xenopus NMJs in vivo. Arrows indicate the axonal growth defects in neuronal MT1-MMP knockdown embryos. (I) Working model suggesting dual functional roles of MT1-MMP activity in agrin-induced presynaptic differentiation via regulating agrin deposition and signaling through ECM degradation and Lrp4 activation, respectively. Blue dotted lines represent MT1-MMP proteolytic activity. Data are mean±s.e.m. *P<0.05; **P<0.01; ****P<0.0001 [unpaired Student's t-test (B,C), one-way ANOVA with Dunnett's multiple comparison test (E,F)]. Scale bars: 10 µm (A,D); 100 µm (H). |
|
|
Fig. S1. Focal degradation of different ECM proteins is spatially correlated with presynaptic marker enrichment along the neurites. (A)Representative images showing that gelatin degradation is spatially correlated with synapsin I localization along the neurites. S: soma. (B) Line profiles of relative intensity between fluorescent gelatin and synapsin I along the yellow line (indicated in panel A) in 1-day old neuron cultures. (C) Representative images showing that collagen degradation is spatially correlated with synapsin I localization along the neurites. (D)Line profiles of relative intensity between fluorescent collagen and synapsin I along the yellow line (indicated in panel C) in 1-day old neuron cultures. Scale bars = 10 m. Arrows indicate the segment of neurites with both synapsin I localization and gelatin (A) or collagen (B) degradation. Arrowheads indicate the segment of neurites with minimal synapsin I localization and gelatin or collagen degradation. |
|
|
Fig. S2. Agrin knockdown effectively suppresses agrin deposition along the neurites. (A)Representative images showing the loss of agrin deposition in agrin MO neurons, compared with wild-type or control MO neurons. Fluorescent dextran indicates the presence of microinjected MO in cultured neurons. (B) Quantitative analysis showing a significant reduction in the percentage of neurites with agrin deposition caused by MO-mediated agrin knockdown. n = 150 neurites in each experimental group from 3 independent experiments. (C) Quantitative analysis showing a significant reduction in the fluorescence intensity of agrin signals in agrin MO neurons, compared with wild-type or control MO neurons. n = 70 (wild-type), 75 (control MO), or 82 (agrin MO) neurons from 3 independent experiments. Scale bar = 10 µm. Data are mean ± S.E.M.. n.s. represents non-significant. *** p < 0.001; one-way ANOVA, Dunnett’s multiple comparison test. |
|
|
Fig. S3. Agrin mRNA level remains unchanged in young and old cultured neurons with or without MMP inhibition. (A)Semi-quantitative RT-PCR data showing the expression of agrin in Xenopus neurons cultured for 4-8 hour (young) or 1 day (old) in the presence or absence of BB-94 treatment. The expression of a housekeeping gene GAPDH was used as a loading control. -ve represents negative control without cDNA added. (B) Quantitative analysis showing the relative agrin mRNA level in different experimental conditions indicated. Data are mean ± S.E.M.. n = 9 samples in each experimental group from 3 independent experiments. n.s.: non-significant. One-way ANOVA, Dunnett’s multiple comparison test. |
|
|
Fig. S4. Local agrin stimulation induces presynaptic differentiation in both young and old cultured neurons. (A)Representative images showing that agrin-coated beads induce the clustering of presynaptic markers in both young (4-8 hours) and old (1 day) cultured neurons. (B) Quantitative analysis showing the percentage of bead-neurite contacts with presynaptic markers between young and old cultured neurons. n = 150 bead-neurite contacts in each experimental group from 3 independent experiments. (C) Quantitative analysis showing the intensity of the presynaptic markers at bead-neurite contacts between young and old cultured neurons. n = 150 bead-neurite contacts in each experimental group from 3 independent experiments. Scale bar = 10 m. Data are mean S.E.M.. n.s. represents non-significant. Unpaired Student’s t-test. |
|
|
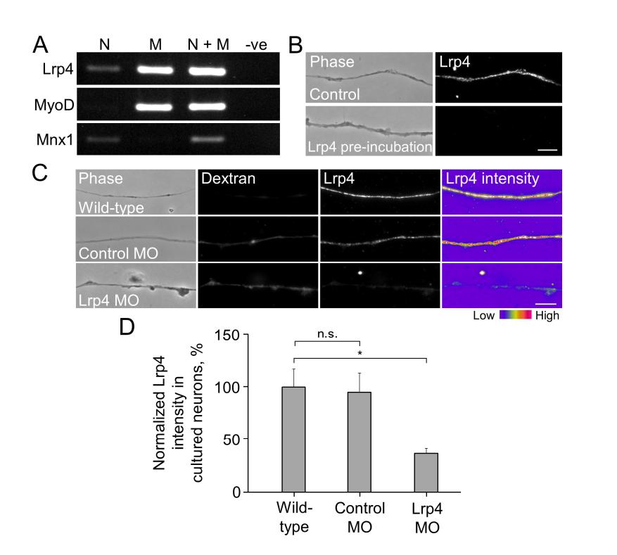
Fig. S5. Endogenous expression of neuronal Lrp4 is effectively reduced in Lrp4 MO neurons. (A)RT-PCR results showing the expression of Lrp4 in cultured Xenopus neurons (N), muscles (M), and nerve-muscle co-cultures (N + M). MyoD and Mnx1 were used as muscle- and neuron-specific markers, respectively. Negative control (-ve) was included with no cDNA sample added. (B) Representative images showing the validation of antibody specificity by preincubating the Lrp4 antibody with recombinant Lrp4 proteins. Immunostaining was performed in fixed cells without permeabilization to probe for surface Lrp4 proteins only. (C) Representative images showing the reduced Lrp4 expression in Lrp4 MO neurons, compared with wild-type or control MO neurons. Fluorescent dextran indicates the presence of microinjected MO in cultured neurons. 8-bit pseudo-color images highlight the relative fluorescence intensity of Lrp4 signals in different experimental groups. (D) Quantitative analysis showing a significant reduction in Lrp4 immunostaining signals, compared with wild-type or control MO neurons. n = 53 (wild-type), 60 (control MO), or 54 (Lrp4 MO) neurons from 3 independent experiments. Scale bars = 10 µm. Data are mean ± S.E.M.. n.s. represents non-significant. * p < 0.05; one-way ANOVA, Dunnett’s multiple comparison test. |
|
|
Fig. S6. Endogenous MT1-MMP level is correlated with the extent of gelatin degradation. (A)Representative images showing that more extensive degradation of fluorescent gelatin was detected in association with neurons expressing a higher level of endogenous MT1-MMP. (B) Quantitative analysis showing that the correlation between the endogenous MT1- MMP level in different neurites and the extent of fluorescent gelatin degradation associated with those neurites. n = 587 neurites from 3 independent experiments. (C)Representative images showing reduced endogenous MT1-MMP immunostaining signals in MT1-MMP MO-mediated knockdown neurons, compared with wild-type or control MO neurons. Fluorescent dextran indicates the presence of microinjected MO in cultured neurons. (D)Quantitative analysis showing the significant reduction of MT1-MMP signals in MT1-MMP knockdown neurons. n = 60 (wild-type), 67 (control MO), or 73 (MT1- MMP MO) neurons from 3 independent experiments. Scale bars = 10 µm. Data are mean ± S.E.M.. * p < 0.05; one-way ANOVA, Dunnett’s multiple comparison test. |
|
|
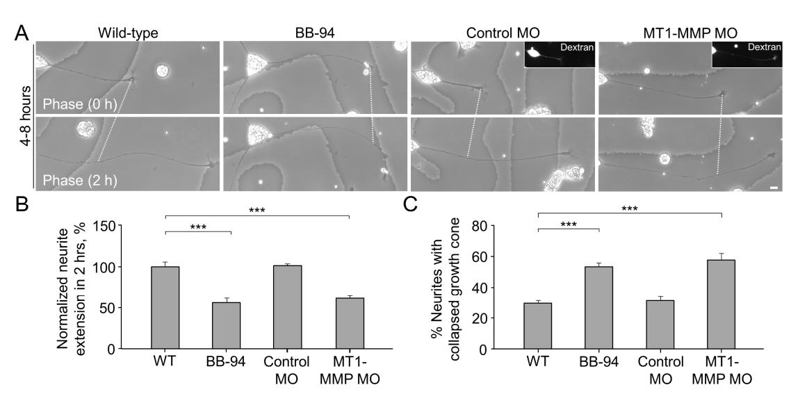
Fig. S7. MMP inhibition or MT1-MMP knockdown suppresses neuronal outgrowth in cultured Xenopus spinal neurons. (A)Representative images showing the effects of MMP inhibitor BB-94 or MT1-MMP knockdown on then extension length of cultured Xenopus spinal neurons. Insets indicate the signals of fluorescent dextran tracer. Dotted lines align different images based on the position of growth cones at the first time point. (B) Quantitative analysis showing the effects of BB-94 treatment or MT1-MMP knockdown on neurite extension. n = 290 (WT), 123 (BB-94), 140 (control MO), or 213 (MT1-MMP MO) neurites from at least 3 independent experiments. (C) Quantitative analysis showing the effects of BB-94 treatment or MT1-MMP knockdown on growth cone collapse. n = 150 neurites in each experimental group from at least 3 independent experiments. Scale bar = 10 m. Data are mean S.E.M.. *** p < 0.001; one-way ANOVA, Dunnett’s multiple comparison test. |
|
|
Figure S8. Both nerve- and muscle-derived ecto-Lrp4 are required for NMJ formation. Quantitative analysis showing the fluorescence intensities of presynaptic (synapsin I) and postsynaptic (AChR) markers at nerve-muscle contacts in different chimeric co-cultures with or without soluble ecto-Lrp4 treatment. n = 63 (WT (N + M)), 48 (Control MO (N) + WT (M)), 68 (Lrp4 MO (N) + WT (M)), 51 (WT (N) + Lrp4 MO (M)), 62 (Lrp4 MO (N + M)), 60 (WT (N + M) + ecto-Lrp4), 64 (Lrp4 MO (N) + WT (M) + ecto-Lrp4), 42 (WT (N) + Lrp4 MO (M) + ecto-Lrp4), or 48 (Lrp4 MO (N +M) + ecto-Lrp4) nerve-muscle contacts from at least 3 independent experiments. Data are mean S.E.M.. * p < 0.05, ** p < 0.01, *** p < 0.001, and **** p < 0.0001; one-way ANOVA, Tukey's multiple comparison test. |
