XB-ART-57104
Cells
2020 Jun 19;96:. doi: 10.3390/cells9061502.
Show Gene links
Show Anatomy links
Translational Control of Xenopus Oocyte Meiosis: Toward the Genomic Era.
???displayArticle.abstract???
The study of oocytes has made enormous contributions to the understanding of the G2/M transition. The complementarity of investigations carried out on various model organisms has led to the identification of the M-phase promoting factor (MPF) and to unravel the basis of cell cycle regulation. Thanks to the power of biochemical approaches offered by frog oocytes, this model has allowed to identify the core signaling components involved in the regulation of M-phase. A central emerging layer of regulation of cell division regards protein translation. Oocytes are a unique model to tackle this question as they accumulate large quantities of dormant mRNAs to be used during meiosis resumption and progression, as well as the cell divisions during early embryogenesis. Since these events occur in the absence of transcription, they require cascades of successive unmasking, translation, and discarding of these mRNAs, implying a fine regulation of the timing of specific translation. In the last years, the Xenopus genome has been sequenced and annotated, enabling the development of omics techniques in this model and starting its transition into the genomic era. This review has critically described how the different phases of meiosis are orchestrated by changes in gene expression. The physiological states of the oocyte have been described together with the molecular mechanisms that control the critical transitions during meiosis progression, highlighting the connection between translation control and meiosis dynamics.
???displayArticle.pubmedLink??? 32575604
???displayArticle.pmcLink??? PMC7348711
???displayArticle.link??? Cells
???displayArticle.grants??? [+]
18-CE13-0013-01 Agence Nationale de la Recherche
Species referenced: Xenopus laevis
Genes referenced: akt1s1 arpp19 aurka btg4 ccdc6 ccnb1 cdc25c cdk1 clspn cnot6l cnot7 cnot8 cpeb1 cul1 dcp1a dcp2 gys1 hadha kif11 mos msi1 rif1 rps6 spats2 spdya wee1 ythdf2 zar1l
GO keywords: mitotic cell cycle [+]
???attribute.lit??? ???displayArticles.show???
|
|
Figure 1. Four phases of Xenopus oocyte meiosis. (1) The growth period: Oocytes enter prophase of the first meiotic division and arrest at the diplotene stage (Prophase I). Growing oocytes have been classified into six stages by Dumont [31]. (2) The fully-grown oocyte: when oocyte growth is complete, transcription and vitellogenesis stop, and oocytes become competent to undergo meiotic maturation. (3) Meiosis resumption: Progesterone releases the prophase arrest and oocytes resume meiosis. (4) Meiosis progression: Following nuclear envelope breakdown (NEBD), oocytes assemble the metaphase I (Met I) spindle. After anaphase I, the first polar body is extruded, and a metaphase II (Met II) spindle assembles. |
|
|
Figure 2. Changes in the total mRNA level during the growth period. (A) Changes in mRNA levels between stages I–II (starting of the growth period) and stages V–VI (end of the growth period) have been plotted. (B) Selection of the gene ontology terms enriched among the 1557 transcripts whose levels increase during the growth period. |
|
|
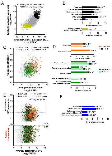
Figure 3. Genome-wide analysis of the fully-grown prophase-arrested oocytes. (A) The expression level of each mRNA quantified using two independent published datasets [37,72]. Each transcript is ranked in the two databases according to its level of expression. The average rank is used to highlight the 1000 transcripts with either the lowest (yellow) or the highest level of expression (black). (B) Gene ontology terms enriched among 1000 highest (black) or 1000 lowest (yellow) expressed transcripts from panel A. (C) The translation efficiency (TE) is defined as the fraction of mRNAs recovered in the polysomes divided by the concentration of total mRNAs of each transcript. TE has been correlated with its total level [37,72]. The extent of the poly(A) tail length has been color-coded: black (30 to 60 nt), green (â¤30 nt), orange (â¥60 nt), grey (poly(A) length not available). (D) Gene ontology terms enriched among the transcripts with poly(A) tail ⥠60 nucleotides (dark orange) and TE ⥠0.45 (light orange) or among poly(A) tail ⤠30 nucleotides (dark green) and TE ⤠30 (light green) from panel C. (E) The expression level of each protein is compared to the level of its mRNA [37,70,72]. The same color code as panel C is applied for the poly(A) length. (F) Gene ontology terms enriched among 1000 highest expressed proteins from panel E. |
|
|
Figure 4. Genome-wide analysis of oocytes during meiotic maturation. (A) Changes in total mRNA levels [37,72]. Left panel: Changes between prophase I and metaphase I oocytes. Blue: mRNAs, whose level decreases more than 2-fold. Middle panel: Changes between prophase I (Pro I) and metaphase II (Met II) oocytes. The average rank is used to highlight the 1000 transcripts whose levels decrease the most during this period of meiotic maturation (blue). Right panel: Selection of the gene ontology terms enriched among the 1000 mRNAs from the middle panel. (B) Changes in the poly(A) tail length of each mRNA during meiotic maturation [72]. A color-code depicts 4 groups of transcripts. Light red: constitutively activated transcripts with poly(A) tail ⥠60 nt at all periods; dark red: activated mRNAs whose poly(A) tail increases, at least, by 10 nt and is longer than 60 nt in Met I/Met II; light blue: constitutively repressed mRNAs with poly(A) tail ⤠30 nt at all periods; dark blue: repressed mRNAs whose poly(A) tail decreases more than 10 nt and is shorter than 30 nt in Met I/Met II. Left panel: Changes between prophase I and metaphase I (Met I) oocytes. Middle panel: Changes between prophase I and metaphase II (Met II) oocytes. Right panel: Selection of the gene ontology terms enriched among the 4 groups of transcripts. (C) Left panel: Changes in the protein levels between prophase I and metaphase II oocytes [70]. The proteins whose copy number increases or decreases more than 2-fold are colored in red or blue, respectively. Right panel: Selection of the gene ontology terms enriched among the proteins whose level decreases more than 2-fold, from the right panel. |
|
|
Figure 5. The relationship between poly(A) tail length, translation, and mRNA degradation. (A) Changes in translation efficiency (TE) and in the poly(A) tail length between fully-grown prophase (Pro I) and metaphase II (Met II) oocytes [72]. Transcripts are divided into three groups: transcripts whose poly(A) tail decreases, at least, by 10 nt and TE decreases, at least, by 0.1 (blueârepression of translation and de-adenylation), transcripts whose poly(A) tail increases less than 10 nt and TE increases more than 0.1 (redâactivation of translation without polyadenylation), and mRNAs whose poly(A) tail increases more than 20 nt and TE increases, at least, by 0.1 (orangeâactivation of translation and polyadenylation). (B) Median values of translation efficiency and poly(A) tail length of the three groups described in panel A. (C) 3â²-UTRs of the mRNAs whose poly(A) tail increases, at least, by 10 nt and is longer than 60 nt in metaphase I (Met I) oocytes are retrieved from the UCSC database. Sequences of cytoplasmic polyadenylation elements (CPEs) and CPE overlapping the PAS from Pique et al. [92] are searched within the 3â²-UTRs. The pie chart represents the percentage of transcripts containing at least one CPE or one CPE overlapping the PAS or none. (D) Changes in total mRNA levels between fully-grown prophase (Pro I) and metaphase II (Met II) oocytes are compared to the length of the poly(A) tail in Met II oocytes [72]. A color-code depicts two groups. Light blue: mRNAs with a poly(A) tail length ⤠20 in both Pro I and Met II oocytes; dark blue: mRNAs whose poly(A) tail length decreases, at least, by 20 nt between both stages. (E) Changes in the total mRNA levels between fully-grown prophase I (Pro I) and metaphase II (Met II) in Xenopus oocytes [72] are compared with mRNAs that are stabilized in btg4 (left panel) or cnot6l (right panel) knockout mouse Met II oocytes [114]. Blue: transcripts degraded in Xenopus Met II oocytes and stabilized in btg4 (left panel) or cnot6l (right panel) knock-out mouse Met II oocytes. |
|
|
Figure 6. The bidirectional regulation between protein translation and meiosis progression. The fully-grown prophase-arrested oocyte actively translates proteins related to cell metabolism and ribosome biogenesis. mRNAs encoding proteins involved in M-phase progression, DNA replication, and mRNA splicing exhibit short poly(A) tails and are stored for future translation. The prophase arrest is maintained by the high activity of protein kinase A (PKA) and the phosphorylation of its substrates, which indirectly inhibit the activation of the M-phase promoting factor (MPF). In the vertebrates, the prophase arrest is released by a decrease of PKA activity and the dephosphorylation of PKA substrates. De novo protein synthesis occurs before NEBD (âEarlyâ translation), and a sub-group of the de novo synthesized proteins is required to activate Cdk1 (Class I). Two RNA-binding proteins (RBPs) have been involved in the activation of the early translation waveâCPEB and Musashi. Once activated, Cdk1 activates the âlate translationâ (purple box). This second translation wave involves the phosphorylation and degradation of inhibitory RBPs, including CPEB1 and Zar2. The translated proteins are involved in meiosis progression (Class II), support embryonic cell divisions, such as components of the DNA replication machinery (Class III), and further contribute to regulating RNA translation and degradation by de-adenylation in metaphase II. Among the transcripts that are de-adenylated are ribosome compounds and translation initiation factors. |
References [+] :
Almonacid,
Active Fluctuations of the Nuclear Envelope Shape the Transcriptional Dynamics in Oocytes.
2019, Pubmed
Almonacid, Active Fluctuations of the Nuclear Envelope Shape the Transcriptional Dynamics in Oocytes. 2019, Pubmed
Araki, Meiotic abnormalities of c-mos knockout mouse oocytes: activation after first meiosis or entrance into third meiotic metaphase. 1996, Pubmed , Xenbase
Arumugam, Ringo/cyclin-dependent kinase and mitogen-activated protein kinase signaling pathways regulate the activity of the cell fate determinant Musashi to promote cell cycle re-entry in Xenopus oocytes. 2012, Pubmed , Xenbase
Baek, The impact of microRNAs on protein output. 2008, Pubmed
Belloc, A deadenylation negative feedback mechanism governs meiotic metaphase arrest. 2008, Pubmed , Xenbase
Boyer, Progesterone and cAMP-dependent protein kinase regulate in vivo the level of phosphorylation of two proteins (Mr 20,000 and Mr 32,000) in Xenopus oocytes. 1986, Pubmed , Xenbase
Brower, Biochemical studies of mammalian oogenesis: synthesis and stability of various classes of RNA during growth of the mouse oocyte in vitro. 1981, Pubmed
Castro, Cyclin B/cdc2 induces c-Mos stability by direct phosphorylation in Xenopus oocytes. 2001, Pubmed , Xenbase
Castro, Involvement of Aurora A kinase during meiosis I-II transition in Xenopus oocytes. 2003, Pubmed , Xenbase
Charlesworth, Cytoplasmic polyadenylation element (CPE)- and CPE-binding protein (CPEB)-independent mechanisms regulate early class maternal mRNA translational activation in Xenopus oocytes. 2004, Pubmed , Xenbase
Charlesworth, Musashi regulates the temporal order of mRNA translation during Xenopus oocyte maturation. 2006, Pubmed , Xenbase
Charlesworth, Xenopus laevis zygote arrest 2 (zar2) encodes a zinc finger RNA-binding protein that binds to the translational control sequence in the maternal Wee1 mRNA and regulates translation. 2012, Pubmed , Xenbase
Chen, Genome-wide analysis of translation reveals a critical role for deleted in azoospermia-like (Dazl) at the oocyte-to-zygote transition. 2011, Pubmed , Xenbase
Christou-Kent, Diversity of RNA-Binding Proteins Modulating Post-Transcriptional Regulation of Protein Expression in the Maturing Mammalian Oocyte. 2020, Pubmed
Daldello, Control of Cdc6 accumulation by Cdk1 and MAPK is essential for completion of oocyte meiotic divisions in Xenopus. 2015, Pubmed , Xenbase
Daldello, Cyclin B2 is required for progression through meiosis in mouse oocytes. 2019, Pubmed
Dorée, From Cdc2 to Cdk1: when did the cell cycle kinase join its cyclin partner? 2002, Pubmed
Duckworth, G2 arrest in Xenopus oocytes depends on phosphorylation of cdc25 by protein kinase A. 2002, Pubmed , Xenbase
Dulubova, ARPP-16/ARPP-19: a highly conserved family of cAMP-regulated phosphoproteins. 2001, Pubmed
Dumont, Oogenesis in Xenopus laevis (Daudin). I. Stages of oocyte development in laboratory maintained animals. 1972, Pubmed , Xenbase
Dupré, The greatwall kinase is dominant over PKA in controlling the antagonistic function of ARPP19 in Xenopus oocytes. 2017, Pubmed , Xenbase
Dupré, Phosphorylation of ARPP19 by protein kinase A prevents meiosis resumption in Xenopus oocytes. 2014, Pubmed , Xenbase
Dupré, The phosphorylation of ARPP19 by Greatwall renders the auto-amplification of MPF independently of PKA in Xenopus oocytes. 2013, Pubmed , Xenbase
Dupré, Mos is not required for the initiation of meiotic maturation in Xenopus oocytes. 2002, Pubmed , Xenbase
Ferby, A novel p34(cdc2)-binding and activating protein that is necessary and sufficient to trigger G(2)/M progression in Xenopus oocytes. 1999, Pubmed , Xenbase
Fisher, Dissociation of MAP kinase activation and MPF activation in hormone-stimulated maturation of Xenopus oocytes. 1999, Pubmed , Xenbase
Fox, Poly(A) addition during maturation of frog oocytes: distinct nuclear and cytoplasmic activities and regulation by the sequence UUUUUAU. 1989, Pubmed , Xenbase
Frank-Vaillant, Two distinct mechanisms control the accumulation of cyclin B1 and Mos in Xenopus oocytes in response to progesterone. 1999, Pubmed , Xenbase
Frank-Vaillant, Progesterone regulates the accumulation and the activation of Eg2 kinase in Xenopus oocytes. 2000, Pubmed , Xenbase
Furuno, Suppression of DNA replication via Mos function during meiotic divisions in Xenopus oocytes. 1994, Pubmed , Xenbase
Gross, The critical role of the MAP kinase pathway in meiosis II in Xenopus oocytes is mediated by p90(Rsk). 2000, Pubmed , Xenbase
Haccard, Redundant pathways for Cdc2 activation in Xenopus oocyte: either cyclin B or Mos synthesis. 2006, Pubmed , Xenbase
Hake, CPEB is a specificity factor that mediates cytoplasmic polyadenylation during Xenopus oocyte maturation. 1994, Pubmed , Xenbase
Han, Wee1B is an oocyte-specific kinase involved in the control of meiotic arrest in the mouse. 2005, Pubmed , Xenbase
Han, The Translation of Cyclin B1 and B2 is Differentially Regulated during Mouse Oocyte Reentry into the Meiotic Cell Cycle. 2017, Pubmed
Han, New pathways from PKA to the Cdc2/cyclin B complex in oocytes: Wee1B as a potential PKA substrate. 2006, Pubmed , Xenbase
Hemmings, DARPP-32, a dopamine- and adenosine 3':5'-monophosphate-regulated neuronal phosphoprotein. I. Amino acid sequence around the phosphorylated threonine. 1984, Pubmed
Hemmings, DARPP-32, a dopamine-regulated neuronal phosphoprotein, is a potent inhibitor of protein phosphatase-1. , Pubmed
Hochegger, New B-type cyclin synthesis is required between meiosis I and II during Xenopus oocyte maturation. 2001, Pubmed , Xenbase
Huang, Characterization of the inhibition of protein phosphatase-1 by DARPP-32 and inhibitor-2. 1999, Pubmed
Huarte, Transient translational silencing by reversible mRNA deadenylation. 1992, Pubmed
Huchon, The pure inhibitor of cAMP-dependent protein kinase initiates Xenopus laevis meiotic maturation. A 4-step scheme for meiotic maturation. 1981, Pubmed , Xenbase
Huchon, Protein phosphatase-1 is involved in Xenopus oocyte maturation. 1981, Pubmed , Xenbase
Hyman, Translational inactivation of ribosomal protein mRNAs during Xenopus oocyte maturation. 1988, Pubmed , Xenbase
Igea, Meiosis requires a translational positive loop where CPEB1 ensues its replacement by CPEB4. 2010, Pubmed , Xenbase
Ingolia, Genome-wide analysis in vivo of translation with nucleotide resolution using ribosome profiling. 2009, Pubmed
Ivanova, The RNA m6A Reader YTHDF2 Is Essential for the Post-transcriptional Regulation of the Maternal Transcriptome and Oocyte Competence. 2017, Pubmed
Jessus, Managing the Oocyte Meiotic Arrest-Lessons from Frogs and Jellyfish. 2020, Pubmed , Xenbase
Jessus, How does Xenopus oocyte acquire its competence to undergo meiotic maturation? 2004, Pubmed , Xenbase
Jessus, Oscillation of MPF is accompanied by periodic association between cdc25 and cdc2-cyclin B. 1992, Pubmed , Xenbase
Karaiskou, Polo-like kinase confers MPF autoamplification competence to growing Xenopus oocytes. 2004, Pubmed , Xenbase
Karaïskou, MPF amplification in Xenopus oocyte extracts depends on a two-step activation of cdc25 phosphatase. 1998, Pubmed , Xenbase
Keady, MAPK interacts with XGef and is required for CPEB activation during meiosis in Xenopus oocytes. 2007, Pubmed , Xenbase
Kim, Opposing polymerase-deadenylase activities regulate cytoplasmic polyadenylation. 2006, Pubmed , Xenbase
Komrskova, Aurora kinase A is not involved in CPEB1 phosphorylation and cyclin B1 mRNA polyadenylation during meiotic maturation of porcine oocytes. 2014, Pubmed
Kuge, Maturation of Xenopus laevis oocyte by progesterone requires poly(A) tail elongation of mRNA. 1992, Pubmed , Xenbase
Leise, Multiple Cdk1 inhibitory kinases regulate the cell cycle during development. 2002, Pubmed , Xenbase
Lemaître, Competence to replicate in the unfertilized egg is conferred by Cdc6 during meiotic maturation. 2002, Pubmed , Xenbase
Lemonnier, The G2-to-M transition from a phosphatase perspective: a new vision of the meiotic division. 2020, Pubmed
Lemonnier, The M-phase regulatory phosphatase PP2A-B55δ opposes protein kinase A on Arpp19 to initiate meiotic division. 2021, Pubmed , Xenbase
Lenormand, Speedy: a novel cell cycle regulator of the G2/M transition. 1999, Pubmed , Xenbase
Lourim, Characterization and quantitation of three B-type lamins in Xenopus oocytes and eggs: increase of lamin LI protein synthesis during meiotic maturation. 1996, Pubmed , Xenbase
Luong, Genome-wide analysis reveals a switch in the translational program upon oocyte meiotic resumption. 2020, Pubmed
Ma, Maternally recruited DCP1A and DCP2 contribute to messenger RNA degradation during oocyte maturation and genome activation in mouse. 2013, Pubmed
Maller, Progesterone-stimulated meiotic cell division in Xenopus oocytes. Induction by regulatory subunit and inhibition by catalytic subunit of adenosine 3':5'-monophosphate-dependent protein kinase. 1977, Pubmed , Xenbase
Maller, Early effect of progesterone on levels of cyclic adenosine 3':5'-monophosphate in Xenopus oocytes. 1979, Pubmed , Xenbase
Margolis, A role for PP1 in the Cdc2/Cyclin B-mediated positive feedback activation of Cdc25. 2006, Pubmed , Xenbase
Masui, Cytoplasmic control of nuclear behavior during meiotic maturation of frog oocytes. 1971, Pubmed
Maton, Cdc2-cyclin B triggers H3 kinase activation of Aurora-A in Xenopus oocytes. 2003, Pubmed , Xenbase
McGrew, Poly(A) elongation during Xenopus oocyte maturation is required for translational recruitment and is mediated by a short sequence element. 1989, Pubmed , Xenbase
Medvedev, Absence of MSY2 in mouse oocytes perturbs oocyte growth and maturation, RNA stability, and the transcriptome. 2011, Pubmed
Medvedev, CDC2A (CDK1)-mediated phosphorylation of MSY2 triggers maternal mRNA degradation during mouse oocyte maturation. 2008, Pubmed
Mendez, Differential mRNA translation and meiotic progression require Cdc2-mediated CPEB destruction. 2002, Pubmed , Xenbase
Mendez, Phosphorylation of CPE binding factor by Eg2 regulates translation of c-mos mRNA. 2000, Pubmed , Xenbase
Muggenhumer, Drosha protein levels are translationally regulated during Xenopus oocyte maturation. 2014, Pubmed , Xenbase
Nakahata, Involvement of Xenopus Pumilio in the translational regulation that is specific to cyclin B1 mRNA during oocyte maturation. 2003, Pubmed , Xenbase
Nakajo, Absence of Wee1 ensures the meiotic cell cycle in Xenopus oocytes. 2000, Pubmed , Xenbase
Narasimhachar, Geminin stabilizes Cdt1 during meiosis in Xenopus oocytes. 2009, Pubmed , Xenbase
Nascimento, Phosphorylation of PRAS40 on Thr246 by PKB/AKT facilitates efficient phosphorylation of Ser183 by mTORC1. 2010, Pubmed
Ohe, Erp1/Emi2 is essential for the meiosis I to meiosis II transition in Xenopus oocytes. 2007, Pubmed , Xenbase
Okamoto, The existence of two distinct Wee1 isoforms in Xenopus: implications for the developmental regulation of the cell cycle. 2002, Pubmed , Xenbase
Opresko, Receptor-mediated endocytosis in Xenopus oocytes. I. Characterization of the vitellogenin receptor system. 1987, Pubmed , Xenbase
Ozon, Roles of cyclic AMP and calcium in maturation of Xenopus laevis oocytes. 1979, Pubmed , Xenbase
Padmanabhan, Regulated Pumilio-2 binding controls RINGO/Spy mRNA translation and CPEB activation. 2006, Pubmed , Xenbase
Pascreau, Phosphorylation of p53 is regulated by TPX2-Aurora A in xenopus oocytes. 2009, Pubmed , Xenbase
Peng, Mitotic and G2 checkpoint control: regulation of 14-3-3 protein binding by phosphorylation of Cdc25C on serine-216. 1997, Pubmed
Perez, Xkid chromokinesin is required for the meiosis I to meiosis II transition in Xenopus laevis oocytes. 2002, Pubmed , Xenbase
Peuchen, Phosphorylation Dynamics Dominate the Regulated Proteome during Early Xenopus Development. 2017, Pubmed , Xenbase
Piqué, A combinatorial code for CPE-mediated translational control. 2008, Pubmed , Xenbase
Radford, Translational control by cytoplasmic polyadenylation in Xenopus oocytes. 2008, Pubmed , Xenbase
Reis, APCcdh1 activity in mouse oocytes prevents entry into the first meiotic division. 2006, Pubmed
Reverte, CPEB degradation during Xenopus oocyte maturation requires a PEST domain and the 26S proteasome. 2001, Pubmed , Xenbase
Richter, The mechanism for increased protein synthesis during Xenopus oocyte maturation. 1982, Pubmed , Xenbase
Rime, Microinjection of Cdc25 protein phosphatase into Xenopus prophase oocyte activates MPF and arrests meiosis at metaphase I. 1994, Pubmed , Xenbase
Ríos-Cardona, A role for GPRx, a novel GPR3/6/12-related G-protein coupled receptor, in the maintenance of meiotic arrest in Xenopus laevis oocytes. 2008, Pubmed , Xenbase
Robbie, Temporal regulation of the Xenopus FGF receptor in development: a translation inhibitory element in the 3' untranslated region. 1995, Pubmed , Xenbase
Sagata, The product of the mos proto-oncogene as a candidate "initiator" for oocyte maturation. 1989, Pubmed , Xenbase
Sagata, Function of c-mos proto-oncogene product in meiotic maturation in Xenopus oocytes. 1988, Pubmed , Xenbase
Schier, The maternal-zygotic transition: death and birth of RNAs. 2007, Pubmed
Schwanhäusser, Global quantification of mammalian gene expression control. 2011, Pubmed
Session, Genome evolution in the allotetraploid frog Xenopus laevis. 2016, Pubmed , Xenbase
Setoyama, Mechanism of degradation of CPEB during Xenopus oocyte maturation. 2007, Pubmed , Xenbase
Sha, CNOT6L couples the selective degradation of maternal transcripts to meiotic cell cycle progression in mouse oocyte. 2018, Pubmed
Sha, A MAPK cascade couples maternal mRNA translation and degradation to meiotic cell cycle progression in mouse oocytes. 2017, Pubmed
Sheets, The 3'-untranslated regions of c-mos and cyclin mRNAs stimulate translation by regulating cytoplasmic polyadenylation. 1994, Pubmed , Xenbase
Speaker, Cyclic nucleotide fluctuations during steroid induced meiotic maturation of frog oocytes. 1977, Pubmed
Stebbins-Boaz, CPEB controls the cytoplasmic polyadenylation of cyclin, Cdk2 and c-mos mRNAs and is necessary for oocyte maturation in Xenopus. 1996, Pubmed , Xenbase
Strickland, Antisense RNA directed against the 3' noncoding region prevents dormant mRNA activation in mouse oocytes. 1988, Pubmed
Su, Selective degradation of transcripts during meiotic maturation of mouse oocytes. 2007, Pubmed
Subtelny, Poly(A)-tail profiling reveals an embryonic switch in translational control. 2014, Pubmed , Xenbase
Tachibana, c-Mos forces the mitotic cell cycle to undergo meiosis II to produce haploid gametes. 2000, Pubmed , Xenbase
Talarek, Initiation of the TORC1-regulated G0 program requires Igo1/2, which license specific mRNAs to evade degradation via the 5'-3' mRNA decay pathway. 2010, Pubmed
Tian, Signals for pre-mRNA cleavage and polyadenylation. 2012, Pubmed
Tunquist, The spindle checkpoint kinase bub1 and cyclin e/cdk2 both contribute to the establishment of meiotic metaphase arrest by cytostatic factor. 2002, Pubmed , Xenbase
Varnum, Deadenylation of maternal mRNAs during Xenopus oocyte maturation does not require specific cis-sequences: a default mechanism for translational control. 1990, Pubmed , Xenbase
Verlhac, Mos is required for MAP kinase activation and is involved in microtubule organization during meiotic maturation in the mouse. 1996, Pubmed
Wang, A novel mRNA 3' untranslated region translational control sequence regulates Xenopus Wee1 mRNA translation. 2008, Pubmed , Xenbase
Wasserman, Effects of cyclohexamide on a cytoplasmic factor initiating meiotic naturation in Xenopus oocytes. 1975, Pubmed , Xenbase
Wasserman, Protein synthesis during maturation promoting factor- and progesterone-induced maturation in Xenopus oocytes. 1982, Pubmed , Xenbase
Weill, Musashi 1 regulates the timing and extent of meiotic mRNA translational activation by promoting the use of specific CPEs. 2017, Pubmed , Xenbase
Whitmire, Cdc6 synthesis regulates replication competence in Xenopus oocytes. 2002, Pubmed , Xenbase
Wilczynska, CPEB and miR-15/16 Co-Regulate Translation of Cyclin E1 mRNA during Xenopus Oocyte Maturation. 2016, Pubmed , Xenbase
Wu, EXOSC10 sculpts the transcriptome during the growth-to-maturation transition in mouse oocytes. 2020, Pubmed
Yang, Genome-wide analysis identifies cis-acting elements regulating mRNA polyadenylation and translation during vertebrate oocyte maturation. 2020, Pubmed , Xenbase
Yew, Meiotic initiation by the mos protein in Xenopus. 1992, Pubmed , Xenbase
Yu, BTG4 is a meiotic cell cycle-coupled maternal-zygotic-transition licensing factor in oocytes. 2016, Pubmed
