XB-ART-57089
Mol Biol Cell
2020 Jun 15;3113:1324-1345. doi: 10.1091/mbc.E19-08-0443.
Show Gene links
Show Anatomy links
The ABCF gene family facilitates disaggregation during animal development.
Skuodas S, Clemons A, Hayes M, Goll A, Zora B, Weeks DL, Phillips BT, Fassler JS.
???displayArticle.abstract???
Protein aggregation, once believed to be a harbinger and/or consequence of stress, age, and pathological conditions, is emerging as a novel concept in cellular regulation. Normal versus pathological aggregation may be distinguished by the capacity of cells to regulate the formation, modification, and dissolution of aggregates. We find that Caenorhabditis elegans aggregates are observed in large cells/blastomeres (oocytes, embryos) and in smaller, further differentiated cells (primordial germ cells), and their analysis using cell biological and genetic tools is straightforward. These observations are consistent with the hypothesis that aggregates are involved in normal development. Using cross-platform analysis in Saccharomyces cerevisiae, C. elegans, and Xenopus laevis, we present studies identifying a novel disaggregase family encoded by animal genomes and expressed embryonically. Our initial analysis of yeast Arb1/Abcf2 in disaggregation and animal ABCF proteins in embryogenesis is consistent with the possibility that members of the ABCF gene family may encode disaggregases needed for aggregate processing during the earliest stages of animal development.
???displayArticle.pubmedLink??? 32320318
???displayArticle.pmcLink??? PMC7353142
???displayArticle.link??? Mol Biol Cell
???displayArticle.grants??? [+]
T32 GM007337 NIGMS NIH HHS , R01 GM114007 NIGMS NIH HHS , R01 GM124063 NIGMS NIH HHS , P40 OD010440 NIH HHS , IOS-1456941 National Science Foundation
Species referenced: Xenopus laevis
Genes referenced: abcf1 abcf2 abcf3 htt pes1 sdhd
???attribute.lit??? ???displayArticles.show???
|
|
FIGURE 1:. Simplified overview of aggregation pathways. Intrinsically disordered monomeric proteins self-associate to create an assortment of transient higher-order structures including liquid droplets, hydrogels, and the highly stable solid amyloids. These structures are differentially detected by stains such as ThioT and X-34 and conformer specific antibodies including the oligomer-specific A11 antibody and the fiber-specific OC antibody. Modified from Hayes et al. (2018) and Wu and Fuxreiter (2016). |
|
|
FIGURE 2:. Endogenous C. elegans amyloids. (A) Hermaphrodite gonad cartoon showing germline and early embryos. (B, C) A11 antibody positive puncta (green, arrows) in a 1-cell zygote (B) and an eight-cell embryo (C). (Bâ, Câ) γ-Tubulin staining (red) shows these puncta colocalize with centrosomes. (D) A similar pattern is also seen with the OC antibody (green). (E, F) A11 (green) stains nuclear membranes in germline oocytes (arrowheads in E), all cells in early embryos (E, inset arrowheads), and select cells in late embryos (arrowheads in F). Cells in F identified as PGCs by the PES-1 (red) expression in the adjacent somatic gonadal precursors (arrows). (G) Noncentrosomal A11 puncta in the P2 cell that become visible with longer exposure (black arrows). (AâF) Blue, DAPI-stained DNA. (HâHâââ) A subdomain of C. elegans P granules displays amyloid character. Embryonic P cell stained for A11 (green in H), P granule marker, PGL-1 (red in Hâ), and DAPI-stained DNA (blue in Hââ). (HâHâââ) Arrows denote P granules that are A11 negative, while arrowheads denote P granules that are A11-positive; c, centrosome. Frequencies of depicted phenotypes are as follows: (B,C, E, G) 100% n > 100; (D) 100% n = 63; (F) 100% n = 17; (H and Hââ) 100% n > 100; (Hâââ) 77% of P granules are positive for A11 n > 100. Scale bar: 12 um in BâD and G; 20 um in E; 44 um in E, inset; 21 µM in F; and 6 µM in HâK. |
|
|
FIGURE 3:. Effects of HSP104 misexpression in C. elegans. (AâJ) Typical control-injected embryos after GFP mRNA injection (A, B) or buffer injection (CâE) showing normal distribution of A11 on oocyte nuclear membrane (A) and embryonic nuclear membranes and centrosomes at the 1- (B), 4- (C), 16- (D), and 32-cell stage (E). (FâJ) Corresponding DAPI-stained DNA images of AâE. (KâN) A11-stained oocyte (K) and embryos (LâN) after potentiated HSP104 mRNA injections. (K) Oocyte exhibiting dim nuclear membrane A11 but additional A11 nuclear puncta (arrowheads). (L) Dividing one-cell embryo with dim centrosomal (arrows) and nuclear membrane A11. (M) Four- to eight-cell embryo with dim and misshapen centrosomes (arrows). (N) Thirty-two-cell embryo with variably dim centrosomes (arrows). (OâR) Corresponding DAPI-stained DNA images of KâN. (SâU) A11-stained embryos after mutant HSP104 mRNA injections. (S, T) Aberrant three-cell embryo with two cells in telophase and one in anaphase (S) and six-cell embryo (T) but exhibiting normal A11 patterns. (U) Thirty-two-cell embryo showing normal A11 and cell division patterns after mutant HSP104 mRNA injection. (VâX) Corresponding DAPI-stained DNA images of (SâU). (YâZ) Sixteen-cell embryo with dim centrosomal A11 puncta (arrows) after injection of wild-type Hsp104 protein. (Yâ) Same A11 sample as Y, but with 70% brighter exposure. (Z) Corresponding DAPI-stained DNA image of Y and Yâ. Frequencies of depicted phenotypes are as follows: (AâE) 97% n = 30; (KâN) 40% abnormal A11 patterning and 30% defective cell division defects, n = 110; (SâU) 99% normal A11 pattern n = 82; (S, T) 26% abnormal cell division defects n = 82; (U) 74% normal cell division pattering n = 82; (YâZ) 41% abnormal A11 n = 22. Scale bar, 10 µm |
|
|
FIGURE 4:. Phenotypic analysis of Arb1-depleted strains. (A) Western analysis using α-FLAG antibody to gauge levels of Arb1 protein expressed from an arb1 deletion strain carrying the UASG-ARB1-d depletion construct [pDH25.1] (Dong et al., 2005) cultivated in galactose or glucose, relative to Arb1 protein levels from pDH29 (Dong et al., 2005), in which the ARB1 gene is expressed under the control of its own promoter. (B) Growth of the arb1 deletion strain carrying pDH25.1 (ARB1-d) or pDH22 (ARB1) (Dong et al., 2005) after serial dilutions on YPD (glucose) or YP Gal plates (galactose). (C) Arb1 depletion causes temperature and HB sensitivity. YPD plates containing the indicated concentrations of HB were incubated at 26, 30, or 37°C for 2–5 d as appropriate. (D) Arb1 depletion strain phenotypes are exacerbated by the absence of the New1 disaggregase. Strains were grown to early log phase in YP Gal Raff media at 30°C and serial dilutions spotted on YP Gal Raff (Gal Raff) or YPD (glucose) plates with 0 or 30 μg/ml HB which were incubated at 26°C (4 d) or 18°C (7 d). arb1δ [pDH25.1] (YDH226) (Dong et al., 2005); hsp104δ (JF2498); new1δ arb1δ [pDH25.1] (JF2510); hsp104δ arb1δ [pDH25.1] (JF2511). |
|
|
FIGURE 5:. Arb1 depletion delays the dissolution of heat-denatured FFL-GFP aggregates. (A) Quantitation of the percentage of cells with aggregates remaining after 30, 60, or 90 min of recovery time following heat treatment. Strains of different genotypes, all carrying the p426Met25-FFL-GFP aggregation reporter plasmid, were grown to early log phase at 30°C in selective media with galactose and raffinose as carbon sources. Cultures were then switched to selective media with glucose as carbon source for 2.5 h to deplete Arb1 and then to media lacking methionine for 1.5 h to express the FFL-GFP gene. Finally, cultures were heat treated (25 min, 42°C) and allowed to recover at 30°C for the indicated times before imaging. A minimum of 100 cells of each genotype were tabulated for each time point. Data for each strain and time point are the averages of three to six trials involving at least three transformants. Error bars are the SD of the means. ANOVA analysis with Tukey post hoc tests were used to determine the significance of observed difference in phenotype of the wild-type strain relative to strains of all other genotypes (excluding hsp104δ) at each time point (30′, 60′, and 90′). The ARB1-d (glucose) sample was significantly different (**P < 0.01) from the wild-type strain at all three times. Other comparisons (not indicated in the figure for clarity) were nonsignificant with the exception of new1 and ARB1-d (glucose and galactose) (p < 0.01, 90′) and the arb1(ARB1) control and ARB1-d (glucose and galactose (p < 0.01, 90′). (B) Representative images for strain YDH226 under Arb1 depletion (glucose) and Arb1 expressing conditions (galactose) at indicated times following heat shock. Strains were wild type (BY4730), UASG-ARB1 (YDH226), new1δ (JF2475), and hsp104δ (JF2473) transformed with the pRS426 UASMET25FFL-GFP plasmid. |
|
|
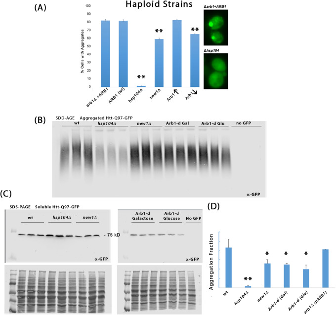
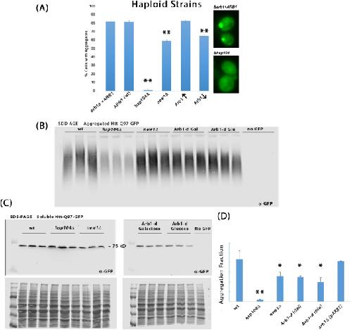
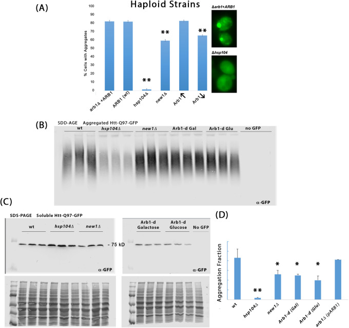
FIGURE 6:. Arb1 depletion causes a defect in maintenance (propagation) of Htt-Q97 amyloids. (A) Percentage of cells maintaining Htt-Q97 âGFP aggregates in the presence or absence of candidate chaperones. Cells were grown to early log phase in selective media containing galactose (up arrow) at 30°C at which point the culture was split and galactose was washed out and replaced with selective media containing glucose (down arrow) prior to growth for another 4 h. Data for each strain are the averages of three transformants and two to three trials. Error bars are the SD of the means. Strains were arb1δ with pDH22 (ARB1), new1δ (JF2475), UASG-ARB1-d (arb1δ with pDH25, YDH226) (Dong et al., 2005), and hsp104δ (JF2473). All strains carried the p416-Htt-Q97-GFP plasmid. The significance of differences in phenotype between the wt strain and strains of other genotypes was assessed by ANOVA-Tukey HSD analysis (**p < 0.01). (B, C) Representative SDD-AGE (B) and SDSâPAGE (C) anti-GFP Western analysis of extracts prepared from haploid strains wt (BY4730), hsp104δ (JF2473), new1 δ (JF2475), and the arb1δ strain YDH226 carrying the pDH25.1 Arb1 depletion plasmid. In later experiments, an arb1δ (pARB1) strain was also included (not shown) as it proved to be a better control than the galactose grown pDH25.1, which expresses reduced levels of Arb1 due to protein destabilization (Dong et al., 2005) (Figure 4 and Supplemental Figure S4B). Three transformants were analyzed in each experiment. Approximately equal loading of extracts across lanes was evaluated by quantitation of the SDSâPAGE gel following REVERT (LI-COR) staining. In the SDD-AGE experiment, wild-type extracts were loaded at 0.5à so that the signal was more even across the blot. The difference in loading was accounted for in the analysis. (D) Aggregate load was calculated as the percentage of aggregated GFP signal over the total signal (SDSâPAGE + SDD-AGE). Significance was evaluated by ANOVA-Tukey HSD analysis (Tukey, 1949) per experiment (three transformants) to reduce the impact of technical (extract to extract) variability and keep the focus on biological variability. The hsp104δ was significantly different (P < 0.01) from all other strains. The wt and the arb1δ(pARB1) control strains were significantly different (*p < 0.05) from all other strains. Differences between the new1δ and ARB1-d strains were not significant. |
|
|
FIGURE 7:. Aggregate processing phenotypes in yeast strains with low levels of Arb1 or lacking Gcn20/Abcf3 are partially complemented by animal ABCF genes. (A) Plasmids carrying each of three different animal ABCF2 cDNAs under yeast PADH1 control (Xl, X. laevis [high copy[, Ce, Caenorhabditis elegans [high copy], and Hs, Homo sapiens [low copy]) were introduced into the ARB1-DAmP/arb1Î diploid strain (JF2639) carrying the pRS426 UASMET25FFL-GFP aggregation reporter plasmid and resolubilization following heat treatment monitored over time (0, 60, 90, and 120 min). (B) As for A, resolubilization of the FFL-GFP reporter was examined in the ARB1-DAmP/arb1Î diploid strain (JF2639) expressing Xenopus ABCF2 (pSS2182) or two versions of the the corresponding Walker Domain (Walker A-2, K431W) mutant (pSS2198 and pSS2199). (C) Similar to A, resolubilization of the FFL-GFP reporter was examined in the ARB1-DAmP/arb1Î diploid strain (JF2639) expressing human ABCF1, ABCF2, and ABCF3 cDNAs. For data in AâC, a minimum of 100 cells of each genotype were tabulated for each time point, and data for each strain and time point are the averages of three to six trials involving at least three transformants. (D) Amyloid disaggregation was evaluated as described in the legend to Figure 6. Strains were wt (BY4730), hsp104 (JF2473), and gcn20 (from the deletion collection). High and low copy human ABCF1, ABCF2, and ABCF3 expression plasmids as well as the yeast ARB1 plasmid, pDH129, were introduced into the gcn20ÎÂ strain carrying the amyloid reporter plasmid, p416-Htt-Q97-GFP, and evaluated for their effect on amyloid propagation. For all experiments, significance was determined using ANOVA-Tukey HSD analysis (Tukey, 1949) (*p < 0.05, **p < 0.01). In A, the resolubilization phenotype of DAmP/arb1Î strains (carrying an empty vector) was complemented by expression of animal ABCF2 genes at 90 and 120 min. In B, complementation by expression of the Xenopus Walker domain mutant (abcf2-K431W) was significantly reduced relative to expression of the wild-type Xenopus ABCF2. In C, complementation by the human ABCF1 and ABCF2 plasmids (but not ABCF3) was significantly better than the same DAmP/arb1Î strain carrying an empty vector. In D, wild-type aggregation values were significantly different from hsp104Î, gcn20Î, and gcn20Î + pARB1. In addition, aggregation values for the gcn20 strain carrying HsABCF1 (low and high copy), HsABCF2 (high copy), and HsABCF3 (low and high copy) were significantly different from gcn20Î + vector and gcn20Î = pARB1. (**p < 0.01; *p < 0.05). |
|
|
FIGURE 8:. De novo synthesis of the localized mRNA ABCF2 is required for gastrulation and embryonic development in Xenopus. (A) Oligonucleotide-mediated reduction in ABCF2 mRNA relative to the Histone H4 control as assayed by rtPCR (left). RNA was isolated from embryos 2 h postinjection with the indicated levels of DMED-modified anti-ABCF2 oligonucleotide. (B) A comparison of uninjected and injected embryos assayed 12 h after injection shows the dose-dependent inhibition of formation of the blastopore lip and sequential progression toward gastrulation. (C) Spatially directed reduction of ABCF2 shows the importance of localized maternal inheritance of ABCF2 mRNA and the ability of human ABCF2 to replace lost maternal ABCF2 mRNA. Injection of DMED-modified anti-ABCF2 oligonucleotide was delayed until embryos had completed three cleavage cycles, forming an eight-cell embryo with visually distinct animal and vegetal tiers of cells; 0.1 ng of oligonucleotide, human ABCF2 mRNA, or both were injected into either the four animal hemisphere cells or four vegetal hemisphere cells as indicated. Clusters of embryos were photographed at the indicated time. By 24 h, the delay in cell cleavage and failure to gastrulate can be seen in embryos injected with anti-ABCF2 alone when injections were directed to the animal hemisphere tier of cells. Scale bars in B and C: 1 mm. |
|
|
FIGURE 9:. C. elegans ABCF loss of function causes germline arrest and increased amyloid production. (A) Top, experimental scheme to assess ABCF loss of function effects on development. Bottom, phenotypic quantitation. (BâE) Wild-type (B, D) or abcf-2(ok2388) (C, E) adult germlines exposed to control (B, C) or abcf-1 (D, E) RNAi and stained for amyloid oligomers (A11, green) and DNA (DAPI, blue). Frequencies of depicted phenotypes are as follows: (B) 100% n > 100; (C) 100% n = 20; (D) 100% n = 30; (E) 71% (n = 17) of germlines showed expansion of A11-positive structures into the distal germline and 76% (n = 17) showed enlarged or fused oocytes. Arrowheads denote A11 puncta. Arrows in E denote expanded A11 puncta compared with the localization in abcf-1 single loss of function animals (arrowheads in D and E). EV, empty RNAi vector. Scale bar, 50 µm. |
|
|
FIGURE 2:. Endogenous C. elegans amyloids. (A) Hermaphrodite gonad cartoon showing germline and early embryos. (B, C) A11 antibody positive puncta (green, arrows) in a 1-cell zygote (B) and an eight-cell embryo (C). (Bâ, Câ) γ-Tubulin staining (red) shows these puncta colocalize with centrosomes. (D) A similar pattern is also seen with the OC antibody (green). (E, F) A11 (green) stains nuclear membranes in germline oocytes (arrowheads in E), all cells in early embryos (E, inset arrowheads), and select cells in late embryos (arrowheads in F). Cells in F identified as PGCs by the PES-1 (red) expression in the adjacent somatic gonadal precursors (arrows). (G) Noncentrosomal A11 puncta in the P2 cell that become visible with longer exposure (black arrows). (AâF) Blue, DAPI-stained DNA. (HâHâââ) A subdomain of C. elegans P granules displays amyloid character. Embryonic P cell stained for A11 (green in H), P granule marker, PGL-1 (red in Hâ), and DAPI-stained DNA (blue in Hââ). (HâHâââ) Arrows denote P granules that are A11 negative, while arrowheads denote P granules that are A11-positive; c, centrosome. Frequencies of depicted phenotypes are as follows: (B,C, E, G) 100% n > 100; (D) 100% n = 63; (F) 100% n = 17; (H and Hââ) 100% n > 100; (Hâââ) 77% of P granules are positive for A11 n > 100. Scale bar: 12 um in BâD and G; 20 um in E; 44 um in E, inset; 21 µM in F; and 6 µM in HâK. |
|
|
FIGURE 3:. Effects of HSP104 misexpression in C. elegans. (AâJ) Typical control-injected embryos after GFP mRNA injection (A, B) or buffer injection (CâE) showing normal distribution of A11 on oocyte nuclear membrane (A) and embryonic nuclear membranes and centrosomes at the 1- (B), 4- (C), 16- (D), and 32-cell stage (E). (FâJ) Corresponding DAPI-stained DNA images of AâE. (KâN) A11-stained oocyte (K) and embryos (LâN) after potentiated HSP104 mRNA injections. (K) Oocyte exhibiting dim nuclear membrane A11 but additional A11 nuclear puncta (arrowheads). (L) Dividing one-cell embryo with dim centrosomal (arrows) and nuclear membrane A11. (M) Four- to eight-cell embryo with dim and misshapen centrosomes (arrows). (N) Thirty-two-cell embryo with variably dim centrosomes (arrows). (OâR) Corresponding DAPI-stained DNA images of KâN. (SâU) A11-stained embryos after mutant HSP104 mRNA injections. (S, T) Aberrant three-cell embryo with two cells in telophase and one in anaphase (S) and six-cell embryo (T) but exhibiting normal A11 patterns. (U) Thirty-two-cell embryo showing normal A11 and cell division patterns after mutant HSP104 mRNA injection. (VâX) Corresponding DAPI-stained DNA images of (SâU). (YâZ) Sixteen-cell embryo with dim centrosomal A11 puncta (arrows) after injection of wild-type Hsp104 protein. (Yâ) Same A11 sample as Y, but with 70% brighter exposure. (Z) Corresponding DAPI-stained DNA image of Y and Yâ. Frequencies of depicted phenotypes are as follows: (AâE) 97% n = 30; (KâN) 40% abnormal A11 patterning and 30% defective cell division defects, n = 110; (SâU) 99% normal A11 pattern n = 82; (S, T) 26% abnormal cell division defects n = 82; (U) 74% normal cell division pattering n = 82; (YâZ) 41% abnormal A11 n = 22. Scale bar, 10 µm |
|
|
FIGURE 4:. Phenotypic analysis of Arb1-depleted strains. (A) Western analysis using α-FLAG antibody to gauge levels of Arb1 protein expressed from an arb1 deletion strain carrying the UASG-ARB1-d depletion construct [pDH25.1] (Dong et al., 2005) cultivated in galactose or glucose, relative to Arb1 protein levels from pDH29 (Dong et al., 2005), in which the ARB1 gene is expressed under the control of its own promoter. (B) Growth of the arb1 deletion strain carrying pDH25.1 (ARB1-d) or pDH22 (ARB1) (Dong et al., 2005) after serial dilutions on YPD (glucose) or YP Gal plates (galactose). (C) Arb1 depletion causes temperature and HB sensitivity. YPD plates containing the indicated concentrations of HB were incubated at 26, 30, or 37°C for 2–5 d as appropriate. (D) Arb1 depletion strain phenotypes are exacerbated by the absence of the New1 disaggregase. Strains were grown to early log phase in YP Gal Raff media at 30°C and serial dilutions spotted on YP Gal Raff (Gal Raff) or YPD (glucose) plates with 0 or 30 μg/ml HB which were incubated at 26°C (4 d) or 18°C (7 d). arb1Δ [pDH25.1] (YDH226) (Dong et al., 2005); hsp104Δ (JF2498); new1Δ arb1Δ [pDH25.1] (JF2510); hsp104Δ arb1Δ [pDH25.1] (JF2511). |
|
|
FIGURE 5:. Arb1 depletion delays the dissolution of heat-denatured FFL-GFP aggregates. (A) Quantitation of the percentage of cells with aggregates remaining after 30, 60, or 90 min of recovery time following heat treatment. Strains of different genotypes, all carrying the p426Met25-FFL-GFP aggregation reporter plasmid, were grown to early log phase at 30°C in selective media with galactose and raffinose as carbon sources. Cultures were then switched to selective media with glucose as carbon source for 2.5 h to deplete Arb1 and then to media lacking methionine for 1.5 h to express the FFL-GFP gene. Finally, cultures were heat treated (25 min, 42°C) and allowed to recover at 30°C for the indicated times before imaging. A minimum of 100 cells of each genotype were tabulated for each time point. Data for each strain and time point are the averages of three to six trials involving at least three transformants. Error bars are the SD of the means. ANOVA analysis with Tukey post hoc tests were used to determine the significance of observed difference in phenotype of the wild-type strain relative to strains of all other genotypes (excluding hsp104Δ) at each time point (30′, 60′, and 90′). The ARB1-d (glucose) sample was significantly different (**P < 0.01) from the wild-type strain at all three times. Other comparisons (not indicated in the figure for clarity) were nonsignificant with the exception of new1 and ARB1-d (glucose and galactose) (p < 0.01, 90′) and the arb1(ARB1) control and ARB1-d (glucose and galactose (p < 0.01, 90′). (B) Representative images for strain YDH226 under Arb1 depletion (glucose) and Arb1 expressing conditions (galactose) at indicated times following heat shock. Strains were wild type (BY4730), UASG-ARB1 (YDH226), new1Δ (JF2475), and hsp104Δ (JF2473) transformed with the pRS426 UASMET25FFL-GFP plasmid. |
|
|
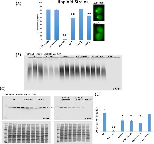
FIGURE 6:. Arb1 depletion causes a defect in maintenance (propagation) of Htt-Q97 amyloids. (A) Percentage of cells maintaining Htt-Q97 âGFP aggregates in the presence or absence of candidate chaperones. Cells were grown to early log phase in selective media containing galactose (up arrow) at 30°C at which point the culture was split and galactose was washed out and replaced with selective media containing glucose (down arrow) prior to growth for another 4 h. Data for each strain are the averages of three transformants and two to three trials. Error bars are the SD of the means. Strains were arb1Î with pDH22 (ARB1), new1Î (JF2475), UASG-ARB1-d (arb1Î with pDH25, YDH226) (Dong et al., 2005), and hsp104Î (JF2473). All strains carried the p416-Htt-Q97-GFP plasmid. The significance of differences in phenotype between the wt strain and strains of other genotypes was assessed by ANOVA-Tukey HSD analysis (**p < 0.01). (B, C) Representative SDD-AGE (B) and SDSâPAGE (C) anti-GFP Western analysis of extracts prepared from haploid strains wt (BY4730), hsp104Î (JF2473), new1 Π(JF2475), and the arb1Î strain YDH226 carrying the pDH25.1 Arb1 depletion plasmid. In later experiments, an arb1Î (pARB1) strain was also included (not shown) as it proved to be a better control than the galactose grown pDH25.1, which expresses reduced levels of Arb1 due to protein destabilization (Dong et al., 2005) (Figure 4 and Supplemental Figure S4B). Three transformants were analyzed in each experiment. Approximately equal loading of extracts across lanes was evaluated by quantitation of the SDSâPAGE gel following REVERT (LI-COR) staining. In the SDD-AGE experiment, wild-type extracts were loaded at 0.5à so that the signal was more even across the blot. The difference in loading was accounted for in the analysis. (D) Aggregate load was calculated as the percentage of aggregated GFP signal over the total signal (SDSâPAGE + SDD-AGE). Significance was evaluated by ANOVA-Tukey HSD analysis (Tukey, 1949) per experiment (three transformants) to reduce the impact of technical (extract to extract) variability and keep the focus on biological variability. The hsp104Î was significantly different (P < 0.01) from all other strains. The wt and the arb1Î(pARB1) control strains were significantly different (*p < 0.05) from all other strains. Differences between the new1Î and ARB1-d strains were not significant. |
|
|
FIGURE 9:. C. elegans ABCF loss of function causes germline arrest and increased amyloid production. (A) Top, experimental scheme to assess ABCF loss of function effects on development. Bottom, phenotypic quantitation. (BâE) Wild-type (B, D) or abcf-2(ok2388) (C, E) adult germlines exposed to control (B, C) or abcf-1 (D, E) RNAi and stained for amyloid oligomers (A11, green) and DNA (DAPI, blue). Frequencies of depicted phenotypes are as follows: (B) 100% n > 100; (C) 100% n = 20; (D) 100% n = 30; (E) 71% (n = 17) of germlines showed expansion of A11-positive structures into the distal germline and 76% (n = 17) showed enlarged or fused oocytes. Arrowheads denote A11 puncta. Arrows in E denote expanded A11 puncta compared with the localization in abcf-1 single loss of function animals (arrowheads in D and E). EV, empty RNAi vector. Scale bar, 50 µm. |
References [+] :
Abrams,
Coupled assays for monitoring protein refolding in Saccharomyces cerevisiae.
2013, Pubmed
Abrams, Coupled assays for monitoring protein refolding in Saccharomyces cerevisiae. 2013, Pubmed
Ader, Amyloid-like interactions within nucleoporin FG hydrogels. 2010, Pubmed
Albanèse, A ribosome-anchored chaperone network that facilitates eukaryotic ribosome biogenesis. 2010, Pubmed
Ando-Akatsuka, Involvements of the ABC protein ABCF2 and α-actinin-4 in regulation of cell volume and anion channels in human epithelial cells. 2012, Pubmed
Aron, J-protein co-chaperone Sis1 required for generation of [RNQ+] seeds necessary for prion propagation. 2007, Pubmed
Balguerie, Domain organization and structure-function relationship of the HET-s prion protein of Podospora anserina. 2003, Pubmed
Bardill, Requirements of Hsp104p activity and Sis1p binding for propagation of the [RNQ(+)] prion. 2009, Pubmed
Bardill, Heterologous prion interactions are altered by mutations in the prion protein Rnq1p. 2009, Pubmed
Biancalana, Molecular mechanism of Thioflavin-T binding to amyloid fibrils. 2010, Pubmed
Bloom, Cohesin Function in Cohesion, Condensation, and DNA Repair Is Regulated by Wpl1p via a Common Mechanism in Saccharomyces cerevisiae. 2018, Pubmed
Boël, The ABC-F protein EttA gates ribosome entry into the translation elongation cycle. 2014, Pubmed
Brachmann, Designer deletion strains derived from Saccharomyces cerevisiae S288C: a useful set of strains and plasmids for PCR-mediated gene disruption and other applications. 1998, Pubmed
Brangwynne, Germline P granules are liquid droplets that localize by controlled dissolution/condensation. 2009, Pubmed
Breslow, A comprehensive strategy enabling high-resolution functional analysis of the yeast genome. 2008, Pubmed
Chen, Retinoic acid signaling is essential for pancreas development and promotes endocrine at the expense of exocrine cell differentiation in Xenopus. 2004, Pubmed , Xenbase
Chernoff, Role of the chaperone protein Hsp104 in propagation of the yeast prion-like factor [psi+]. 1995, Pubmed
Christianson, Multifunctional yeast high-copy-number shuttle vectors. 1992, Pubmed
Collart, High-resolution analysis of gene activity during the Xenopus mid-blastula transition. 2014, Pubmed , Xenbase
Dagle, Targeted elimination of zygotic messages in Xenopus laevis embryos by modified oligonucleotides possessing terminal cationic linkages. 2000, Pubmed , Xenbase
Dagle, Selective degradation of targeted mRNAs using partially modified oligonucleotides. 2000, Pubmed , Xenbase
Dichmann, fus/TLS orchestrates splicing of developmental regulators during gastrulation. 2012, Pubmed , Xenbase
Dimmic, rtREV: an amino acid substitution matrix for inference of retrovirus and reverse transcriptase phylogeny. 2002, Pubmed
Dong, The novel ATP-binding cassette protein ARB1 is a shuttling factor that stimulates 40S and 60S ribosome biogenesis. 2005, Pubmed
Duennwald, Small heat shock proteins potentiate amyloid dissolution by protein disaggregases from yeast and humans. 2012, Pubmed
Erives, Metabolic and chaperone gene loss marks the origin of animals: evidence for Hsp104 and Hsp78 chaperones sharing mitochondrial enzymes as clients. 2015, Pubmed
Fowler, Functional amyloid formation within mammalian tissue. 2006, Pubmed
Gao, Human Hsp70 Disaggregase Reverses Parkinson's-Linked α-Synuclein Amyloid Fibrils. 2015, Pubmed
Gautschi, RAC, a stable ribosome-associated complex in yeast formed by the DnaK-DnaJ homologs Ssz1p and zuotin. 2001, Pubmed
Groenning, Binding mode of Thioflavin T and other molecular probes in the context of amyloid fibrils-current status. 2010, Pubmed
Halfmann, Epigenetics in the extreme: prions and the inheritance of environmentally acquired traits. 2010, Pubmed
Halfmann, Prions are a common mechanism for phenotypic inheritance in wild yeasts. 2012, Pubmed
Hanson, AAA+ proteins: have engine, will work. 2005, Pubmed
Harland, In situ hybridization: an improved whole-mount method for Xenopus embryos. 1991, Pubmed , Xenbase
Hashimshony, CEL-Seq: single-cell RNA-Seq by multiplexed linear amplification. 2012, Pubmed
Hayes, Amyloids assemble as part of recognizable structures during oogenesis in Xenopus. 2016, Pubmed , Xenbase
Hayes, Dual roles for ATP in the regulation of phase separated protein aggregates in Xenopus oocyte nucleoli. 2018, Pubmed , Xenbase
Iconomidou, The silkmoth eggshell as a natural amyloid shield for the safe development of insect oocyte and embryo: insights from studies of silkmoth chorion protein peptide-analogues of the B family. 2011, Pubmed
Ikonomovic, X-34 labeling of abnormal protein aggregates during the progression of Alzheimer's disease. 2006, Pubmed
Inoue, Yeast prion protein New1 can break Sup35 amyloid fibrils into fragments in an ATP-dependent manner. 2011, Pubmed
Jackrel, Potentiated Hsp104 variants antagonize diverse proteotoxic misfolding events. 2014, Pubmed
Jackrel, Potentiated Hsp104 variants suppress toxicity of diverse neurodegenerative disease-linked proteins. 2014, Pubmed
Kato, A Solid-State Conceptualization of Information Transfer from Gene to Message to Protein. 2018, Pubmed
Kato, Cell-free formation of RNA granules: low complexity sequence domains form dynamic fibers within hydrogels. 2012, Pubmed
Kayed, Fibril specific, conformation dependent antibodies recognize a generic epitope common to amyloid fibrils and fibrillar oligomers that is absent in prefibrillar oligomers. 2007, Pubmed
Kerr, Sequence analysis of twin ATP binding cassette proteins involved in translational control, antibiotic resistance, and ribonuclease L inhibition. 2004, Pubmed
Kirstein, In vivo properties of the disaggregase function of J-proteins and Hsc70 in Caenorhabditis elegans stress and aging. 2017, Pubmed
Knowles, The amyloid state and its association with protein misfolding diseases. 2014, Pubmed
Koonin, Protein fold recognition using sequence profiles and its application in structural genomics. 2000, Pubmed
Koplin, A dual function for chaperones SSB-RAC and the NAC nascent polypeptide-associated complex on ribosomes. 2010, Pubmed
Krieg, Developmental regulation of a gastrula-specific gene injected into fertilized Xenopus eggs. 1985, Pubmed , Xenbase
Krobitsch, Aggregation of huntingtin in yeast varies with the length of the polyglutamine expansion and the expression of chaperone proteins. 2000, Pubmed
Kryndushkin, Yeast [PSI+] prion aggregates are formed by small Sup35 polymers fragmented by Hsp104. 2003, Pubmed
Kumar, MEGA7: Molecular Evolutionary Genetics Analysis Version 7.0 for Bigger Datasets. 2016, Pubmed
Lackie, The Hsp70/Hsp90 Chaperone Machinery in Neurodegenerative Diseases. 2017, Pubmed
Link, Visualization of fibrillar amyloid deposits in living, transgenic Caenorhabditis elegans animals using the sensitive amyloid dye, X-34. 2001, Pubmed
MacQueen, Nuclear reorganization and homologous chromosome pairing during meiotic prophase require C. elegans chk-2. 2001, Pubmed
Maji, Functional amyloids as natural storage of peptide hormones in pituitary secretory granules. 2009, Pubmed
Marton, Evidence that GCN1 and GCN20, translational regulators of GCN4, function on elongating ribosomes in activation of eIF2alpha kinase GCN2. 1997, Pubmed
Molliex, Phase separation by low complexity domains promotes stress granule assembly and drives pathological fibrillization. 2015, Pubmed
Mortimer, Genealogy of principal strains of the yeast genetic stock center. 1986, Pubmed
Murray, Hsp104 gives clients the individual attention they need. 2012, Pubmed
Nathan, In vivo functions of the Saccharomyces cerevisiae Hsp90 chaperone. 1997, Pubmed
Newby, Blessings in disguise: biological benefits of prion-like mechanisms. 2013, Pubmed
Newport, A major developmental transition in early Xenopus embryos: I. characterization and timing of cellular changes at the midblastula stage. 1982, Pubmed , Xenbase
Nillegoda, Metazoan Hsp70-based protein disaggregases: emergence and mechanisms. 2015, Pubmed
Nillegoda, Protein Disaggregation in Multicellular Organisms. 2018, Pubmed
Nillegoda, Crucial HSP70 co-chaperone complex unlocks metazoan protein disaggregation. 2015, Pubmed
Otzen, Functional Amyloids. 2019, Pubmed
Patino, Support for the prion hypothesis for inheritance of a phenotypic trait in yeast. 1996, Pubmed
Penna, Thermal stability of recombinant green fluorescent protein (GFPuv) at various pH values. 2004, Pubmed
Peshkin, On the Relationship of Protein and mRNA Dynamics in Vertebrate Embryonic Development. 2015, Pubmed , Xenbase
Preissler, Ribosome-associated chaperones as key players in proteostasis. 2012, Pubmed
Putnam, A gel phase promotes condensation of liquid P granules in Caenorhabditis elegans embryos. 2019, Pubmed
Rambaran, Amyloid fibrils: abnormal protein assembly. 2008, Pubmed
Rampelt, Metazoan Hsp70 machines use Hsp110 to power protein disaggregation. 2012, Pubmed
Romanova, Hsp104 and prion propagation. 2009, Pubmed
Rueden, ImageJ2: ImageJ for the next generation of scientific image data. 2017, Pubmed
Saraste, The P-loop--a common motif in ATP- and GTP-binding proteins. 1990, Pubmed
Saupe, Molecular genetics of heterokaryon incompatibility in filamentous ascomycetes. 2000, Pubmed
Schindelin, Fiji: an open-source platform for biological-image analysis. 2012, Pubmed
Schneider, NIH Image to ImageJ: 25 years of image analysis. 2012, Pubmed
Shorter, Hsp104 catalyzes formation and elimination of self-replicating Sup35 prion conformers. 2004, Pubmed
Shorter, Destruction or potentiation of different prions catalyzed by similar Hsp104 remodeling activities. 2006, Pubmed
Shorter, The mammalian disaggregase machinery: Hsp110 synergizes with Hsp70 and Hsp40 to catalyze protein disaggregation and reactivation in a cell-free system. 2011, Pubmed
Shorter, Designer protein disaggregases to counter neurodegenerative disease. 2017, Pubmed
Si, Aplysia CPEB can form prion-like multimers in sensory neurons that contribute to long-term facilitation. 2010, Pubmed
Sikorski, A system of shuttle vectors and yeast host strains designed for efficient manipulation of DNA in Saccharomyces cerevisiae. 1989, Pubmed
Snider, AAA+ proteins: diversity in function, similarity in structure. 2008, Pubmed
Stroo, Cellular Regulation of Amyloid Formation in Aging and Disease. 2017, Pubmed
Styren, X-34, a fluorescent derivative of Congo red: a novel histochemical stain for Alzheimer's disease pathology. 2000, Pubmed
Sweeny, Mechanistic and Structural Insights into the Prion-Disaggregase Activity of Hsp104. 2016, Pubmed
Tamura, MEGA4: Molecular Evolutionary Genetics Analysis (MEGA) software version 4.0. 2007, Pubmed
Timmons, Ingestion of bacterially expressed dsRNAs can produce specific and potent genetic interference in Caenorhabditis elegans. 2001, Pubmed
Tkach, Nucleocytoplasmic trafficking of the molecular chaperone Hsp104 in unstressed and heat-shocked cells. 2008, Pubmed
Tompa, Intrinsically disordered proteins: a 10-year recap. 2012, Pubmed
Torrente, The metazoan protein disaggregase and amyloid depolymerase system: Hsp110, Hsp70, Hsp40, and small heat shock proteins. 2013, Pubmed
Torrente, Mechanistic Insights into Hsp104 Potentiation. 2016, Pubmed
TUKEY, Comparing individual means in the analysis of variance. 1949, Pubmed
VASSAR, Fluorescent stains, with special reference to amyloid and connective tissues. 1959, Pubmed
Walker, Distantly related sequences in the alpha- and beta-subunits of ATP synthase, myosin, kinases and other ATP-requiring enzymes and a common nucleotide binding fold. 1982, Pubmed
Wu, The Structure and Dynamics of Higher-Order Assemblies: Amyloids, Signalosomes, and Granules. 2016, Pubmed
Yan, Yeast Barcoders: a chemogenomic application of a universal donor-strain collection carrying bar-code identifiers. 2008, Pubmed
Yoshiike, Amyloid oligomer conformation in a group of natively folded proteins. 2008, Pubmed
Zernicka-Goetz, An indelible lineage marker for Xenopus using a mutated green fluorescent protein. 1996, Pubmed , Xenbase
Zhang, Heat shock protein 104 (HSP104) chaperones soluble Tau via a mechanism distinct from its disaggregase activity. 2019, Pubmed
Zhu, Global analysis of protein activities using proteome chips. 2001, Pubmed
Zhu, Protein arrays and microarrays. 2001, Pubmed
Zwicker, Centrosomes are autocatalytic droplets of pericentriolar material organized by centrioles. 2014, Pubmed
