Click here to close
Hello! We notice that you are using Internet Explorer, which is not supported by Xenbase and may cause the site to display incorrectly.
We suggest using a current version of Chrome,
FireFox, or Safari.
???displayArticle.abstract???
Some lineage-determining transcription factors are overwhelmingly important in directing embryonic cells to a particular differentiation pathway, such as Ascl1 for nerve. They also have an exceptionally strong ability to force cells to change from an unrelated pathway to one preferred by their action. Transcription factors are believed to have a very short residence time of only a few seconds on their specific DNA or chromatin-binding sites. We have developed a procedure in which DNA containing one copy of the binding site for the neural-inducing factor Ascl1 is injected directly into a Xenopus oocytenucleus which has been preloaded with a limiting amount of the Ascl1 transcription factor protein. This is followed by a further injection of DNA as a competitor, either in a plasmid or in chromosomal DNA, containing the same binding site but with a different reporter. Importantly, expression of the reporter provides a measure of the function of the transcription factor in addition to its residence time. The same long residence time and resistance to competition are seen with the estrogen receptor and its DNA response elements. We find that in this nondividing oocyte, the nerve-inducing factor Ascl1 can remain bound to a specific chromatin site for hours or days and thereby help to stabilize gene expression. This stability of transcription factor binding to chromatin is a necessary part of its action because removal of this factor causes discontinuation of its effect on gene expression. Stable transcription factor binding may be a characteristic of nondividing cells.
Fig. 1. Experimental design. (A) The sequence of injections on living oocytes of Xenopus. The normal injection volume is 14 nL, aimed for the cytoplasm (mRNA) or the nucleus (GV). Nucleic acids were made up in water for injection. (B) DNA plasmid composition. The various plasmids used are derived from PGL4.28 (Promega). P1008 was provided by A. Philpott (Jeffrey Cheah Biomedical Centre Cambridge Biomedical Campus, Cambridge, UK) (ref. 25). The base pairs marked in red had been mutated as shown for the E-box and Pou sequences. (C) The mRNAs shown cause a substantial increase in the abundance of transcripts from the E-boxâPouâE-box domain of p1008 DNA. Ascl1 SA is a variant of mouse Ascl1 in which alanines have been mutated to serines. *P = 0.001; **P = 0.009. (D) Different amounts and kinds of Ascl1 mRNA induce a huge increase in Firefly expression of p1008 DNA. *P = 0.005; **P = 0.007. (E) The reporters FF for p1008 and p1820 respond strongly and independently to Ascl1 mRNA. The reporter Renilla responds similarly to DNA p7815 R. (F) Different kinds of mRNA induce specific reporter responses. Neurogenin (orange) has almost no effect and Sox2 (black) of mice and no effect at all on Firefly expression (red). Error bars represent the SEM in three independent experiments (n = 3).
Fig. 2. Characterization of gene expression induced by Ascl1 mRNA in DNA-injected oocytes. (A) The background level of luciferase in oocytes that received DNA but no mRNA was 1 to 10% of the mRNA-induced level. (B) High levels of injected Ascl1 mRNA are sufficient to induce expression of a second injected DNA. (C) Ascl1 mRNA-encoded protein concentrates in the GV of injected oocytes and remains at a high level for 3 d. (D) A nuclear localization signal in Ascl1 mRNA helps to increase GV localization injected oocytes. (E) Injected DNA soon becomes associated with histone from injected histone mRNA. (F) The order of addition of DNA (FF or R first or sequential) gives the same conclusion: The first DNA dominates over the second. Error bars shows SEM for (n = 3) where applicable.
Fig. 3. Lack of competition for sequentially introduced DNA binding sites. (A) Fifty picograms of plasmid DNA are nearly saturated by 4 ng of Ascl1 mRNA. In most samples of oocytes, 500 pg to 1 ng of Ascl1 mRNA per oocyte containing 210 pg of p1820 DNA was sufficient to ensure that the synthesized protein limits the amount of luciferase reporter seen. Beyond this level, no further reporter expression is obtained by injecting a further amount of DNA or RNA. (B) Increasing the amount of a second competitor DNA up to 3,360 pg/oocyte does not increase the amount of the first DNAâs reporter (p1820 FF). (C) A lack of competition is seen by a second DNA if the duration of incubation is prolonged for 2 d after the first injection. (D) Summary of results from 17 frogs in different experiments, showing that no significant reporter expression is obtained from a second injection of DNA. The synthesized DNA was injected at 0.2 to 12 ng/oocyte. (E) After Ascl1 mRNA at 210 pg/oocyte, we inject competitor DNA 7815R, also at 210 pg/oocyte. The next day, expression p1820 FF is injected at concentrations from nil to 840 pg/oocyte. (F) The amount of expression DNA p 1820 FF is the same in all samples, but the amount of p7815R as first DNA, as a competitor, shows the expected increase.
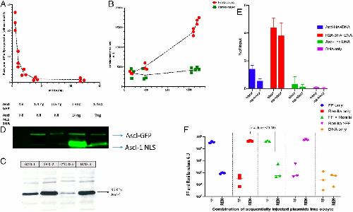
Fig. 4. Rescue of nonexpressing second DNA. (A) It starts with the usual injection of Ascl1 mRNA at 210 pg/oocyte. After 8 h, a GV injection of the first DNA (p7815R) is made. Twelve hours later, another GV injection of DNA is made, this time of p1820 FF at 210 pg/oocyte, as the second DNA. As expected, this second DNA is poorly expressed because of the earlier injection of the first DNA. However, if a second injection of Ascl1 is now made with 2.2 ng/oocyte to raise the level of Ascl1 protein above the limiting amount, it now causes a strong expression of the second DNA. This increased FF values from 1,346 to 6,900. This compares to the high initial level (13,427) of expression of p1820 FF DNA if the reexpression of the previously expressed second DNA (p1820 FF) has now been raised by five times had been no initial expression of it by 7815R. (B) Confirmation of second DNA rescue due to a further supply of Ascl1 mRNA. The experimental design is similar to that in A, except that a greatly increased amount of p1820 FF was introduced. Even now there is no indication of release of Ascl1 from the first DNA, to which it seems to be stably bound. The second injection of mRNA II causes a large increase in expression of the second (repressed) DNA. After Ascl1 mRNA and subsequent competitor p7815R DNA, both at 210 pg/oocyte, p1820 FF was injected 20 h later at the increasing picogram amounts shown. FF was analyzed 24 or 26 h later (the two time point values have been combined). The increasing amount of the second (p1820) DNA does not reduce the response of the initial competitor DNA expression (red). (C) Transplanted nuclei with an integrated E-boxâPouâE-box DNA sequence. One day after nuclei injection, p7815 Renilla competitor DNA was injected into the GV in different amounts. Thirty-six hours after that luciferase, FF or R, was scored. The figure combined with the experimental design shows the luciferase values for FF were about the same independent of additional competitor DNA ranging from 0 to 106 molecules per oocyte GV (Fig. 5A). (D) Protein competition design; two differentially tagged Ascl1 proteins compete for the same binding site. (E) Using two kinds of proteins together with ChIP analysis shows occupation of the Ascl1 binding site in DNA by each kind of protein competitor. Using p1008 FF as a competitor, we see a reduced binding of it to DNA down to about 70% of the high competitor level. If we use Xklf2 mRNA to compete with the Ascl1 mRNA, we see a reduction of binding from 100 to 80%. Therefore, the binding of Xklf2 competes almost as well as Ascl1 for the binding site on DNA. The competitive binding of Xklf2 is therefore not competing directly with Ascl1 mRNA.
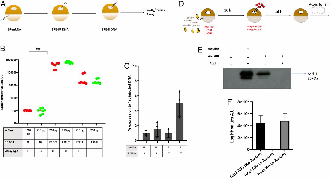
Fig 5. An estrogen receptor induces a very strong and stable expression of estrogen reporter gene expression. (A) Design of experiment. Estrogen response mRNA was injected at 210 pg/oocyte. One day later, estrogen response element DNA at 210 pg/oocyte, tagged with either FF or R, was injected into the GV. One day after that single oocytes were assayed for FF or R fluorescence. (B) Estrogen mRNA gives a very strong response if followed by estrogen response element DNA. Thus, estrogen response element tagged with FF increased by 106-fold (red), and that tagged with R increased by about 100-fold (green). The first and second columns show incubations for 48 h between mRNA injection and assay; for the fifth and sixth columns, the incubation period was 72 h. (C) An estrogen receptor bound to its estrogen reporter DNA resists competition by DNA was a differently tagged reporter. The percentage values given show that the second DNA (whether tagged by FF or R) gives only a 5% expression compared to the same DNA injected first. The same effect as for Ascl1 is seen: Whichever DNA is injected first dominates over the second DNA. (D) A functional necessity for persistent Ascl1 protein on E-box chromatin: auxin depletion of Ascl1 protein. The design of the experiment is as follows: Oocytes were injected with 1.0 ng Ascl1-3HA mRNA. The next day, 210 pg of p1008 DNA were injected, and 1 mM auxin was added to the medium. (As a negative control, Ascl1-HA mRNA [no AID] was included.) Oocytes were processed for Firefly analysis. The results show that both Ascl1-HA and Ascl1 AID were strongly expressed 72 h after the first mRNA. (E) Western analysis to show auxin depletion of protein. Injected oocytes were separated in oil into GVs and cytoplasms; groups of 10 oocytes were then frozen and analyzed for Western blot procedure. (F) Complete removal of protein by auxin is seen. Injected oocytes were analyzed as in previous samples for FF values.
Fig 6. Hypothesis based on cofactors for stabilization. (A) Cofactors are assumed to bind close to the bound Ascl1 protein and to stabilize Ascl1 binding for several hours. (B) Hypothesis to show the phase separation concept. Bound Ascl1 protein is supposed to dissociate from DNA and to rapidly move between its DNA binding site and nearby liquid phaseâseparated material. (C) Effect of ATP overexpression. mRNA and subsequent DNA plasmid (p1820) were injected as usual. Then a second DNA (p7815R) and ATP at 25 μg/mL (15 nL) were injected. The next day FF expression was assayed as done previously. We see that the provision of ATP induces strong expression of the otherwise unexpressed second DNA.
Bertrand,
Proneural genes and the specification of neural cell types.
2002, Pubmed
Bertrand,
Proneural genes and the specification of neural cell types.
2002,
Pubmed Biggin,
Animal transcription networks as highly connected, quantitative continua.
2011,
Pubmed Bogenhagen,
Stable transcription complexes of Xenopus 5S RNA genes: a means to maintain the differentiated state.
1982,
Pubmed
,
Xenbase Brown,
Purification and some characteristics of 5S DNA from Xenopus laevis.
1971,
Pubmed
,
Xenbase Brown,
Cloned single repeating units of 5S DNA direct accurate transcription of 5S RNA when injected into Xenopus oocytes.
1978,
Pubmed
,
Xenbase Brown,
The isolation and characterization of a second oocyte 5s DNA from Xenopus laevis.
1977,
Pubmed
,
Xenbase Castro,
A novel function of the proneural factor Ascl1 in progenitor proliferation identified by genome-wide characterization of its targets.
2011,
Pubmed Clauß,
DNA residence time is a regulatory factor of transcription repression.
2017,
Pubmed Di Stefano,
Cell reprogramming: Brain versus brawn.
2016,
Pubmed Fong,
Conversion of MyoD to a neurogenic factor: binding site specificity determines lineage.
2015,
Pubmed Ford,
Different sequences for 5S RNA in kidney cells and ovaries of Xenopus laevis.
1973,
Pubmed
,
Xenbase Gargiulo,
Assembly of transcriptionally active chromatin in Xenopus oocytes requires specific DNA binding factors.
1984,
Pubmed
,
Xenbase Guillemot,
Mammalian achaete-scute homolog 1 is required for the early development of olfactory and autonomic neurons.
1993,
Pubmed Hager,
Transcription dynamics.
2009,
Pubmed Halford,
An end to 40 years of mistakes in DNA-protein association kinetics?
2009,
Pubmed Halley-Stott,
Mammalian nuclear transplantation to Germinal Vesicle stage Xenopus oocytes - a method for quantitative transcriptional reprogramming.
2010,
Pubmed
,
Xenbase Hammar,
Direct measurement of transcription factor dissociation excludes a simple operator occupancy model for gene regulation.
2014,
Pubmed Hardwick,
Multi-site phosphorylation controls the neurogenic and myogenic activity of E47.
2019,
Pubmed
,
Xenbase Hayes,
Dual roles for ATP in the regulation of phase separated protein aggregates in Xenopus oocyte nucleoli.
2018,
Pubmed
,
Xenbase Henke,
Ascl1 and Neurog2 form novel complexes and regulate Delta-like3 (Dll3) expression in the neural tube.
2009,
Pubmed Hyman,
Liquid-liquid phase separation in biology.
2014,
Pubmed Imayoshi,
Oscillatory control of factors determining multipotency and fate in mouse neural progenitors.
2013,
Pubmed Jullien,
Hierarchical molecular events driven by oocyte-specific factors lead to rapid and extensive reprogramming.
2014,
Pubmed
,
Xenbase Leclerc,
Development of a destabilized firefly luciferase enzyme for measurement of gene expression.
2000,
Pubmed Levine,
Transcriptional repression of eukaryotic promoters.
1989,
Pubmed Lickwar,
Genome-wide protein-DNA binding dynamics suggest a molecular clutch for transcription factor function.
2012,
Pubmed Lin,
The general affinity of lac repressor for E. coli DNA: implications for gene regulation in procaryotes and eucaryotes.
1975,
Pubmed Mancebo,
Competition between DNA templates injected into Xenopus laevis oocytes.
1988,
Pubmed
,
Xenbase McNally,
The glucocorticoid receptor: rapid exchange with regulatory sites in living cells.
2000,
Pubmed Michaeli,
pBR322 DNA inhibits simian virus 40 gene expression in Xenopus laevis oocytes.
1987,
Pubmed
,
Xenbase Misteli,
Protein dynamics: implications for nuclear architecture and gene expression.
2001,
Pubmed Mueller,
Quantifying transcription factor kinetics: at work or at play?
2013,
Pubmed Natsume,
Rapid Protein Depletion in Human Cells by Auxin-Inducible Degron Tagging with Short Homology Donors.
2016,
Pubmed Schwanhäusser,
Global quantification of mammalian gene expression control.
2011,
Pubmed Shechter,
Analysis of histones in Xenopus laevis. I. A distinct index of enriched variants and modifications exists in each cell type and is remodeled during developmental transitions.
2009,
Pubmed
,
Xenbase Shimojo,
Oscillations in notch signaling regulate maintenance of neural progenitors.
2008,
Pubmed Stavreva,
Rapid glucocorticoid receptor exchange at a promoter is coupled to transcription and regulated by chaperones and proteasomes.
2004,
Pubmed Swinstead,
Steroid Receptors Reprogram FoxA1 Occupancy through Dynamic Chromatin Transitions.
2016,
Pubmed Tan,
Mechanism of auxin perception by the TIR1 ubiquitin ligase.
2007,
Pubmed Tapscott,
The circuitry of a master switch: Myod and the regulation of skeletal muscle gene transcription.
2005,
Pubmed Vasconcelos,
Transcriptional control of vertebrate neurogenesis by the proneural factor Ascl1.
2014,
Pubmed Voss,
Dynamic regulation of transcriptional states by chromatin and transcription factors.
2014,
Pubmed Wapinski,
Rapid Chromatin Switch in the Direct Reprogramming of Fibroblasts to Neurons.
2017,
Pubmed Weintraub,
Alpha-Globin-gene switching during the development of chicken embryos: expression and chromosome structure.
1981,
Pubmed White,
Long-Lived Binding of Sox2 to DNA Predicts Cell Fate in the Four-Cell Mouse Embryo.
2016,
Pubmed Woodland,
Histone synthesis during the development of Xenopus.
1980,
Pubmed
,
Xenbase Woodland,
The synthesis and storage of histones during the oogenesis of Xenopus laevis.
1977,
Pubmed
,
Xenbase Wyllie,
Selective DNA conservation and chromatin assembly after injection of SV40 DNA into Xenopus oocytes.
1978,
Pubmed
,
Xenbase Yao,
Dynamics of heat shock factor association with native gene loci in living cells.
2006,
Pubmed