XB-ART-57059
Front Pharmacol
2020 Jan 01;11:672. doi: 10.3389/fphar.2020.00672.
Show Gene links
Show Anatomy links
Andersen-Tawil Syndrome Is Associated With Impaired PIP2 Regulation of the Potassium Channel Kir2.1.
Handklo-Jamal R, Meisel E, Yakubovich D, Vysochek L, Beinart R, Glikson M, McMullen JR, Dascal N, Nof E, Oz S.
???displayArticle.abstract???
Andersen-Tawil syndrome (ATS) type-1 is associated with loss-of-function mutations in KCNJ2 gene. KCNJ2 encodes the tetrameric inward-rectifier potassium channel Kir2.1, important to the resting phase of the cardiac action potential. Kir-channels' activity requires interaction with the agonist phosphatidylinositol-4,5-bisphosphate (PIP2). Two mutations were identified in ATS patients, V77E in the cytosolic N-terminal "slide helix" and M307V in the C-terminal cytoplasmic gate structure "G-loop." Current recordings in Kir2.1-expressing HEK cells showed that each of the two mutations caused Kir2.1 loss-of-function. Biotinylation and immunostaining showed that protein expression and trafficking of Kir2.1 to the plasma membrane were not affected by the mutations. To test the functional effect of the mutants in a heterozygote set, Kir2.1 dimers were prepared. Each dimer was composed of two Kir2.1 subunits joined with a flexible linker (i.e. WT-WT, WT dimer; WT-V77E and WT-M307V, mutant dimer). A tetrameric assembly of Kir2.1 is expected to include two dimers. The protein expression and the current density of WT dimer were equally reduced to ~25% of the WT monomer. Measurements from HEK cells and Xenopus oocytes showed that the expression of either WT-V77E or WT-M307V yielded currents of only about 20% compared to the WT dimer, supporting a dominant-negative effect of the mutants. Kir2.1 sensitivity to PIP2 was examined by activating the PIP2 specific voltage-sensitive phosphatase (VSP) that induced PIP2 depletion during current recordings, in HEK cells and Xenopus oocytes. PIP2 depletion induced a stronger and faster decay in Kir2.1 mutant dimers current compared to the WT dimer. BGP-15, a drug that has been demonstrated to have an anti-arrhythmic effect in mice, stabilized the Kir2.1 current amplitude following VSP-induced PIP2 depletion in cells expressing WT or mutant dimers. This study underlines the implication of mutations in cytoplasmic regions of Kir2.1. A newly developed calibrated VSP activation protocol enabled a quantitative assessment of changes in PIP2 regulation caused by the mutations. The results suggest an impaired function and a dominant-negative effect of the Kir2.1 variants that involve an impaired regulation by PIP2. This study also demonstrates that BGP-15 may be beneficial in restoring impaired Kir2.1 function and possibly in treating ATS symptoms.
???displayArticle.pubmedLink??? 32499698
???displayArticle.pmcLink??? PMC7243181
???displayArticle.link??? Front Pharmacol
Species referenced: Xenopus
Genes referenced: dtl kcnj2
???displayArticle.disOnts??? Andersen-Tawil syndrome
???attribute.lit??? ???displayArticles.show???
|
|
Figure 1. Mutations in Kir2.1 associated with AndersenâTawil syndrome. (A) DNA sequencing of two patients revealed mutations in Kir2.1. (B) Representative ECG from the carrier of V77E variant showing bidirectional ventricular tachycardia, prolonged QT interval with ST and T wave abnormalities. (C) Left, cartoon presentation of two subunits (blue and gray) out of four, of the inwardly rectifying potassium channel protein (Kir2.2 with PIP2, PDB ID: 3SPI (Hansen et al., 2011)). PIP2 is in ball-and-stick (atom code: oxygen, red; carbon, green; phosphorous, orange). The N-terminal slide helix is in cyan and the cytoplasmic gate G-loop is in yellow. Side chains as sticks of V75 and M308 in Kir2.2, homologous to V77 and M307 in Kir2.1, are in green and red, respectively. The plasma membrane is in light gray. Right, zoom on the mutated residuesâ location. (D) Kir channels phylogenetic tree. Amino acid sequence alignments of 15 human Kir proteins, in addition to mouse and Zebrafish Kir2.1. |
|
|
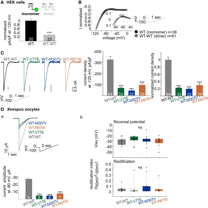
Figure 2. Mutations V77E and M307V induce Kir2.1 loss-of-function. Net Ba2+-sensitive currents recorded from HEK cells expressing Kir2.1-GFP (WT, V77E, M307V, M307L) elicited by a voltage-steps protocol. (A) Representative currents. (B) Average current density (WT, n = 12; V77E, n = 10; M307V, n = 6; M307L, n = 8). Statistical analysis in the voltage step to −140 mV using one-way ANOVA (Dunnett’s test, comparison to WT). M307L, not significant; V77E and M307V, ***p < 0.001. |
|
|
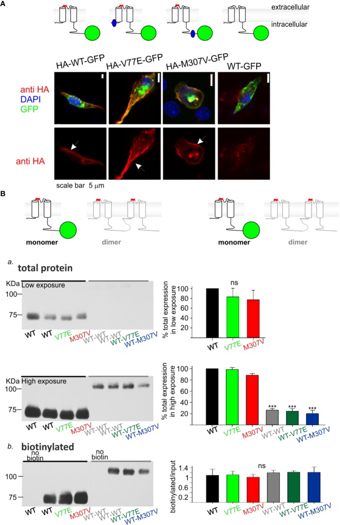
Figure 3. Loss-of-function Kir2.1 mutations express on the cell surface. (A) Immunostaining of HL-1 cells transfected with Kir2.1-GFP with and without an extracellular HA-tag. Top, an illustration of the Kir2.1 subunit constructs. Cylinders: Kir2.1 transmembrane domains; blue: mutation location; green: GFP; Red: HA-tag. Bottom, HA-tag was immunostained (red), expressed GFP was detected (green) and the nucleus was stained with DAPI (blue). The three optical channels are superimposed (upper panel) and the red channel is also shown separately (lower panel). Arrows point to the cell surface signal. (B) Biotinylation of HEK cells transfected with Kir2.1-GFP monomers and Kir2.1 dimers (WT and mutant) as illustrated above and detected with the HA-tag antibody. Left, representative blots from one experiment. Right, normalized signals. a. Total Kir2.1 protein level. Total expression was normalized to WT in the same experiment. Low film exposure was used to quantify the difference in Kir2.1 monomersâ level within a dynamic range (upper panel, N = 4). Statistical analysis: one-way ANOVA. The differences between Kir2.1 monomers and dimers were shown in high film exposure of the blot, where Kir2.1 monomer signal was saturated (lower panel, N = 3). Statistical analysis: one-way ANOVA (Dunnettâs test, comparison to WT Group). b. biotin-labeled Kir2.1 level. As a control for non-specific signals, Kir2.1-GFP WT and WT dimer expressing groups were not incubated with biotin. The amount of protein on the plasma membrane relative to total was quantified by a division of the biotinylated with input level in high exposure (N = 3). Statistical analysis: one-way ANOVA. |
|
|
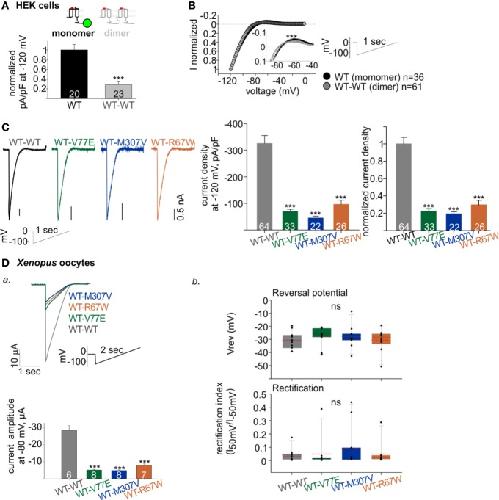
Figure 4. Functional properties of Kir2.1 dimers. (A) Normalized current densities of Kir2.1-GFP WT monomer and WT dimers, recorded in HEK cells transfected with equal amounts of DNA. Normalization was performed to the mean current density of Kir2.1-GFP from the same experiment (N = 3). Statistical analysis: t-test. (B) Normalized currents (left) elicited by a ramp protocol (right). Every 10th recorded point is presented. This is a summary of all cells from different experiments (N = 7 experiments for Kir2.1-GFP WT monomer and N = 12 for WT dimer). Inset, zoom on the reversal potential and the outward currents. Statistical analysis: two-way ANOVA with repeated measures, p < 0.001. (C) Left, representative currents elicited by ramp protocol of HEK cells expressing Kir2.1 dimers. Middle, current densities at â120 mV. Right, current density at â120 mV normalized to mean current density from cells expressing Kir2.1 WT dimers from the same experiment (WT-WT was compared to WT-V77E in N = 7, to WT-M307V in N = 4 and to WT-R67W in N = 6 experiments). Statistical analysis: one-way ANOVA (Dunnâs test, comparison to WT Group). (D) Kir2.1 dimers RNA (1 ng/oocyte) was injected in Xenopus oocytes and recorded in 24 mM K+ bath solution. a. Top, representative evoked currents by a voltage ramp protocol. Bottom, average current amplitudes at â80 mV. Statistical analysis: t-test compared to the WT-WT group. N = 1 experiment. b. Reversal potentials (Vrev) and rectification index calculated from the current elicited by voltage ramps, n = 10â11, N = 2 experiments. Statistical analysis: one-way ANOVA. |
|
|
Figure 5. The calibrated VSP activation protocol testing Kir2.1 sensitivity to PIP2 depletion by VSP in HEK cells. (A) A representative four sweeps (IâIV)-protocol used to quantify Kir2.1 current amplitude reduction following VSP activation by depolarization. Each sweep started with a voltage ramp, followed by a 100-mV voltage step (for 1, 3, 5, or 7 s) and ended with a second voltage ramp. An example of currents elicited in a HEK cell transfected with Kir2.1 WT dimer and VSP in 1:0.16 DNA ratio. (BâD) Summary of the maximal amplitude ratio in each sweep after/before VSP activation (left Y-axis), also displayed as % VSP effect (right Y-axis, in pink). Voltage-protocol on the right. (B) At DNA ratio Kir2.1:VSP 1:0 (â³), n = 10, 6, 4, 3; 1:0.16 (â¼), n = 63, 63, 52, 44; 1:0.5 (â¢), n = 26, 22, 19, 18; 1:2 (â), n = 13, 10, 9, 8 for VSP activation at 100 mV for 1, 3, 5, and 7 s, respectively. Statistical analysis: one-way ANOVA at 5-s VSP activation [comparison to 1:0.16 (â¼) group]. (C) VSP activation by steps to increasing voltages in each sweep (right). Currents amplitude ratio and the corresponding VSP effect from HEK cells transfected with WT dimer and VSP in 1:0.5 DNA ratio (left). n = 8, 8, 7, 6 for 5-s VSP activation at 50, 70, 90, and 110 mV, respectively. (D) Currents amplitude ratio and the corresponding VSP effect in Kir2.1-GFP monomers. At DNA ratio 1:0.16 of Kir2.1-GFP M307L:VSP (â³), n = 5, 5, 4, 3; Kir2.1-GFP WT : VSP 1:0.16 (â¼), n = 8, 9, 4, 4; Kir2.1-GFP WT : VSP 1:0.5 (â¢), n = 22, 19, 14, 9 for 1, 3, 5, and 7 s, respectively. Statistical analysis: t-test at 5-s VSP activation of the WT expressing groups, p = 0.004. |
|
|
Figure 6. Increased sensitivity of mutant dimers to PIP2 depletion using the calibrated VSP activation protocol. (AâC) Currents in HEK cells expressing Kir2.1 dimers and VSP. (A) Representative ramp currents before (black) and after (red) VSP activation by a 3-s step to 100 mV. Traces of the WT dimer are the same as sweep II in Figure 5A. (B) Currents amplitude ratio and the corresponding VSP effect recorded from cells transfected with Kir2.1 dimer:VSP DNA ratio of 1:0.16. WT-WT is as summarized in Figure 5B (n = 63, 63, 52, 44). WT-V77E, n = 20, 20, 22, 17; WT-M307V, n = 16, 15, 12, 7; WT-R67W, n = 26, 24, 20, 15 for VSP activation by 100 mV step for 1, 3, 5, and 7 s, respectively. Statistical analysis: one-way ANOVA (Dunnâs test, comparison to WT-WT group). At 5-s VSP activation: WT-V77E and WT-R67W, p < 0.001; WT-M307V, p = 0.003. The dashed magenta lines in panel B illustrate the normalizing value for the VSP effect on panel C. (C) Normalized VSP effect at a 5-s VSP activation compared to WT dimer. Statistical analysis: one-way ANOVA (Dunnâs test, comparison to WT-WT Group). (DâH) Currents in Xenopus oocytes expressing Kir2.1 dimers without (D, E) and with VSP (FâH). Representative currents in naïve and Kir2.1 dimers expressing oocytes (D), and the average current amplitude ratio and the corresponding VSP effect (left, n = 7â8; right, n = 3â4) (E). (F) Representative currents elicited in oocytes using the VSP activation protocol, and following subtraction of the averaged current from naïve cells. I1 and I2 of sweep I are in black, I2 of the sweeps II in red, III in blue, and IV in purple. Current amplitude ratio and the corresponding VSP effect (G) and the normalized VSP effect per experiment, at 5-s VSP activation (H). N = 2 experiments. Statistical analysis at 3- and 5-s VSP activation was one-way ANOVA (Dunnettâs test, comparison to WT-WT group). In panel G, at 5-s VSP activation, WT-R67W, p = 0.005. At 7-s VSP activation: statistical analysis was using KruskalâWallis one-way ANOVA. In panel H, statistical analysis was using KruskalâWallis one-way ANOVA. WT-R67W, p = 0.003. The dashed magenta lines in panel G illustrate the normalizing value for the VSP effect in panel (H). |
|
|
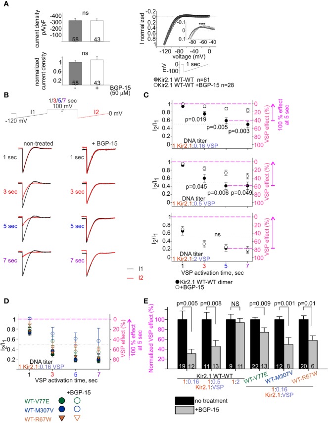
Figure 7. BGP-15 reduces the sensitivity of mutant dimers to PIP2 depletion using the calibrated VSP activation protocol. (A) Left, averaged current densities at â120 mV from HEK cells expressing Kir2.1 WT dimers with and without BGP-15 treatment. Top, current densities, bottom, current densities in cells that were incubated with BGP-15 and normalized to the mean current density in non-treated cells from the same experiment. Statistical analysis: MannâWhitney rank-sum test. Right, ramp current waveform normalized to the current at â120 mV, from non-treated cells (same as WT dimer in Figure 4B), and BGP-15 treated cells. Statistical analysis: two-way ANOVA with repeated measures, p < 0.001. (B) Representative currents elicited in non-treated and 50 µM BGP-15 incubated HEK cells. Example in cells transfected with Kir2.1 WT dimer and VSP in 1:0.5 DNA ratio. (C) Average current amplitude ratio and the corresponding VSP effect of WT dimer and VSP expressing cells, following BGP-15 treatment. Top, n = 13, 12, 12, 11 for BGP-15-treated and n = 25, 21, 19, 15 for non-treated cells. N = 3 experiments. Middle, n = 16, 13, 13, 13 for BGP-15-treated and n = 17, 14, 11, 10 for non-treated cells. N = 2 experiments. Bottom, n = 12, 11, 11, 5 for BGP-15-treated and n = 13, 10, 9, 7 for non-treated cells. N = 2 experiments. Statistical analysis: t-test comparing treated with non-treated groups in the same protocol. (D) Average current amplitude ratio and the corresponding VSP effect of mutant dimer and VSP expressing cells with and without BGP-15 treatment. Kir2.1:VSP DNA ratio was 1:0.16. VSP effect from non-treated mutant dimers is the same as in Figure 6B. For BGP-15 treated groups, WT-V77E n = 18,16,13,7 from N = 3 experiments, WT-M307V n = 5,7,8,3 from N = 1 experiment, WT-R67W n = 7, 8, 6, 6 from N = 2 experiments. (E) Normalized VSP effect on Kir2.1 currents following a 5-s depolarization step to 100 mV. The mean VSP effect in non-treated cells (represented by dashed magenta lines in (C, D), of each experiment, is the normalizing value for the VSP effect in panel (E). Statistical analysis: t-test. |
|
|
Figure 8. Structural predictions of ATS-associated Kir2.1 variants. (A) Left, wheel plot illustration of the residues in Kir2.1 N-terminal slide helix. Polar residues in magenta, non-polar residues in cyan. Mutations in the underlined residues are disease-associated (Table 1). Arrow points on the ATS-associated residue in this report. Middle, polar (magenta) and non-polar (cyan) residues in chicken Kir2.2 + PIP2 structure (PDB ID:3SPI). V75 in Kir2.2 (green) is the homolog of V77 in Kir2.1. Side chains of K183, K188 (light blue) and R186 (orange) are illustrated. Right, V75E mutation was introduced in Kir2.2 + PIP2 structure and underwent a structural refinement. Putative interaction with R186 is shown in yellow. (B) Functional properties of Kir2.1 variants in position 307. |
References [+] :
Andelfinger,
KCNJ2 mutation results in Andersen syndrome with sex-specific cardiac and skeletal muscle phenotypes.
2002, Pubmed
Andelfinger, KCNJ2 mutation results in Andersen syndrome with sex-specific cardiac and skeletal muscle phenotypes. 2002, Pubmed
Balogi, Hsp70 interactions with membrane lipids regulate cellular functions in health and disease. 2019, Pubmed
Barajas-Martinez, Biophysical and molecular characterization of a novel de novo KCNJ2 mutation associated with Andersen-Tawil syndrome and catecholaminergic polymorphic ventricular tachycardia mimicry. 2011, Pubmed
Baud, Sodium channels induced by depolarization of the Xenopus laevis oocyte. 1982, Pubmed , Xenbase
Bavro, Structure of a KirBac potassium channel with an open bundle crossing indicates a mechanism of channel gating. 2012, Pubmed
Chakraborty, Bidirectional ventricular tachycardia of unusual etiology. 2015, Pubmed
Choi, Mutations of KCNJ2 gene associated with Andersen-Tawil syndrome in Korean families. 2007, Pubmed
Claycomb, HL-1 cells: a cardiac muscle cell line that contracts and retains phenotypic characteristics of the adult cardiomyocyte. 1998, Pubmed
Crul, Hydroximic acid derivatives: pleiotropic HSP co-inducers restoring homeostasis and robustness. 2013, Pubmed
Dascal, The use of Xenopus oocytes for the study of ion channels. 1987, Pubmed , Xenbase
Davies, Andersen-Tawil syndrome: new potassium channel mutations and possible phenotypic variation. 2005, Pubmed , Xenbase
Decher, Impaired interaction between the slide helix and the C-terminus of Kir2.1: a novel mechanism of Andersen syndrome. 2007, Pubmed , Xenbase
Donaldson, PIP2 binding residues of Kir2.1 are common targets of mutations causing Andersen syndrome. 2003, Pubmed
Eckhardt, KCNJ2 mutations in arrhythmia patients referred for LQT testing: a mutation T305A with novel effect on rectification properties. 2007, Pubmed
Fodstad, Loss-of-function mutations of the K(+) channel gene KCNJ2 constitute a rare cause of long QT syndrome. 2004, Pubmed , Xenbase
Gehrig, Hsp72 preserves muscle function and slows progression of severe muscular dystrophy. 2012, Pubmed
Gombos, Membrane-lipid therapy in operation: the HSP co-inducer BGP-15 activates stress signal transduction pathways by remodeling plasma membrane rafts. 2011, Pubmed
Gungor, Rac1 participates in thermally induced alterations of the cytoskeleton, cell morphology and lipid rafts, and regulates the expression of heat shock proteins in B16F10 melanoma cells. 2014, Pubmed
Hansen, Structural basis of PIP2 activation of the classical inward rectifier K+ channel Kir2.2. 2011, Pubmed
Haruna, Genotype-phenotype correlations of KCNJ2 mutations in Japanese patients with Andersen-Tawil syndrome. 2007, Pubmed
Hasegawa, Mosaic KCNJ2 mutation in Andersen-Tawil syndrome: targeted deep sequencing is useful for the detection of mosaicism. 2015, Pubmed
Horga, Prevalence study of genetically defined skeletal muscle channelopathies in England. 2013, Pubmed
Hosaka, Function, subcellular localization and assembly of a novel mutation of KCNJ2 in Andersen's syndrome. 2003, Pubmed
Hossain, Enzyme domain affects the movement of the voltage sensor in ascidian and zebrafish voltage-sensing phosphatases. 2008, Pubmed , Xenbase
Huang, Direct activation of inward rectifier potassium channels by PIP2 and its stabilization by Gbetagamma. 1998, Pubmed , Xenbase
Kalscheur, KCNJ2 mutation causes an adrenergic-dependent rectification abnormality with calcium sensitivity and ventricular arrhythmia. 2014, Pubmed
Kimura, Phenotype variability in patients carrying KCNJ2 mutations. 2012, Pubmed
Kokunai, A Kir3.4 mutation causes Andersen-Tawil syndrome by an inhibitory effect on Kir2.1. 2014, Pubmed , Xenbase
Krieger, Improving physical realism, stereochemistry, and side-chain accuracy in homology modeling: Four approaches that performed well in CASP8. 2009, Pubmed
Lacin, Dynamic role of the tether helix in PIP2-dependent gating of a G protein-gated potassium channel. 2017, Pubmed
Literáti-Nagy, Improvement of insulin sensitivity by a novel drug candidate, BGP-15, in different animal studies. 2014, Pubmed
Liu, Case report: A Chinese child with Andersen-Tawil syndrome due to a de novo KCNJ2 mutation. 2015, Pubmed
Lopes, Alterations in conserved Kir channel-PIP2 interactions underlie channelopathies. 2002, Pubmed , Xenbase
Lü, Structural Basis for Differences in Dynamics Induced by Leu Versus Ile Residues in the CD Loop of Kir Channels. 2016, Pubmed , Xenbase
Luo, Identification of gene mutations in patients with primary periodic paralysis using targeted next-generation sequencing. 2019, Pubmed
Ma, An andersen-Tawil syndrome mutation in Kir2.1 (V302M) alters the G-loop cytoplasmic K+ conduction pathway. 2007, Pubmed , Xenbase
Ma, Golgi export of the Kir2.1 channel is driven by a trafficking signal located within its tertiary structure. 2011, Pubmed
Marrus, Characterization of a novel, dominant negative KCNJ2 mutation associated with Andersen-Tawil syndrome. 2011, Pubmed
Melnyk, Differential distribution of Kir2.1 and Kir2.3 subunits in canine atrium and ventricle. 2002, Pubmed
Murata, Depolarization activates the phosphoinositide phosphatase Ci-VSP, as detected in Xenopus oocytes coexpressing sensors of PIP2. 2007, Pubmed , Xenbase
Murata, Phosphoinositide phosphatase activity coupled to an intrinsic voltage sensor. 2005, Pubmed , Xenbase
Nascimento, BGP-15 improves contractile function of regenerating soleus muscle. 2018, Pubmed
Nguyen, Asymptomatic ventricular tachycardia: diagnostic pitfalls of Andersen-Tawil syndrome-a case report. 2018, Pubmed
Nishida, Crystal structure of a Kir3.1-prokaryotic Kir channel chimera. 2007, Pubmed
Nof, Mutations in NaV1.5 Reveal Calcium-Calmodulin Regulation of Sodium Channel. 2019, Pubmed
Nof, A novel form of familial bidirectional ventricular tachycardia. 2004, Pubmed
Oz, Protein kinase A regulates C-terminally truncated CaV 1.2 in Xenopus oocytes: roles of N- and C-termini of the α1C subunit. 2017, Pubmed , Xenbase
Pegan, Andersen's syndrome mutation effects on the structure and assembly of the cytoplasmic domains of Kir2.1. 2006, Pubmed
Pegan, Cytoplasmic domain structures of Kir2.1 and Kir3.1 show sites for modulating gating and rectification. 2005, Pubmed , Xenbase
Plaster, Mutations in Kir2.1 cause the developmental and episodic electrical phenotypes of Andersen's syndrome. 2001, Pubmed , Xenbase
Racz, BGP-15 - a novel poly(ADP-ribose) polymerase inhibitor - protects against nephrotoxicity of cisplatin without compromising its antitumor activity. 2002, Pubmed
Rjasanow, Ion channel regulation by phosphoinositides analyzed with VSPs-PI(4,5)P2 affinity, phosphoinositide selectivity, and PI(4,5)P2 pool accessibility. 2015, Pubmed
Rohács, Specificity of activation by phosphoinositides determines lipid regulation of Kir channels. 2003, Pubmed , Xenbase
Romanenko, Cholesterol sensitivity and lipid raft targeting of Kir2.1 channels. 2004, Pubmed
Sakata, Phosphatase activity of the voltage-sensing phosphatase, VSP, shows graded dependence on the extent of activation of the voltage sensor. 2014, Pubmed , Xenbase
Sapra, The small-molecule BGP-15 protects against heart failure and atrial fibrillation in mice. 2014, Pubmed
Schram, Differential distribution of cardiac ion channel expression as a basis for regional specialization in electrical function. 2002, Pubmed
Shistik, Crucial role of N terminus in function of cardiac L-type Ca2+ channel and its modulation by protein kinase C. 1998, Pubmed , Xenbase
Stunnenberg, Prevalence and mutation spectrum of skeletal muscle channelopathies in the Netherlands. 2018, Pubmed
Tawil, Andersen's syndrome: potassium-sensitive periodic paralysis, ventricular ectopy, and dysmorphic features. 1994, Pubmed
Tristani-Firouzi, Functional and clinical characterization of KCNJ2 mutations associated with LQT7 (Andersen syndrome). 2002, Pubmed , Xenbase
Whorton, Crystal structure of the mammalian GIRK2 K+ channel and gating regulation by G proteins, PIP2, and sodium. 2011, Pubmed , Xenbase
Whorton, X-ray structure of the mammalian GIRK2-βγ G-protein complex. 2013, Pubmed
Yang, Block of stretch-activated ion channels in Xenopus oocytes by gadolinium and calcium ions. 1989, Pubmed , Xenbase
Yoon, Andersen-Tawil syndrome: prospective cohort analysis and expansion of the phenotype. 2006, Pubmed
Zhang, Electrocardiographic features in Andersen-Tawil syndrome patients with KCNJ2 mutations: characteristic T-U-wave patterns predict the KCNJ2 genotype. 2005, Pubmed
Zhang, Effects of different small HSPB members on contractile dysfunction and structural changes in a Drosophila melanogaster model for Atrial Fibrillation. 2011, Pubmed
