XB-ART-57048
iScience
2020 Jun 26;236:101130. doi: 10.1016/j.isci.2020.101130.
Show Gene links
Show Anatomy links
NMDARs Translate Sequential Temporal Information into Spatial Maps.
Hiramoto M, Cline HT.
???displayArticle.abstract???
Spatial representations of the sensory world are important for brain function. Timing is an essential component of sensory information. Many brain circuits transform the temporal sequence of input activity into spatial maps; however, the mechanisms underlying this transformation are unclear. Different N-methyl-D-aspartate receptor (NMDAR) response magnitudes result in synaptic potentiation or depression. We asked whether NMDAR response magnitude also affects the transformation of temporal information into directional spatial maps. We quantified retinotectal axon branch dynamics in Xenopus optic tectum in response to temporal sequences of visual stimulation. Reducing NMDAR responses by 50% inverts the spatial distribution of branch dynamics along the rostrocaudal axis in response to temporal patterns of input, suggesting that the magnitude of NMDAR signaling encodes the temporal sequence of inputs and translates the temporal code into a directional spatial map using structural plasticity-based branch dynamics. We discuss how this NMDAR-dependent decoding mechanism retrieves spatial information from sequential afferent activity.
???displayArticle.pubmedLink??? 32480133
???displayArticle.pmcLink??? PMC7262552
???displayArticle.link??? iScience
???displayArticle.grants??? [+]
???attribute.lit??? ???displayArticles.show???
|
|
|
|
|
Figure 1. The Temporal Sequence of Afferent Activity Is Transformed into the Spatial Order of Axon Projections(A) Experimental design to assay the transformation of the temporal sequence of stimulation into a spatial representation of sequential axon activity. One tectal lobe is ablated so that the RGC axons from both eyes project to the remaining tectum. By stimulating the eyes sequentially with LEDs, the two groups of the convergent RGC axons are activated in a sequence. RGCs in the left eye are sparsely labeled with tdTomato (red) for in vivo time-lapse imaging of dynamic changes in axon arbor morphology and analysis of changes in branch tip positions. The sequence of activity is schematized under each panel. Left panel: The left eye with the labeled axons is stimulated 15 ms earlier (dt = â15ms) than the right eye. Right panel: The left eye is stimulated 15 ms later (dt = +15ms) than the right eye. The animals are raised in dark until the stimulation protocol begins. The eyes are stimulated for 10 h per day starting after the images were collected on Day 0.(B and C) Examples of the directional axon morphology branch tip shift with opposite temporal sequences of retinal activity. The left eye was stimulated 15 ms earlier or later than the right eye, as schematized in (A), for earlier or later stimulation of the eye with the labeled axons, respectively. Left: Time-lapse confocal images of z series through axons imaged before and 2 days after the stimulus protocol, superimposed on differential interference contrast images of the tectum. Right: Axon reconstructions from images collected on Day 0 (blue), Day 1 (green), and Day 2 (red) are superimposed. The colored arrow shows the overall direction of branch shift over the 3 days of imaging. The rostrocaudal (R<->C) and mediolateral (M<->L) orientation of the tectum is shown in the inset. (B and C) show 2 and 1 axons, respectively.(D) Quantification of branch tip movement. The relative distance from each axon branch tip (A) to the rostral and the caudal poles (B) was measured for each time point. Changes in the relative positions between time points were determined and expressed as a shift toward the rostral or caudal pole.(E) Histogram of the proportion of total branch tips that shift toward the rostral or caudal poles for axons stimulated earlier (red) or later (blue), where 0 indicates no shift. Bin = 1.5 μm. Bootstrap (N = 10,000) was used to determine the significance (p = 0.0013) of the difference in the mean values.Scale bar, 100 μm in (B, C: left) and 67 μm in (B, C: right). N = 144 and 219 branches in 7 and 7 animals for earlier and later conditions, respectively. |
|
|
Figure 2. APV Dose-Dependent Block of NMDAR(A) Schematic of experiment: NMDAR currents in response to stimulating RGC axons (red) in the optic tract were recorded in whole-cell mode from tectal cells held at +40 mV holding potential in the presence of 20 μM NBQX and 100 μM picrotoxin.(B) Averages of 20 traces of NMDAR-mediated excitatory postsynaptic currents recorded in the presence of increasing concentrations of DL-APV added to the bath.(C) Relative total charge transfer normalized to 0 μM APV. 0 μM: 100%, 2 μM: 73.4% ± 10.4%, 5 μM: 53.4% ± 11.5%, 20 μM: 17.0% ± 7.5%. N = 5. |
|
|
Figure 3. Attenuation of NMDAR Activity Flips the Direction of Axon Branch Growth Induced by Sequential Afferent Activity(A) Examples of effect of 5 μM APV on directional axon morphology branch shift when left and right eyes were stimulated in sequence, as in Figure 1A. Single axons in the eye ipsilateral to the tectum were labeled. The labels âearlierâ and âlaterâ refer to the ±15-ms offset in stimulation sequence of the imaged axons. Stimulation started after imaging at âday 0,â marked under the panel. Left: Time-lapse confocal images of z series through axons imaged before (day 0) and 1 and 2 days after the stimulus protocol, superimposed on differential interference contrast images of the tectum. Right: Axon reconstructions from images collected on Days 0 (blue), 1 (green), and 2 (red) are superimposed. The colored arrow in the upper row shows the overall direction of branch shift over the 3 days of imaging. The orientation of the tectum is shown in the inset. Data from other APV concentrations are shown in Figure S2.(B) Quantification of branch shift along the rostrocaudal axis (from Figure 1E). Histograms of the amplitudes of branch tip movement toward the rostral or caudal tectal poles for axons stimulated earlier (red) or later (blue). Bin = 1.5 μm. Bootstrap (N = 10,000) was used for statistics. p values are shown in the figure. N = 99 and 256 branches in 5 and 8 animals for earlier and later conditions, respectively.(C) Relationship between the relative NMDAR activity and the average relative branch tip shift. Scale bar, 100 μm in (A). The shift of the later group is subtracted from that of the earlier group. |
|
|
Figure 4. Graded NMDAR Function Alters the Spatial Distribution of Dynamic and Stable Branches(A) Representations of branch dynamics in axon arbors over 3 days (days 0, 1, 2) from earlier- or later-stimulated conditions in animals exposed to 0 μM APV or 5 μM DL-APV during the visual stimulation protocol. Reconstructions of axon arbors over 3 days show dynamic branches based on their presence at each time point. Branches are categorized and color coded according to the schematic shown in the lower right of the panel. Added branches, red; transient branches, green; lost branches, blue. The orientation of the arbors in the tectum is shown by the inset in the upper right panel.(B) The proportion of transient, lost, and added branches in axons from earlier- and later-stimulated conditions from animals exposed to 0 μM APV (left) or 5 μM DL-APV (right) was not significantly different.(C and D) Histograms of the spatial distribution of the branches along the rostrocaudal axis of the tectum in 0 and 5 μM DL-APV for the different dynamic branch categories: added (red), transient (green), lost (blue). x axis represents the locations of the branch tips along the rostrocaudal tectal axis, normalized to the distribution of added branch tips, with the median set as 0. âââp < 0.001, Bootstrap test N = 10,000. |
|
|
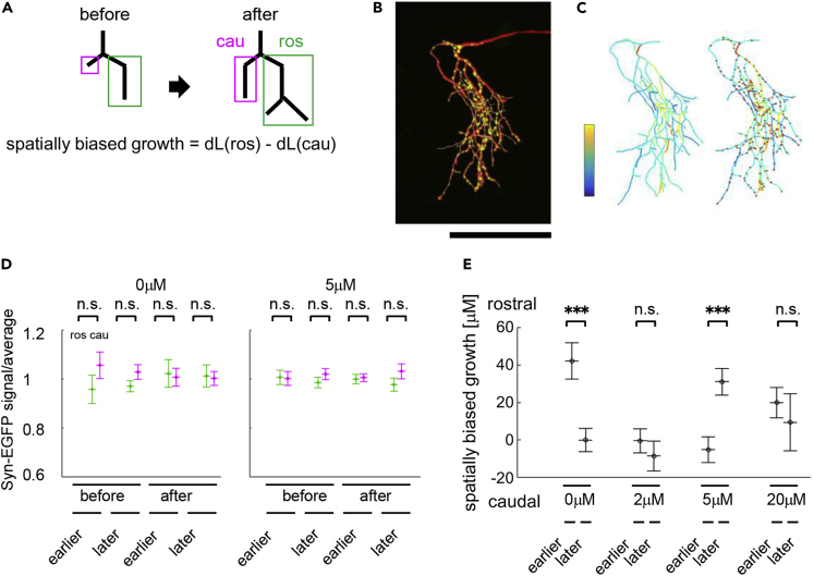
Figure 5. Reversal of Directed Arbor Growth in Neighboring Sub-arbors(A) Analysis of spatially biased growth of sub-arbors. Sub-arbors were defined as rostral or caudal according to the gravity center of the branch positions. Spatially biased growth was quantified as the difference in the change in branch length between the rostral and the caudal sub-arbors over the imaging interval. All branching points were analyzed, and the data were pooled (Figures S3 and S4).(B) An image of an axon expressing tdTomato and synaptophysin-EGFP to identify synaptic puncta.(C) Reconstruction of the axon in (B) with branches color-coded according to the intensity of the synaptophysin-EGFP signal. Red dots identify the puncta locations. Synaptophysin-EGFP intensity per branch length was measured and normalized to mean value across the axon. Right: overlay of puncta.(D) Plot of synaptophysin-EGFP intensity per unit branch length between neighboring rostral and caudal branches. Data are from animals treated with or without DL-APV and before and after 2 days of visual stimulation with the dt = ±15-ms protocol. No significant difference was detected. See Table S2 for data and p values.(E) Differences in branch lengths between the sibling sub-arbors across DL-APV doses for axons from earlier- or later-stimulated conditions. In controls, sub-arbors in earlier-stimulated axons showed a rostral spatial bias in sub-arbor growth, but in 5 μM APV, sub-arbors in later-stimulated axons showed a rostral growth bias. âââp < 0.001. Bootstrap test, N = 10,000. (0 μM: earlier group: N = 100 branch points, 7 animals; later group: N = 132 branch points, 7 animals. 5 μM: earlier group: N = 213 branch points, 7 animals; later group: N = 120 branch points, 7 animals). See Table S2 for data and p values. |
|
|
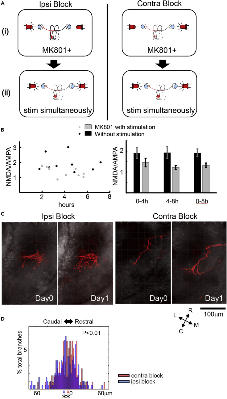
Figure 6. Asymmetric NMDAR Activity between Two Convergent Inputs Redirects Branch Growth(A) Schematic of the experimental design. Top: Animals with a dually innervated optic tectum and single labeled retinotectal axons were used. NMDAR activity in one retinal pathway, ipsilateral or contralateral to the tectum with the labeled axon, was attenuated by stimulating the eye with flickering LED in the presence of 2 μM MK801 for 15 min (IPSI Block and CONTRA Block, respectively). To prevent the activation of the other eye by the flicker, the other side was illuminated with constant light from the LED. Bottom: After washing out MK801, both eyes were stimulated simultaneously and branch dynamics were quantified using in vivo time-lapse imaging.(B) Left: Plot of NMDAR current normalized to AMPAR current recorded at specified times after MK801 treatment. Right: Plot of average NMDAR/AMPAR current ratios binned over time.(C) In vivo time-lapse confocal z series images of axon arbors imaged on Day 0 and Day 1 in animals under IPSI Block and CONTRA Block conditions superimposed on differential interference contrast images of the tectum.(D) Histograms of the amplitudes of branch tip movement toward the rostral or caudal tectal poles for axons imaged under IPSI (blue) and CONTRA (red) Block conditions. Bin = 2 μm. Bootstrap (N = 10,000) was used for statistics. ââp < 0.01. (N (IPSI) = 144 branches in 6 axons, N (CONT) = 237 branches in 6 axons. |
|
|
Figure 7. Schematic Model of the Role of NMDAR in Circuit PatterningAs an animal moves past a landmark object, from position A, behind the landmark, to position F, in front of the landmark, RGCs from temporal to nasal positions are sequentially activated (left). Consequently, as the animal moves from position A to F, information about the landmark object in the RGCs' receptive fields is transcribed into the temporal sequence of the RGC activity (middle). This sequential activity pattern in retinotectal afferents is transformed into a visuotopic spatial map (fâ1, right, top), but the temporal to spatial transformation is inverted when NMDAR signaling is decreased (right, bottom). |
References [+] :
Ackman,
Retinal waves coordinate patterned activity throughout the developing visual system.
2012, Pubmed
Ackman, Retinal waves coordinate patterned activity throughout the developing visual system. 2012, Pubmed
Bear, Bidirectional synaptic plasticity: from theory to reality. 2003, Pubmed
Bear, Progress in understanding NMDA-receptor-dependent synaptic plasticity in the visual cortex. 1996, Pubmed
Bear, A physiological basis for a theory of synapse modification. 1987, Pubmed
Bear, Synaptic plasticity: LTP and LTD. 1994, Pubmed
Bittner, Behavioral time scale synaptic plasticity underlies CA1 place fields. 2017, Pubmed
Bittner, Conjunctive input processing drives feature selectivity in hippocampal CA1 neurons. 2015, Pubmed
Buonomano, State-dependent computations: spatiotemporal processing in cortical networks. 2009, Pubmed
Burgess, Models of place and grid cell firing and theta rhythmicity. 2011, Pubmed
Buzsáki, Space and Time: The Hippocampus as a Sequence Generator. 2018, Pubmed
Cabral, Oscillatory dynamics and place field maps reflect hippocampal ensemble processing of sequence and place memory under NMDA receptor control. 2014, Pubmed
Cang, Visual Function, Organization, and Development of the Mouse Superior Colliculus. 2018, Pubmed
Cline, NMDA receptor antagonists disrupt the retinotectal topographic map. 1989, Pubmed
Cline, N-methyl-D-aspartate receptor antagonist desegregates eye-specific stripes. 1987, Pubmed
Cline, Topographic maps: developing roles of synaptic plasticity. 1998, Pubmed
Cline, Activity-dependent plasticity in the visual systems of frogs and fish. 1991, Pubmed
Constantine-Paton, NMDA receptor as a mediator of activity-dependent synaptogenesis in the developing brain. 1990, Pubmed
Constantine-Paton, Patterned activity, synaptic convergence, and the NMDA receptor in developing visual pathways. 1990, Pubmed
Cummings, Ca2+ signaling requirements for long-term depression in the hippocampus. 1996, Pubmed
Erzurumlu, Development and critical period plasticity of the barrel cortex. 2012, Pubmed
Espinosa, Development and plasticity of the primary visual cortex. 2012, Pubmed
Feldman, The spike-timing dependence of plasticity. 2012, Pubmed
Foster, Sequence learning and the role of the hippocampus in rodent navigation. 2012, Pubmed
Ghahramani, Modular decomposition in visuomotor learning. 1997, Pubmed
Graziano, Mapping behavioral repertoire onto the cortex. 2007, Pubmed
Hafting, Microstructure of a spatial map in the entorhinal cortex. 2005, Pubmed
Hamodi, An NMDA receptor-dependent mechanism for subcellular segregation of sensory inputs in the tadpole optic tectum. 2016, Pubmed , Xenbase
Hiramoto, Optic flow instructs retinotopic map formation through a spatial to temporal to spatial transformation of visual information. 2014, Pubmed , Xenbase
Hiramoto, Mapping dynamic branch displacements: a versatile method to quantify spatiotemporal neurite dynamics. 2011, Pubmed
Iwasato, Cortex-restricted disruption of NMDAR1 impairs neuronal patterns in the barrel cortex. 2000, Pubmed
Kirkby, A role for correlated spontaneous activity in the assembly of neural circuits. 2013, Pubmed
Kirkwood, Elementary forms of synaptic plasticity in the visual cortex. 1995, Pubmed
Kitazawa, Cerebellar complex spikes encode both destinations and errors in arm movements. 1998, Pubmed
Kleinschmidt, Blockade of "NMDA" receptors disrupts experience-dependent plasticity of kitten striate cortex. 1987, Pubmed
Knudsen, Instructed learning in the auditory localization pathway of the barn owl. 2002, Pubmed
Li, In vivo time-lapse imaging and serial section electron microscopy reveal developmental synaptic rearrangements. 2011, Pubmed , Xenbase
Lim, Ephrin-B reverse signaling promotes structural and functional synaptic maturation in vivo. 2008, Pubmed , Xenbase
Lisman, A neural coding scheme formed by the combined function of gamma and theta oscillations. 2008, Pubmed
Lisman, The molecular basis of CaMKII function in synaptic and behavioural memory. 2002, Pubmed
Lu, Topography of Place Maps along the CA3-to-CA2 Axis of the Hippocampus. 2015, Pubmed
Mizuno, NMDAR-regulated dynamics of layer 4 neuronal dendrites during thalamocortical reorganization in neonates. 2014, Pubmed
Morishita, Regulation of synaptic strength by protein phosphatase 1. 2001, Pubmed
Moser, Spatial representation in the hippocampal formation: a history. 2017, Pubmed
Munz, Rapid Hebbian axonal remodeling mediated by visual stimulation. 2014, Pubmed , Xenbase
O'Keefe, Do hippocampal pyramidal cells signal non-spatial as well as spatial information? 1999, Pubmed
Petersen, Sensorimotor processing in the rodent barrel cortex. 2019, Pubmed
Pratt, Development and spike timing-dependent plasticity of recurrent excitation in the Xenopus optic tectum. 2008, Pubmed , Xenbase
Rajan, NMDA receptor activity stabilizes presynaptic retinotectal axons and postsynaptic optic tectal cell dendrites in vivo. 1999, Pubmed , Xenbase
Reh, Retinal ganglion cell terminals change their projection sites during larval development of Rana pipiens. 1984, Pubmed
Ruthazer, Control of axon branch dynamics by correlated activity in vivo. 2003, Pubmed , Xenbase
Schiller, The Many Worlds of Plasticity Rules. 2018, Pubmed
Schreiner, Modular organization of frequency integration in primary auditory cortex. 2000, Pubmed
Shouval, A unified model of NMDA receptor-dependent bidirectional synaptic plasticity. 2002, Pubmed
Stafford, Spatial-temporal patterns of retinal waves underlying activity-dependent refinement of retinofugal projections. 2009, Pubmed
Straznicky, Anomalous ipsilateral optic fibre projection in Xenopus induced by larval tectal ablation. 1979, Pubmed , Xenbase
Stryker, Amblyopia: New molecular/pharmacological and environmental approaches. 2018, Pubmed
Udin, Formation of topographic maps. 1988, Pubmed
Witte, In vivo observations of timecourse and distribution of morphological dynamics in Xenopus retinotectal axon arbors. 1996, Pubmed , Xenbase
Wu, Maturation of a central glutamatergic synapse. 1996, Pubmed , Xenbase
Xia, The role of calmodulin as a signal integrator for synaptic plasticity. 2005, Pubmed
Yang, Development of the whisker-to-barrel cortex system. 2018, Pubmed
