Click here to close
Hello! We notice that you are using Internet Explorer, which is not supported by Xenbase and may cause the site to display incorrectly.
We suggest using a current version of Chrome,
FireFox, or Safari.
J Cell Mol Med
2020 Jul 01;2413:7127-7140. doi: 10.1111/jcmm.15119.
Show Gene links
Show Anatomy links
MicroRNA-708 modulates Hepatic Stellate Cells activation and enhances extracellular matrix accumulation via direct targeting TMEM88.
Xu T, Pan L, Li L, Hu S, Zhou H, Yang C, Yang J, Li H, Liu Y, Meng X, Li J.
???displayArticle.abstract???
Transmembrane protein 88 (TMEM88) is a potential 2-transmembrane-type protein that interacts with the PDZ domain of Dishevelled-1 (DVL-1), a crucial component of Wnt signalling pathway through its C-terminal Val-Trp-Val (VWV) motif in Xenopus embryo cells. Since the significant function of β-catenin in liver fibrosis, it is urgent to study the TMEM88 mechanism in liver fibrosis. The current research was for evaluating the function of TMEM88 in the process of the liver fibrosis and clarifying the inherent mechanism. The study found that TMEM88 is decreased in human fibrotic liver tissues. Functionally, TMEM88 significantly reduced the expression levels of α-smooth muscle actin (α-SMA) and collagen type I (Col.I) and repressed extracellular matrix (ECM) accumulation by restoring the balance between matrix metalloproteinases (MMPs) and TIMPs (tissue inhibitor of metalloproteinases). TMEM88 inhibited HSCs proliferation and evaluated the apoptosis of activated LX-2 cells by regulating Wnt3a, Wnt2b and β-catenin of Wnt/β-catenin signalling pathway. Moreover, we demonstrated that miR-708 particularly targeted TMEM88 3'-UTR regions and down-regulated the expression level of TMEM88 in TGF-β1-stimulated LX-2 cells. MiR-708 promoted the generation of ECM and cell activation in activated LX-2 cells. These results determined that miR-708 could promote HSCs activation and enhance ECM accumulation via direct targeting TMEM88 by Wnt/β-catenin signalling pathway. This will provide a potential target for future research in the process of liver fibrosis.
???displayArticle.pubmedLink???
32463570 ???displayArticle.pmcLink???PMC7339227 ???displayArticle.link???J Cell Mol Med ???displayArticle.grants???[+]
1607a0202062 The fund of Anhui Science and Technology Department Soft Science Project, 81700522 National Natural Science Foundation of China, 1704a0802161 Anhui Provincial Natural Science Foundation, 1808085MH235 Anhui Provincial Natural Science Foundation, 0601067101 the Fund of Anhui Medical University Doctoral Start Research, 2018xkj021 Anhui Medical University Scientific Research Foundation
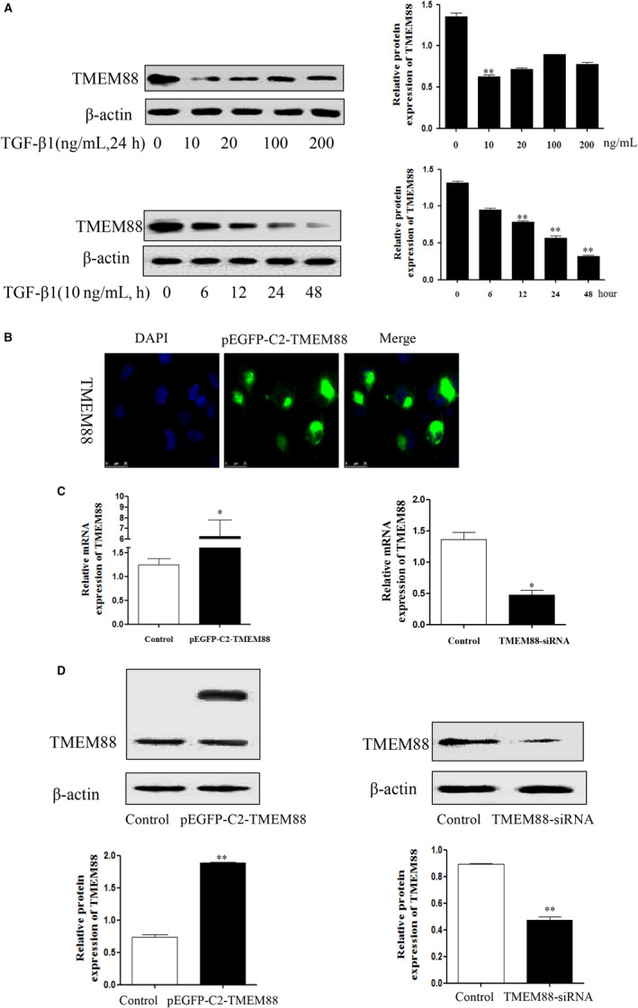
Figure 2. TMEM88 was decreased in TGFâβ1âstimulated LXâ2 cells. A, The kinetic profiles of TMEM88 expression were observed in LXâ2 cells during activation induced by TGFâβ1 in different times and concentrations. B, The slides of LXâ2 cells transfected with pEGFPâC2âTMEM88 were taken out to immunofluorescence, and the result showed that the TMEM88 protein was mainly localized in cytoplasm. C, D, RTâqPCR and Western blotting detected the expression level of TMEM88 both at mRNA and protein levels when transfected with pEGFPâC2âTMEM88 and pEGFPâC2, respectively (GFP fluorescence proteinâpositive cells were sorted after 48 h using MoFlo XDP cell Sorter of Center For Scientific Research, Beckman Coulter). The results were expressed as the mean ± standard of three different experiments. *P < .05 compared with the control group, #
PÂ <Â .05 compared with the control group
Figure 3. TMEM88 inhibited HSCs activation in TGFâβ1âstimulated LXâ2 cells. A, The mRNA expression levels of αâSMA and Co1.I were analysed with RTâqPCR in activated LXâ2 cells transfected with pEGFPâC2âTMEM88 and TMEM88âsiRNA, respectively. The results showed that TMEM88 could inhibit the mRNA expression levels of αâSMA and Co1.I. B, The protein expression levels of αâSMA and Co1.I were measured by Western blotting analysis in activated LXâ2 cells transfected with pEGFPâC2âTMEM88 and TMEM88âsiRNA. The results showed that TMEM88 could inhibit the protein expression levels of αâSMA and Co1.I. The results were expressed as the mean ± standard of three different experiments. *P < .05 compared with the normal group, #
PÂ <Â .05 compared with the control group
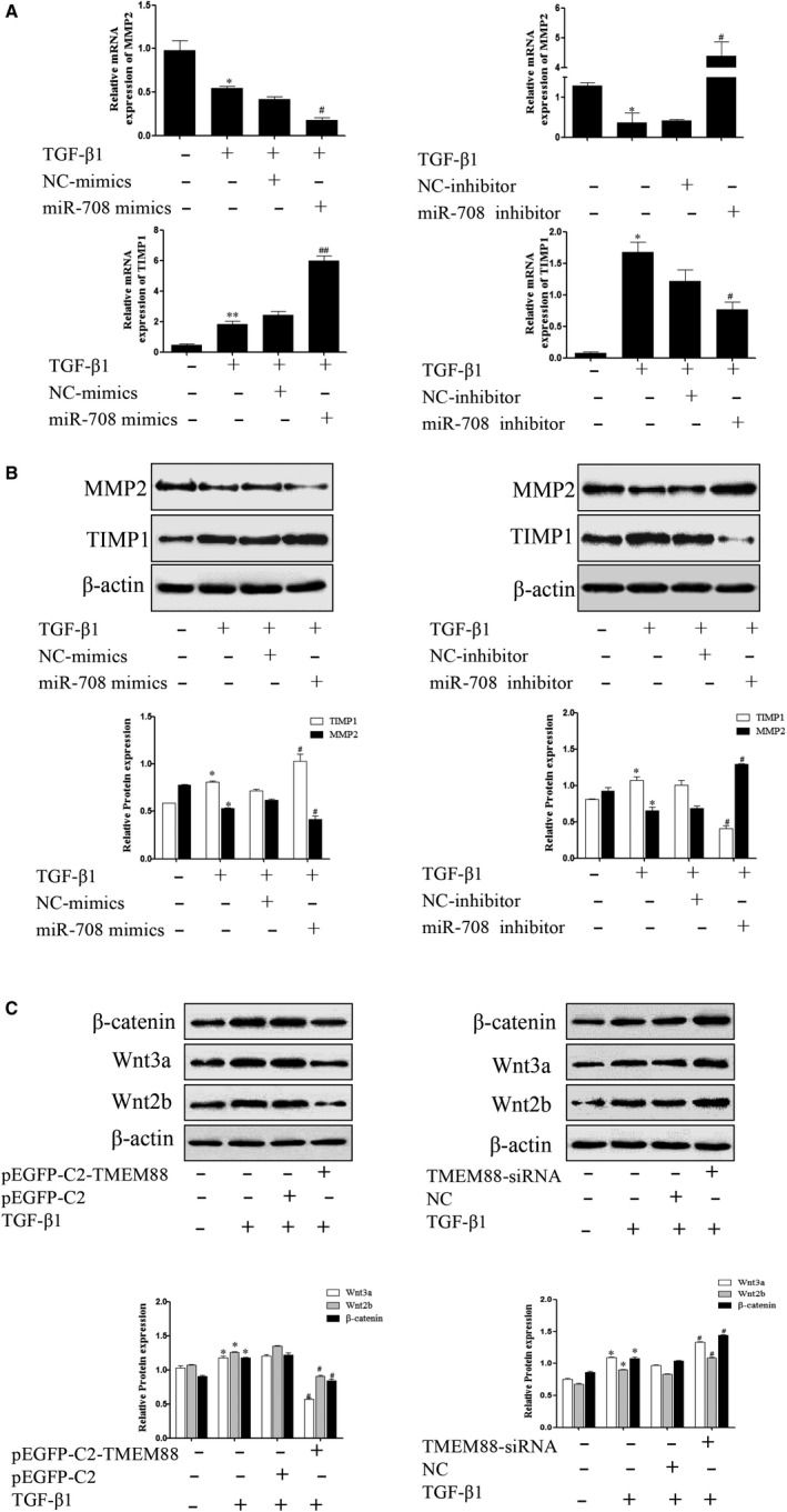
Figure 4. TMEM88 alleviated ECM accumulation in TGFâβ1âstimulated LXâ2 cells. A, The mRNA expression levels of MMP2 and TIMP1 were analysed with RTâqPCR in activated LXâ2 cells transfected with pEGFPâC2âTMEM88 and TMEM88âsiRNA, respectively. The results showed that TMEM88 could decrease the mRNA expression level of TIMP1, whereas increase the mRNA expression level of MMP2. B, The protein expression levels of MMP2 and TIMP1 were measured by Western blotting analysis in activated LXâ2 cells transfected with pEGFPâC2âTMEM88 and TMEM88âsiRNA. The results showed that TMEM88 could decrease the protein expression level of TIMP1, whereas increase the protein expression level of MMP2. The results were expressed as the mean ± standard of three different experiments. *P < .05 compared with the normal group, #
PÂ <Â .05 compared with the control group
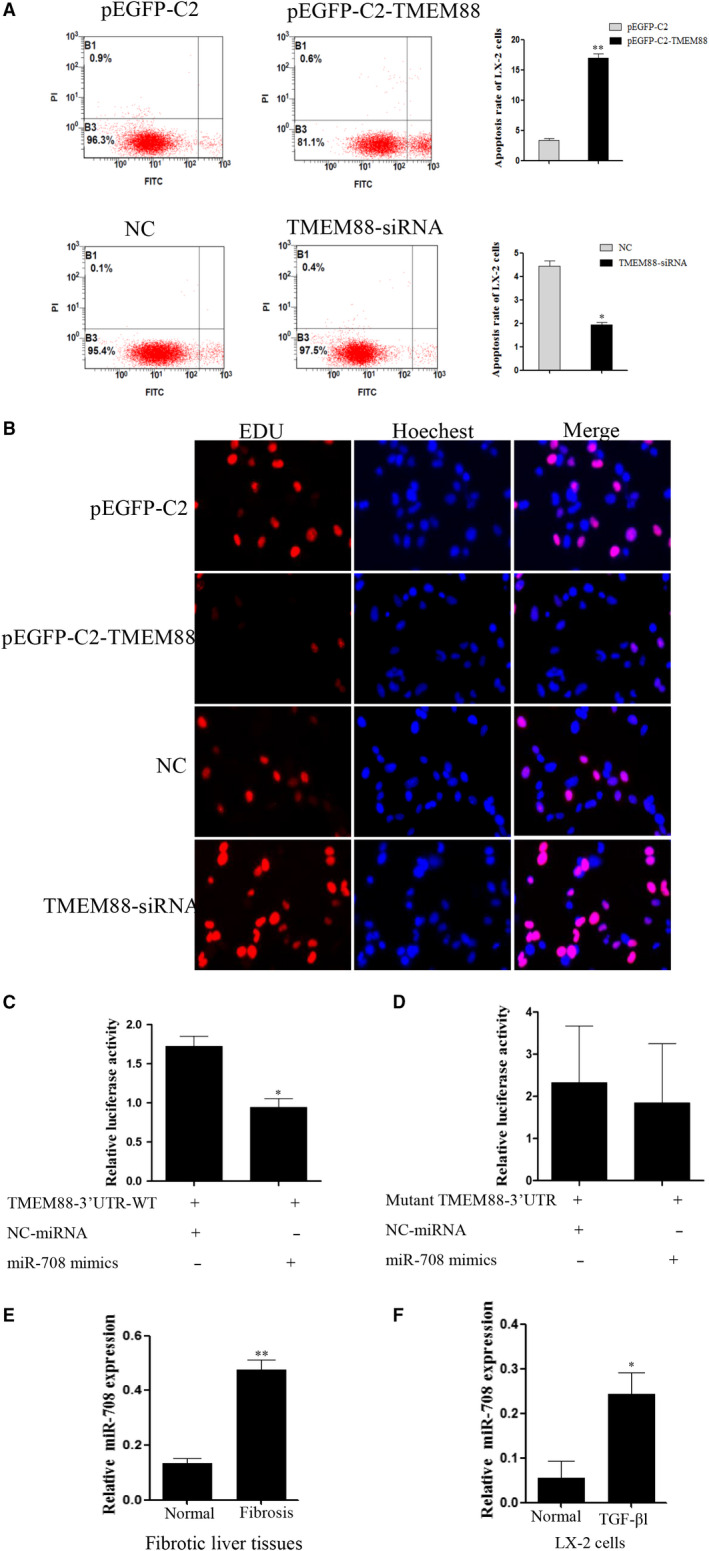
Figure 5. TMEM88 inhibited cell proliferation and promoted cell apoptosis in TGFâβ1âstimulated LXâ2 cells. A, Cell apoptosis of LXâ2 cells was measured by flow cytometry analysis. B, Proliferation of LXâ2 cells was determined by EDU DNA incorporation assay. Fluorescence microscope was used for the imaging. C, The TMEM88â3â²âUTR constructs or blank plasmid were transfected into LXâ2 cells with control or miRâ708 mimics, followed by dualâluciferase assays. D, The mutant 3â²UTRâTMEM88 constructs or blank plasmid were transfected into LXâ2 cells with control or miRâ708 mimics, followed by dualâluciferase assays. E, The mRNA expression level of miRâ708 was analysed with RTâqPCR in human fibrotic liver tissues and normal tissues. F, The mRNA expression level of miRâ708 was analysed with RTâqPCR in TGFâβ1âstimulated LXâ2 cells. The results were expressed as the mean ± standard of three different experiments. *P < .05 compared with the normal group, #
PÂ <Â .05 compared with the control group
Figure 6. MiRâ708 promoted cell activation by targeting TMEM88 in TGFâβ1âstimulated LXâ2 cells. A, The mRNA and protein expression level of TMEM88 was measured by Western blotting and RTâqPCR analysis respectively in activated LXâ2 cells transfected with miRâ708 mimics and miRâ708 inhibitor, respectively. B, The mRNA expression levels of αâSMA and Co1.I were analysed with RTâqPCR in activated LXâ2 cells transfected with miRâ708 mimics and miRâ708 inhibitor, respectively. The results showed that miRâ708 could increase the mRNA expression levels of αâSMA and Co1.I. C, The protein expression levels of αâSMA and Co1.I were measured by Western blotting analysis in activated LXâ2 cells transfected with miRâ708 mimics and miRâ708 inhibitor, respectively. The results showed that miRâ708 could increase the protein expression levels of αâSMA and Co1.I. The results were expressed as the mean ± standard of three different experiments. *P < .05 compared with the normal group, #
PÂ <Â .05 compared with the control group
Figure 7. MiRâ708 enhanced ECM accumulation on Wnt/βâcatenin signalling pathway in TGFâβ1âstimulated LXâ2 cells. A, The mRNA expression levels of MMP2 and TIMP1 were analysed with RTâqPCR in activated LXâ2 cells transfected with miRâ708 mimics and miRâ708 inhibitor, respectively. The results showed that miRâ708 could increase the mRNA expression level of TIMP1, whereas decrease the mRNA expression level of MMP2. B, The protein expression levels of MMP2 and TIMP1 were measured by Western blotting analysis in activated LXâ2 cells transfected with miRâ708 mimics and miRâ708 inhibitor, respectively. The results were expressed as the mean ± SD of three different experiments. The results showed that miRâ708 could increase the protein expression level of TIMP1, whereas decrease the protein expression level of MMP2. C, The protein expression level of βâcatenin, Wnt3a and Wnt2b was performed in activated LXâ2 cells transfected with pEGFPâC2âTMEM88 and TMEM88âsiRNA, respectively. The results were expressed as the mean ± standard of three different experiments. *P < .05 compared with the control group, #
PÂ <Â .05 compared with the control group
Abdel-Al,
miRNA-221 and miRNA-222 are promising biomarkers for progression of liver fibrosis in HCV Egyptian patients.
2018, Pubmed
Abdel-Al,
miRNA-221 and miRNA-222 are promising biomarkers for progression of liver fibrosis in HCV Egyptian patients.
2018,
Pubmed Adamovich,
AMPK couples p73 with p53 in cell fate decision.
2014,
Pubmed Adan,
Cell Proliferation and Cytotoxicity Assays.
2016,
Pubmed Affo,
The Role of Cancer-Associated Fibroblasts and Fibrosis in Liver Cancer.
2017,
Pubmed Ahmadzadeh,
Wnt/β-catenin signaling in bone marrow niche.
2016,
Pubmed Cai,
Transmembrane protein 88 attenuates liver fibrosis by promoting apoptosis and reversion of activated hepatic stellate cells.
2016,
Pubmed Campana,
Regression of Liver Fibrosis.
2017,
Pubmed Caviglia,
MicroRNA-21 and Dicer are dispensable for hepatic stellate cell activation and the development of liver fibrosis.
2018,
Pubmed Chen,
TGF-β1 Induces EMT in Bovine Mammary Epithelial Cells Through the TGFβ1/Smad Signaling Pathway.
2017,
Pubmed Czaja,
Hepatic inflammation and progressive liver fibrosis in chronic liver disease.
2014,
Pubmed de Leon,
Transmembrane protein 88 (TMEM88) promoter hypomethylation is associated with platinum resistance in ovarian cancer.
2016,
Pubmed Freeman,
Brain-derived neurotrophic factor and airway fibrosis in asthma.
2017,
Pubmed Gong,
Protective effect of miR-20a against hypoxia/reoxygenation treatment on cardiomyocytes cell viability and cell apoptosis by targeting TLR4 and inhibiting p38 MAPK/JNK signaling.
2019,
Pubmed Hatori,
Osteoblasts and osteocytes express MMP2 and -8 and TIMP1, -2, and -3 along with extracellular matrix molecules during appositional bone formation.
2004,
Pubmed Hemmann,
Expression of MMPs and TIMPs in liver fibrosis - a systematic review with special emphasis on anti-fibrotic strategies.
2007,
Pubmed Hernández-Aquino,
Naringenin prevents experimental liver fibrosis by blocking TGFβ-Smad3 and JNK-Smad3 pathways.
2017,
Pubmed Hyun,
MicroRNAs in liver fibrosis: Focusing on the interaction with hedgehog signaling.
2016,
Pubmed Jimenez-Mateos,
Role of MicroRNAs in innate neuroprotection mechanisms due to preconditioning of the brain.
2015,
Pubmed Koyama,
Liver inflammation and fibrosis.
2017,
Pubmed Lee,
Mechanisms of hepatic fibrogenesis.
2011,
Pubmed Lee,
Identification of transmembrane protein 88 (TMEM88) as a dishevelled-binding protein.
2010,
Pubmed
,
Xenbase Lee,
TMEM88 Inhibits Wnt Signaling by Promoting Wnt Signalosome Localization to Multivesicular Bodies.
2019,
Pubmed Li,
MicroRNA-708 is downregulated in hepatocellular carcinoma and suppresses tumor invasion and migration.
2015,
Pubmed Liu,
Myofibroblast-specific YY1 promotes liver fibrosis.
2019,
Pubmed Manka,
Fibrosis in Chronic Liver Disease: An Update on Diagnostic and Treatment Modalities.
2019,
Pubmed Perumal,
Morin attenuates diethylnitrosamine-induced rat liver fibrosis and hepatic stellate cell activation by co-ordinated regulation of Hippo/Yap and TGF-β1/Smad signaling.
2017,
Pubmed Ponsuksili,
Genetic architecture and regulatory impact on hepatic microRNA expression linked to immune and metabolic traits.
2017,
Pubmed Prestigiacomo,
Pro-fibrotic compounds induce stellate cell activation, ECM-remodelling and Nrf2 activation in a human 3D-multicellular model of liver fibrosis.
2017,
Pubmed Prideaux,
MMP and TIMP temporal gene expression during osteocytogenesis.
2015,
Pubmed Rong,
Human bone marrow mesenchymal stem cells-derived exosomes alleviate liver fibrosis through the Wnt/β-catenin pathway.
2019,
Pubmed Sun,
HBOA ameliorates CCl4-incuded liver fibrosis through inhibiting TGF-β1/Smads, NF-κB and ERK signaling pathways.
2019,
Pubmed Sun,
Relevance function of microRNA-708 in the pathogenesis of cancer.
2019,
Pubmed Tokunaga,
Selective inhibitor of Wnt/β-catenin/CBP signaling ameliorates hepatitis C virus-induced liver fibrosis in mouse model.
2017,
Pubmed Wen,
Interactions between Th1 cells and Tregs affect regulation of hepatic fibrosis in biliary atresia through the IFN-γ/STAT1 pathway.
2017,
Pubmed Wu,
Hepatic stellate cells: a target for the treatment of liver fibrosis.
2000,
Pubmed Xu,
MicroRNA-708 modulates Hepatic Stellate Cells activation and enhances extracellular matrix accumulation via direct targeting TMEM88.
2020,
Pubmed
,
Xenbase Xu,
TMEM88 mediates inflammatory cytokines secretion by regulating JNK/P38 and canonical Wnt/β-catenin signaling pathway in LX-2 cells.
2018,
Pubmed
,
Xenbase Yu,
Cytosolic TMEM88 promotes triple-negative breast cancer by interacting with Dvl.
2015,
Pubmed Yu,
Loss of lncRNA-SNHG7 Promotes the Suppression of Hepatic Stellate Cell Activation via miR-378a-3p and DVL2.
2019,
Pubmed Yu,
MicroRNA-17-5p-activated Wnt/β-catenin pathway contributes to the progression of liver fibrosis.
2016,
Pubmed Zhang,
Disrupting the TRIB3-SQSTM1 interaction reduces liver fibrosis by restoring autophagy and suppressing exosome-mediated HSC activation.
2020,
Pubmed Zhao,
TMEM88 inhibits extracellular matrix expression in keloid fibroblasts.
2017,
Pubmed Zhou,
Pathogenesis of liver cirrhosis.
2014,
Pubmed