|
Fig. 1.
Expression and localization of Dyrk1a during X. tropicalis development. (A-F) RNA in situ hybridization in X. tropicalis. (A-Bâ²) dyrk1a is expressed during gastrulation (stage 10.5, A) and at stage 20 (B) in the brain, spinal cord, optic vesicles and ciliated epidermis (Bâ²). (C,D) At stages 32 (C) and 35 (D), dyrk1a is expressed in the brain, spinal cord, otic vesicles, optic vesicles, pharyngeal arches, heart, epidermis and pronephros. (E,F) At stages 40 (E) and 46 (F), dyrk1a is expressed in the brain, especially along ventricles [telencephalon (tel), diencephalon (di), mesencephalon (mes) and rhombencephalon (rhomb)]. Scale bars: 500â
µm; 100â
µm in Bâ². (G-Gâ´) Embryonic epidermis antibody staining for Dyrk1a protein (green) shows puncta along ciliary axonemes labeled for acetylated α-Tubulin (Ac-α-Tubulin, magenta). See Fig. S1 for antibody validation. (H) Dorsal view of whole-mount antibody staining showing Dyrk1a (green) throughout the nervous system and in the pronephros (pro). (I-Jâ²) Dyrk1a (green) is on cilia marked by polyglutamylated-Tubulin (polyglut-Tubulin, magenta) in the olfactory epithelium (olf, I,Iâ²) and in the rhombencephalon (J-Jâ²). White arrows (Iâ²) indicate the puncta of Dyrk1a (green) on cilia. There is also strong membrane staining. (K-Kâ²) Human GFP-tagged DYRK1A (hDYRK1A-GFP, green) localizes in puncta along ciliary axonemes labeled for acetylated α-Tubulin (magenta). (L-Lâ²) hDYRK1A-GFP (green) colocalizes with Centrin-CFP (cyan) at basal bodies. |
|
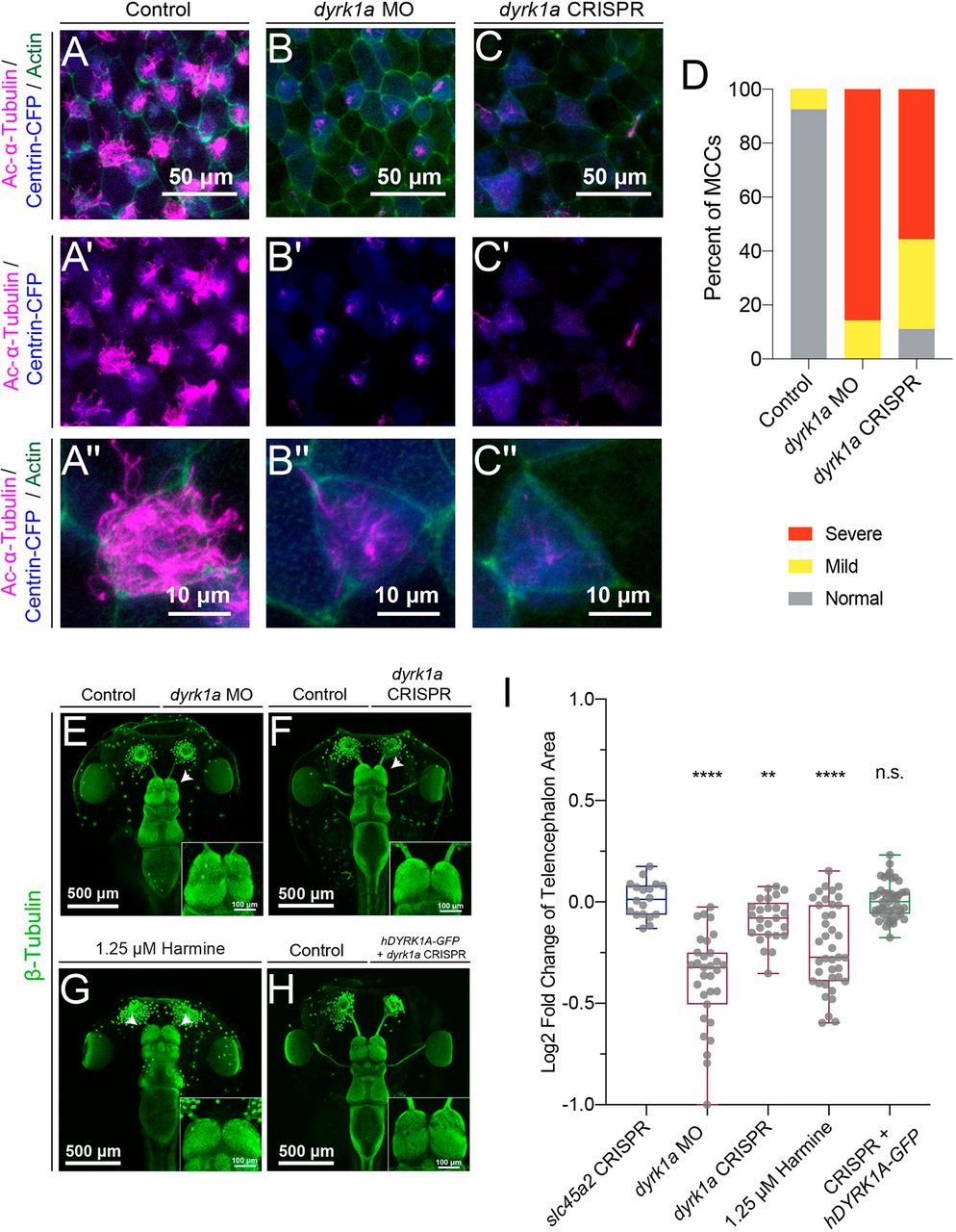
Fig. 2.
dyrk1a is required for ciliogenesis and brain size. (A-Câ²) Stage 35 X. tropicalis embryonic epidermis stained for acetylated α-Tubulin (cilia, magenta), phalloidin (actin, green) and expressing Centrin-CFP (basal bodies, blue). Injection of dyrk1a morpholino (MO) (B-Bâ²) or CRISPR/Cas9 reagents (C-Câ²) causes a loss in cilia (magenta) compared with the injected control (A-Aâ²). See also Figs S2, S3. (D) Quantification of ciliogenesis phenotype (severe, mild and normal) in multiciliated cells (MCCs) by condition. n>35 for each condition. (E-H) Dorsal view of β-Tubulin antibody staining (green) of X. tropicalis tadpoles, injected (right side) with dyrk1a morpholino (MO) (E) or dyrk1a CRISPR (F), or co-injected with dyrk1a CRISPR and human GFP-tagged DYRK1A (hDYRK1A-GFP) (H). (G) Dyrk1a kinase inhibitor harmine-treated embryos are affected bilaterally (1.25â
µM). Telencephalon regions are shown in insets. White arrowheads indicate telencephalon size phenotypes. (I) Quantification of log2 fold change of telencephalon size normalized to control. Whiskers indicate maximum and minimum values, boxes show the interquartile range and the line is the median. Every point is the value for one animal. P-values were calculated using non-parametric MannâWhitney rank sum tests in comparison with the negative control CRISPR targeting pigmentation gene slc45a2. P<0.0001 for harmine in comparison with paired DMSO treatment. **P<0.01; ****P<0.0001; n.s., not significant (P>0.05). |
|
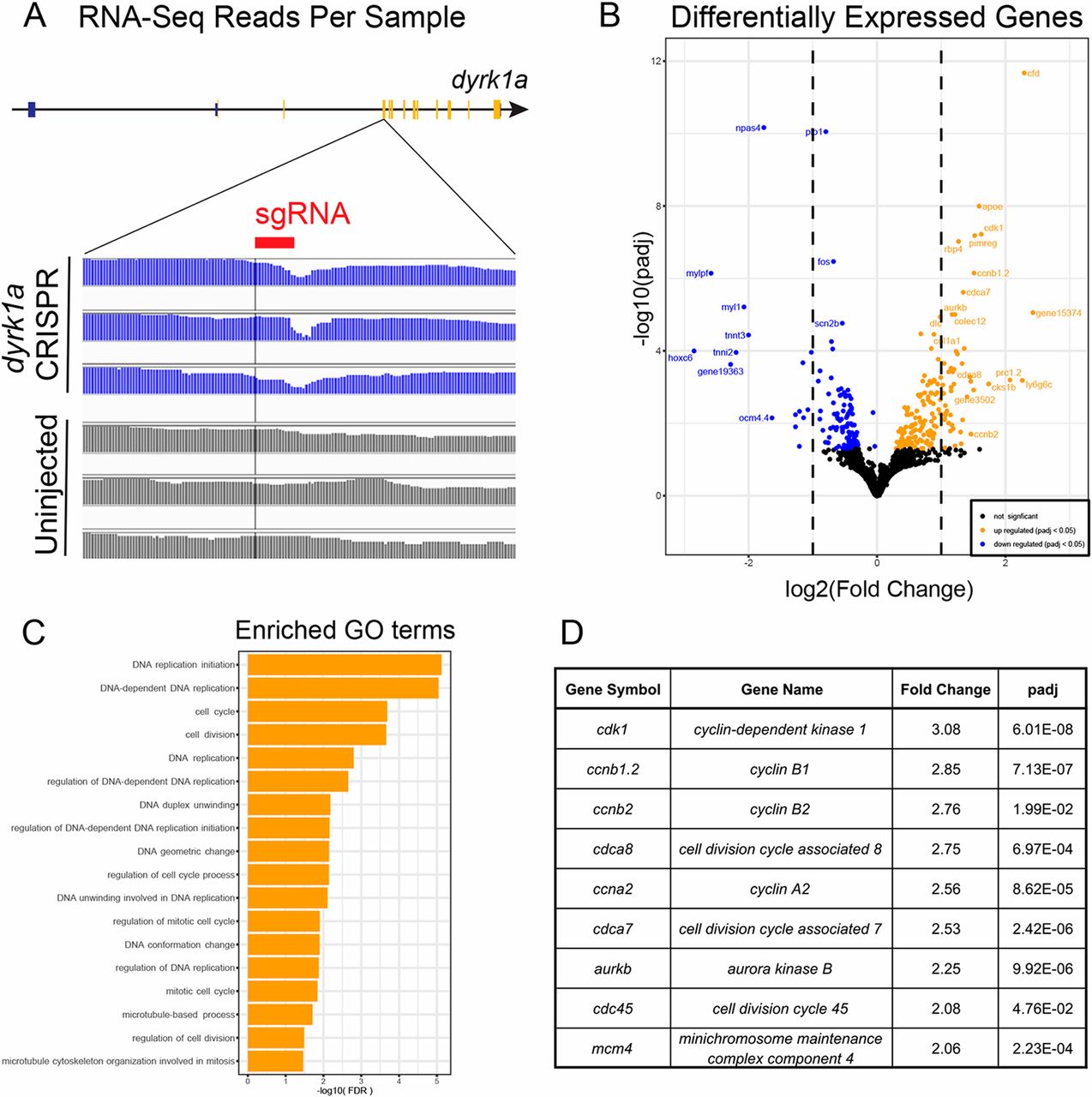
Fig. 3.
RNA-sequencing implicates cell cycle control in the dyrk1a brain phenotype. (A) RNA-sequencing reads of uninjected control and dyrk1a CRISPR samples. These were from dissected stage 46 brains. Sequencing reads (blue) are lost adjacent to the sgRNA target site (red) in the injected samples but not the uninjected samples within the targeted exon of dyrk1a. (B) Volcano plot of differentially expressed genes (DEGs) following dyrk1a mutation with fold change and adjusted P-value in log scales on the x- and y-axes. Upregulated (orange) and downregulated (blue) DEGs with P<0.05 are shown. (C) Enriched gene ontology (GO) terms of DEGs by false discovery rate (FDR). (D) A list of selected DEGs with high fold change and high significance related to cell cycle control. |
|
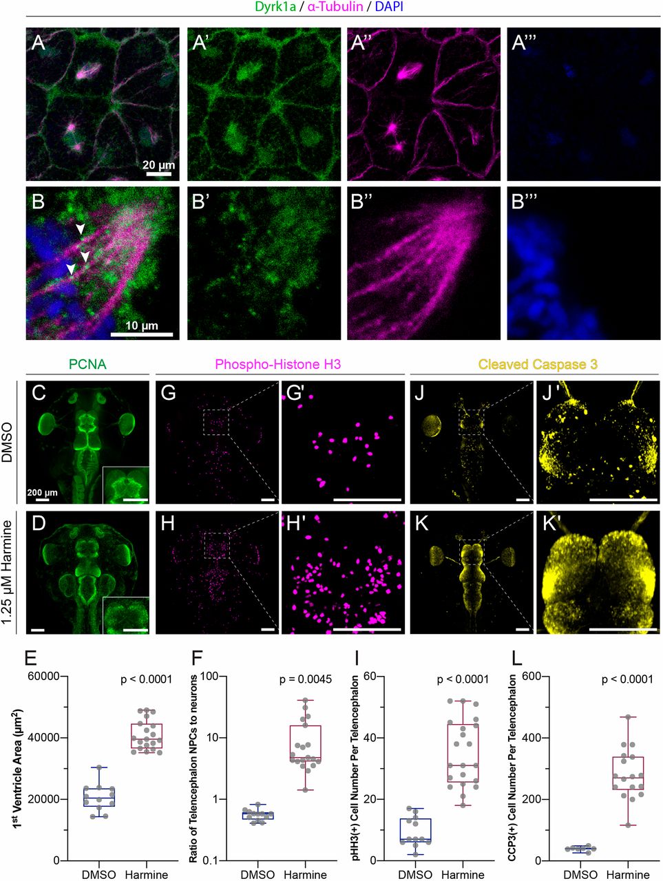
Fig. 4.
Dyrk1a localizes to mitotic spindles and is required for cell cycle progression and survival. (A-Bâ´) Stage 10 embryos stained for Dyrk1a (green), α-Tubulin (microtubules, magenta) and DAPI (DNA, blue). White arrowheads indicate Dyrk1a puncta near mitotic spindle. (C,D,G,H,Gâ²,Hâ²,J,Jâ²,K,Kâ²) Dorsal view of X. tropicalis tadpoles treated with DMSO (top row) or 1.25â
µM Dyrk1a inhibitor harmine (bottom row). (C,D) Antibody staining for PCNA (proliferating cell nuclear antigen, S-phase marker, green). Telencephalon region is shown in the inset. (E) Quantification of first ventricle area using PCNA staining. (F) Quantification of the ratio of neural progenitor cells (NPCs, PCNA area) to the area of differentiated neurons in each telencephalon (log scale). (G,H) Antibody staining for pHH3 (phospho-histone H3, M-phase marker, magenta). (Gâ²,Hâ²) High-magnification views of telencephalon regions from G and H. (I) Quantification of pHH3-positive cell number per telencephalon. See also Fig. S4. (J,K) Antibody staining for CCP3 (cleaved caspase 3, cell death marker, yellow). (Jâ²,Kâ²) High-magnification view of telencephalon from J and K. (L) Quantification of CCP3-positive cell number per telencephalon. Scale bars: 200â
µm. Whiskers are maximum and minimum values, boxes show the interquartile range and the line is the median. Every point is the value for one animal. P-values were calculated using non-parametric MannâWhitney rank sum tests. |
|
Figure S1: Dyrk1a antibody staining is reduced upon dyrk1a perturbation.
(A-C): Acetylated α-Tubulin antibody staining (magenta) and Dyrk1a antibody staining (green) of stage 35 X. tropicalis embryonic epidermis. (A) Control injection shows Dyrk1a antibody staining along ciliary axonemes. dyrk1a morpholino (MO) (B) or dyrk1a CRISPR/Cas9 (C) injection reduces Dyrk1a antibody staining. |
|
Figure S2: dyrk1a CRISPR genotyping.
(A) Examples of Sanger sequencing traces from PCR products amplifying the region surrounding the protospacer adjacent motif (PAM) within the dyrk1a coding sequence for uninjected control and dyrk1a CRISPR/Cas9 bilaterally injected embryos. Note the drop-off in sequence quality following the PAM, indicating insertions and/or deletions. (B) Example of tracking of INDELs (TIDE) analysis from the injected animal in (A), where Sanger sequencing traces are deconvolved to determine frequency and position of induced variants. For this sample, mutational efficiency is 93.5%, and the frequency and position of insertion and deletion frequency are shown as a histogram. For this sample, the most common sequence was a -7 base pair deletion (57.9% of sequences). |
|
Figure S3: dyrk1a is required for ciliogenesis.
(A-C) Separated channels in grayscale from stage 35 X. tropicalis embryonic epidermis from Fig. 2. Injection of dyrk1a morpholino (MO) (B) or CRISPR/Cas9 reagents (C) causes defects in ciliogenesis compared to the injected control (A). |
|
Figure S4: Loss of dyrk1a increases cleaved caspase 3 and phospho-histone H3 staining. (A-B) Representative images of cleaved caspase 3 (yellow) staining of X. tropicalis neurula stage embryos injected only on the right side with dyrk1a morpholino (MO) (A) or dyrk1a CRISPR/Cas9 reagents (B). (C-D) Representative images of phospho-histone H3 (magenta) staining of X. tropicalis neurula stage embryos treated with DMSO (C) or 10 μM Harmine (D) beginning at blastula stages. Outlines of the embryos are shown in white dashed lines (C-D). All images are dorsal view with the anterior oriented to the top, and maximum intensity projections of optical sections. All conditions have a sample size greater than 20. |
|
dyrk1a (dual specificity tyrosine-(Y)-phosphorylation regulated kinase 1A) gene expression in a Xenopus tropicalis embryo, assayed via in situ hybridization, NF stage 10.5, vegetal view, dorsal up. |
|
dyrk1a (dual specificity tyrosine-(Y)-phosphorylation regulated kinase 1A) gene expression in a Xenopus tropicalis embryo, assayed via in situ hybridization, NF stage 20, lateral view, anterior left, dorsal up. |
|
|
|
dyrk1a (dual specificity tyrosine-(Y)-phosphorylation regulated kinase 1A) gene expression in a Xenopus tropicalis embryo, assayed via in situ hybridization, NF stage 40, dorsal view, anterior up. |
|
dyrk1a (dual specificity tyrosine-(Y)-phosphorylation regulated kinase 1A) gene expression in a Xenopus tropicalis embryo, assayed via in situ hybridization, NF stage 46, dorsal view, anterior up. |
|
Whole-mount antibody Dyrk1a Ab1 [AB_1209558] staining showing Dyrk1a (green) throughout the nervous system and in the pronephros in a stage NF stage 46, Xenopus tropicalis embryo, dorsal view, anterior up.
Key: olf: olfactory epithelia, tel: telencephalon, di: diencephalon, mes: mesencephalon/midbrain, rhomb: rhombencephalon/hindbrain, pro: pronephric kidney, eye: eye. |