Click here to close
Hello! We notice that you are using Internet Explorer, which is not supported by Xenbase and may cause the site to display incorrectly.
We suggest using a current version of Chrome,
FireFox, or Safari.
???displayArticle.abstract???
The outer segment (OS) of rod photoreceptors consist of a highly modified primary cilium containing phototransduction machinery necessary for light detection. The delivery and organization of the phototransduction components within and along the cilium into the series of stacked, highly organized disks is critical for cell function and viability. How disks are formed within the cilium remains an area of active investigation. We have found nuclear distribution protein C (nudC), a key component of mitosis and cytokinesis during development, to be present in the inner segment region of these postmitotic cells in several species, including mouse, tree shrew, monkey, and frog. Further, we found nudC interacts with rhodopsin and the small GTPase rab11a. Here, we show through transgenic tadpole studies that nudC is integral to rod cell disk formation and photoreceptor protein localization. Finally, we demonstrate that short hairpin RNA knockdown of nudC in tadpole rod photoreceptors, which leads to the inability of rod cells to maintain their OS, is rescued through coexpression of murine nudC.-Boitet, E. R., Reish, N. J., Hubbard, M. G., Gross, A. K. NudC regulates photoreceptor disk morphogenesis and rhodopsin localization.
Figure 1- NudC binds to rab11a and rhodopsin in bovine retinas and is present in mouse and frog retinas. A ) IP using an antiârab11a pAb antibody as bait followed by SDSâPAGE revealed 2 proteins binding to rab11a, which were identified by mass spectroscopy as nudC and rhodopsin. B ) Western blot probed for rab11a following IP of bovine retinal lysates using rab11a antibody as bait. C ) Western blots from reverse pulldown experiments using bovine retinal extract and a nudC antibody as bait support an interaction between nudC, rab11a, and rhodopsin. D ) Western blotting confirms nudC is found in retinal extracts prepared from bovines, mice, and frogs. Ab, rab11a polyclonal antibody eluate; C, control IgG; IB, immunoblotting; MW, molecular weight.
Figure 2- NudC and nudCL280P localizes to the IS and ONL of photoreceptors and can be knocked down upon expression of shRNA against nudC. AâD) IHC of retinal cryosections probing with antibody indicates endogenous nudC (red) is expressed throughout the retinas of mice (A) and is primarily localized to the IS of tree shrew (B ), monkey (C ) and frog (D ) retinas. Photoreceptors are counterstained with WGA (green). NudC stains the axoneme of cone cells (B). A â²âD â²) View of endogenous nudC IHC shown without counterstains. E, F) Expression and localization of mCânudC (E , yellow) or mCânudCL280P (F , yellow) in transgenic X. laevis , counterstained with WGA (green). E,F ) View of mCânudC (E ) or mCânudCL280P (F ) localization shown without counterstains. G ) IHC from transgenic tadpole retinas expressing nudC shRNA (green) probing with antiânudC (red). â§, successful depletion of nudC protein in cells expressing nudC shRNA (*). H ) NudC (red) protein levels are unaffected by expression of shRNA targeting firefly luciferase (green). G â², H â²) View of nudC IHC with nuclear counterstain alone. DAPI (blue), nuclear marker. OPL, outer plexiform layer. Scale bar, 20 µm.
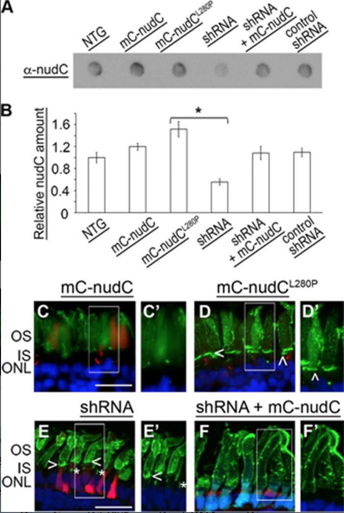
Figure 3- Dot blots of whole tadpoleeyes demonstrate a decrease of nudC in shRNAâtransgenic X. laevis photoreceptors. Expression of mCânudCL280P or nudCâshRNA leads to rhodopsin mislocalization, which is resolved when coexpressing nudCâshRNA and mCânudC. A) Dot blot showing nudCâexpression changes in NTG, mCânudC, mCânudCL280P, nudCâshRNA, nudCâshRNA plus mCânudC rescue, and luciferase shRNA control transgenic animals. B ) Quantification of relative nudC amounts in lysate from whole tadpoleeyes with expression normalized to GAPDH (n = 4â7 per group; 1âway AN OVA, F (4,27) = 4.64, P = 0.007; Tukey's HSD test for mCânudCL280P vs . hairpin, P < 0.01 (*); all other comparisons, P> 0.05). CâF) IHC for rhodopsin (green) in retina cryosections of transgenic X. laevis expressing mCânudC (C , red), mCânudCL280P (D , red), nudCâshRNA (E , red), and coexpression nudCâshRNA (cyan) and mCânudC (red) as a rescue experiment (F ). (D, E ) Intense band of rhodopsin staining at the base of the OS (â§). C â²âF â²) View of rhodopsin IHC without counterstains highlighting protein mislocalization. E) Aberrant rhodopsin in the IS (*). Nuclei marked by DAPI (blue). Scale bars, 20µm.
Figure 4- Transgenic expression of mC‐nudCL280P but not mC‐nudC causes dysmorphic OS disk membranes. A, B) Ultrathin sagittal sections taken from 2‐wk‐postfertilization wild‐type retinas (A ) and mC‐nudC transgenic retinas (B) show (∧) properly formed rod and cone photoreceptors using TEM. C ) X. laevis mC‐nudCL280P photoreceptors contain overgrown disc membranes and ectopic disc formation (arrow) at 2 wk postfertilization. D–F ), Ultrathin sagittal retinal sections from 4‐wk‐postfertilization wild‐type retinas (D ) and mC‐nudC (E ) contain photoreceptors with normal disks formed (∧) in the OS, whereas mC‐nudCL280P 4‐wk animals (F) show ectopic disk overgrowth (arrow). Scale bars, 500 nm. Asterisk (*) indicates oil droplets. WT, wild type.
Figure 5- Knockdown of nudC in rod photoreceptors results in overgrowth of disk membranes and ectopic disk formation. AâD) 2âwkâpostfertilization tadpole ultrathin retina sections imaged by TEM. A) Transgenic tadpoles expressing nudC shRNA show dysregulation of new disk formation at the base of ROSs. An accumulation of tubulovesicular membranes near the base of ROSs was observed (#). A â²) Tubulovesicular membrane accumulation at the base of the OS in nudC shRNA retinas has been resolved; however, overgrowth of discs at the base of the OS is observed (arrows). B) Phenotype associated with expression of nudC shRNA is rescued by coexpression of mCânudC with no dysregulation of disk membranes observed. B â²) Rescue of nudC shRNA via coexpression of mCânudC results in normal formation of ROSs based on ultrastructure. C) NudC shRNA is not rescued by coexpression of mCânudCL280P, and large overgrown disks are present at base of OS (arrow). C â²) Animals coexpressing mCânudCL280P and nudC shRNA do not show normal OS disk membranes and have ectopic disks formed at the base of the OS (arrows). D ) Control shRNA directed against firefly luciferase showed no apparent phenotype in X. laevis photoreceptors. A â²âD â²) Ultrathin sections from 4âwkâpostfertilization tadpole retinas imaged by TEM. D â²) Knockdown of firefly luciferase via shRNA shows no adverse effects of OS disk formation. Carets (â§) indicate normal OS disk ultrastructure. Asterisk (*) shows oil droplets contained in X. laevis photoreceptors. Scale bars, 500 nm.
Figure 6- Schematic representation of the regulation of newly formed disk membranes by nudC in X. laevis rod photoreceptors. NudC localizes primarily to the IS and synapse in normal rods with uniform disk membranes in the OS. NudCL280P is present in the IS but does not localize to the synapse. Newly formed disks grow ectopically, spiraling out of the OS, either contained within or external to the plasma membrane. Knockdown of nudC results in drastically overgrown disk membranes and the mislocalization of rhodopsin. Arf, ADP ribosylation factor; ASAP, arfâGAP with SH3 domain, ankryn repeat and pH domain containing protein; NudC, nuclear distribution protein C; rab, rasârelated protein.
Aumais,
Role for NudC, a dynein-associated nuclear movement protein, in mitosis and cytokinesis.
2003, Pubmed
Aumais,
Role for NudC, a dynein-associated nuclear movement protein, in mitosis and cytokinesis.
2003,
Pubmed Batni,
Characterization of the Xenopus rhodopsin gene.
1996,
Pubmed
,
Xenbase Bogéa,
Light Induces Ultrastructural Changes in Rod Outer and Inner Segments, Including Autophagy, in a Transgenic Xenopus laevis P23H Rhodopsin Model of Retinitis Pigmentosa.
2015,
Pubmed
,
Xenbase Bok,
The role of the pigment epithelium in the etiology of inherited retinal dystrophy in the rat.
1971,
Pubmed Cappello,
NudC is required for interkinetic nuclear migration and neuronal migration during neocortical development.
2011,
Pubmed Chaitin,
Actin filament polarity at the site of rod outer segment disk morphogenesis.
1989,
Pubmed Chang,
Creating an miR30-based shRNA vector.
2013,
Pubmed Chiu,
Deletion of nudC, a nuclear migration gene of Aspergillus nidulans, causes morphological and cell wall abnormalities and is lethal.
1997,
Pubmed Deretic,
rab8 in retinal photoreceptors may participate in rhodopsin transport and in rod outer segment disk morphogenesis.
1995,
Pubmed De Rienzo,
Efficient shRNA-mediated inhibition of gene expression in zebrafish.
2012,
Pubmed Ding,
Discs of mammalian rod photoreceptors form through the membrane evagination mechanism.
2015,
Pubmed Fotiadis,
The G protein-coupled receptor rhodopsin in the native membrane.
2004,
Pubmed Fu,
Emerging roles of NudC family: from molecular regulation to clinical implications.
2016,
Pubmed Gocke,
The human homologue of the Aspergillus nuclear migration gene nudC is preferentially expressed in dividing cells and ciliated epithelia.
2000,
Pubmed Hale,
The actin network in the ciliary stalk of photoreceptors functions in the generation of new outer segment discs.
1996,
Pubmed
,
Xenbase Hall,
Biosynthesis and assembly of the rod outer segment membrane system. Formation and fate of visual pigment in the frog retina.
1969,
Pubmed Hollingsworth,
Defective trafficking of rhodopsin and its role in retinal degenerations.
2012,
Pubmed Kinney,
The photoreceptors and pigment epithelium of the larval Xenopus retina: morphogenesis and outer segment renewal.
1978,
Pubmed
,
Xenbase Laties,
Procion yellow: a marker dye for outer segment disc patency and for rod renewal.
1976,
Pubmed Li,
Gene silencing in Xenopus laevis by DNA vector-based RNA interference and transgenesis.
2006,
Pubmed
,
Xenbase Liu,
The proteome of the mouse photoreceptor sensory cilium complex.
2007,
Pubmed Matsumoto,
Molecular cloning and characterization of the human NUDC gene.
1999,
Pubmed Moritz,
Fluorescent photoreceptors of transgenic Xenopus laevis imaged in vivo by two microscopy techniques.
1999,
Pubmed
,
Xenbase Osmani,
The molecular cloning and identification of a gene product specifically required for nuclear movement in Aspergillus nidulans.
1990,
Pubmed Papermaster,
Vesicular transport of newly synthesized opsin from the Golgi apparatus toward the rod outer segment. Ultrastructural immunocytochemical and autoradiographic evidence in Xenopus retinas.
1985,
Pubmed
,
Xenbase Papermaster,
Rhodopsin content in the outer segment membranes of bovine and frog retinal rods.
1974,
Pubmed Reish,
Nucleotide bound to rab11a controls localization in rod cells but not interaction with rhodopsin.
2014,
Pubmed
,
Xenbase Silva,
Second-generation shRNA libraries covering the mouse and human genomes.
2005,
Pubmed Sparrow,
A simplified method of generating transgenic Xenopus.
2000,
Pubmed
,
Xenbase Tam,
Identification of an outer segment targeting signal in the COOH terminus of rhodopsin using transgenic Xenopus laevis.
2000,
Pubmed
,
Xenbase Tam,
Mislocalized rhodopsin does not require activation to cause retinal degeneration and neurite outgrowth in Xenopus laevis.
2006,
Pubmed
,
Xenbase Williams,
Disruption of microfilament organization and deregulation of disk membrane morphogenesis by cytochalasin D in rod and cone photoreceptors.
1988,
Pubmed
,
Xenbase Xiang,
Characterization and localization of the cytoplasmic dynein heavy chain in Aspergillus nidulans.
1995,
Pubmed Xiong,
Rod sensitivity during Xenopus development.
2002,
Pubmed
,
Xenbase Ying,
Small GTPases Rab8a and Rab11a Are Dispensable for Rhodopsin Transport in Mouse Photoreceptors.
2016,
Pubmed
,
Xenbase Young,
The renewal of photoreceptor cell outer segments.
1967,
Pubmed Young,
Participation of the retinal pigment epithelium in the rod outer segment renewal process.
1969,
Pubmed Zhang,
NudC regulates actin dynamics and ciliogenesis by stabilizing cofilin 1.
2016,
Pubmed Zhao,
Integrative subcellular proteomic analysis allows accurate prediction of human disease-causing genes.
2016,
Pubmed Zheng,
Structural features and chaperone activity of the NudC protein family.
2011,
Pubmed Zhou,
A role for Plk1 phosphorylation of NudC in cytokinesis.
2003,
Pubmed Zhu,
The L279P mutation of nuclear distribution gene C (NudC) influences its chaperone activity and lissencephaly protein 1 (LIS1) stability.
2010,
Pubmed