Click here to close
Hello! We notice that you are using Internet Explorer, which is not supported by Xenbase and may cause the site to display incorrectly.
We suggest using a current version of Chrome,
FireFox, or Safari.
???displayArticle.abstract???
Dachshund 1(Dach1) is a key component of the retinal determination gene network that plays significant roles in cell fate regulation. The vertebrate homolog of Drosophila dachshund has gained considerable importance as an essential regulator of development, but its functions during embryonic development remain elusive. We investigated the functional significance of dach1 during Xenopus embryogenesis using loss-of-function studies. Reverse transcription-polymerase chain reaction demonstrated the maternal nature of dach1, showing enhanced expression at the neurula stage of development, and morpholino oligonucleotide injection of dach1 induced phenotypic anomalies of microcephaly and reduced body length. Animal cap assays followed by whole-mount in-situ hybridization indicated the perturbed expression of neural and neural crest (NC) markers. Our data suggest the prerequisite functions of dach1 in NC migration during Xenopus embryogenesis. However, the developmental pathways regulated by dach1 during embryogenesis require further elucidation.
Fig. 1. Spatiotemporal expression pattern of dach1 during Xenopus embryonic development. (A) The temporal expression pattern of dach1 analyzed by RT-PCR indicated the maternal nature of the gene, but enhanced expression was observed at the neurula stage (st. 16) of development. Ornithine decarboxylase (odc) served as the internal control. (B) WISH analysis revealed the spatial expression pattern of dach1 at the neural plate border region at the neurula stage (st. 16) and in the retina (Re), hindbrain (Hb), pronephros (Pn), and hypaxial muscles (Hm) at the tailbud stage (st. 28 and 36).
Fig. 2. dach1 knockdown induced microcephaly and body length reduction in Xenopus embryos. (A) Bilateral injection of dach1 morpholino oligonucleotides (MOs) into two-cell stage Xenopus embryos resulted in reduced total body length in morphant embryos. Statistical analysis of the dach1 morphant embryos showed a significant reduction in body length compared with the control embryos. (B) dach1 knockdown in morphant embryos resulted in microcephaly. The graph clearly indicates the reduced head size of dach1 morphant embryos compared with the control embryos. (C) The coinjection of dach1 MO, along with mutant dach1 (dach1â), effectively rescued the malformed phenotypes of microcephaly and reduced length. The graph shows that dach1MO/dach1â coinjection effectively recovered the malformations. (D) Western blot analysis for dach1 RNA did not detect a band for MO-bound dach1 RNA, and protein expression for embryos injected with dach1 or dach1â together with MO revealed the MO specificity for dach1.
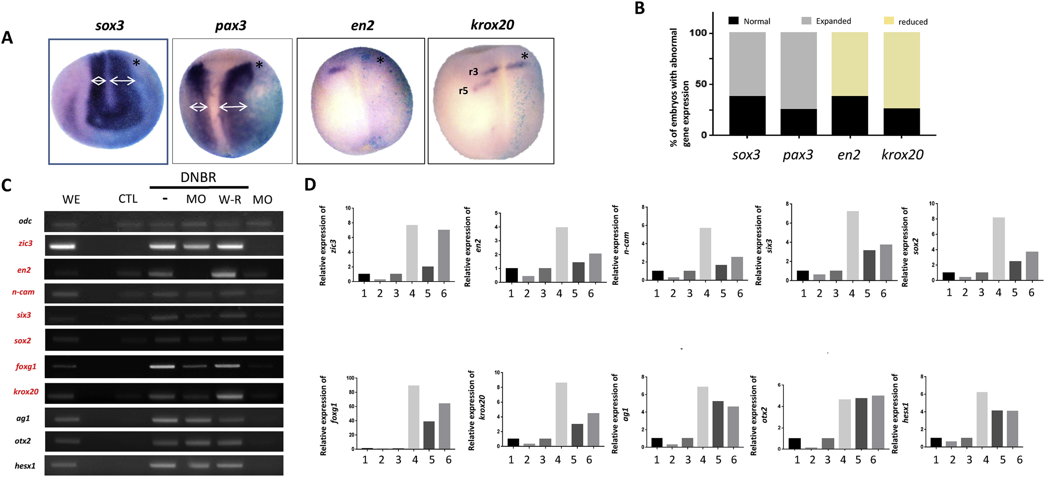
Fig. 3. dach1 is essentially required for neural induction and development. (A) dach1 morpholino oligonucleotide (MO) was microinjected into the one side of two-cell stage Xenopus embryos together with β-galactosidase mRNA. The uninjected side served as an internal control. The embryos were fixed at the neurula stage and analyzed for the expression of neural markers (sox3, pax3, en2, and krox20) using WISH. In-situ hybridization clearly showed that sox3 and pax3 exhibited expansion on the injected side of the embryos compared with the control. However, en2 and krox20 expression were reduced compared with the control. krox20 expression was remarkably reduced at rhombomere 5 (r5) compared with r3 on the injected side of the embryos. (B) Statistical analysis of the embryos injected with dach1 MO showed that approximately 62% exhibited expanded expression of sox3, while 75% exhibited expanded expression of pax3. Reduced expression of krox20 and en2 was observed 74% and 62%, of embryos respectively. (C) Animal caps were processed for RT-PCR using standard protocols and analyzed for different neural markers. The expression of zic3, en2, n-cam, six3, sox2, foxg1, and krox20 was significantly reduced by dach1 depletion compared with the control. In contrast, the expression of ag1, otx2, and hesx1 was unaffected by dach1 knockdown. odc was used as the loading control. (D) Statistical analysis clearly shows that the expression of zic3, en2, n-cam, six3, sox2, foxg1, and krox20 was significantly reduced by dach1 knockdown exhibiting highest reduction percentage of 76% for zic3, whereas the percentage reduction for n-cam, krox20, and en2 was 66%, 62%, and 61%, while 58% reduction for foxg1 and sox2 and 52% for six3, was observed respectively. However, the expression of ag1, otx2, and hesx1 was unaffected. 1 = whole embryo, 2 = dach1 MO, 3 = control, 4 = dnbr, 5 = dnbr + dach1 MO, 6 = dach1 MO + dach1â mRNA.
Fig. 4. dach1 is indispensable for neural crest migration during Xenopus embryonic development. (A) dach1 microinjection significantly altered the expression of neural crest specifiers (NCSs) on the injected side of the embryos. The expression of snail2, twist, and sox9 was observed at stage 16 and 23 of embryonic development and was misregulated on the injected side of the embryos compared with the uninjected side. Migration defects were observed at both stages of development. (B) Graphical representation of migration defects observed in morphant embryos after dach1 knockdown. Abnormal expression of snail2 on the dach1 morpholino oligonucleotide-injected side of the embryos was exhibited in 80% of the embryos. At stage 16, approximately 96% of embryos exhibited abnormal expression of twist, while at stage 23, 100% of the embryos exhibited reduced expression of twist. In contrast, 55% of embryos exhibited an abnormal expression of sox9 at both stages 16 and 23.