Click here to close
Hello! We notice that you are using Internet Explorer, which is not supported by Xenbase and may cause the site to display incorrectly.
We suggest using a current version of Chrome,
FireFox, or Safari.
Ann Clin Transl Neurol
2019 Jul 01;67:1319-1326. doi: 10.1002/acn3.50799.
Show Gene links
Show Anatomy links
KCNC1-related disorders: new de novo variants expand the phenotypic spectrum.
Park J, Koko M, Hedrich UBS, Hermann A, Cremer K, Haberlandt E, Grimmel M, Alhaddad B, Beck-Woedl S, Harrer M, Karall D, Kingelhoefer L, Tzschach A, Matthies LC, Strom TM, Ringelstein EB, Sturm M, Engels H, Wolff M, Lerche H, Haack TB.
???displayArticle.abstract???
A recurrent de novo missense variant in KCNC1, encoding a voltage-gated potassium channel expressed in inhibitory neurons, causes progressive myoclonus epilepsy and ataxia, and a nonsense variant is associated with intellectual disability. We identified three new de novo missense variants in KCNC1 in five unrelated individuals causing different phenotypes featuring either isolated nonprogressive myoclonus (p.Cys208Tyr), intellectual disability (p.Thr399Met), or epilepsy with myoclonic, absence and generalized tonic-clonic seizures, ataxia, and developmental delay (p.Ala421Val, three patients). Functional analyses demonstrated no measurable currents for all identified variants and dominant-negative effects for p.Thr399Met and p.Ala421Val predicting neuronal disinhibition as the underlying disease mechanism.
FOR-2715 Deutsche Forschungsgemeinschaft, University of Tuebingen, FKZ 01GM1907A Bundesministerium für Bildung und Forschung, FKZ 01ZX1405C Bundesministerium für Bildung und Forschung, # intramural fortüne program, 2435-0-0 intramural fortüne program
Figure 1. (A) Pedigrees of the five unrelated affected individuals (closed symbols) with de novo KCNC1 variants and status of healthy family members (open symbols). wt indicates for wild type. (B) Graphical illustration of the KV3.1 channel demonstrates the domain structures. The positions of the identified variants (Cys208Tyr, Thr399Met, Ala421Val) and the previously published variants (Arg320His and Arg339*) are highlighted with stars. The plus sign illustrates the positively charged arginine in the voltageâsensing S4 segment.21 (C) Amino acid sequences across different species indicate that the variants are localized in highly conserved regions. (D) Images of patient 2 at 11Â years of age show hypertelorism, long palpebral fissures, broad nose, large ears, diastema, small chin, and sandal gap. The hands of patient 2 do not have any dysmorphic features.
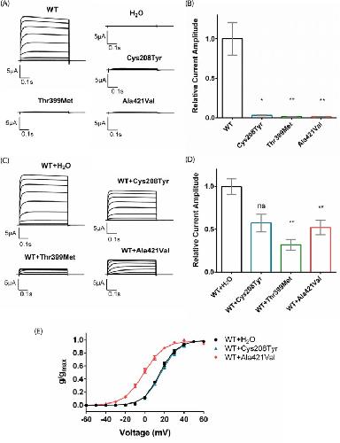
Figure 2. Functional consequences of the identified KCNC1 variants. (A) Representative traces of KV3.1 currents recorded in Xenopus laevis oocytes expressing the wild type (WT) and the singleâsite variants (Cys208Tyr, Thr399Met, Ala421Val) in response to the voltage steps from â 60 mV to + 60 mV. (B) Relative current amplitudes of oocytes injected with the WT (n = 23), Cys208Tyr (n = 8), Thr399Met (n = 14), and Ala421Val (n = 8) mutant channels (Dunnâs test, P < 0.05). Mean current amplitudes of currents elicited by a + 40 mV voltage step were analyzed between 0.4 and 0.5 msec and normalized to the mean value of WT channels recorded on the same day. (C) Representative current traces recorded in oocytes that were coinjected with WT cRNA and either water or a mutant cRNA in a 1:1 ratio. (D) Relative current amplitudes recorded from oocytes coexpressing WT and mutant channels (WT + H2O (n = 36), WT + Cys208Tyr (n = 8), WT + Thr399Met (n = 6), WT + Ala421Val (n = 27)) were normalized to the mean current amplitude of oocytes coinjected with the WT channel and water recorded on the same day (Dunn's test, P < 0.05). (E) Mean voltageâdependent activation of KV3.1 channel for WT (n = 20), WT + Cys208Tyr (n = 5) and WT + Ala421Val (n = 10) channels. Lines illustrate Boltzmann Function fit to the data points. The activation curve of WT + Ala421Val channels showed a significant shift to more hyperpolarized potentials in comparison to WT channels alone. All data are shown as means ± SEM. The following symbols were used for statistical differences: *
PÂ <Â 0.05, **
PÂ <Â 0.01 and ns for not significant.
Aggarwal,
Contribution of the S4 segment to gating charge in the Shaker K+ channel.
1996, Pubmed,
Xenbase
Aggarwal,
Contribution of the S4 segment to gating charge in the Shaker K+ channel.
1996,
Pubmed
,
Xenbase Duarri,
Functional analysis helps to define KCNC3 mutational spectrum in Dutch ataxia cases.
2015,
Pubmed Figueroa,
Frequency of KCNC3 DNA variants as causes of spinocerebellar ataxia 13 (SCA13).
2011,
Pubmed
,
Xenbase Franceschetti,
Progressive myoclonic epilepsies: definitive and still undetermined causes.
2014,
Pubmed Fritzen,
De novo FBXO11 mutations are associated with intellectual disability and behavioural anomalies.
2018,
Pubmed Hayflick,
β-Propeller protein-associated neurodegeneration: a new X-linked dominant disorder with brain iron accumulation.
2013,
Pubmed Helbig,
Diagnostic exome sequencing provides a molecular diagnosis for a significant proportion of patients with epilepsy.
2016,
Pubmed Heyne,
De novo variants in neurodevelopmental disorders with epilepsy.
2018,
Pubmed Kim,
Familial cases of progressive myoclonic epilepsy caused by maternal somatic mosaicism of a recurrent KCNC1 p.Arg320His mutation.
2018,
Pubmed Landrum,
ClinVar: improving access to variant interpretations and supporting evidence.
2018,
Pubmed Leonard,
The epidemiology of mental retardation: challenges and opportunities in the new millennium.
2002,
Pubmed Maulik,
Prevalence of intellectual disability: a meta-analysis of population-based studies.
2011,
Pubmed Munch,
Pharmacological rescue of mutated Kv3.1 ion-channel linked to progressive myoclonus epilepsies.
2018,
Pubmed Muona,
A recurrent de novo mutation in KCNC1 causes progressive myoclonus epilepsy.
2015,
Pubmed
,
Xenbase Oliver,
Myoclonus epilepsy and ataxia due to KCNC1 mutation: Analysis of 20 cases and K+ channel properties.
2017,
Pubmed Ortega-Moreno,
Molecular diagnosis of patients with epilepsy and developmental delay using a customized panel of epilepsy genes.
2017,
Pubmed Poirier,
Loss of Function of KCNC1 is associated with intellectual disability without seizures.
2017,
Pubmed Rauch,
Range of genetic mutations associated with severe non-syndromic sporadic intellectual disability: an exome sequencing study.
2012,
Pubmed Rudy,
Kv3 channels: voltage-gated K+ channels designed for high-frequency repetitive firing.
2001,
Pubmed Song,
Acoustic environment determines phosphorylation state of the Kv3.1 potassium channel in auditory neurons.
2005,
Pubmed Waaler,
Prevalence, classification, and severity of epilepsy in children in western Norway.
2000,
Pubmed